Page 1

ﺔﺠﻣﺪﻣ صاﺮﻗأ-لﺎﺒﻘﺘﺳا ةﺪﺣو
KDC-MP4036AX
KDC-MP3036AX
KDC-MP336AX
KDC-MP3036
KDC-MP336
ﻞﻴﻐﺸﺘﻟا ﻞﻴﻟد
© B64-3495-00/00 (MW)
Page 2

تﺎﻳﻮﺘﺤﻤﻟا
١٥ ﺔﻤﺋﺎﻘﻟا مﺎﻈﻧ
ﺔﻤﺋﺎﻘﻟا مﺎﻈﻧ
ﻦﻣﻷا دﻮﻛ
ﺲﻤﻠﻟا سﺎﺴﺣإ ﺔﻤﻐﻧ
ﺔﻋﺎﺴﻠﻟ يوﺪﻴﻟا ﻂﺒﻀﻟا
DSI (Disabled System Indicator)
ﺖﻓﺎﺨﻟا ءﻮﻀﻟا
ﻖﺒﺴﻤﻟا جوﺮﺨﻟا ﻞﻳﻮﺤﺗ
Supreme داﺪﻋإ
CRSC (Clean Reception System Circuit)
ةﺪﻋﺎﺴﻤﻟا تﻼﺧدﻹا تاداﺪﻋإ ضﺮﻋ
ﺺﻨﻟا ﺔﻛﺮﺣ
ﺞﻣﺪﻤﻟا ﺪﻋﺎﺴﻤﻟا لﺎﺧدﻹا ﻂﺒﺿ
صﺮﻘﻟا ةءاﺮﻘﻟ داﺪﻋﻹا
زﺎﻬﺠﻟ ﺔﻴﺳﺎﺳﻷا ﻞﻴﻐﺸﺘﻟا لﺎﻤﻋأ
١٩ ﺪﻌﺑ ﻦﻋ ﻢﻜﺤﺘﻟا
٢١ ﺐﻴﻛﺮﺘﻟا ﺔﻘﻳﺮﻃ / تﺎﻘﺤﻠﻤﻟا
٢٢ فاﺮﻃﻷﺎﺑ كﻼﺳﻷا ﻞﻴﺻﻮﺗ
٢٣ ﺐﻴﻛﺮﺘﻟا
٢٥ ﻞﻠﺨﻟا حﻼﺻإ و يﺮﺤﺗ ﻞﻴﻟد
٢٧ تﻮﺼﻟا حﻮﺿو
٣ ﺔﻣﻼﺴﻟا تﺎﻃﺎﻴﺘﺣا
٤ ﺔﻈﺣﻼﻣ
٦ ﺔﻣﺎﻋ ﺎﻳاﺰﻣ
ةرﺪﻘﻟا
رﺪﺼﻤﻟا رﺎﻴﺘﺧا
تﻮﺼﻟا عﺎﻔﺗرا
ﻦﻫﻮﻤﻟا
تﻮﺼﻟا ﻲﻓ ﻢﻜﺤﺘﻟا ﺔﻠﻴﺳو
ﻲﻌﻤﺳ داﺪﻋا
ﺮﻴﻬﺠﻟا ﻊﻓر
ﺔﻋﺎﻤﺴﻟا ﻂﺒﺿ
ضﺮﻌﻟا ﺮﻴﻴﻐﺗ
ﺮﻓوﻮﺒﺴﻟا جﺮﺧ
ﺔﻗﺮﺴﻟا ﻊﻨﻤﻟ ﺔﻬﺟاﻮﻟا ﺔﺣﻮﻟ
نﻮﻔﻴﻠﺘﻟا تﻮﺻ لﺎﻄﺑإ
١٠ ﻮﻳداﺮﻟا ﺎﻳاﺰﻣ
ﺔﻔﻟاﻮﻤﻟا
ﺔﻔﻟاﻮﻤﻟا ﻊﺿو
ﺔﻄﺤﻤﻠﻟ ﻖﺒﺴﻤﻟا ﻂﺒﻀﻟا ةﺮﻛاذ
ﺔﻴﺋﺎﻘﻠﺘﻟا ةﺮﻛاﺬﻟا لﺎﺧدإ
ﺔﻔﻟاﻮﻤﻠﻟ ﻖﺒﺴﻤﻟا ﻂﺒﻀﻟا
ددﺮﺘﻟا ﻂﺒﺿ تاﻮﻄﺧ
١٢ ّﻲﺟرﺎﺨﻟا صﺮﻘﻟا ﻢﻜﺤﺗ ﺎﻳاﺰﻣ / ﻲﻌﻤﺳ ﻒﻠﻣ / CD
ﻲﻌﻤﺴﻟا ﻒﻠﻤﻟا و ﺞﻣﺪﻤﻟا صﺮﻘﻟا ﻞﻴﻐﺸﺗ
ﻲﺟرﺎﺧ صﺮﻗ ﻞﻴﻐﺸﺗ
ﻒﻠﺨﻟا و مﺎﻣﻷا ﻲﻟإ ﺔﻌﻳﺮﺴﻟا ﺔﻛﺮﺤﻟا
رﺎﺴﻣ / ﻒﻠﻣ ﺚﺤﺑ
ﺪﻠﺠﻣ ﺚﺤﺑ / صﺮﻗ ﺚﺤﺑ
ﺮﺷﺎﺒﻣ ﻒﻠﻣ / رﺎﺴﻣ ﺚﺤﺑ
ﺮﺷﺎﺒﻣ صﺮﻗ ﺚﺤﺑ
ﺪﻠﺠﻣ / صﺮﻗ / ﻒﻠﻣ / رﺎﺴﻣ راﺮﻜﺗ
عﺎﻤﺘﺳﻻا ﺢﺴﻣ
ﻲﺋاﻮﺸﻌﻟا عﺎﻤﺘﺳﻻا
ﺔﻳوﺎﺤﻠﻟ ﻲﺋاﻮﺸﻌﻟا عﺎﻤﺘﺳﻻا
ﺪﻠﺠﻣ رﺎﻴﺘﺧا
ناﻮﻨﻌﻟا / ﺺﻨﻟا كﺮﺤﺘﻳ
ﻲﺑﺮﻋ | ٢
Page 3

ﺔﻣﻼﺴﻟا تﺎﻃﺎﻴﺘﺣا
ﻊﻣ ﻞﺼﺘﻤﻟا صاﺮﻗﻷا ﺮﻴﻐﻣ/صاﺮﻗﻷا ﻞﻐﺸﻣ ﻦﻋ تﺎﻣﻮﻠﻌﻣ
ةﺪﺣﻮﻟا هﺬﻫ
ﺪﻌﺑ وأ ١٩٩٨ ﻲﻓ ﻪﻔﻴﻨﺼﺗ ﻢﺗ يﺬﻟا صاﺮﻗﻷا ﻞﻐﺸﻣ/دوﻮﻨﻴﻛ صاﺮﻗأ ﺮﻴﻐﻣ
ﻦﻜﻤﻳ ﻲﺘﻟا تﻼﻳدﻮﻤﻟا ﻦﻋ دوﻮﻨﻴﻛ ﻞﻴﻛو ﺮﺸﺘﺳا وأ جﻮﻟﺎﺘﻜﻟا ﻰﻟإ ﻊﺟرا
.صاﺮﻗﻷا ﻞﻐﺸﻣ/صاﺮﻗﻷا ﺮﻴﻐﻣ ﻊﻣ ﺎﻬﻠﻴﺻﻮﺗ
مﺎﻋ ﻲﻓ ﻪﻔﻴﻨﺼﺗ ﻢﺗ صاﺮﻗأ ﻞﻐﺸﻣ/دوﻮﻨﻴﻛ صاﺮﻗأ ﺮﻴﻐﻣ يأ نأ ﻆﺣﻻ
ﺔﻄﺳاﻮﺑ ﻪﻔﻴﻨﺼﺗ ﻢﺗ صاﺮﻗأ
.ةﺪﺣﻮﻟا هﺬﻫ ﻊﻣ ﻪﻠﻴﺻﻮﺗ ﻦﻜﻤﻳ ﻻ ﺮﺧآ ﻊﻨﺼﻣ
.ﻒﻠﺘﻟا ﺐﺒﺴﺗ نأ ﻦﻜﻤﻳ ﺔﺒﺳﺎﻨﻣ ﺮﻴﻐﻟا تﻼﻴﺻﻮﺘﻟا
ﻞﻐﺸﻣ /دوﻮﻨﻴﻛ صاﺮﻗأ ﺮﻴﻐﻣ زﺎﻬﺠﻟ ﭫﺨﭬ ﻊﺿو ﻰﻠﻋ O-N حﺎﺘﻔﻣ ﻂﺒﺿا
ﺎﻬﺿﺮﻋ ﻦﻜﻤﻳ ﻲﺘﻟا تﺎﻣﻮﻠﻌﻤﻟاو ﺎﻬﻣاﺪﺨﺘﺳا ﻦﻜﻤﻳ ﻲﺘﻟا ﻒﺋﺎﻇﻮﻟا
.ﺔﻠﺼﺘﻤﻟا تﻼﻳدﻮﻤﻟا ﻰﻠﻋ ًادﺎﻤﺘﻋا ﻒﻠﺘﺨﺗ فﻮﺳ
.ةﺪﺣﻮﻟا ﻊﻣ ﻪﻠﻴﺻﻮﺗ ﻦﻜﻤﻳ ﻚﻟذ
ﺮﻴﻐﻣ يأو ﺦﻳرﺎﺘﻟا اﺬﻬﻟ ﻖﺑﺎﺳ وأ ١٩٩٧
.صاﺮﻗﻷا
¤
ﻞﻜﺸﺑ ﺎﻬﻠﻴﺻﻮﺘﺑ ﺖﻤﻗ اذإ .يد ﻲﺴﻟا لﻮﺤﻣو ﻚﺗﺪﺣو ﻦﻣ ﻼﻛ ﻒﻠﺘﻟﺎﺑ ﺐﻴﺼﺗ ﺪﻗ •
ﺔﺳﺪﻌﻟا ﻲﻠﻋ بﺎﺒﻀﻟا ﻒﺜﻜﺗ
نأ ةرﺎﻴﺴﻟا نﺎﺨﺴﻟ ﻚﺗرادإ ﺪﻌﺑ ةﺮﺘﻔﻟ ثﺪﺤﻳ ﺪﻘﻓ .ةدرﺎﺒﻟا ءاﻮﺟﻷا ﻲﻓ
ﺔﻠﻤﻌﺘﺴﻤﻟا رﺰﻴﻠﻟا ﺔﻌﺷﻷ ﺔﻬﺟﻮﻤﻟا ﺔﺳﺪﻌﻟا ﻲﻠﻋ بﺎﺒﻀﻟا ﻒﺜﻜﺘﻳ
ﻞﻐﺸﺗ نأ رﺪﻨﺘﻤﻟا ﻦﻣ ﺢﺒﺼﻳ ﻚﻟذ ثﺪﺣ اذﺈﻓ .CD ـﻟا ﻞﻴﻐﺸﺗ ةادأ ﻲﻓ
اذإو بﺎﺒﻀﻟا ﻲﺷﻼﺘﻴﻓ صاﺮﻗﻷا جﺮﺧا .ﺎﻬﻴﻟإ عﺎﻤﺘﺳﻼﻟ ﺔﺠﻣﺪﻤﻟا صاﺮﻗﻷا
ﻞﺼﺗﺎﻓ تﺎﻋﺎﺳ ةﺪﻋ ﺪﻌﺑ ﺔﻴﻌﻴﺒﻄﻟا ﻞﻴﻐﺸﺘﻟا ﺔﻟﺎﺤﻟ صاﺮﻗﻷا ﺪﻌﺗ ﻢﻟ
.ﺢﻴﺤﺻ ﺮﻴﻏ
.دوﻮﻨﻴﻛ زﺎﻬﺟ ﻊﺋﺎﺒﺑ
ﺮﻳﺬﺤﺗ
تﺎﻃﺎﻴﺘﺣﻻا عﺎﺒﺗا ﺐﺠﻳ ﻖﻳﺮﺣ وأ و تﺎﺑﺎﺻا عﻮﻗو ﺐﻨﺠﺗا
ﺔﻴﻧﺪﻌﻣ مﺎﺴﺟأ يأ كﺮﺗ وأ ﻊﺿو مﺪﻋ ﺐﺠﻳ ﻲﺋﺎﺑﺮﻬﻛ سﺎﻣ ثوﺪﺣ ﻊﻨﻤﻟ •
.ةﺪﺣﻮﻟا ﻞﺧاد (ﺔﻴﻧﺪﻌﻤﻟا ةﺪﻌﻟا تاودأ وأ ﺔﻴﻧﺪﻌﻤﻟا دﻮﻘﻨﻟا ﻊﻄﻗ ﻞﺜﻣ)
ةرﺎﻬﻤﻟا ﻦﻣ لﺎﻋ ىﻮﺘﺴﻣ ﺐﻠﻄﺘﻳ ﺞﺘﻨﻤﻟا اﺬﻫ ﻞﻴﺻﻮﺗو ﺐﻴﻛﺮﺗ نإ •
ﻞﻴﺻﻮﺗ وأ ﺐﻴﻛﺮﺗ ﺪﻨﻋ ﻦﻴﺼﺼﺨﺘﻤﻟﺎﺑ ﺔﻧﺎﻌﺘﺳﻻﺎﺑ ﻰﺻﻮﻳ اﺬﻟ ،ةﺮﺒﺨﻟاو
.ﻚﺘﻣﻼﺳ ﻞﺟأ ﻦﻣ ﺞﺘﻨﻤﻟا اﺬﻫ
:ﺔﻴﻟﺎﺘﻟا
ﻪﻴﺒﻨﺗ
:ﺔﻴﺗﻵا تﺎﻃﺎﻴﺘﺣﻻا ﻚﻋﺎﺒﺗا ﺐﺠﻳ ،ةﺪﺣﻮﻟا ﻒﻠﺗ ﺐﻨﺠﺘﻟ
.ﺖﻟﻮﻓ ١٢ ﺮﻤﺘﺴﻣ رﺎﻴﺗ رﺪﺼﻤﻟ ﺐﻟﺎﺳ ﻲﺿرﺄﺑ ةﺪﺣﻮﻟا ﻞﻴﺻﻮﺗ ﻦﻣ ﺪﻛﺄﺗ •
ﺲﻤﺸﻟا ﺔﻌﺷﻷ ضﺮﻌﻣ نﺎﻜﻣ ﻲﻓ ةﺪﺣﻮﻟا ﺐﻴﻛﺮﺗ مﺪﻋ ﺐﺠﻳ •
ﻲﺘﻟا ﻦﻛﺎﻣﻷا ﺐﻨﺠﺗ ﻚﻟﺬﻛ .ةﺪﺋاﺰﻟا ﺔﺑﻮﻃﺮﻟا وأ ةراﺮﺤﻟا وأ ةﺮﺷﺎﺒﻤﻟا
ﻖﻃﺎﻨﻣ ﻲﻓ (ﺎﻬﺑ ﺔﺻﺎﺨﻟا ﺔﺒﻠﻌﻟا وأ) ﺔﻬﺟاﻮﻟا ﺔﺣﻮﻟ ﻊﺿو ﺐﻨﺠﺗ •
ﺔﺑﻮﻃﺮﻟا وأ ةراﺮﺤﻟا وأ ةﺮﺷﺎﺒﻤﻟا ﺲﻤﺸﻟا ﺔﻌﺷﻷ ﺎﻬﻴﻓ ضﺮﻌﺘﺗ
ﺎﻬﺑ ﺪﺟﻮﺗ وأ رﺎﺒﻐﻟا ﺎﻬﻴﻓ ﺮﺜﻜﻳ ﻲﺘﻟا ﻦﻛﺎﻣﻷا ﺐﻨﺠﺗ ﻚﻟﺬﻛ .ةﺪﻳﺪﺸﻟا
ﺎﻬﺴﻤﻟ مﺪﻋ ﺐﺠﻳ تﺎﺴﻣﻼﻤﻟا وأ ةﺪﺣﻮﻟا ﻞﻴﺻﻮﺗ فاﺮﻃأ ﻒﻠﺗ ﺐﻨﺠﺘﻟ •
ﻦﻣ ءﺰﺟ ﻪﻧأ ﺚﻴﺣ ﺔﻳﻮﻗ ﺔﻣﺪﺼﻟ تﺎﺴﻣﻼﻤﻟا صﺮﻗ ﺾﻳﺮﻌﺗ مﺪﻋ ﺐﺠﻳ •
ﺪﻗ ﺔﺌﻃﺎﺧ ﺔﻴﻄﻟﻮﻔﺑ زﻮﻴﻓ ماﺪﺨﺘﺳا نا .ﻂﻘﻓ ﺔﺑﻮﺘﻜﻤﻟا ﺔﻴﻄﻟﻮﻔﻟا
ﺮﻴﻣﺎﺴﻤﻟا ﻂﻘﻓ مﺪﺨﺘﺳا .ﻚﺑ ﺔﺻﺎﺨﻟا ﺮﻴﻣﺎﺴﻤﻟا مﺪﺨﺘﺴﺗ ﻻ •
ﺮﻣﺪﺗ نأ ﻚﻨﻜﻤﻳ ،ﺔﺌﻃﺎﺧ ﺮﻴﻣﺎﺴﻣ ﺖﻣﺪﺨﺘﺳا اذإ .زﺎﻬﺠﻟا ﻊﻣ ةدرﻮﻤﻟا
.ﺮﻳﺎﻄﺘﻤﻟا ءﺎﻤﻟا ذاذر ﺎﻬﺑ ﺪﺟﻮﺗ وأ رﺎﺒﻐﻟا ﺎﻬﻴﻓ ﺮﺜﻜﻳ
ﺲﻔﻨﺑ زﻮﻴﻓ
ماﺪﺨﺘﺳا ﻲﻐﺒﻨﻳ (زﻮﻴﻔﻟا) رﺪﺼﻤﻟا لاﺪﺒﺘﺳا ﺪﻨﻋ •
.ﻞﻄﻌﺑ ةﺪﺣﻮﻟا ﺔﺑﺎﺻا ﻲﻓ ﺐﺒﺴﺘﻳ
.ﺮﻳﺎﻄﺘﻤﻟا ءﺎﻤﻟا ذاذر
.ﻚﻌﺑﺎﺻﺄﺑ
.ﻖﻴﻗد زﺎﻬﺟ
.ةﺪﺣﻮﻟا
٣ | ﻲﺑﺮﻋ
صﺮﻘﻟا ﻞﺧاﺪﺑ CDs ﺔﺠﻣﺪﻤﻟا صاﺮﻗﻷا ﻲﻓ-٣ ﻞﻴﻤﺤﺘﺑ ﻢﻘﺗ ﻻ
ﺊﻴﻬﻤﻟا نﺈﻓ ةﺪﺣﻮﻟا ﻞﺧاد ﺊﻴﻬﻤﺑ صﺮﻘﻟا ﻲﻓ-٣ ﻞﻴﻤﺤﺗ ﺖﻟوﺎﺣ اذإ
.ةﺪﺣﻮﻟا فﻼﺗإ و صﺮﻘﻟا ﻦﻋ لﺎﺼﻔﻧﻻا ﻪﻨﻜﻤﻳ
CD قﺎﺸﻟا
Page 4

ﺔﻈﺣﻼﻣ
(KDC-MP4036AX) DAB ﻒﻟاﻮﻣ ﻢﻜﺤﺗ ﻦﻋ تﺎﻣﻮﻠﻌﻣ
زاﺮﻃ DAB ﻒﻟاﻮﻣ ﻦﻋ تﺎﻤﻴﻠﻌﺘﻟا ﺐﻴﺘﻛ ﻲﻓ A ﺔﻋﻮﻤﺠﻤﻟا ﻰﻟإ ﻊﺟرا
ﻲﻓ ﻢﻜﺤﺘﻟا ﺔﻠﻴﺳو ﻰﻠﻋ فﺮﻌﺘﻠﻟ (يرﺎﻴﺘﺧا ﻖﺤﻠﻣ) KTC-9090DAB
ُﻒﻠَﺘﺨُﺗ ْﺪَﻗ ِةﺪﺣﻮﻟا هﺬﻫ ِﺔﻔﻴﻇﻮﻟ ِﻲﻟﺎﺘﻟا ﻢﻜﺤﺘﻟا بﻮﻠﺳأ ،لﺎﺣ ﺔﻳأ ﻰﻠﻋ
.ﺔِﻴﻟﺎﺘﻟا ﺔﻴﻓﺎﺿﻹا تﺎﻤﻴﻠﻌﺘﻟا ﻰﻟإ ﻊﺟرأ ،اﺬﻟ ،تﺎﻤﻴﻠﻌﺘﻟا ﻞﻴﻟد ﻦﻋ
ةﺮﻛاﺬﻟا لﺎﺧدإ ﺔﻋﻮﻤﺠﻤﺑ صﺎﺨﻟا ﻖﺒﺴﻤﻟا ﻂﺒﻀﻟا قﺎﻄﻧ ﺮﺘﺧأ . ١
.ﻞﻗﻷا
ﻂﺒﻀﻟا رارزأ ﻢﻗر ضﺮﻌﻴﺳ ،ةﺮﻛاﺬﻟا ﻲﻓ ﻦﻳﺰﺨﺘﻟا ﻦﻣ ءﺎﻬﺘﻧﻻا ﺪﻌﺑ
ﺞﻣﺎﻧﺮﺒﻟا عﻮﻧ ﻖﻳﺮﻃ ﻦﻋ ﺚﺤﺒﻟا> ﻲﻓ ﺔﻐﻠﻟاو ﺞﻣﺎﻧﺮﺒﻟا عﻮﻧ ﻦﻋ ﺚﺤﺒﻟا
<(PTY) ﺞﻣﺎﻧﺮﺑ عﻮﻧ ﺔﻔﻴﻇو> ﺔﻔﻴﻇو ﻲﻓ <تﺎﻐﻠﻟا ضﺮﻋ> و <ﺔﻐﻠﻟاو
هﺬﻫ ءاﺮﺟإ ءﺎﻨﺛأ [DISP]
<Auto Ensemble Memory Entry>
ﻰﻠﻋ ﻦﻴﺘﻴﻧﺎﺛ ةﺪﻤﻟ [AME] ـﻟا رز ﻂﻐﺿأ . ٢
.ﺔﻴﺋﺎﻘﻠﺘﻟا ةﺮﻛاﺬﻟا لﺎﺧدإ ﺔﻋﻮﻤﺠﻣ ﺢﺘﻓأ
رز ﻰﻠﻋ ﻂﻐﻀﻟا ﻦﻣ ًﻻﺪﺑ [AUTO] رز مﺪﺨﺘﺳا
<Automatic Switching DAB priority>
.ﺔﻔﻴﻇﻮﻟا هﺬﻫ ماﺪﺨﺘﺳا ﻦﻜﻤﻳ ﻻ
.DAB ﻒﻟاﻮﻣ ﺔﻔﻴﻇو
.ﺔﻴﺋﺎﻘﻠﺘﻟا
.ﺔﻋﻮﻤﺠﻤﻟا ﻢﺳأ و ﻖﺒﺴﻤﻟا
.ﺔﻴﻠﻤﻌﻟا
رﺰﻴﻠﻟا ﺔﻌﺷأ ﺔﻣﺪﺨﺘﺴﻤﻟا تﺎﺠﺘﻨﻤﻟا ﺔﻗﻼﻋ
(ﻖﻃﺎﻨﻤﻟا ﺾﻌﺑ ءﺎﻨﺜﺘﺳﺎﺑ)
CLASS 1
LASER PRODUCT
نﻮﻜﻤﻟا نأ ﻲﻨﻌﻳو قوﺪﻨﺼﻟا / ﺔﻴﺳﺎﺸﻟا ﻲﻠﻋ قﻮﺼﻠﻣ ﻖﺼﻠﻤﻟا اﺬﻫ
ةﺪﺣﻮﻟا نأ ﻲﻨﻌﻳ ﺎﻤﺑ .ﻲﻟوﻷا ﺔﺟرﺪﻟا ﻦﻣ ﺔﻔﻨﺼﻣ رﺰﻴﻟ ﺔﻌﺷأ مﺪﺨﺘﺴﻳ
عﺎﻌﺷإ ثﺎﻌﺒﻧا ﺮﻄﺧ ﺪﺟﻮﻳ ﻻ .ﺔﻔﻴﻌﺿ ﺔﺟرد ﻦﻣ رﺰﻴﻟ ﺔﻌﺷأ ﻞﻤﻌﺘﺴﺗ
.ةﺪﺣﻮﻟا جرﺎﺧ ﺮﻴﻄﺧ
Kenwoodدوﻮﻨﻴﻛ ﻞﻴﻛو ﺮﺸﺘﺳا ،ﺐﻴﻛﺮﺘﻟا ءﺎﺜﻧأ ﻞﻛﺎﺸﻣ ﻚﺘﻓدﺎﺻ إذا •
ﻊﺑﺎﺘﻟا درﻮﻤﻟا ﻰﻟإ عﻮﺟﺮﻟا ﻰﺟﺮﻳ ،ﺔﻳرﺎﻴﺘﺧا تﺎﻘﺤﻠﻣ يأ ءاﺮﺷ ﺪﻨﻋ •
يﺬﻟا ﻞﻳدﻮﻤﻟا ﻊﻣ ﺎﻬﻠﻴﻐﺸﺗ ﺔﻴﻧﺎﻜﻣإ ﻦﻣ ﺪﻛﺄﺘﻠﻟ Kenwood ﺔﻛﺮﺸﻟ
.~ l { } - ^ ; : ( ) [ ] < > / \ . , = _ + * & % ` ' " @ 9-0 Z-A
ﺐﻴﺘﻜﻟا اﺬﻫ ﻲﻓ ةدراﻮﻟا ﺔﺣﻮﻠﻟو ضﺮﻌﻟا ﺔﺷﺎﺸﻛ
ماﺪﺨﺘﺳا ﺔﻴﻔﻴﻛ ﺢﺿوأ ﻞﻜﺸﺑ حﺮﺸﻠﻟ ﺔﻣﺪﺨﺴﻣ ﺔﻠﺜﻣأ دﺮﺠﻣ ﻲﻫ
مﻮﺳﺮﻟا ﻲﻓ ضﺮﻌﻟا ﺔﺷﺎﺷ ﻲﻠﻋ وﺪﺒﻳ ﺎﻣ ﻚﻟﺬﻟ .ﻢﻜﺤﺘﻟا ترادأ
.ﻞﻌﻔﻟﺎﺑ زﺎﻬﺠﻟا ﺔﺷﺎﺷ ﻲﻠﻋ ﺮﻬﻈﻳ ﺎﻤﻋ ﻒﻠﺘﺨﺗ ﺪﻗ ﺔﻴﺣﺎﻀﻳﻹا
ً
ﻞﻴﺤﺘﺴﻳ
ﺎﺌﻴﺷ ﻞﺜﻤﺗ ﺪﻗ ﺔﺷﺎﺸﻟا ﻲﻠﻋ ﺔﻴﺣﺎﻀﻳﻹا مﻮﺳﺮﻟا ﺾﻌﺑو
.ﺎﻬﻴﻓ ﻢﻴﻘﺗ ﻲﺘﻟا ﺔﻘﻄﻨﻤﻟاو ﻪﺋاﺮﺸﺑ ﺖﻤﻗ
ﻲﻫ ةﺪﺣﻮﻟا هﺬﻫ ﻲﻠﻋ ضﺮﻌﺗ نأ ﻦﻜﻤﻳ ﻲﺘﻟا فﺮﺣﻷا •
.ﻲﻠﻌﻔﻟا ﻞﻴﻐﺸﺘﻟا ﻲﻓ هﺬﻴﻔﻨﺗ
.ﻲﻠﺤﻤﻟا
ﺔﻴﺣﺎﻀﻳﻹا مﻮﺳﺮﻟا •
ةﺪﺣﻮﻟا ﻂﺒﺿ ةدﺎﻋإ ﺔﻴﻔﻴﻛ
ﻲﻠﻋ ﻂﻐﻀﻟا ﻻوأ لوﺎﺣ ،ﺢﻴﺤﺻ ﻞﻜﺸﺑ ﻞﻤﻌﺗ ﻻ ةﺪﺣﻮﻟا نأ ﺮﻬﻇ اذإ •
ﻲﻓ ﻪﻴﻠﻋ ﺖﻤﺗ ﻲﺘﻟا ﻂﺒﻀﻟا ﻊﺿو ﻲﻟإ ةﺪﺣﻮﻟا دﻮﻌﺗ .ﻂﺒﻀﻟا ةدﺎﻋإ رز
ﻲﺋﺎﻘﻠﺘﻟا صاﺮﻗﻷا ﺮﻴﻴﻐﺗ زﺎﻬﺟ ﻒﻠﺨﺗ اذإ ﻂﺒﻀﻟا ةدﺎﻋإ رز ﻲﻠﻋ ﻂﻐﺿا •
.يدﺎﻌﻟا ﻞﻴﻐﺸﺘﻟا ةدﺎﻌﺘﺳا ﺐﺠﻳ .ﺢﻴﺤﺻ ﻞﻜﺸﺑ ﻞﻤﻌﻟا
ﻂﺒﻀﻟا ةدﺎﻋإ رز
.ﻂﺒﻀﻟا ةدﺎﻋإ رز ﻲﻠﻋ ﻂﻐﻀﻟا ﺪﻨﻋ ﻊﻨﺼﻤﻟا
ﻦﻋ
ةﺪﺣﻮﻟا ﻒﻴﻈﻨﺗ
شﺎﻤﻗ ﺔﻌﻄﻘﺑ ﺎﻬﺤﺴﻣأ ،ةﺪﺣﻮﻟا هﺬﻬﻟ تﺎﺴﻣﻼﻤﻟا ﺔﺣﻮﻟ ﺖﺨﺴﺗا اذإ
تﺎﺴﻣﻼﻤﻟا ﺔﺣﻮﻟ ﺖﻧﺎﻛ اذإ .نﻮﻜﻠﻴﺴﻟا شﺎﻤﻗ ﻞﺜﻣ ﺔﻤﻋﺎﻧو ﺔﻓﺎﺟ
ﻢﺛ لدﺎﻌﺘﻣ ﻒﻈﻨﻤﺑ ﺔﻠﻠﺒﻣ شﺎﻤﻗ ﺔﻌﻄﻘﺑ ﺔﺧﺎﺳﻮﻟا لزأ ةﺪﺸﺑ ﺔﺨﺴﺘﻣ
.لدﺎﻌﺘﻤﻟا ﻒﻈﻨﻤﻟا ﻒﻔﺟ
¤
.ﺔﻴﻜﻴﻧﺎﻜﻴﻤﻟا ءاﺰﺟﻹا ﻲﻠﻋ ﺮﺛﺆﻳ ﺪﻗ ةﺪﺣﻮﻟا ﻲﻠﻋ ةﺮﺷﺎﺒﻣ ذاذﺮﻟا ﻒﻈﻨﻣ ﻊﺿو •
وأ نﺎﻫﺪﻟا ﺮﻨﺗ ﻞﺜﻣ ةﺮﻳﺎﻄﺘﻣ تﺎﻴﻟﺰﻤﺑ ﺔﻠﻠﺒﻣ شﺎﻤﻗ ﺔﻌﻄﻘﺑ ﺢﺴﻤﺗ نأ رﺬﺣا
.ﻦﻴﺒﻤﻟا فﺮﺣا ﺢﺴﻣ ﻲﻓ ﺐﺒﺴﺗ ﺪﻗ وأ/وﺔﺣﻮﻠﻟا ﺢﻔﺳ شﺪﺨﺗ ﺪﻗ ذإ .لﻮﺤﻜﻟا
ﺔﻔﻴﻈﻧ ﺮﻴﻏ تﺎﺴﻣﻼﻤﻟا ﺔﺣﻮﻟ وأ ةﺪﺣﻮﻠﻟ ﻞﻴﺻﻮﺘﻟا فاﺮﻃأ ﺖﺤﺒﺻأ اذإ
.ﺔﻤﻋﺎﻧو ﺔﻓﺎﺟ شﺎﻤﻗ ﺔﻌﻄﻘﺑ ﺎﻬﺤﺴﻣأ
ﻲﺑﺮﻋ | ٤
تﺎﺴﻣﻼﻤﻟا ﻞﻴﺻﻮﺗ فاﺮﻃأ ﻒﻴﻈﻨﺗ
Page 5

CDs ﺞﻣﺪﻤﻟا صﺮﻘﻟا لواﺪﺗ
.CD ﺞﻣﺪﻤﻟا صﺮﻘﻠﻟ ﻞﻴﺠﺴﺘﻟا ﺢﻄﺳ ﺲﻤﻠﺗ ﻻ •
.ﻂﻳﺮﺷ يأ ﻪﻴﻠﻋ ﻖﺼﻠﻣ CD صﺮﻗ مﺪﺨﺘﺴﺗ ﻻ ،ﻚﻟﺬﻛ
.ًﺎﻴﻘﻓأ صﺮﻘﻟا ﺐﺤﺳا ةﺪﺣﻮﻟا ﻦﻣ CDs صﺮﻘﻟا جاﺮﺧإ ﺪﻨﻋ •
،تاءﻮﺘﻧ ﻲﻠﻋ يﻮﺘﺤﻳ ﻲﺟرﺎﺨﻟا رﺎﻃﻹا
.ﺦﻟإ ﻢﻠﻗ ﻦﺳ ﺔﻄﺳاﻮﺑ صﺮﻘﻟا ماﺪﺨﺘﺳا ﺪﻌﺑ تاءﻮﺘﻨﻟا هﺬﻫ لزا
.CD صﺮﻘﻟا ﻲﻠﻋ .ﺦﻟإ ﻂﻳﺮﺸﻟا ﻖﺼﻠﺗ ﻻ •
.صﺮﻘﻠﻟ ﺔﻴﻓﺎﺿﻹا تﺎﻘﺤﻠﻤﻟا عاﻮﻧأ مﺪﺨﺘﺴﺗ ﻻ •
.جرﺎﺨﻟا ﻲﻟإ ﻪﺠﺗا و صﺮﻘﻟا ﻒﺼﺘﻨﻣ ﻦﻣ ﻒﻈﻧ •
وأ CD صﺮﻘﻟا ﺰﻛﺮﻣ ﺐﻘﺛ نﺎﻛ اذإ •
ﺎﻬﻣاﺪﺨﺘﺳا ﻦﻜﻤﻳ ﻻ ﻲﺘﻟا CDs صاﺮﻗﻷا
.ﺎﻬﻣاﺪﺨﺘﺳا ﻦﻜﻤﻳ ﻻ ةﺮﻳﺪﺘﺴﻤﻟا ﺮﻴﻏ CDs صاﺮﻗﻷا •
نﻮﻜﻳ ﻲﺘﻟا وأ ﻞﻴﺠﺴﺘﻟا ﺢﻄﺳ ناﻮﻟأ ﻲﻠﻋ يﻮﺘﺤﺗ ﻲﺘﻟا CDs صاﺮﻗﻷا •
.
.
.ﺔﻣﻼﻌﻟا ﺎﻬﻴﻠﻋ ﺲﻴﻟ ﻲﺘﻟا صاﺮﻗﻷا ﻊﻣ ﺢﻴﺤﺻ ﻞﻜﺸﺑ ﻞﻤﻌﺗ ﻻ ﺪﻗو
.ﺎﻬﻴﻟإ عﺎﻤﺘﺳﻻا ﻦﻜﻤﻳ ﻻ ﻞﻤﺘﻜﺗ ﻢﻟ ﻲﺘﻟا CD-RW وأ CD-R صاﺮﻗأ •
ﻲﻠﻋ ﻞﻴﺠﺴﺘﻟا ﺞﻣﺎﻧﺮﺑ ﻲﻟإ عﻮﺟﺮﻟا ﻲﺟﺮﻳ ءﺎﻬﻧﻹا ﺔﻴﻠﻤﻋ لﺎﻤﻛﻹ)
.ﺎﻬﻣاﺪﺨﺘﺳا ﻦﻜﻤﻳ ﻻ ﺦﺴﺘﻣ ﺎﻬﺤﻄﺳ
ﻊﻣ ﻂﻘﻓ صاﺮﻗأ ﻞﻴﻐﺸﺗ ةﺪﺣﻮﻟا هﺬﻬﻟ ﻦﻜﻤﻳ •
ﻞﻴﺠﺴﺘﻟا ﺐﻴﺘﻛ تﺎﻤﻴﻠﻌﺗ ﻚﻟﺬﻛ و ،CD-R/CD-RW
(.CD-R/CD-RW
ﻲﺗﻮﺼﻟا ﻒﻠﻤﻟا لﻮﺣ
ﻞﻴﻐﺸﺘﻠﻟ ﻞﺑﺎﻘﻟا ﻲﻌﻤﺴﻟا ﻒﻠﻤﻟا •
MP3 (.mp3), WMA (.wma)
ﻞﻴﻐﺸﺘﻠﻟ ﻞﺑﺎﻗ ﻂﺋﺎﺳو صﺮﻗ •
CD-R/RW/ROM
ﻞﻴﻐﺸﺘﻠﻟ ﻞﺑﺎﻘﻟا صﺮﻘﻟا ﻒﻠﻣ ﻖﻴﺴﻨﺗ •
.ﻞﻳﻮﻃ ﻒﻠﻣ ﻢﺳا ،ﻮﻴﻣر ،ﺖﻴﻟﻮﺟ ،2/1 ىﻮﺘﺴﻣ ISO 9660
ﺮﻴﻳﺎﻌﻤﻠﻟ ﺎًﻘﻓو ﺔﻴﺗﻮﺼﻟا تﺎﻔﻠﻤﻟا ﻊﻴﻤﺠﺗ ﻢﺗ ﺪﻗ ﻪﻧأ ﻦﻣ ﻢﻏﺮﻟا ﻰﻠﻋ
تﻻﺎﺣ وأ عاﻮﻧﻷ ﺎًﻘﻓو ﻞﻴﻐﺸﺘﻟا رﺬﻌﺘﻳ ﺪﻗ ﻪﻧأ ﻻإ ،هﻼﻋأ ةرﻮﻛﺬﻤﻟا
ﻲﻌﻤﺴﻟا ﻒﻠﻤﻠﻟ ﻞﻴﻐﺸﺘﻟا ﺐﻴﺗﺮﺗ •
ﻞﻴﻐﺸﺗ ﻢﺘﻳ ،هﺎﻧدأ ﺔﺤﺿﻮﻤﻟا ﻒﻠﻤﻟا/ﺪﻠﺠﻤﻟا ةﺮﺠﺷ لﺎﺜﻣ ﻲﻓ
.0 ﻰﻟإ 1 ﻦﻣ ﺐﻴﺗﺮﺘﻟﺎﺑ تﺎﻔﻠﻤﻟا
ﺪﻠﺠﻣ
ﻲﻌﻤﺳ ﻒﻠﻣ
.زﺎﻬﺠﻟا وأ ﻂﺋﺎﺳﻮﻟا
CD
(1)
¡!
2
3
¡"
¡#
4
¡$
5
¡%
¡P
:ناﻮﻨﻌﻟا ﻰﻠﻋ ﺖﻧﺮﺘﻧﻹا ﻰﻠﻋ ﺔﻴﺗﻮﺼﻟا تﺎﻔﻠﻤﻠﻟ يرﻮﻔﻟا ﻞﻴﻟﺪﻟا ﻊﺿو ﻢﺗ
ﺪﺠﺘﺳ ،يرﻮﻔﻟا ﻞﻴﻟﺪﻟا اﺬﻫ ﻲﻓ .www.kenwood.com/audiofile/
.ﻖﻓﺮﻤﻟا ﻞﻴﻟﺪﻟا اﺬﻬﺑ ﺔﺑﻮﺘﻜﻣ ﺮﻴﻏ تﺎﻈﺣﻼﻣو ﺔﻴﻠﻴﺼﻔﺗ تﺎﻣﻮﻠﻌﻣ
.ﺎًﻀﻳأ يرﻮﻔﻟا ﻞﻴﻟﺪﻟا ةءاﺮﻗ ﻰﻠﻋ صﺮﺣﺎﻓ
٥ | ﻲﺑﺮﻋ
Page 6

ﺔﻣﺎﻋ ﺎﻳاﺰﻣ
ﺮﻳﺮﺤﺘﻟا رز ﻢﻜﺤﺘﻟا ﺾﺒﻘﻣ
##0045
ATT ﺮﺷﺆﻣ ﺔﻋﺎﺴﻟا ضﺮﻋ
لﺎﺧدﻹا ةﺪﺣﻮﺑ لﻮﻤﺤﻤﻟا ﻲﺗﻮﺼﻟا ﻞﻐﺸﻤﻟا زﺎﻬﺠﻛ زﺎﻬﺟ ﻞﻴﺻﻮﺗ ﻦﻜﻤﻳ *
ﻲﻓ ﺮﻓﻮﺘﻤﻟا (يﺎﻓ 3.5) ﺮﻴﻐﺼﻟا ﺲﺑﺎﻘﻟا ماﺪﺨﺘﺳﺎﺑ ةﺪﻋﺎﺴﻤﻟا ﺔﻴﻓﺮﻄﻟا
70-
.قاﻮﺳﻷا
·
.ﺔﻣوﺎﻘﻣ يأ ﻪﺑ ﺪﺟﻮﻳ ﻻ يﺬﻟا ﻮﻳﺮﺘﺳا عﻮﻧ ﻦﻣ اًﺮﻴﻐﺻ ﺎًﺴﺑﺎﻗ مﺪﺨﺘﺳا •
KDC-MP4036AX ـﻟا ﺔﻔﻴﻇو ** •
تﻮﺼﻟا عﺎﻔﺗرا
ﺪﻋﺎﺴﻣ لﺎﺧدا
43$"55
ةرﺪﻘﻟا
زﺎﻬﺠﻟا ﻞﻴﻐﺸﺗ
.[SRC] رز ﻲﻠﻋ ﻂﻐﺿا
·
وأ “CODE ON” (١٦ ﺔﺤﻔﺻ) <ﻦﻣﻷا دﻮﻛ> ﺮﻬﻈﻳ ،زﺎﻬﺠﻟا ﻞﻴﻐﺸﺗ ﺪﻨﻋ •
(KDC-MP4036AX ـﻟا ﺔﻔﻴﻇو) .“CODE OFF”
زﺎﻬﺠﻟا فﺎﻘﻳإ
.ةﺪﺣاو ﺔﻴﻧﺎﺛ ةﺮﺘﻔﻟ ﻞﻗﻷا ﻲﻠﻋ [SRC] رز ﻲﻠﻋ ﻂﻐﺿا
تﻮﺼﻟا عﺎﻔﺗرا ةدﺎﻳز
.ﺔﻋﺎﺴﻟا برﺎﻘﻋ هﺎﺠﺗا ﻲﻓ [VOL] حﺎﺘﻔﻣ ردأ
تﻮﺼﻟا ﺾﻔﺧ
.ﺔﻋﺎﺴﻟا برﺎﻘﻋ هﺎﺠﺗا ﺲﻜﻋ ﻲﻓ [VOL] حﺎﺘﻔﻣ ردأ
رﺪﺼﻤﻟا رﺎﻴﺘﺧا
.[SRC] رز ﻲﻠﻋ ﻂﻐﺿا
بﻮﻠﻄﻤﻟا رﺪﺼﻤﻟاضﺮﻋ
ﻒﻟاﻮﻤﻟا“TUNER”
ﺞﻣﺪﻤﻟا صﺮﻘﻟا“CD”
**(ﺔﻴﻓﺎﺿإ تﺎﻘﺤﻠﻣ) ﻲﺟرﺎﺨﻟا صﺮﻘﻟا“CD CH”
*ﺪﻋﺎﺴﻣ لﺎﺧدا“AUX”
**(ﺔﻴﻓﺎﺿإ تﺎﻘﺤﻠﻣ) ﺪﻋﺎﺴﻣ لﺎﺧدا“AUX EXT”
(ﻂﻘﻓ ةءﺎﺿﻹا ﻊﺿو) داﺪﻌﺘﺳﻻا“STANDBY”
ﻲﺑﺮﻋ | ٦
Page 7

ﻲﻌﻤﺳ داﺪﻋا
.تﻮﺼﻟا ىﻮﺘﺴﻣ ﺔﻧزاﻮﻣ ﻞﺜﻣ ،تﻮﺼﻟا مﺎﻈﻧ ﻂﺒﺿ
ﻪﻄﺒﻴﻀﻟ رﺪﺼﻤﻟا رﺎﺘﺧا
.[SRC] رز ﻲﻠﻋ ﻂﻐﺿا
ﺔﻴﻌﻤﺴﻟا ﺞﻣاﺮﺒﻟا ﻂﺒﺿ ﻊﺿو ﻞﺧدأ ٢
.ﻞﻗﻷا ﻰﻠﻋ ةﺪﺣاو ﺔﻴﻧﺎﺛ ةﺪﻤﻟ [VOL] ﺾﺒﻘﻤﻟا ﻰﻠﻋ ﻂﻐﺿأ
ﺔﻴﻌﻤﺴﻟا ﺮﺻﺎﻨﻌﻟا ﻂﺒﺿ ﻊﺿو ﻦﻣ جوﺮﺨﻟﺎﺑ ﻢﻗ
.[VOL] ﺾﺒﻘﻤﻟا ﻰﻠﻋ ﻂﻐﺿأ
ﻲﺘﻟا ﺮﺻﺎﻨﻌﻟا لﻮﺤﺘﺗ ،ﺾﺒﻘﻤﻟا ﻰﻠﻋ ﻂﻐﻀﻟا ﺎﻬﻴﻓ ﻢﺘﻳ ةﺮﻣ ﻞﻛ
.ﺪﻌﺑ ﺎﻤﻴﻓ ﺢﺿﻮﻣ ﻮﻫ ﺎﻤﻛ ﺎﻬﻄﺒﺿ ﻦﻜﻤﻳ
تﻮﺼﻟا ﺮﺼﻨﻋ ﻂﺒﺿا ٤
.[VOL] ﺾﺒﻘﻤﻟا ردأ
ﻂﺒﻀﻟا لﺎﺠﻣ
“
LPF
”ﺰﺗﺮﻫ لﻼﺧ/١٦٠/١٢٠/٨٠
ﺾﻔﺨﻨﻣ روﺮﻣ ﺮﺘﻠﻓ
يﺪﻤﻟاضﺮﻌﻟا
ﺮﻴﻐﺘﻟا راﺪﻘﻣ“V-OFF”(٨+ — ٨- : AUX) ٠± — ٨-
·
.ﺔﻴﺳﺎﺳﻷا ﺔﻤﻴﻘﻟا ﻦﻣ قﺮﻔﻛ رﺪﺼﻣ ﻞﻛ ﺔﻤﻴﻗ ﻂﺒﺿ ﻦﻜﻤﻳ :ﺮﻴﻐﺘﻟا راﺪﻘﻣ •
ﺔﻴﻌﻤﺴﻟا ﺮﺻﺎﻨﻌﻟا ﻂﺒﺿ ﻊﺿو ﻦﻣ جوﺮﺨﻟﺎﺑ ﻢﻗ ٥
.ﻞﻗﻷا ﻰﻠﻋ ةﺪﺣاو ﺔﻴﻧﺎﺛ ةﺪﻤﻟ [VOL] ﺾﺒﻘﻤﻟا ﻰﻠﻋ ﻂﻐﺿأ
ﺮﻴﻬﺠﻟا ﻊﻓر
.ةﺪﺣاو ﺔﺴﻤﻠﺑ ﺮﻴﻬﺠﻟا تﻮﺻ ﺔﻳﻮﻘﺗ ﻦﻜﻤﻳ
.[B.BOOST] رز ﻲﻠﻋ ﻂﻐﺿا
“Bass Boost” ﻂﺒﺿ ضﺮﻋ ﻢﺘﻳ ،ةﺪﺣاو ةﺮﻤﻟ رﺰﻟا ﻰﻠﻋ ﻂﻐﻀﻟا ﺪﻨﻋ
.ﻲﻟﺎﺤﻟا (ﺮﻴﻬﺠﻟا ﻊﻓر)
ﻂﺒﺿ ﺮﻴﻴﻐﺗ ﻢﺘﻳ ،رﺰﻟا ﻰﻠﻋ ﻂﻐﻀﻟﺎﺑ ﺎﻬﻴﻓ مﻮﻘﺗ ةﺮﻣ ﻞﻛ ﻲﻓ
.(ﺮﻴﻬﺠﻟا ﻊﻓر) “Bass Boost”
يﺪﻤﻟاضﺮﻌﻟا
Bass Boost 1“BB-L L1”
Bass Boost 2“BB-L L2”
“Bass Boost” ﻞﻴﻐﺸﺗ فﺎﻘﻳإ“BB-L OFF”
.ﺔﻋﺮﺴﺑ تﻮﺼﻟا ةﺪﺣ ﺾﻔﺧ
١
ﻊﺿو ﻰﻟإ ﻖﻗﺮﻤﻟا لﻮﺤﺘﻳ ،رﺰﻟا ﻰﻠﻋ ﻂﻐﻀﻟﺎﺑ مﻮﻘﺗ ةﺮﻣ ﻞﻛ ﻲﻓ
.[ATT] رز ﻲﻠﻋ ﻂﻐﺿا
.“ATT” ﺮﺷﺆﻣ ﺾﻣﻮﻳ ،ﻞﻴﻐﺸﺘﻟا ﻊﺿو ﺪﻨﻋ
٣
تﻮﺼﻟا ﻲﻓ ﻢﻜﺤﺘﻟا ﺔﻠﻴﺳو
ﻪﻄﺒﻴﻀﻟ رﺪﺼﻤﻟا رﺎﺘﺧا ١
.[SRC] رز ﻲﻠﻋ ﻂﻐﺿا
تﻮﺼﻟا ﻲﻓ ﻢﻜﺤﺘﻟا ﺔﻠﻴﺳو ﻊﺿو ﻞﺧدا ٢
.[VOL] ﺾﺒﻘﻤﻟا ﻰﻠﻋ ﻂﻐﺿأ
ﻪﻄﺒﺿ داﺮﻤﻟا تﻮﺼﻟا ﺮﺼﻨﻋ رﺎﺘﺧا ٣
.[VOL] ﺾﺒﻘﻤﻟا ﻰﻠﻋ ﻂﻐﺿأ
ﻲﺘﻟا ﺮﺻﺎﻨﻌﻟا لﻮﺤﺘﺗ ،ﺾﺒﻘﻤﻟا ﻰﻠﻋ ﻂﻐﻀﻟا ﺎﻬﻴﻓ ﻢﺘﻳ ةﺮﻣ ﻞﻛ
.ﺪﻌﺑ ﺎﻤﻴﻓ ﺢﺿﻮﻣ ﻮﻫ ﺎﻤﻛ ﺎﻬﻄﺒﺿ ﻦﻜﻤﻳ
تﻮﺼﻟا ﺮﺼﻨﻋ ﻂﺒﺿا ٤
SW L
”١٥+ — ١٥-
“
/بﻮﺑ /كور /ﻲﻌﻴﺒﻃ
زﺎﺟ /٤٠ ﻞﻀﻓأ /ﻂﻴﺴﺑ
(تﻮﺼﻟا ﻲﻓ ﻢﻜﺤﺘﻟا ﺔﻠﻴﺳو ﻊﺿو) تﻮﺼﻟا ﻲﻓ ﻢﻜﺤﺘﻟا ﻊﺿو ﻦﻣ جﺮﺧا
ﺔﻔﻠﺘﺨﻤﻟا عاﻮﻧﻸﻟ ﺎًﻘﺒﺴﻣ ﺪﻌﻤﻟا تﻮﺼﻠﻟ داﺪﻋإ ﻞﻀﻓأ ءﺎﻋﺪﺘﺳا ﻚﻨﻜﻤﻳ •
.(٨ ﺔﺤﻔﺻ) <ﺔﻋﺎﻤﺴﻟا ﻂﺒﺿ> ﺔﻄﺳاﻮﺑ ﺮﻴﻐﺘﺗ ﻂﺒﻀﻟا ﻢﻴﻗ ﻦﻣ ﺔﻤﻴﻗ ﻞﻛ •
ىﻮﺘﺴﻣو (ﺮﻴﻬﺠﻟا) Bass ىﻮﺘﺴﻣ ﻂﺒﺿ ﻢﺘﻳ ﺎﻣﺪﻨﻋ اﺬﻫ ﺮﻬﻈﻳ :“USER” •
ءﺎﻋﺪﺘﺳا ﻢﺘﻳو .(ﻲﻟﺎﻌﻟا) Treble ىﻮﺘﺴﻣو (ﻂﺳﻮﺘﻤﻟا) Middle
.(مﺪﺨﺘﺴﻣ) “USER” ﺪﻳﺪﺤﺗ ﻢﺘﻳ ﺎﻣﺪﻨﻋ
/“EASY”/“POPS”
“JAZZ”/“TOP40”
Q مﺎﻈﻨﻟا لﻮﺣ ·
.ﺔﻋﺎﻤﺴﻟا ﻂﺒﺿ ﻊﻣ ﺔﻋﺎﻤﺴﻟا عﻮﻧ ،ًﻻوأ رﺎﺘﺧا
تﺎﻳﻮﺘﺴﻤﻟا هﺬﻫ
تﻮﺼﻟا ﻲﻓ ﻢﻜﺤﺘﻟا ﻊﺿو ﻦﻣ جﺮﺧا ٥
.[ATT] وأ [VOL] ﺾﺒﻘﻣ اﺪﻋ ﺎﻣ رز يأ ﻰﻠﻋ ﻂﻐﺿا
ﻦﻫﻮﻤﻟا
.فﺎﻘﻳﻹا وأ ﻞﻴﻐﺸﺘﻟا
.[VOL] ﺾﺒﻘﻤﻟا ردأ
يﺪﻤﻟاضﺮﻌﻟاﻂﺒﻀﻟا لﺎﺠﻣ
تﻮﺼﻟا ﺮّﺒﻜﻣ ىﻮﺘﺴﻣ
ﻲﻋﺮﻔﻟا
System Q/“ROCK”/“NATURAL”
ﻲﺳﺎﺳﻷا يﻮﺘﺴﻣ“BAS L”٨+ — ٨-
ﻂﺳﻮﻟا يﻮﺘﺴﻣ“MID L”٨+ — ٨-
ﻞﺒﻳﺮﺘﻟا يﻮﺘﺴﻣ“TRE L”٨+ — ٨-
نزاﻮﺘﻟا“BAL”١٥ ﻦﻴﻤﻳ — ١٥ رﺎﺴﻳ
تﻮﻔﺨﻟا“FAD”١٥ ةﺮﺧﺆﻣ — ١٥ ﺔﻣﺪﻘﻣ
.ﻰﻘﻴﺳﻮﻤﻟا ﻦﻣ
.رز يأ ﻂﻐﺿأ
٧ | ﻲﺑﺮﻋ
Page 8

ﺔﻣﺎﻋ ﺎﻳاﺰﻣ
ﻲﻌﻤﺴﻟا ﻒﻠﻤﻟا رﺪﺼﻣ ﻲﻓ
تﺎﻣﻮﻠﻌﻣضﺮﻋ
نﺎﻨﻔﻟا ﻢﺳا و ﺔﻴﻨﻏﻷا ناﻮﻨﻋ “TITLE”
نﺎﻨﻔﻟا ﻢﺳا و مﻮﺒﻟﻷا ﻢﺳا “ALBUM”
ﺪﻠﺠﻤﻟا ﻢﺳا“FOLDER”
ﻒﻠﻤﻟا ﻢﺳا“FILE”
رﺎﺴﻤﻟا ﻢﻗر و عﺎﻤﺘﺳﻻا ﻦﻣز“P-TIME”
ﺔﻋﺎﺴﻟا“CLOCK”
ﺪﻋﺎﺴﻣ لﺎﺧدإ رﺪﺼﻣ / داﺪﻌﺘﺳﻻا ﻊﺿو ﻲﻓ
تﺎﻣﻮﻠﻌﻣضﺮﻋ
رﺪﺼﻤﻟا ﻢﺳا“SRC NAME”
ﺔﻋﺎﺴﻟا“CLOCK”
ﻪﻄﺒﺿ داﺮﻤﻟا تﻮﺼﻟا ﺮﺼﻨﻋ رﺎﺘﺧا ٣
.ﻢﻜﺤﺘﻟا ﺾﺒﻘﻣ ﻰﻠﻋ ﻂﻐﺿأ
·
.WMA ـﻟا ﻒﻠﻣ ﻲﻓ مﻮﺒﻟﻷا ﻢﺳا ضﺮﻋ ﻦﻜﻤﻳ ﻻ •
ضﺮﻋ ﻢﺘﻳ ،تﺎﻣﻮﻠﻌﻣ يأ ﻰﻠﻋ دﺪﺤﻤﻟا ﺔﺷﺎﺸﻟا ﺮﺼﻨﻋ يﻮﺘﺤﻳ ﻢﻟ اذإ •
.ﺔﻠﻳﺪﺑ تﺎﻣﻮﻠﻌﻣ
ﺮﻓوﻮﺒﺴﻟا جﺮﺧ
.ﺮﻓوﻮﺒﺴﻟا فﺎﻘﻳا وأ ﻞﻴﻐﺸﺘﺑ ﻢﻗ
ﻰﻠﻋ ﺔﻴﻧﺎﺛ ٢ ةﺪﻤﻟ ﻢﻜﺤﺘﻟا ﺾﺒﻘﻣ [AM] ﻰﻠﻋ ةﺮﺘﻔﻟ ﻂﻐﺿأ
.ﻞﻗﻷا
جﺮﺧ ﻞﻳﺪﺒﺗ ﻢﺘﻳ ،ﺾﺒﻘﻤﻟا ﻰﻠﻋ ﻂﻐﻀﻟﺎﺑ ﺎﻬﻴﻓ مﻮﻘﺗ ةﺮﻣ ﻞﻛ ﻲﻓ
.فﺎﻘﻳإو ﻞﻴﻐﺸﺗ ﻲﻌﺿو ﻦﻴﺑ ﺮﻓوﻮﺒﺴﻟا
.“SW ON” ضﺮﻌﺗ ،ﻞﻴﻐﺸﺘﻟا ﻊﺿو ﺪﻨﻋ
ﺔﻋﺎﻤﺴﻟا ﻂﺒﺿ
ﺪﻨﻋ ﻲﻠﺜﻤﻟا ﺔﻤﻴﻘﻟا ﺪﻨﻋ System Q ﺔﻤﻴﻗ نﻮﻜﺗ ﺚﻴﺤﺑ ﻖﻴﻗد ﻂﺒﺿ
.ﺔﻋﺎﻤﺴﻟا عﻮﻧ ﻂﺒﺿ
داﺪﻌﺘﺳﻻا ﻊﺿو ﻞﺧدا
.[SRC] رز ﻲﻠﻋ ﻂﻐﺿا
.“STANDBY” ضﺮﻋ رﺎﺘﺧا
ﺔﻋﺎﻤﺴﻟا ﻂﺒﺿ ﻊﺿو ﻞﺧدا
.[VOL] ﺾﺒﻘﻤﻟا ﻰﻠﻋ ﻂﻐﺿأ
ﺔﻋﺎﻤﺴﻟا عﻮﻧ رﺎﺘﺧا
.[VOL] ﺾﺒﻘﻤﻟا ردأ
ﺢﺿﻮﻣ ﻮﻫ ﺎﻤﻛ تاداﺪﻋﻹا لﻮﺤﺘﺗ ،ﺾﺒﻘﻤﻟا ةرادإ ﻢﺘﺗ ةﺮﻣ ﻞﻛ ﻲﻓ
.هﺎﻧدأ
ﺔﻋﺎﻤﺴﻟا عﻮﻧضﺮﻋ
فﺎﻘﻳإ“SP OFF”
ﺔﺻﻮﺑ ٤ و ٥ ﺔﻋﺎﻤﺴﻠﻟ“SP 5/4”
ﺔﺻﻮﺑ ٩×٦ و ٦ ﺔﻋﺎﻤﺴﻠﻟ“SP 6*9/6”
ﺔﻴﻠﺻﻷا ﺔﻋﺎﻨﺼﻟا ﺔﻋﺎﻤﺴﻠﻟ“SP OEM”
ﺔﻋﺎﻤﺴﻟا ﻂﺒﺿ ﻊﺿو ﻦﻣ جﺮﺧا ٤
.[VOL] ﺾﺒﻘﻤﻟا ﻰﻠﻋ ﻂﻐﺿأ
ضﺮﻌﻟا ﺮﻴﻴﻐﺗ
.ضﺮﻌﻟا تﺎﻣﻮﻠﻌﻣ ﺮﻴﻴﻐﺗ
ضﺮﻌﻟا ﻊﺿو ﻞﻴﻐﺸﺗ ﻞﺧدأ
.ﻞﻗﻷا ﻰﻠﻋ ﺔﻴﻧﺎﺛ ١ ةﺪﻤﻟ ﻢﻜﺤﺘﻟا ﺾﺒﻘﻣ ﻂﻐﺿأ
.“DISP SEL” ضﺮﻌﻳ
ضﺮﻌﻟا ﺪﻨﺑ ﺮﺘﺧأ ٢
.[¢] وأ [4] ﻰﻟإ ﻢﻜﺤﺘﻟا ﺾﺒﻘﻣ ﻊﻓﺪﺑ ﻢﻗ
ﻒﻟاﻮﻤﻟا رﺪﺼﻣ ﻊﻣ
تﺎﻣﻮﻠﻌﻣضﺮﻋ
ددﺮﺘﻟا“FREQ”
ﺔﻋﺎﺴﻟا“CLOCK”
١
٢
٣
١
ﺞﻣﺪﻣ صﺮﻗ و ﻲﺟرﺎﺧ صﺮﻗ رﺪﺼﻣ
تﺎﻣﻮﻠﻌﻣضﺮﻋ
صﺮﻘﻟا ناﻮﻨﻋ“D-TITLE”
رﺎﺴﻤﻟا ناﻮﻨﻋ“T-TITLE”
رﺎﺴﻤﻟا ﻢﻗر و عﺎﻤﺘﺳﻻا ﻦﻣز“P-TIME”
ﺔﻋﺎﺴﻟا“CLOCK”
ﻲﺑﺮﻋ | ٨
Page 9

ﺔﻗﺮﺴﻟا ﻊﻨﻤﻟ ﺔﻬﺟاﻮﻟا ﺔﺣﻮﻟ
ﻲﻠﻋ ةﺪﻋﺎﺴﻤﻠﻟ ،ﻚﻌﻣ ﺎﻫﺬﺧأ و ةﺪﺣﻮﻟا ﻦﻣ ﺔﻬﺟاﻮﻟا ﺔﺣﻮﻟ عﺰﻧ ﻦﻜﻤﻳ
.ﺮﻳﺮﺤﺘﻟا رز ﻲﻠﻋ ﻂﻐﺿا
.ﺎﻬﻌﻓر ﻦﻣ ﻦﻜﻤﺘﺗ و ،ﺔﻬﺟاﻮﻟا ﺔﺣﻮﻟ ﻚﻓ ﻢﺘﻳ
.ﺔﻗﺮﺴﻟا ﻊﻨﻣ
ﺔﻬﺟاﻮﻟا ﺔﺣﻮﻟ عﺰﻧ
¤
ﻒﻠﺘﺗ نأ ﻦﻜﻤﻳ و ﺔﻘﺋﺎﻓ ﺔﻗﺪﺑ ﺔﻌﻨﺼﻣ ﺔﻌﻄﻗ ﻲﻫ ﺔﻬﺟاﻮﻟا ﺔﺣﻮﻟ •
ﺮﻴﻏ نﻮﻜﺗ ﺎﻣﺪﻨﻋ ﺎﻬﺑ ﺔﺻﺎﺨﻟا ﻦﻳﺰﺨﺘﻟا ةﺪﺣو ﻲﻓ ﺔﻬﺟاﻮﻟا ﺔﺣﻮﻠﺑ ﻆﻔﺘﺣا •
ءﻮﻀﻟ (ﺎﻬﺑ ﺔﺻﺎﺨﻟا ﺔﺒﻠﻌﻟاو) ﺔﻬﺟاﻮﻟا ﺔﺣﻮﻟ ضﺮﻌﺘﺗ ﻻأ ﻰﻠﻋ صﺮﺣا •
ﻦﻛﺎﻣﻷا ﺐﻨﺠﺗ ﻚﻟﺬﻛ .ﺔﺑﻮﻃﺮﻟا وأ ةﺪﻳﺪﺸﻟا ةراﺮﺤﻟا وأ ﺮﺷﺎﺒﻤﻟا ﺲﻤﺸﻟا
ﺔﺣﻮﻟ ﻲﻠﻋ ﺾﻔﺨﻨﻤﻟا دﺰﺠﻟا ﻞﺧاد ةﺪﺣﻮﻟا ﻦﻣ زرﺎﺒﻟا ءﺰﺠﻟا ﻊﺿ ١
.ءﺎﻣ ﺔﺸﺗﺮﺗ ثوﺪﺣ نﺎﻜﻣإ وأ
ﺪﻳﺪﺷ رﺎﺒﻏ ﺎﻬﺑ ﺪﺟﻮﻳ ﻲﺘﻟا
ﺔﻬﺟاﻮﻟا ﺔﺣﻮﻟ ﺐﻴﻛﺮﺗ ةدﺎﻋإ
.ماﺪﻄﺻﻻﺎﺑ
.ﺔﺒﻛﺮﻣ
.ﺔﻬﺟاﻮﻟا
زوﺮﺑ
يرﺎﺠﻣ
٩ | ﻲﺑﺮﻋ
.ﻞﻔﻘﺗ ﻲﺘﺣ ﺔﻬﺟاﻮﻟا ﺔﺣﻮﻟ ﻲﻠﻋ ﻂﻐﺿا
.ةﺪﺣﻮﻟا ماﺪﺨﺘﺳا ﻦﻣ ﻚﻨﻜﻤﺗ ﺎﻬﻧﺎﻜﻣ ﻲﻓ ﺔﺘﺒﺜﻤﻟا ﺔﻬﺟاﻮﻟا ﺔﺣﻮﻟ
نﻮﻔﻴﻠﺘﻟا تﻮﺻ لﺎﻄﺑإ
.تﺎﻤﻟﺎﻜﻣ لﺎﺒﻘﺘﺳا ﺪﻨﻋ ًﺎﻴﺋﺎﻘﻠﺗ ﻲﺗﻮﺼﻟا مﺎﻈﻨﻟا ﻒﻗﻮﺘﻳ
ﺔﻤﻟﺎﻜﻣ لﺎﺒﻘﺘﺳا ﺪﻨﻋ
.“CALL” ضﺮﻌﻳ
.ﻲﺗﻮﺼﻟا مﺎﻈﻨﻟا ﻒﻗﻮﺘﻳ
ﺔﻤﻟﺎﻜﻤﻟا ءﺎﻨﺛأ تﻮﺼﻠﻟ عﺎﻤﺘﺳﻻا
.[SRC] رز ﻲﻠﻋ ﻂﻐﺿا
.ﻞﻴﻐﺸﺘﻟا ﻊﺿو ﻲﻟإ تﻮﺼﻟا دﻮﻌﻳ و “CALL” ﺔﻤﻠﻛ ضﺮﻋ ﻲﻔﺘﺨﻳ
ﺔﻤﻟﺎﻜﻤﻟا ءﺎﻬﺘﻧا ﺪﻨﻋ
.ﺔﻋﺎﻤﺴﻟا ﻊﺿ
.ﻞﻴﻐﺸﺘﻟا ﻊﺿو ﻲﻟإ تﻮﺼﻟا دﻮﻌﻳ و “CALL” ﺔﻤﻠﻛ ضﺮﻋ ﻲﻔﺘﺨﻳ
ﻚﻠﺳ ﻞﻴﺻﻮﺗ ﻚﻴﻠﻋ ﻦﻴﻌﺘﻳ ،نﻮﻔﻴﻠﺘﻟا تﻮﺻ لﺎﻄﺑإ ﺔﻔﻴﻇو ماﺪﺨﺘﺳﻻ •
.نﻮﻔﻴﻠﺘﻟﺎﺑ ﺔﺻﺎﺨﻟا ﺔﻳرﺎﺠﺘﻟا تﺎﻘﺤﻠﻤﻟا ﺪﺣأ ماﺪﺨﺘﺳﺎﺑ نﻮﻔﻴﻠﺘﻟﺎﺑ MUTE
.(٢٢ ﺔﺤﻔﺻ) <فاﺮﻃﻷﺎﺑ كﻼﺳﻷا ﻞﻴﺻﻮﺗ> ﻰﻟإ ﻊﺟرا
٢
·
Page 10

ﻢﻜﺤﺘﻟا ﺾﺒﻘﻣ
ﻮﻳداﺮﻟا ﺎﻳاﺰﻣ
"650
".&
قﺎﻄﻨﻟا ضﺮﻋ ددﺮﺘﻟا ضﺮﻋ ﺔﻄﺤﻤﻟا ﻢﻗر
ﺔﻔﻟاﻮﻤﻟا ﻊﺿو
.ﺔﻔﻟاﻮﻤﻟا ﻊﺿو رﺎﺘﺧا
.[AUTO] رز ﻲﻠﻋ ﻂﻐﺿا
ﺎﻤﻛ ﺔﻔﻟاﻮﻤﻟا ﻊﺿو ﺮﻴﻐﺘﻳ رﺰﻟا ﻲﻠﻋ ﻂﻐﻀﻟا ﺎﻬﻴﻓ ﻢﺘﻳ ةﺮﻣ ﻞﻛ ﻲﻓ
.ﻲﻠﻳ ﺎﻤﻴﻓ ﺢﺿﻮﻣ ﻮﻫ
ﺔﻔﻟاﻮﻤﻟا ﻊﺿوضﺮﻋﻞﻴﻐﺸﺗ
ﻲﺋﺎﻘﻠﺘﻟا ﺚﺤﺒﻟا“AUTO1”.ﺔﻄﺤﻤﻠﻟ ﻲﺋﺎﻘﻠﺘﻟا ﺚﺤﺒﻟا
ﺔﻄﺤﻤﻟا ﻦﻋ ﺚﺤﺒﻟا
“AUTO2” ﻂﺒﻀﻟا ﺐﻴﺗﺮﺘﺑ ﺔﻄﺤﻤﻟا ﻦﻋ ﺚﺤﺒﻟا
.ةﺮﻛاﺬﻠﻟ ًﺎﻘﺒﻃ ﻖﺒﺴﻤﻟا
.يوﺪﻴﻟا
ﺎﻘﺒﺴﻣ ﺔﻃﻮﺒﻀﻤﻟا
يوﺪﻳ“MANUAL” يدﺎﻌﻟا ﺔﻔﻟاﻮﻤﻟا ﻲﻓ ﻢﻜﺤﺘﻟا
43$
ST ﺮﺷﺆﻣ
ً
ﺎﻘﺒﺴﻣ ﺔﻃﻮﺒﻀﻤﻟا
ﺔﻔﻟاﻮﻤﻟا رﺪﺼﻣ رﺎﺘﺧا
.[SRC] رز ﻲﻠﻋ ﻂﻐﺿا
.“TUNER” ضﺮﻋ رﺎﺘﺧا
قﺎﻄﻨﻟا رﺎﺘﺧا ٢
.[AM] وأ [FM] ﻰﻟإ ﻢﻜﺤﺘﻟا ﺾﺒﻘﻣ ﻊﻓﺪﺑ ﻢﻗ
تﺎﻗﺎﻄﻨﻟا ﻦﻴﺑ لﻮﺤﺘﻳ ،[FM] ﻰﻟإ ﺾﺒﻘﻤﻟا ﻊﻓد ﻢﺘﻳ ةﺮﻣ ﻞﻛ ﻲﻓ
.FM3 و ،FM2 ،FM1
ﻲﻠﻔﺴﻟا وأ يﻮﻠﻌﻟا قﺎﻄﻨﻟا ﺔﻔﻟاﻮﻣ ٣
.[¢] وأ [4] ﻰﻟإ ﻢﻜﺤﺘﻟا ﺾﺒﻘﻣ ﻊﻓﺪﺑ ﻢﻗ
.ﻞﻴﻐﺸﺘﻟا ﻊﺿو ﻲﻠﻋ “ST” ﺮﺷﺆﻣ ﺮﻬﻈﻳ ﻮﻳﺮﺘﺳا تﺎﻄﺤﻤﻟ لﺎﺒﻘﺘﺳﻻا ءﺎﻨﺛأ •
ﺔﻔﻟاﻮﻤﻟا
.ﺔﻄﺤﻤﻟا رﺎﺘﺧا
١
·
ﻲﺑﺮﻋ | ١٠
Page 11

ددﺮﺘﻟا ﻂﺒﺿ تاﻮﻄﺧ
.ددﺮﺘﻟا ﺔﻔﻟاﻮﻣ ﺮﻴﻴﻐﺗ تاﻮﻄﺧ
.ﺰﺗﺮﻫ ﻮﻠﻴﻛ ٩ AM قﺎﻄﻧ و ،ﺰﺗﺮﻫ ﻮﻠﻴﻛ ٥٠ ﻮﻫ FM قﺎﻄﻨﻟ ﻲﻠﺻﻷا ﻂﺒﻀﻟا
ﻲﺋﺎﺑﺮﻬﻜﻟا رﺎﻴﺘﻟا ﻞﺼﻓا
.ةﺪﺣاو ﺔﻴﻧﺎﺛ ةﺮﺘﻔﻟ ﻞﻗﻷا ﻲﻠﻋ [SRC] رز ﻲﻠﻋ ﻂﻐﺿا
.ددﺮﺘﻟا ﺮﻴﻴﻐﺗ تاﻮﻄﺧ ٢
.[SRC] رز ﻲﻠﻋ ﻂﻐﺿا ،[5] و [1] يرز ﻲﻠﻋ ﻂﻐﻀﻟا ءﺎﻨﺛأ
.ضﺮﻌﻟا رﻮﻬﻇ ﺪﻌﺑ رﺰﻟا ﻦﻋ كﺪﻳ ﻊﻓرأ
قﺎﻄﻧ و ،ﺰﺗﺮﻫ ﻮﻠﻴﻛ ٢٠٠ FM قﺎﻄﻧ ﻲﻟإ ددﺮﺘﻟا ةﻮﻄﺧ ﺮﻴﻐﺘﺗ
.ﺰﺗﺮﻫ ﻮﻠﻴﻛ ١٠ AM
·
.ﻲﻠﺻﻷا ﻂﺒﻀﻟا ﻲﻟإ دﻮﻌﺗ ،ﺔﻴﻠﻤﻌﻟا ﺲﻔﻧ راﺮﻜﺗ ﺪﻨﻋ •
.ةﺮﻛاﺬﻟا ﻦﻣ تاددﺮﺘﻟا ءﺎﻐﻟإ ﻢﺘﻳ ،ددﺮﺘﻟا ةﻮﻄﺧ ﺮﻴﻴﻐﺗ ﺪﻨﻋ •
ﺔﻄﺤﻤﻠﻟ ﻖﺒﺴﻤﻟا ﻂﺒﻀﻟا ةﺮﻛاذ
.ةﺮﻛاﺬﻟا ﻲﻓ ﺔﻄﺤﻤﻟا ﻊﺿو
١
.ﻞﻗﻷا ﻰﻠﻋ ﻦﻴﺘﻴﻧﺎﺛ ةﺮﺘﻔﻟ [6] — [1] ﻪﻴﻓ بﻮﻏﺮﻤﻟا رﺰﻟا ﻂﻐﺿا
[1] رز ﻦﻣ ﻞﻜﻟ ةﺮﻛاﺬﻟا ﻲﻓ ةﺪﺣاو ﺔﻄﺤﻣ ﻊﺿو ﻦﻜﻤﻳ ،قﺎﻄﻧ ﻞﻜﻟ
.[AM] وأ [FM] ﻰﻟإ ﻢﻜﺤﺘﻟا ﺾﺒﻘﻣ ﻊﻓﺪﺑ ﻢﻗ
ةﺮﻛاﺬﻟا ﻲﻓ ﻪﻌﺿو ﻢﺘﻳ يﺬﻟا ددﺮﺘﻟا رﺎﺘﺧا ٢
.[¢] وأ [4] ﻰﻟإ ﻢﻜﺤﺘﻟا ﺾﺒﻘﻣ ﻊﻓﺪﺑ ﻢﻗ
.ةﺪﺣاو ةﺮﻣ ﺾﻣﻮﻳ و ضﺮﻌﻳ ًﺎﻘﺒﺴﻣ طﻮﺒﻀﻤﻟا ﻢﻗﺮﻟا
ﺔﻴﺋﺎﻘﻠﺘﻟا ةﺮﻛاﺬﻟا لﺎﺧدإ
.ﺔﻴﺋﺎﻘﻠﺘﻟا ةﺮﻛاﺬﻟا ﻲﻓ ﺪﻴﺠﻟا لﺎﺒﻘﺘﺳﻻا تاذ تﺎﻄﺤﻤﻟا ﻊﺿو
قﺎﻄﻨﻟا رﺎﺘﺧا
ةﺮﻛاﺬﻟا ﻲﻓ ددﺮﺘﻟا ﻊﺿ ٣
.[6] رز —
١
ﺔﻳذﺎﻘﻠﺘﻟا ةﺮﻛاﺬﻟا لﺎﺧدﻹ قﺎﻄﻨﻟا رﺎﺘﺧا
.[AM] وأ [FM] ﻰﻟإ ﻢﻜﺤﺘﻟا ﺾﺒﻘﻣ ﻊﻓﺪﺑ ﻢﻗ
ﺔﻴﺋﺎﻘﻠﺘﻟا ةﺮﻛاﺬﻟا لﺎﺧدإ ﺢﺘﻓا ٢
.ﻦﻴﺘﻴﻧﺎﺛ ةﺮﺘﻔﻟ ﻞﻗﻷا ﻲﻠﻋ [AME] رز ﻂﻐﺿا
.“A-MEMORY” ضﺮﻌﺗ
لﺎﺧدإ ﻞﻔﻘﻳ ةﺮﻛاﺬﻟا ﻲﻓ ﺎﻬﻟﺎﺒﻘﺘﺳا ﻦﻜﻤﻳ تﺎﻄﺤﻣ 6 ﻊﺿو ﺪﻨﻋ
.ﺔﻴﺋﺎﻘﻠﺘﻟا ةﺮﻛاﺬﻟا
ﺔﻔﻟاﻮﻤﻠﻟ ﻖﺒﺴﻤﻟا ﻂﺒﻀﻟا
.ةﺮﻛاﺬﻟا ﻲﻓ تﺎﻄﺤﻤﻟا ءﺎﻋﺪﺘﺳا
قﺎﻄﻨﻟا رﺎﺘﺧا
.[AM] وأ [FM] ﻰﻟإ ﻢﻜﺤﺘﻟا ﺾﺒﻘﻣ ﻊﻓﺪﺑ ﻢﻗ
ﺔﻄﺤﻤﻟا ﻲﻋﺪﺘﺳا ٢
.[6] — [1] ﻪﻴﻓ بﻮﻏﺮﻤﻟا رﺰﻟا ﻰﻠﻋ ﻂﻐﺿا
١
١
١١ | ﻲﺑﺮﻋ
Page 12

ﻲﺟرﺎﺨﻟا صﺮﻘﻟا ﻢﻜﺤﺗ ﺎﻳاﺰﻣ / ﻲﻌﻤﺳ ﻒﻠﻣ / CD
ّ
4$"/
KDC-MP4036AX ـﻟا ﺔﻔﻴﻇو
ﻲﺟرﺎﺧ صﺮﻗ ﻞﻴﻐﺸﺗ
ﻞﻐﺸﻤﻟ ﺔﻳرﺎﻴﺘﺧﻻا تﺎﻘﺤﻠﻤﻟا لﻼﺧ ﻦﻣ صاﺮﻗأ ﺔﻋﻮﻤﺠﻣ ﻞﻴﻐﺸﺗ
.ةﺪﺣﻮﻟا هﺬﻬﺑ ﻞﺼﺘﻤﻟا صاﺮﻗﻷا
.[SRC] رز ﻲﻠﻋ ﻂﻐﺿا
.ﻪﻴﻓ ﺐﻏﺮﺗ يﺬﻟا صاﺮﻗﻷا ﻞﻐﺸﻤﻟ ضﺮﻌﻟا رﺎﺘﺧا
:ضﺮﻌﻟا ﻲﻠﻋ ﺔﻠﺜﻣأ
ضﺮﻌﻟاصاﺮﻗﻷا ﻞﻐﺸﻣ
“CD CH”صاﺮﻗﻷا ﺮﻴﻐﻣ
“MD CH”ﻂﺳﻮﻟا صاﺮﻗأ ﺮﻴﻐﻣ
ﻞﻐﺷ و ﻒﻗ
.ﻢﻜﺤﺘﻟا ﺾﺒﻘﻣ ﻰﻠﻋ ﻂﻐﺿأ
.ﻞﻤﻌﻳو ﻒﻗﻮﺘﻳ ،ﺾﺒﻘﻤﻟا ﻰﻠﻋ ﻂﻐﻀﻟا ﺎﻬﻴﻓ ﻢﺘﻳ ةﺮﻣ ﻞﻛ ﻲﻓ
·
.“0“ ١٠ ﻢﻗر صﺮﻘﻟا ضﺮﻌﻳ •
فﻼﺘﺧﺎﺑ ﺔﺷﺎﺸﻟا ﻲﻠﻋ ﺎﻬﺿﺮﻋ ﻦﻜﻤﻳ ﻲﺘﻟا تﺎﻣﻮﻠﻌﻟاو ﻒﺋﺎﻇﻮﻟا ﻒﻠﺘﺨﺘﺳ •
.ةﺪﺣﻮﻟﺎﺑ ﺔﻠﺻﻮﻤﻟا ﺔﻴﺟرﺎﺨﻟا ﻚﺴﻳﺪﻟا ﻞﻴﻐﺸﺗ ةﺰﻬﺟأ
3&1 '4&- .3%.
3%.
عﺎﻤﺘﺳﻻا ﻦﻣزرﺎﺴﻤﻟا ﻢﻗر
43$
ﻢﻜﺤﺘﻟا ﺾﺒﻘﻣ
IN ﺮﺷﺆﻣصﺮﻘﻟا ﻢﻗر
ﻲﻌﻤﺴﻟا ﻒﻠﻤﻟا و ﺞﻣﺪﻤﻟا صﺮﻘﻟا ﻞﻴﻐﺸﺗ
ﺞﻣﺪﻤﻟا صﺮﻘﻟا لﺎﺧدإ ﺪﻨﻋ
.“IN” ﺮﺷﺆﻣ ﺮﻬﻈﻳ ،ﺞﻣﺪﻤﻟا صﺮﻘﻟا لﺎﺧدإ ﺪﻨﻋ •
.ﻢﻜﺤﺘﻟا ﺾﺒﻘﻣ ﻰﻠﻋ ﻂﻐﺿأ
.ﻞﻤﻌﻳو ﻒﻗﻮﺘﻳ ،ﺾﺒﻘﻤﻟا ﻰﻠﻋ ﻂﻐﻀﻟا ﺎﻬﻴﻓ ﻢﺘﻳ ةﺮﻣ ﻞﻛ ﻲﻓ
تﺎﻔﻠﻤﻟا تازاﺮﻃ ﺔﻓﺮﻌﻤﻟ (٥ ﺔﺤﻔﺻ) <ﻲﺗﻮﺼﻟا ﻒﻠﻤﻟا لﻮﺣ> ﻰﻟإ ﻊﺟرا •
.كﺮﺤﻤﻟا ﻞﻴﻐﺸﺗ فﺎﻘﻳإ ﺪﻌﺑ ﻖﺋﺎﻗد ١٠ نﻮﻀﻏ ﻲﻓ صﺮﻘﻟا جاﺮﺧإ ﻚﻨﻜﻤﻳ •
.ﺎﻬﺿﺮﻋ ﻦﻜﻤﻳ ﻲﺘﻟا ﺔﻴﻌﻤﺴﻟا
.[SRC] رز ﻲﻠﻋ ﻂﻐﺿا
.“CD” ضﺮﻋ رﺎﺘﺧا
·
ﻞﻐﺷ و ﻒﻗ
.ﺞﻣﺪﻤﻟا صﺮﻘﻟا فﺬﻗا
.[0] رز ﻲﻠﻋ ﻂﻐﺿا
·
ﻲﺑﺮﻋ | ١٢
Page 13

ﺪﻌﺑ ﻦﻋ ﻢﻜﺤﺘﻟا زﺎﻬﺟ ﻊﻣ صاﺮﻗﻷا ﺮﻴﻐﻤﻟ ﺔﻔﻴﻇو
KDC-MP4036AX ـﻟا ﺔﻔﻴﻇو
ﺮﺷﺎﺒﻣ صﺮﻗ ﺚﺤﺑ
.صﺮﻘﻟا ﻢﻗر لﺎﺧدإ ﻖﻳﺮﻃ ﻦﻋ صﺮﻗ ﺚﺤﺑ ءاﺮﺟإ
صﺮﻘﻟا ﻢﻗر ﻞﺧدز
.ﺪﻌﺑ ﻦﻋ ﻢﻜﺤﺘﻟا زﺎﻬﺟ ﻲﻠﻋ مﺎﻗرﻷا رارزأ ﻂﻐﺿا
ﺮﺷﺎﺒﻣ ﺚﺤﺑ ﺔﻴﻠﻤﻋ يﺮﺟأ ٢
.[—] وأ [+] رز ﻂﻐﺿا
ﺮﺷﺎﺒﻣ صﺮﻗ ﺚﺤﺑ ءﺎﻐﻟإ
.[38] رز ﻲﻠﻋ ﻂﻐﺿا
·
.١٠ ﻢﻗر صﺮﻘﻟا رﺎﻴﺘﺧﻻ “0” ﻞﺧدا •
ﺪﻠﺠﻣ / صﺮﻗ / ﻒﻠﻣ / رﺎﺴﻣ راﺮﻜﺗ
ﺪﻠﺠﻣ وأ تﺎﻧاﻮﻄﺳﻻا ﺮّﻴﻐﻣ ﻲﻓ ﻪﻧاﻮﻄﺳﻻا ،ﺔﻴﻨﻏﻷا ﻞﻴﻐﺸﺗ ةدﺎﻋإ
.ﺎﻬﻴﻟإ ﻊﻤﺘﺴﺗ ﻲﺘﻟا ﻲﻌﻤﺴﻟا ﻒﻠﻤﻟا
.[REP] رز ﻲﻠﻋ ﻂﻐﺿا
ﺎﻤﻛ عﺎﻤﺘﺳﻻا راﺮﻜﺗ ﺮﻴﻐﺘﻳ رﺰﻟا ﻲﻠﻋ ﺎﻬﻴﻓ ﻂﻐﻀﻟا ﻢﺘﻳ ةﺮﻣ ﻞﻛ ﻲﻓ
.ﻲﻠﻳ ﺎﻤﻴﻓ ﺢﺿﻮﻣ ﻮﻫ
ﺞﻣﺪﻣ صﺮﻗ و ﻲﺟرﺎﺧ صﺮﻗ رﺪﺼﻣ
عﺎﻤﺘﺳﻻا راﺮﻜﺗضﺮﻋ
رﺎﺴﻣ راﺮﻜﺗ“TRAC REP”
(صاﺮﻗﻷا ﺮﻴﻐﻤﻟ) مﻮﺒﻟﻷا راﺮﻜﺗ“DISC REP”
فﺎﻘﻳإ“REP OFF”
ﻒﻠﺨﻟا و مﺎﻣﻷا ﻲﻟإ ﺔﻌﻳﺮﺴﻟا ﺔﻛﺮﺤﻟا
مﺎﻣﻷا ﻲﻟإ ﺔﻌﻳﺮﺴﻟا ﺔﻛﺮﺤﻟا
.ﻢﻜﺤﺘﻟا ﺔﺣﻮﻟ ﺾﺒﻘﻤﻟ [¢] ﻰﻠﻋ ةﺮﺘﻔﻟ ﻂﻐﻀﻟﺎﺑ ﻢﻗ
١
.ﻢﻜﺤﺘﻟا ﺔﺣﻮﻟ ﺾﺒﻘﻤﻟ [4] ﻰﻠﻋ ةﺮﺘﻔﻟ ﻂﻐﻀﻟﺎﺑ ﻢﻗ
ﻊﻴﺟﺮﺘﻟا وأ ﻢﻳﺪﻘﺘﻟا ءﺎﻨﺛأ ﺔﻠﺠﺴُﻤﻟا ةدﺎﻤﻠﻟ ﺔﻘﻴﻗﺪﻟا ةﺪﻤﻟا ضﺮﻋ ﻢﺘﻳ ﻻ •
.ﻞﻴﻐﺸﺘﻟا فﺎﻨﺌﺘﺳﻻ ﺾﺒﻘﻤﻟا ﺮﻳﺮﺤﺘﺑ ﻢﻗ
ﻒﻠﺨﻟا ﻲﻟإ ﺔﻛﺮﺤﻟا
.ﻞﻴﻐﺸﺘﻟا فﺎﻨﺌﺘﺳﻻ ﺾﺒﻘﻤﻟا ﺮﻳﺮﺤﺘﺑ ﻢﻗ
.ﻲﻌﻤﺴﻟا ﻒﻠﻤﻟا ﺚﺤﺑ ءﺎﻨﺛأ تﻮﺻ جﺮﺨﻳ ﻦﻟ •
.ﻲﺗﻮﺼﻟا ﻒﻠﻤﻠﻟ ﻊﻳﺮﺴﻟا
رﺎﺴﻣ / ﻒﻠﻣ ﺚﺤﺑ
.ﻲﻌﻤﺳ ﻒﻠﻣ ﺪﻠﺠﻣ ﻰﻠﻋ وأ ﺔﻧاﻮﻄﺳا ﻰﻠﻋ ﺔﻴﻨﻏأ ﻦﻋ ﺚﺤﺒﻟا
.[
¢] وأ [4] ﻰﻟإ ﻢﻜﺤﺘﻟا ﺾﺒﻘﻣ ﻊﻓﺪﺑ ﻢﻗ
ﻲﻌﻤﺳ ﻒﻠﻣ/صاﺮﻗﻻا ﺮﻴﻴﻐﻣ ﺔﻔﻴﻇو
ﺪﻠﺠﻣ ﺚﺤﺑ / صﺮﻗ ﺚﺤﺑ
ﻰﻠﻋ ﻞﺠﺴﻣ ﺪﻠﺠﻣ وأ صاﺮﻗﻷا ﺮﻴﻐﻣ ﻰﻠﻋ ﻪﻄﺒﺿ ﻢﺗ صﺮﻗ ﻦﻋ ﺚﺤﺒﻟا
.[AM] وأ [FM] ﻰﻟإ ﻢﻜﺤﺘﻟا ﺾﺒﻘﻣ ﻊﻓﺪﺑ ﻢﻗ
.ﻲﻌﻤﺳ ﻒﻠﻣ ﻂﺋﺎﺳو
·
١٣ | ﻲﺑﺮﻋ
ﻲﻌﻤﺴﻟا ﻒﻠﻤﻟا رﺪﺼﻣ ﻲﻓ
عﺎﻤﺘﺳﻻا راﺮﻜﺗضﺮﻋ
ﻒﻠﻣ راﺮﻜﺗ“FILE REP”
ﺪﻠﺠﻣ راﺮﻜﺗ“FOLD REP”
فﺎﻘﻳإ“REP OFF”
KDC-MP3036/KDC-MP3036AX/KDC-MP4036AX ـﻟا ﺔﻔﻴﻇو
ﺪﻌﺑ ﻦﻋ ﻢﻜﺤﺘﻟا زﺎﻬﺠﻟ ﺔﻔﻴﻇو
ﺮﺷﺎﺒﻣ ﻒﻠﻣ / رﺎﺴﻣ ﺚﺤﺑ
.ﻒﻠﻣ /رﺎﺴﻣ ﻢﻗر لﺎﺧدإ ﻖﻳﺮﻃ ﻦﻋ ﻒﻠﻣ /رﺎﺴﻣ ﺚﺤﺑ ﺔﻴﻠﻤﻋ ءاﺮﺟإ
ﻒﻠﻤﻟا/رﺎﺴﻤﻟا ﻢﻗر ﻞﺧدأ
.ﺪﻌﺑ ﻦﻋ ﻢﻜﺤﺘﻟا زﺎﻬﺟ ﻲﻠﻋ مﺎﻗرﻷا رارزأ ﻂﻐﺿا
ﻒﻠﻣ/رﺎﺴﻣ ﺚﺤﺑ ﺔﻴﻠﻤﻋ يﺮﺟأ ٢
.[¢] وأ [4] رز ﻂﻐﺿا
ﺮﺷﺎﺒﻣ ﻒﻠﻣ/ رﺎﺴﻣ ﺚﺤﺑ ءﺎﻐﻟإ
.[38] رز ﻲﻠﻋ ﻂﻐﺿا
١
Page 14

ﻲﺟرﺎﺨﻟا صﺮﻘﻟا ﻢﻜﺤﺗ ﺎﻳاﺰﻣ / ﻲﻌﻤﺳ ﻒﻠﻣ / CD
ّ
ﻲﻌﻤﺴﻟا ﻒﻠﻤﻟا ﻒﺋﺎﻇو
ﺪﻠﺠﻣ رﺎﻴﺘﺧا
.ﺔﻋﺮﺴﺑ ﻪﻴﻟإ عﺎﻤﺘﺳﻻا ﻲﻓ ﺐﻏﺮﺗ يﺬﻟا ﻒﻠﻤﻟا رﺎﻴﺘﺧا
ﺪﻠﺠﻣ رﺎﻴﺘﺧا ﻊﺿو ﻞﺧدأ ١
.[F.SEL] رز ﻲﻠﻋ ﻂﻐﺿا
.“FLD SEL” ضﺮﻌﻳ
ﺎﻤﻴﻓ ﺢﺿﻮﻣ ﻮﻫ ﺎﻤﻛ ﻒﻠﻤﻟا تﺎﻣﻮﻠﻌﻣ ضﺮﻌﺗ رﺎﻴﺘﺧﻻا ﻊﺿو ءﺎﻨﺛأ
.ﻲﻠﻳ
ﻒﻠﻤﻟا ﻢﺳا ضﺮﻌﻳ
.ﻲﻟﺎﺤﻟا ﻒﻠﻤﻟا ﻢﺳا ضﺮﻌﻳ
ﻒﻠﻤﻟا يﻮﺘﺴﻣ رﺎﺘﺧا ٢
.[AM] وأ [FM] ﻰﻟإ ﻢﻜﺤﺘﻟا ﺾﺒﻘﻣ ﻊﻓﺪﺑ ﻢﻗ
ﺪﺣاو ىﻮﺘﺴﻣ ﻚﻳﺮﺤﺗ ﻚﻨﻜﻤﻳ ،[FM] ـﻟا ﻢﻜﺤﺗ ﺾﺒﻘﻣ ﺔﻄﺳاﻮﺑ
ىﻮﺘﺴﻣ ﻚﻳﺮﺤﺗ ﻚﻨﻜﻤﻳ [AM] ﻢﻜﺤﺗ ﺾﺒﻘﻣ ماﺪﺨﺘﺳﺎﺑو ﻞﻔﺳﻷ
.ﻰﻠﻋﻷ ﺪﺣاو
يﻮﺘﺴﻤﻟا ﺲﻔﻧ ﻲﻓ ﻒﻠﻤﻟا رﺎﻴﺘﺧا
.[¢] وأ [4] ﻰﻟإ ﻢﻜﺤﺘﻟا ﺾﺒﻘﻣ ﻊﻓﺪﺑ ﻢﻗ
ﺪﻠﺠﻤﻟا ﻰﻟإ لﺎﻘﺘﻧﻻا ﻚﻨﻜﻤﻳ ،ﻢﻜﺤﺘﻟا ﺾﺒﻘﻣ [4] ماﺪﺨﺘﺳﺎﺑ
ﺪﻠﺠﻤﻟا ﻰﻟإ لﺎﻘﺘﻧﻻا ﻢﻜﺤﺘﻟا ﺾﺒﻘﻤﻟ [¢] ماﺪﺨﺘﺳﺎﺑو ،ﻖﺑﺎﺴﻟا
.ﻲﻟﺎﺘﻟا
يﻮﻠﻌﻟا يﻮﺘﺴﻤﻟا ﻲﻟإ ةدﻮﻌﻟا
.[3] رز ﻲﻠﻋ ﻂﻐﺿا
ﻞﻐﺸﻤﻟا ﻒﻨﺼﻤﻟا ﻢﺳا ﺪﻠﺠﻣ ﺮﻳﺮﻤﺗ
ﻰﻠﻋ ﺔﻴﻧﺎﺛ ٢ ةﺪﻤﻟ ﻢﻜﺤﺘﻟا ﺾﺒﻘﻣ [FM] ﻰﻠﻋ ةﺮﺘﻔﻟ ﻂﻐﺿأ
.ﻞﻗﻷا
ﻪﻴﻟإ ﻊﻤﺘﺴﺗ يﺬﻟا ﻒﻠﻤﻟا دﺪﺣ ٣
.ﻢﻜﺤﺘﻟا ﺾﺒﻘﻣ ﻰﻠﻋ ﻂﻐﺿأ
ﻲﺗﻮﺼﻟا ﻒﻠﻤﻟا ﻞﻴﻐﺸﺗ ﻢﺘﻳو ،ﺪﻠﺠﻣ رﺎﻴﺘﺧا ﻊﺿو ﺮﻳﺮﺤﺗ ﻢﺘﻳ
.ضوﺮﻌﻤﻟا ﺪﻠﺠﻤﻟﺎﺑ
ﺪﻠﺠﻣ رﺎﻴﺘﺧا ﻊﺿو ءﺎﻐﻟإ
.[F.SEL] رز ﻲﻠﻋ ﻂﻐﺿا
عﺎﻤﺘﺳﻻا ﺢﺴﻣ
ﻒﻠﻤﻟا ﺪﻠﺠﻣ وأ ﺔﻧاﻮﻄﺳﻻا ﻰﻠﻋ ﺔﻴﻨﻏا ﻞﻛ ﻦﻣ لوﻻا ءﺰﺠﻟا ﻞﻴﻐﺸﺗ
عﺎﻤﺘﺳﻻا ﺪﻳﺮﺗ ﻲﺘﻟا ﺔﻴﻨﻏﻷا ﻦﻋ ﺚﺤﺒﺗو ﻪﻴﻟإ ﻊﻤﺘﺴﺗ يﺬﻟا ﻲﻌﻤﺴﻟا
.ﺎﻬﻴﻟإ
عﺎﻤﺘﺳﻻا ﺢﺴﻣ ءﺪﺑ
.[SCAN] رز ﻲﻠﻋ ﻂﻐﺿا
.“FILE SCN”/“TRAC SCN” ضﺮﻌﻳ
ﺎﻬﻴﻟإ عﺎﻤﺘﺳﻻا ﻲﻓ ﺐﻏﺮﺗ ﻲﺘﻟا ﺔﻴﻨﻏﻷا ﻲﻟإ ﻊﻤﺘﺴﺗ ﺎﻣﺪﻨﻋ هرﺮﺣ ٢
.[SCAN] رز ﻲﻠﻋ ﻂﻐﺿا
ﻲﺋاﻮﺸﻌﻟا عﺎﻤﺘﺳﻻا
ﺐﻴﺗﺮﺘﺑ ﻲﻌﻤﺳ ﻒﻠﻣ ﺪﻠﺠﻣ وأ ﺔﻧاﻮﻄﺳا ﻰﻠﻋ ﻲﻧﺎﻏﻻا ﻞﻛ ﻞﻴﻐﺸﺗ
.ﻲﺋاﻮﺸﻋ
.[RDM] رز ﻲﻠﻋ ﻂﻐﺿا
ﻞﻴﻐﺸﺘﻟا فﺎﻘﻳإ و ﻞﻴﻐﺸﺗ ﻢﺘﻳ ،رﺰﻟا ﻰﻠﻋ ﻂﻐﻀﻟا ﻢﺘﻳ ةﺮﻣ ﻞﻛ ﻲﻓ
.ﻲﺋاﻮﺸﻌﻟا
.“FOLD RDM”/“DISC RDM” ضﺮﻌﺗ ،ﻞﻴﻐﺸﺘﻟا ﻊﺿو ﺪﻨﻋ
·
.ﺔﻴﻟﺎﺘﻟا ﺔﻴﺋاﻮﺸﻌﻟا ﺔﻴﻨﻏﻷا أﺪﺒﺗ ،[¢] ﻰﻟإ ﻢﻜﺤﺘﻟا ﺾﺒﻘﻣ ﻊﻓد ﺪﻨﻋ •
KDC-MP4036AX ـﻟا ﺔﻔﻴﻇو
صاﺮﻗﻷا ﺮﻴﻐﻨﻟ ﺔﻔﻴﻇو
ﺔﻳوﺎﺤﻠﻟ ﻲﺋاﻮﺸﻌﻟا عﺎﻤﺘﺳﻻا
ﺐﻴﺗﺮﺘﺑ صاﺮﻗﻷا ﺮﻴﻐﻤﻟ صاﺮﻗﻷا ﻊﻴﻤﺟ ﻲﻠﻋ ﻲﻧﺎﻏﻷا ﻲﻟإ عﺎﻤﺘﺳﻻا
.ﻲﺋاﻮﺸﻋ
.[M.RDM] رز ﻲﻠﻋ ﻂﻐﺿا
فﺎﻘﻳإ و ﻞﻴﻐﺸﺗ ﻢﺘﻳ ،رﺰﻟا ﻰﻠﻋ ﻂﻐﻀﻟا ﺎﻬﻴﻓ ﻢﺘﻳ ةﺮﻣ ﻞﻛ ﻲﻓ
.صاﺮﻗﻷا قوﺪﻨﺼﻟ ﻲﺋاﻮﺸﻌﻟا ﻞﻴﻐﺸﺘﻟا
.“MGZN RDM” ضﺮﻌﺗ ،ﻞﻴﻐﺸﺘﻟا ﻊﺿو ﺪﻨﻋ
·
.ﺔﻴﻟﺎﺘﻟا ﺔﻴﺋاﻮﺸﻌﻟا ﺔﻴﻨﻏﻷا أﺪﺒﺗ ،[¢] ﻰﻟإ ﻢﻜﺤﺘﻟا ﺾﺒﻘﻣ ﻊﻓد ﺪﻨﻋ •
١
ناﻮﻨﻌﻟا / ﺺﻨﻟا كﺮﺤﺘﻳ
وأ ﻲﻌﻤﺳ ﻒﻠﻣ ﺺﻧ وا ،ضوﺮﻌﻣ CD ﺔﺠﻣﺪﻣ ﺔﻧاﻮﻄﺳا ﺺﻧ ﺮﻳﺮﻤﺗ
.MD ﻢﺳا
ﻰﻠﻋ ﺔﻴﻧﺎﺛ ٢ ةﺪﻤﻟ ﻢﻜﺤﺘﻟا ﺾﺒﻘﻣ [FM] ﻰﻠﻋ ةﺮﺘﻔﻟ ﻂﻐﺿأ
.ﻞﻗﻷا
ﻲﺑﺮﻋ | ١٤
Page 15

ﺔﻤﺋﺎﻘﻟا ضﺮﻋ
ﺔﻤﺋﺎﻘﻟا مﺎﻈﻧ
ﻢﻜﺤﺘﻟا ﺾﺒﻘﻣ
43$.&/6
ﻲﺳﺎﺳﻷا ﻞﻴﻐﺸﺘﻟا بﻮﻠﺳأ ﻲﻠﻋ ﺔﻘﺒﻄﻣ يﺮﺧأ ﺮﺻﺎﻨﻋ كﺎﻨﻫ نﻮﻜﺗ ﺎﻣﺪﻨﻋ •
·
ةدﺎﻌﻟا ﻲﻓ) .ﺎﻬﺑ ﺔﺻﺎﺨﻟا تاداﺪﻋﻹا لﺎﺧدإ ﻢﺘﻳ ﻚﻟذ ﺪﻌﺑ هﻼﻋأ ﺔﺿوﺮﻌﻤﻟا و
(.ﺔﻴﻠﺻﻷا تاداﺪﻋﻹا ﻲﻫ نﻮﻜﺗ تاداﺪﻋﻹا ﻲﻓ ﻲﻠﻋﻷا ﺮﺻﺎﻨﻌﻟا نﺈﻓ
ﻢﺘﻳ (.ﺦﻟإ <ﺔﻋﺎﺴﻠﻟ يوﺪﻴﻟا ﻂﺒﻀﻟا>) ﺔﻘﺒﻄﻤﻟا ﺮﻴﻏ ﺮﺻﺎﻨﻌﻠﻟ حﺮﺸﻟا ،ًﺎﻀﻳأ
.ةﻮﻄﺨﺑ ةﻮﻄﺧ ﺎﻬﻟﺎﺧدإ
١٥ | ﻲﺑﺮﻋ
ﺔﻤﺋﺎﻘﻟا مﺎﻈﻧ
.ﻒﺋﺎﻇو .ﺦﻟإ ﻞﻴﻐﺸﺘﻟا ءﺎﻨﺛأ تﻮﺼﻟا راﺪﺻإ ﻂﺒﺿ
ةرﺎﺷﻹا .ﺔﻤﺋﺎﻘﻟا مﺎﻈﻨﻟ ﺔﻴﺳﺎﺳﻷا ﻞﻴﻐﺸﺘﻟا ﺐﻴﻟﺎﺳأ ﻲﻠﻳ ﺎﻤﻴﻓ ﺢﺿﻮﻣ
ﺔﻴﻠﻤﻋ حﺮﺷ ﺪﻌﺑ ﺢﺿﻮﻣ ﻂﺒﻀﻟا يﻮﺘﺤﻣ و ﺔﻤﺋﺎﻘﻟا ﺮﺻﺎﻨﻋ ﻲﻟإ
.ﻞﻴﻐﺸﺘﻟا
ﺔﻤﺋﺎﻘﻟا ﻊﺿو ﻞﺧدا
.ةﺪﺣاو ﺔﻴﻧﺎﺛ ةﺮﺘﻔﻟ ﻞﻗﻷا ﻲﻠﻋ [MENU] رز ﻲﻠﻋ ﻂﻐﺿا
.“MENU” ضﺮﻌﺗ
ﺔﻤﺋﺎﻘﻟا ﺮﺼﻨﻋ رﺎﺘﺧا ٢
.[AM] وأ [FM] ﻰﻟإ ﻢﻜﺤﺘﻟا ﺾﺒﻘﻣ ﻊﻓﺪﺑ ﻢﻗ
.“BEEP” ضﺮﻋ رﺎﺘﺧا ﺮﻴﻔﺼﻟا تﻮﺻ ﻂﺒﺿ ﻲﻓ ﺐﻏﺮﺗ ﺎﻣﺪﻨﻋ :لﺎﺜﻣ
ﺔﻤﺋﺎﻘﻟا ﺮﺼﻨﻋ داﺪﻋإ ٣
.[¢] وأ [4] ﻰﻟإ ﻢﻜﺤﺘﻟا ﺾﺒﻘﻣ ﻊﻓﺪﺑ ﻢﻗ
لﻮﺤﺘﻳ ،ﺾﺒﻘﻤﻟا ﻊﻓد ﻢﺘﻳ ةﺮﻣ ﻞﻛ ﻲﻓ ،“BEEP” رﺎﻴﺘﺧا ﺪﻨﻋ :لﺎﺜﻣ
ﻢﻬﻨﻣ ﺪﺣاو رﺎﻴﺘﺧﺎﺑ ﻢﻗ .“BEEP OFF” و “BEEP ON” ﻦﻴﺑ
.داﺪﻋﺈﻛ
.يﺮﺧأ ﺮﺻﺎﻨﻋ ﻂﺒﺿ و 2 ةﻮﻄﺨﻟا ﻲﻟإ عﻮﺟﺮﻟﺎﺑ راﺮﻤﺘﺳﻻا ﻚﻨﻜﻤﻳ
ﺔﻤﺋﺎﻘﻟا ﻊﺿو ﻦﻣ جوﺮﺨﻟا ٤
.[MENU] رز ﻲﻠﻋ ﻂﻐﺿا
١
Page 16

ﺔﻤﺋﺎﻘﻟا مﺎﻈﻧ
ﻊﻨﻣ ضﺮﻌﻳ و ،“WAITING” ضﺮﻌﺗ ،ﺔﺤﻴﺤﺻ ﺮﻴﻏ ةﺮﻔﺷ لﺎﺧدإ ﺔﻟﺎﺣ ﻲﻓ •
·
.ﻲﻠﻳ ﺎﻤﻴﻓ ﺢﺿﻮﻤﻟا ﻦﻣﺰﻟا لﺎﺧدإ
.تﺎﻧﺎﻴﺒﻟا لﺎﺧدإ ﻦﻜﻤﻳ و ،“CODE” ضﺮﻌﻳ ،لﺎﺧدﻹا ﻊﻨﻣ ﻦﻣز ءﺎﻀﻘﻧإ ﺪﻌﺑ
ﺄﻄﺧ ةﺮﻔﺷ لﺎﺧدإ ﺎﻬﻴﻓ ﻢﺗ ﻲﺘﻟا تاﺮﻤﻟا دﺪﻋلﺎﺧدﻹا ﻊﻨﻣ ﻦﻣز
داﺪﻌﺘﺳﻻا ﻊﺿو ﻲﻓ
ﺲﻤﻠﻟا سﺎﺴﺣإ ﺔﻤﻐﻧ
.فﺎﻘﻳإ/ﻞﻴﻐﺸﺗ (ةرﺎﻔﺼﻟا تﻮﺻ) تﻮﺼﻟا ﺺﺤﻓ ﺔﻴﻠﻤﻋ داﺪﻋإ
ضﺮﻋﻂﺒﺿ
“BEEP ON”.ﺮﻴﻔﺼﻟا ﻊﻤﺴﻳ
“BEEP OFF”.ﺮﻴﻔﺼﻟا ﻲﻐﻠﻳ
داﺪﻌﺘﺳﻻا ﻊﺿو ﻲﻓ
ﺔﻋﺎﺴﻠﻟ يوﺪﻴﻟا ﻂﺒﻀﻟا
ﺔﻋﺎﺴﻟا ﻂﺒﺿ ﻊﺿو رﺎﺘﺧا ١
.[AM] وأ [FM] ﻰﻟإ ﻢﻜﺤﺘﻟا ﺾﺒﻘﻣ ﻊﻓﺪﺑ ﻢﻗ
.“CLK ADJ” ضﺮﻋ رﺎﺘﺧا
ﺔﻋﺎﺴﻟا ﻂﺒﺿ ﻊﺿو ﻞﺧدا ٢
.ﻞﻗﻷا ﻰﻠﻋ ﺔﻴﻧﺎﺛ ١ ةﺪﻤﻟ ﻢﻜﺤﺘﻟا ﺾﺒﻘﻣ ﻂﻐﺿأ
.ﺾﻣﻮﺗ ﺔﻋﺎﺴﻟا ضﺮﻋ ﺔﺷﺎﺷ
تﺎﻋﺎﺴﻟا ﻂﺒﺿا ٣
.[AM] وأ [FM] ﻰﻟإ ﻢﻜﺤﺘﻟا ﺾﺒﻘﻣ ﻊﻓﺪﺑ ﻢﻗ
ﻖﺋﺎﻗﺪﻟا ﻂﺒﺿا
.[¢] وأ [4] ﻰﻟإ ﻢﻜﺤﺘﻟا ﺾﺒﻘﻣ ﻊﻓﺪﺑ ﻢﻗ
ﺔﻋﺎﺴﻟا ﻂﺒﺿ ﻊﺿو ﻦﻣ جﺮﺧا ٤
.[MENU] رز ﻲﻠﻋ ﻂﻐﺿا
KDC-MP4036AX ـﻟا ﺔﻔﻴﻇو
داﺪﻌﺘﺳﻻا ﻊﺿو ﻲﻓ
ﻦﻣﻷا دﻮﻛ
ةﺪﺣو ماﺪﺨﺘﺳا ﺔﻴﻧﺎﻜﻣإ ﻊﻨﻣ ﻰﻟإ ﻦﻣﻷا دﻮﻛ ﺔﻔﻴﻇو ﻂﻴﺸﻨﺗ يدﺆﻳ
تﻮﺼﻟا ةﺪﺣو مﻮﻘﺗ ،ﺎﻬﻄﻴﺸﻨﺗ دﺮﺠﻤﺑو ،ﺮﺧآ ﺺﺨﺷ ﻞﺒﻗ ﻦﻣ تﻮﺼﻟا
١−
٢ﻖﺋﺎﻗد ٥
٣ةﺪﺣاو ﺔﻋﺎﺳ
٤ﺔﻋﺎﺳ ٢٤
ﻦﻣ ﻦﻜﻤﺘﻳ ﻲﻜﻟ ﺢﻴﺤﺼﻟا ﻦﻣﻷا دﻮﻛ لﺎﺧدﺈﺑ مﺪﺨﺘﺴﻤﻟا ﺔﺒﻟﺎﻄﻤﺑ
نود ﻦﻣﻷا دﻮﻛ ماﺪﺨﺘﺳا لﻮﺤﻳ .ﺔﺒﻛﺮﻤﻟا ﻦﻣ ﺎﻬﻋﺰﻧ ﺔﻟﺎﺣ ﺎﻬﻠﻴﻐﺸﺗ
.ﺔﻗﺮﺴﻠﻟ ةﺪﺣﻮﻟا ضﺮﻌﺗ
·
.هﺮﻳﺮﺤﺗ ﻦﻜﻤﻳ ﻻ ﻦﻣﻷا دﻮﻛ ﻂﻴﺸﻨﺗ ﺪﻨﻋ •
ﻲﻓ ﺔﺑﻮﺘﻜﻣ مﺎﻗرأ ٤ ﻦﻣ نﻮﻜﻣ ﻚﺑ صﺎﺨﻟا ﻦﻣﻷا دﻮﻛ ،ﺔﻈﺣﻼﻣ
.ﺔﻣﺰﺤﻟا هﺬﻫ ﻲﻓ “Car Audio Passport”
داﺪﻌﺘﺳﻻا ﻊﺿو ﻞﺧدا ١
.[SRC] رز ﻲﻠﻋ ﻂﻐﺿا
.“STANDBY” ضﺮﻋ رﺎﺘﺧا
ﺔﻤﺋﺎﻘﻟا ﻊﺿو ﻞﺧدا ٢
.ةﺪﺣاو ﺔﻴﻧﺎﺛ ةﺮﺘﻔﻟ ﻞﻗﻷا ﻲﻠﻋ [MENU] رز ﻲﻠﻋ ﻂﻐﺿا
.“CODE SET” ضﺮﻌﻳ ،“MENU” ضﺮﻋ ﺪﻨﻋ
ﻦﻣﻷا دﻮﻛ ﻊﺿو ﻞﺧدا ٣
.ﻞﻗﻷا ﻰﻠﻋ ﺔﻴﻧﺎﺛ ١ ةﺪﻤﻟ ﻢﻜﺤﺘﻟا ﺾﺒﻘﻣ ﻂﻐﺿأ
.“CODE” ضﺮﻌﻳ ،“ENTER” ضﺮﻋ ﺪﻨﻋ
ﻪﻟﺎﺧدإ داﺮﻤﻟا ﻢﻗﺮﻟا رﺎﺘﺧا ٤
.[¢] وأ [4] ﻰﻟإ ﻢﻜﺤﺘﻟا ﺾﺒﻘﻣ ﻊﻓﺪﺑ ﻢﻗ
ﻦﻣﻷا دﻮﻛ مﺎﻗرأ رﺎﺘﺧا ٥
.[AM] وأ [FM] ﻰﻟإ ﻢﻜﺤﺘﻟا ﺾﺒﻘﻣ ﻊﻓﺪﺑ ﻢﻗ
.ﻦﻣﻷا دﻮﻛ ﻞﻤﻛا و ،٥ و ٤ تاﻮﻄﺨﻟا رﺮﻛ ٦
ﻦﻣﻷا دﻮﻛ ﺪﻛأ ٧
.ﻞﻗﻷا ﻰﻠﻋ ناﻮﺛ ٣ ةﺪﻤﻟ ﻢﻜﺤﺘﻟا رز ﻰﻠﻋ ﻂﻐﺿا
.“CODE” ضﺮﻌﻳ ،“RE-ENTER” ضﺮﻋ ﺪﻨﻋ
.ﻦﻣﻵا دﻮﻛ لﺎﺧدإ ﺪﻋأو ،٧ ﻰﻟإ ٤ ﻦﻣ تاﻮﻄﺨﻟا ﻞﻤﻌﺑ ﻢﻗ ٨
.“APPROVED” ضﺮﻌﺗ
.ﻦﻣﻷا دﻮﻛ ﺔﻔﻴﻇو ﻂﻴﺸﻨﺗ ﻢﺘﻳ
·
ةﻮﻄﺨﻟا ﻦﻣ ءﺪﺒﻟا ةدﺎﻋإ ﻚﻴﻠﻋ ﺐﺠﻳ ،ﻦﻣﻷا دﻮﻛ ﻦﻋ ﻒﻟﺎﺨﻣ دﻮﻛ ﺖﻠﺧدأ اذإ •
تﻮﺼﻟا ةﺪﺣو ماﺪﺨﺘﺳا ﺪﻨﻋ ﻦﻣﻷا دﻮﻛ ﺔﻔﻴﻇو ﻂﺒﺿ ةدﺎﻋإ ﺔﻴﻔﻴﻛ
ﻰﻠﻋ ﻂﻐﻀﻟا ﺪﻨﻋ وأ ﺔﻗﺎﻄﻟا رﺪﺼﻣ ﺔﻳرﺎﻄﺒﻟا ﻦﻣ ﺎﻬﻋﺰﻧ ﺪﻌﺑ ةﺮﻣ لوﻷ
.ﻦﻣﻵا دﻮﻛ لﺎﺧدإ ﺪﻋأو ،٧ ﻰﻟإ ٤ ﻦﻣ تاﻮﻄﺨﻟا ﻞﻤﻌﺑ ﻢﻗ ٢
.“APPROVED” ضﺮﻌﺗ
.ةﺪﺣﻮﻟا ماﺪﺨﺘﺳا ﻚﻨﻜﻤﻳ نﻵا
.٤ ﻢﻗر
ﻂﺒﻀﻟا ةدﺎﻋإ رز
.ةﺪﺣﻮﻟا ﻞﻐﺷ ١
ﻲﺑﺮﻋ | ١٦
Page 17

ﻲﻌﻤﺴﻟا ﻒﻠﻤﻟا رﺪﺼﻣ ﻲﻔﻓ
Supreme داﺪﻋإ
ﺾﻔﺨﻨﻣ ﺔﻋﺮﺳ لﺪﻌﻤﺑ ةﺮﻔﺸﻤﻟا WMA وأ MP3 تﺎﻔﻠﻣ ﻞﻴﻐﺸﺗ ﺪﻨﻋ
و ﻮﻠﻴﻛ ٤٤٫١ و ﻮﻠﻴﻛ ٣٢ = تاددﺮﺘﺑ) ﺔﻴﻧﺎﺜﻟا ﻲﻓ ﺖﻳﺎﺑ ﻮﻠﻴﻛ ٩٦ ﻦﻣ ﻞﻗأ)
ﻲﻟﺎﻌﻟا ددﺮﺘﻟا قﺎﻄﻧ ةدﺎﻌﺘﺳا ﻰﻠﻋ ﺔﻔﻴﻇﻮﻟا هﺬﻫ ﻞﻤﻌﺗ ،((ﺰﺗﺮﻫ ﻮﻠﻴﻛ ٤٨
ﻢﺗ ﻲﺘﻟاو ﺎﻬﻠﺛﺎﻤﺗ ﻲﺘﻟا تﺎﻔﻠﻤﻠﻟ تﻮﺼﻟا ةدﻮﺟ ﻰﻟإ لﻮﺻﻮﻠﻟ ﺎﻬﺑ صﺎﺨﻟا
ﺎًﻘﺒﻃ ﺔﺠﻟﺎﻌﻤﻟا ءاﺮﺟإ ﻢﺘﻳ
ﻪﻧﺄﺑ ﺎًﻤﻠﻋ ،ﻲﻟﺎﻋ ﺔﻋﺮﺳ لﺪﻌﻤﺑ ﺎﻫﺮﻴﻔﺸﺗ
ﺎًﻘﺒﻃ ﻂﺒﻀﻟا ﻢﺘﻳ ﺎﻤﻛ (WMA وأ MP3) مﺪﺨﺘﺴﻤﻟا ﻂﻐﻀﻟا ﻖﻴﺴﻨﺘﻟ
.مﺪﺨﺘﺴﻤﻟا ﺔﻋﺮﺴﻟا لﺪﻌﻤﻟ
ﺔﻔﻟاﻮﻤﻟا ﻊﺿوضﺮﻋ
“SPRM ON”.Supreme ﺔﻔﻴﻇو ماﺪﺨﺘﺳﺎﺑ تﻮﺼﻟا ﻞﻴﻐﺸﺗ
.ﻲﺗﻮﺼﻟا
“SPRM OFF” ﻒﻠﻤﻟا ﻲﻓ نﺰﺨﻤﻟا ﻲﻠﺻﻷا تﻮﺼﻟا ﻞﻴﻐﺸﺗ
·
ﻒﻠﻤﻟا ﻖﻴﺴﻨﺗ ﻦﻴﺑ ﺔﻗﻼﻌﻠﻟ ﺎًﻘﻓو ﻚﻟذو ،ﺎًﻔﻴﻌﺿ ﺮﺛﺆﻤﻟا اﺬﻫ نﻮﻜﻳ ﺪﻗ •
CRSC (Clean Reception System Circuit)
ءﺎﺿﻮﺿ ﺾﻴﻔﺨﺘﻟ يدﺎﺣﻷا ﻊﺿو ﻲﻟإ ﻮﻳﺮﺘﺳﻹا ﻊﺿو ﻦﻣ ﺖﻗﺆﻣ ﻞﻳﻮﺤﺗ
.FM ﺔﻄﺤﻣ ﻲﻟإ عﺎﻤﺘﺳﻻا ﺪﻨﻋ ةدﺪﻌﺘﻤﻟا تارﺎﺴﻤﻟا
.داﺪﻋﻹاو ﻲﺗﻮﺼﻟا
FM لﺎﺒﻘﺘﺳا ﺪﻨﻋ
ضﺮﻋﻂﺒﺿ
“CRSC ON”.ﻞﻴﻐﺸﺘﻟا ﻊﺿو ﻲﻓ CRSC
“CRSC OFF”.فﺎﻘﻳﻹا ﻊﺿو ﻲﻓ CRSC
·
ةدﻮﺟ ﺐﺒﺴﺗ ﺪﻗ (ءﺎﺑﺮﻬﻜﻟا طﻮﻄﺧ ﻞﺜﻣ) ﺔﻳﻮﻘﻟا ﺔﻴﺋﺎﺑﺮﻬﻜﻟا تﻻﺎﺠﻤﻟا •
هﺬﻫ ﻞﺜﻣ ﻲﻓ .ﻞﻴﻐﺸﺘﻟا ﻊﺿو ﻲﻓ CRSC نﻮﻜﻳ ﺎﻣﺪﻨﻋ ﺔﻧزاﻮﺘﻣ ﺮﻴﻏ تﻮﺻ
.فﺎﻘﻳﻹا ﻊﺿﻮﻟ ﻪﻠﻳﻮﺤﺗ ﻲﺟﺮﻳ ،ﺔﻟﺎﺤﻟا
داﺪﻌﺘﺳﻻا ﻊﺿو ﻲﻓ
DSI (Disabled System Indicator)
ﺮﻳﺬﺤﺘﻟ ،ﺔﻬﺟاﻮﻟا ﺔﺣﻮﻟ عﺰﻧ ﺪﻌﺑ ةﺪﺣﻮﻟا ﻲﻠﻋ ﺮﻤﺣأ ﺮﺷﺆﻣ ﺾﻣﻮﻳ فﻮﺳ
.ﻦﻴﻠﻤﺘﺤﻤﻟا صﻮﺼﻠﻟا
ضﺮﻋﻂﺒﺿ
“DSI ON”.حﺎﺒﺼﻤﻟا ﺾﻣﻮﻳ
“DSI OFF”.حﺎﺒﺼﻤﻟا ﺄﻔﻄﻳ
ﺖﻓﺎﺨﻟا ءﻮﻀﻟا
.ﺖﻔﺨﻤﻟا ﺔﻔﻴﻇو ماﺪﺨﺘﺳﺎﺑ ضﺮﻌﻟا عﻮﻄﺳ ﻞﻴﻠﻘﺗ ﻚﻨﻜﻤﻳ
ضﺮﻋﻂﺒﺿ
“DIM ON”.ﺖﻓﺎﺨﻟا ءﻮﻀﻟا ضﺮﻌﻳ
“DIM OFF”.ﺖﻓﺎﺨﻟا ءﻮﻀﻟا ضﺮﻌﻳﻻ
داﺪﻌﺘﺳﻻا ﻊﺿو ﻲﻓ
ﻖﺒﺴﻤﻟا جوﺮﺨﻟا ﻞﻳﻮﺤﺗ
نﻮﻜﻳ ﺮﻓوﻮﺒﺴﻟا ﻲﻓ) .ﺮﻓوﻮﺒﺴﻟا و ةﺮﺧﺆﻤﻟا ﻦﻴﺑ ﻖﺒﺴﻤﻟا جﺮﺨﻟا ﻞﻳﻮﺤﺗ
(.ناﻮﻟﻻا ﻒﻴﻔﺨﺗ ﻲﻓ ﻢﻜﺤﺘﻟا ﺮﻴﺛﺄﺗ نوﺪﺑ جﺮﺨﻟا
ضﺮﻋﻂﺒﺿ
“SWPRE R”.ةﺮﺧﺆﻤﻠﻟ ﻖﺒﺴﻤﻟا جوﺮﺨﻟا
“SWPRE SW”.ﺮﻓوﻮﺒﺴﻠﻟ ﻖﺒﺴﻤﻟا جﺮﺨﻟا
١٧ | ﻲﺑﺮﻋ
Page 18

ﺔﻤﺋﺎﻘﻟا مﺎﻈﻧ
ﺺﻨﻟا ﺔﻛﺮﺣ
.ﺺﻨﻟا ﺔﻛﺮﺣ ضﺮﻋ ﻂﺒﺿ
“SCL AUTO”ﺺﻨﻟا ﺔﻛﺮﺣ راﺮﻜﺗ
“SCL MANU”ضﺮﻌﻟا ﺮﻴﻴﻐﺗ ﺪﻨﻋ ﺺﻨﻟا ﺔﻛﺮﺣ
.ﻲﻠﻳ ﺎﻤﻴﻓ ﺔﺤﺿﻮﻣ ﺺﻨﻟا ﺔﻛﺮﺣ •
ﺞﻣﺪﻤﻟا صﺮﻘﻟا ﺺﻧ —
مﻮﺒﻟﻷا ﻢﺳا /نﺎﻨﻔﻟا ﻢﺳا /ﺔﻴﻨﻏﻷا ناﻮﻨﻋ /ﻒﻠﻤﻟا ﻢﺳا /ﺪﻠﺠﻤﻟا ﻢﺳا —
ﻂﺋﺎﺳﻮﻟا كﺮﺤﻣ ناﻮﻨﻋ —
KDC-MP336AX/KDC-MP3036AX/KDC-MP4036AX ـﻟا ﺔﻔﻴﻇو
داﺪﻌﺘﺳﻻا ﻊﺿو ﻲﻓ
ﺞﻣﺪﻤﻟا ﺪﻋﺎﺴﻤﻟا لﺎﺧدﻹا ﻂﺒﺿ
.ﺞﻣﺪﻤﻟا ﺪﻋﺎﺴﻤﻟا لﺎﺧدﻹا ﻒﺋﺎﻇو ﻂﺒﺿا
“AUX OFF”.ﺪﻋﺎﺴﻣ لﺎﺧدإ ﺪﺟﻮﻳ ﻻ رﺪﺼﻤﻟا رﺎﻴﺘﺧا ﺪﻨﻋ
“AUX ON1”.ﺪﻋﺎﺴﻣ لﺎﺧدإ ﺪﺟﻮﻳ رﺪﺼﻤﻟا رﺎﻴﺘﺧا ﺪﻨﻋ
“AUX ON2” AUX رﺪﺼﻣ ماﺪﺨﺘﺳﺎﺑ ةﺪﺣﻮﻟا ﻞﻴﻐﺸﺗ ﺪﻨﻋ
ﻂﻐﺿا .ﺾﻓﺎﺨﻟا ﺔﻔﻴﻇو ﻂﻴﺸﻨﺗ ﻢﺘﻳ ،(ﺪﻋﺎﺴﻣ)
ﺾﻓﺎﺨﻟا ﺔﻔﻴﻇو ءﺎﻐﻟﻹ (ﺾﻓﺎﺨﻟا) [ATT] رﺰﻟا ﻰﻠﻋ
.ﻲﺟرﺎﺨﻟا زﺎﻬﺠﻟا ﻰﻟإ عﺎﻤﺘﺳﻼﻟ
رﺪﺼﺗ ﻲﺘﻟا ءﺎﺿﻮﻀﻟا جاﺮﺧإ مﺪﻋ ﻰﻠﻋ “AUX ON2” ﻰﻠﻋ ﻂﺒﻀﻟا ﻞﻤﻌﻳ •
.(ةﺪﻋﺎﺴﻤﻟا) AUX ﺔﻴﻓﺮﻄﻟا ةﺪﺣﻮﻟﺎﺑ ﻲﺟرﺎﺨﻟا زﺎﻬﺠﻟا ﻞﻴﺻﻮﺗ مﺪﻋ ﺪﻨﻋ
داﺪﻌﺘﺳﻻا ﻊﺿو ﻲﻓ
صﺮﻘﻟا ةءاﺮﻘﻟ داﺪﻋﻹا
هﺬﻫ نﺈﻓ ،صﺎﺧ ﻖﻴﺴﻨﺘﺑ صﺮﻘﻟا ﻞﻴﻐﺸﺗ ﺪﻨﻋ ﺔﻠﻜﺸﻣ ﺪﺟﻮﺗ ﺎﻣﺪﻨﻋ
.ًاﺮﺴﻗ صﺮﻘﻟا ﻞﻐﺸﺗ تاداﺪﻋﻹا
“CD READ1”.ﻲﺗﻮﺻ ﻒﻠﻣ و CD ﺔﻧاﻮﻄﺳا ﻞﻴﻐﺸﺗ
“CD READ2”.ًاﺮﺴﻗ صﺮﻘﻟا ﻰﻟإ عﺎﻤﺘﺳﻻا
ضﺮﻋﻂﺒﺿ
·
ضﺮﻋﻂﺒﺿ
·
ضﺮﻋﻂﺒﺿ
KDC-MP336AX/KDC-MP3036AX/KDC-MP4036AX ـﻟا ﺔﻔﻴﻇو
ةﺪﻋﺎﺴﻤﻟا تﻼﺧدﻹا تاداﺪﻋإ ضﺮﻋ
ﻢﺳا ءﺎﻄﻋﻹ ﺪﻋﺎﺴﻤﻟا ﻞﺧﺪﻟا رﺪﺼﻣ ﻰﻟإ ﻞﻳﻮﺤﺘﻟا ﺪﻨﻋ رﺎﻬﻇﻻا رﺎﻴﺘﺧﻻ
.صﺮﻘﻟا
ﺪﻋﺎﺴﻣ لﺎﺧدإ رﺪﺼﻣ رﺎﺘﺧا
.[SRC] رز ﻲﻠﻋ ﻂﻐﺿا
.“AUX EXT”/“AUX” ضﺮﻋ رﺎﺘﺧا
ﺔﻤﺋﺎﻘﻟا ﻊﺿو ﻞﺧدا ٢
.ةﺪﺣاو ﺔﻴﻧﺎﺛ ةﺮﺘﻔﻟ ﻞﻗﻷا ﻲﻠﻋ [MENU] رز ﻲﻠﻋ ﻂﻐﺿا
.“MENU” ضﺮﻌﺗ
ةﺪﻋﺎﺴﻤﻟا تﻻﺎﺧدﻹا ضﺮﻋ تاداﺪﻋإ ﻊﺿو رﺎﺘﺧا ٣
.[AM] وأ [FM] ﻰﻟإ ﻢﻜﺤﺘﻟا ﺾﺒﻘﻣ ﻊﻓﺪﺑ ﻢﻗ
.“NAME SET” ضﺮﻋ رﺎﺘﺧا
ةﺪﻋﺎﺴﻤﻟا تﻻﺎﺧدﻹا ضﺮﻋ تاداﺪﻋإ ﻊﺿو ﻞﺧدا ٤
.ﻞﻗﻷا ﻰﻠﻋ ﺔﻴﻧﺎﺛ ١ ةﺪﻤﻟ ﻢﻜﺤﺘﻟا ﺾﺒﻘﻣ ﻂﻐﺿأ
.ًﺎﻴﻟﺎﺣ ةرﺎﺘﺨﻤﻟا ةﺪﻋﺎﺴﻤﻟا تﻻﺎﺧدﻹا ضﺮﻋ ضﺮﻌﻳ
ةﺪﻋﺎﺴﻤﻟا تﻻﺎﺧدﻹا ضﺮﻋ رﺎﺘﺧا ٥
.[¢] وأ [4] ﻰﻟإ ﻢﻜﺤﺘﻟا ﺾﺒﻘﻣ ﻊﻓﺪﺑ ﻢﻗ
ﻮﻫ ﺎﻤﻛ ضﺮﻌﻟا ﺔﺷﺎﺷ ﺮﻴﻐﺘﺗ ،ﺾﺒﻘﻤﻟا ﻊﻓد ﺎﻬﻴﻓ ﻢﺘﻳ ةﺮﻣ ﻞﻛ ﻲﻓ
.هﺎﻧدأ ﺢﺿﻮﻣ
“AUX EXT”/“AUX” •
“DVD” •
“PORTABLE” •
“GAME” •
“VIDEO” •
“TV” •
ةﺪﻋﺎﺴﻤﻟا تﻻﺎﺧدﻹا ضﺮﻋ تاداﺪﻋإ ﻊﺿو ﻦﻣ جﺮﺧا ٦
.[MENU] رز ﻲﻠﻋ ﻂﻐﺿا
·
ﻞﻴﺠﺴﺗ ﻢﺘﻳ ﺖﻗﻮﻟا اﺬﻫ ﻲﻓ ،ﻲﻧاﻮﺛ ١٠ هﺪﻤﻟ ﻞﻴﻐﺸﺘﻟا ﻒﻗﻮﺘﻳ ﺎﻣﺪﻨﻋ •
.ﺪﻋﺎﺴﻤﻟا ﻞﺧﺪﻤﻟا تاداﺪﻋإ ضﺮﻋ ﻊﺿو ﻖﻠﻐﻳو ،ﻢﺳﻻا
ﺪﻋﺎﺴﻣ لﺎﺧدإ ماﺪﺨﺘﺳا ﺪﻨﻋ ﻂﻘﻓ ﺪﻋﺎﺴﻤﻟا لﺎﺧدﻹا ضﺮﻋ ﻂﺒﺿ ﻦﻜﻤﻳ •
.KCA-S220A رﺎﻴﺨﻠﻟ ﺪﻋﺎﺴﻣ لﺎﺧدإ وأ ﺞﻣﺪﻣ
١
ﻰﻠﻋ ﻰﺘﺣ ﺔﻴﻘﻴﺳﻮﻤﻟا ﺔﺠﻣﺪﻤﻟا صاﺮﻗﻷا ﺾﻌﺑ ﻞﻴﻐﺸﺗ ةدﺎﻋإ ﻦﻜﻤﻳ ﻻ ﺪﻗ •
·
.“CD READ2” ﻊﺿو
ﻲﺑﺮﻋ | ١٨
Page 19

KDC-MP3036/KDC-MP3036AX/KDC-MP4036AX ـﻟا تﺎﻘﺤﻠﻣ
ﺪﻌﺑ ﻦﻋ ﻢﻜﺤﺘﻟا زﺎﻬﺠﻟ ﺔﻴﺳﺎﺳﻷا ﻞﻴﻐﺸﺘﻟا لﺎﻤﻋأ
SRC
ATT
38
4/¢
مﺪﺨﺘﺴﻣ ﺮﻴﻏ مﺪﺨﺘﺴﻣ ﺮﻴﻏ
ﻞﻴﺻﻮﺗ ﺪﻨﻋ رﺰﻟا اﺬﻫ مﺪﺨﺘﺴﻳ :
Bluetooth HANDS FREE BOX
FM/AM/
[0] — [9]
+
VOL
AUD
SRC
AT T
VOL
4
+
FM
¢
AM–
ABC DEF
JKLGHI MNO
TUV
QZ
DIRECT
/OK
38
AUD
/–
PRS WXY
ﺪﻳﺰﻤﻟ .(ﻦﻳﺪﻴﻟا ﺮﺣ ثﻮﺗﻮﻠﺑ ﺔﻋﻮﻤﺠﻣ)
ﻰﻟإ عﻮﺟﺮﻟا ﻰﺟﺮٌﻳ ،تﺎﻣﻮﻠﻌﻤﻟا ﻦﻣ
ﻢﺴﻘﻟﺎﺑ صﺎﺨﻟا تادﺎﺷرﻹا ﻞﻴﻟد
Bluetooth HANDS FREE BOX
.(ﻦﻳﺪﻴﻟا ﺮﺣ ثﻮﺗﻮﻠﺑ ﺔﻋﻮﻤﺠﻣ)
KDC-MP4036AX KDC-MP3036/KDC-MP3036AX
ﻲﺴﻴﺋﺮﻟا ﻞﻴﻐﺸﺘﻟا
[VOL] رارزأ
.تﻮﺼﻟا يﻮﺘﺴﻣ ﻂﺒﺿ
[SRC] رز
.رﺪﺼﻤﻟا ﺮﻴﻐﺘﻳ رﺰﻟا ﻲﻠﻋ ﻂﻐﻀﻟا ﺎﻬﻴﻓ ﻢﺘﻳ ةﺮﻣ ﻞﻛ ﻲﻓ
.(٦ ﺔﺤﻔﺻ) <رﺪﺼﻤﻟا رﺎﻴﺘﺧا> ﻲﻟإ ﻊﺟرا رﺪﺼﻤﻟا ﺮﻴﻐﺗ ﺐﻴﺗﺮﺗ ﺔﻓﺮﻌﻤﻟ
[ATT] رز
.ﺔﻋﺮﺴﺑ تﻮﺼﻟا ةﺪﺣ ﺾﻔﺧ
.ﻖﺑﺎﺴﻟا يﻮﺘﺴﻤﻟا ﻲﻟإ ﻊﺟﺮﻳ يﺮﺧأ ةﺮﻣ ﻪﻴﻠﻋ ﻂﻐﻀﻟا ﺪﻨﻋ
SRC
ATT
38
4/¢
+
FM/AM/
مﺪﺨﺘﺴﻣ ﺮﻴﻏ
[0] — [9]
VOL
AUD
SRC
AT T
VOL
4
+
FM
¢
AM–
ABC DEF
JKLGHI MNO
TUV
QZ
DIRECT
/OK
38
AUD
/–
PRS WXY
ﺔﻳرﺎﻄﺒﻟا لاﺪﺒﺘﺳا و ﻞﻴﻤﺤﺗ
.ﺢﺿﻮﻣ ﻮﻫ ﺎﻤﻛ ﺔﻳرﺎﻄﺒﻟا ﺔﻟازﻹ ﻞﻔﺳأ ﻰﻟإ ﻂﻐﻀﻟا ءﺎﻨﺛأ ءﺎﻄﻐﻟا كﺮﺣ
عﺎﺒﺗﺎﺑ ﺢﻴﺤﺼﻟا هﺎﺠﺗﻻا ﻲﻓ — و + ﺔﻣﻼﻋ نﻮﻜﺗ ﺎﻣﺪﻨﻋ ﺔﻳرﺎﻄﺒﻟا ﻞﺧدا
.“AA”/“R6” زاﺮﻃ ﺔﻳرﺎﻄﺑ ﻦﻴﻨﺛأ دﺪﻋ مﺪﺨﺘﺳا
.ﺔﺒﻠﻌﻟا ﻞﺧاد ﻦﻴﺒﻤﻟا ﺢﻴﺿﻮﺘﻟا
١٩ | ﻲﺑﺮﻋ
ﺮﻳﺬﺤﺗ
ﻞﺼﺗا .لﺎﻔﻃﻷا يﺪﻳأ لوﺎﻨﺘﻣ ﻦﻋ ًاﺪﻴﻌﺑ ﺔﻠﻤﻌﺘﺴﻤﻟا ﺮﻴﻏ تﺎﻳرﺎﻄﺒﻟا نﺰﺧ •
.ﺔﻓدﺎﺼﻤﻟﺎﺑ ﺔﻳرﺎﻄﺒﻟا ﻢﻫﺪﺣأ ﻊﻠﺘﺑا اذإ
ً
ﻮﻓ ﺐﻴﺒﻄﺑ
ار
¤
.هﻮﻠﺑﺎﺘﻟا ﻞﺜﻣ ﺔﻨﺧﺎﺴﻟا ﺢﻄﺳﻷا ﻰﻠﻋ ﺪﻌﺑ ﻦﻋ ﻢﻜﺤﺘﻟا ةﺪﺣو ﻊﺿو ﺐﻨﺠﺘﻟ •
Page 20

KDC-MP3036/KDC-MP3036AX/KDC-MP4036AX ـﻟا تﺎﻘﺤﻠﻣ
ﺪﻌﺑ ﻦﻋ ﻢﻜﺤﺘﻟا زﺎﻬﺠﻟ ﺔﻴﺳﺎﺳﻷا ﻞﻴﻐﺸﺘﻟا لﺎﻤﻋأ
صﺮﻘﻟا رﺪﺼﻣ ﻲﻓ
[¢]/[4] رارزأ
.ﻒﻠﻣ /رﺎﺴﻣ ﻊﺟاﺮﺘﻟاو مﺪﻘﺘﻟا ءاﺮﺟإ
[–]/[+] رارزأ
.ﺪﻠﺠﻣ /صﺮﻗ ﻊﺟاﺮﺘﻟاو مﺪﻘﺘﻟا ءاﺮﺟإ
[
38] رز
ﻲﻟإ ﻊﻤﺘﺴﺗ وأ ﻒﻗﻮﺘﺗ رﺰﻟا ﻲﻠﻋ ﻂﻐﻀﻟا ﺎﻬﻴﻓ ﻢﺘﻳ ةﺮﻣ ﻞﻛ ﻲﻓ
.ﺔﻴﻨﻏﻷا
[9] – [0] رارزأ
و (١٣ ﺔﺤﻔﺻ) <ﺮﺷﺎﺒﻣ ﻒﻠﻣ / رﺎﺴﻣ ﺚﺤﺑ> ﻊﺿو نﻮﻜﻳ ﺎﻣﺪﻨﻋ
/ﻒﻠﻤﻟا /رﺎﺴﻤﻟا ﻢﻗر ﻞﺧدأ (١٣ ﺔﺤﻔﺻ) <ﺮﺷﺎﺒﻣ صﺮﻗ ﺚﺤﺑ>
.صﺮﻘﻟا
تﻮﺼﻟا ﻲﻓ ﻢﻜﺤﺘﻟا ﺔﻠﻴﺳو
[AUD] رز
.ﻪﻄﺒﺿ داﺮﻤﻟا تﻮﺼﻟا ﺮﺼﻨﻋ رﺎﺘﺧا
[VOL] رارزأ
.تﻮﺼﻟا ﺮﺼﻨﻋ ﻂﺒﺿا
·
قﺮﻃ ﺔﻓﺮﻌﻤﻟ (٧ ﺔﺤﻔﺻ) <تﻮﺼﻟا ﻲﻓ ﻢﻜﺤﺘﻟا ﺔﻠﻴﺳو> ﻰﻟإ ﻊﺟرأ •
.ىﺮﺧأ تاءاﺮﺟإو ﻲﻌﻤﺳ ﻒﻠﻣ ﻲﻓ ﻢﻜﺤﺘﻟا تاءاﺮﺟإ ﻞﺜﻣ ،ﻞﻴﻐﺸﺘﻟا
ﻒﻟاﻮﻤﻟا رﺪﺼﻣ ﻲﻓ
[FM]/[AM] رارزأ
.قﺎﻄﻨﻟا رﺎﺘﺧا
تﺎﻗﺎﻄﻧ ﻦﻴﺑ لﻮﺤﺘﻳ [FM] رز ﻲﻠﻋ ﻂﻐﻀﻟا ﻢﺘﻳ ةﺮﻣ ﻞﻛ ﻲﻓ
.FM3 و FM2 ،FM1
[¢]/[4] رارزأ
.قﺎﻄﻨﻟا ﻞﻔﺳأ وأ ﻲﻠﻋأ ﻒﻟاﻮﻤﻟا
[9] – [0] رارزأ
.ًﺎﻘﺒﺴﻣ ةﺪﻌﻤﻟا تﺎﻄﺤﻤﻟا ءﺎﻋﺪﺘﺳﻹ [6] رز — [1] رز ﻂﻐﺿا
ﻲﺑﺮﻋ | ٢٠
Page 21

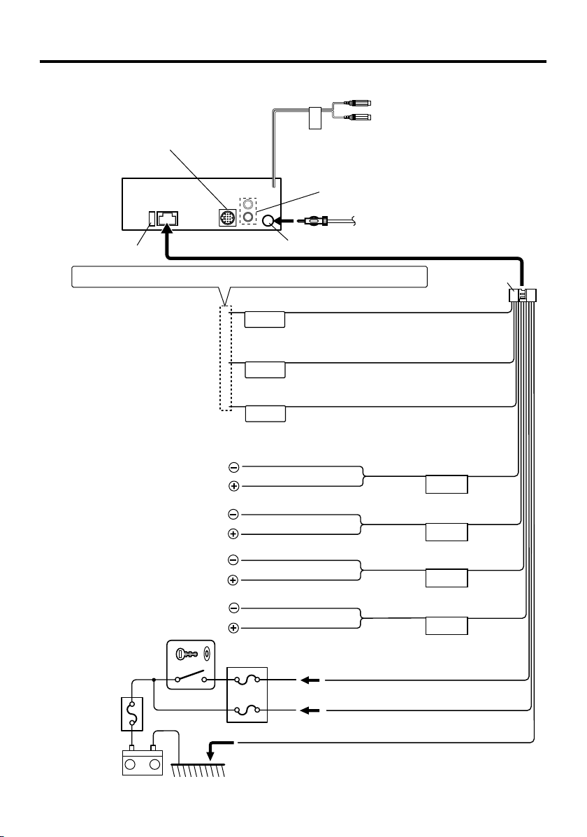
ﺐﻴﻛﺮﺘﻟا ﺔﻘﻳﺮﻃ / تﺎﻘﺤﻠﻤﻟا
ﺐﻴﻛﺮﺘﻟا ﺔﻘﻳﺮﻃ
لﺎﻌﺷﻹا زﺎﻬﺟ ﻦﻣ حﺎﺘﻔﻤﻟا عﺰﻧأ ،ةﺮﻴﺼﻗ ﺔﻴﺋﺎﺑﺮﻬﻛ ةﺮﺋاد ثوﺪﺣ ﻊﻨﻤﻟ . ١
.ةﺪﺣو ﻞﻜﻟ ﺔﺤﻴﺤﺼﻟا ﺔﺟرﺎﺨﻟاو ﺔﻠﺧاﺪﻟا كﻼﺳﻷا تﻼﻴﺻﻮﺗ ﻞﺻ . ٢
.كﻼﺳﻷا ﻞﻣﺎﺤﺑ ثﺪﺤﺘﻤﻟا كﻼﺳأ ﻞﺻ . ٣
ﻞﻴﺻﻮﺗ ،ﻲﺿرأ ﻞﻴﺻﻮﺗ :ﻲﻟﺎﺘﻟا ﺐﻴﺗﺮﺘﻟﺎﺑ كﻼﺳﻷا ﻞﻣﺎﺣ كﻼﺳأ ﻞﺻ . ٤
.لﺎﻌﺷﻹا ةﺪﺣو ﻊﻣ ﻞﻴﺻﻮﺗو ﺔﻳرﺎﻄﺒﻟا ﻊﻣ
.ةﺪﺣﻮﻟﺎﺑ كﻼﺳﻷا ﻞﻣﺎﺣ ﻞﺻﻮﻣ ﻞﺻ . ٥
ﻪﻴﺳﺎﺸﺑ (ﺮﻔﺻأ) ﺔﻳرﺎﻄﺑ ﻚﻠﺳو (ﺮﻤﺣأ) لﺎﻌﺷﻹا ﻚﻠﺳ ﻞﻴﺻﻮﺘﺑ ﺖﻤﻗ اذإ
ﻲﺘﻟاو ،ةﺮﻴﺼﻗ ﺔﻴﺋﺎﺑﺮﻬﻛ ةﺮﺋاد ثوﺪﺣ ﻲﻓ ﺐﺒﺴﺘﻳ ﺪﻗ ،(ﻲﺿرأ) ةرﺎﻴﺴﻟا
ﺔﻗﺎﻄﻟا رﺪﺼﻤﺑ كﻼﺳﻷا هﺬﻫ ﻞﺻو ًﺎﻤﺋاد .ﻖﻳﺮﺣ ثﺪﺤﺗ نأ ﻦﻜﻤﻳ ﺎﻫروﺪﺑ
.- ﺔﻳرﺎﻄﺒﻟا ﻞﺼﻓاو
.ﻚﺗرﺎﻴﺳ ﻲﻓ ةﺪﺣﻮﻟا ﺐﻛر . ٦
.
- ﺔﻳرﺎﻄﺒﻟا ﻞﻴﺻﻮﺗ ﺪﻋأ . ٧
.ﻂﺒﻀﻟا ةدﺎﻋإ رز ﻲﻠﻋ ﻂﻐﺿا . ٨
ﺮﻳﺬﺤﺗ
.تاﺮﻬﺼﻤﻟا قوﺪﻨﺻ لﻼﺧ ﻦﻣ
¤
ﺪﻗ ،(ًﻻﺎﺣ ﻒﻗﻮﺘﺗ فﻮﺳ ﻦﻜﻟ ،ﻞﻴﻐﺸﺘﻟا ﻊﺿو ﻲﻓ وأ) ﺔﻗﺎﻄﻟا ﻞﻴﻐﺸﺗ ﻢﺘﻳ ﻢﻟ اذإ •
ﺔﻔﻴﻇو نﻮﻜﺗو ﺔﺒﻛﺮﻤﻟا ﻪﻴﺳﺎﺷ ﺲﻣﻼﻳ وأ ﺮﺼﻗ ةﺮﺋاد ﻪﺑ ﺔﻋﺎﻤﺴﻟا ﻚﻠﺳ نﻮﻜﻳ
ثاﺪﺣإ ﻲﻓ ﺐﺒﺴﺘﻳ ﻻ ﺎﻤﺑ كﻼﺳﻷا ﺲﻣﻼﺗ مﺪﻋ ﻦﻣ ًﻻوأ ﺪﻛﺄﺗ ،ﻢﻤﺼﻤﻟا ﻒﻠﺗ اذإ •
ﺲﻔﻧ ﻦﻣ ﺪﻳﺪﺟ ﺮﺧﺂﺑ ﻚﻠﻬﺘﺴﻤﻟا ﻢﻤﺼﻤﻟا لﺪﺒﺘﺳا ﻢﺛ ،ةﺮﻴﺼﻗ ﺔﻴﺋﺎﺑﺮﻬﻛ ةﺮﺋاد
ﺮﻴﻏ كﻼﺳﻷا ﺔﻳﺎﻬﻧ ﻲﻓ ﻲﺘﻟا ﺔﻴﻄﻏﻷا عﺰﻨﺗ ﻻ
ﻲﺿرﻷا وأ - كﻼﺳﻷا ﻞﻴﺻﻮﺘﺑ ﺖﻤﻗ اذإ ﻞﻤﻌﻟا ﻦﻋ ﻒﻗﻮﺘﺗ وأ ةﺪﺣﻮﻟا ﻒﻠﺘﺗ ﺎﻤﺑر
ﻦﻣ ﻞﻛ ﻲﻟإ ءاﻮﺳ ﻞﻴﺻﻮﺘﻟا كﻼﺳأ ﻞﺻو ،مﺎﻈﻨﻟﺎﺑ ﻂﻘﻓ ﺔﻋﺎﻤﺳ ٢ ﻞﻴﺻﻮﺗ ﺪﻨﻋ •
ﺔﻣﺪﻘﻤﻟا ﻦﻴﺑ ﻂﻠﺨﺗ ﻻ) ﻒﻠﺨﻟا ﻲﻓ جوﺮﺨﻟا فاﺮﻃأ وأ مﺎﻣﻷا ﻲﻓ جوﺮﺨﻟا فاﺮﻃأ
،تﺎﺣﺎﺴﻤﻟاو ،ﺔﻀﻣاﻮﻟا تارﺎﺷﻹا ،ﻞﻣاﺮﻔﻟا راﻮﻧأ نأ ﻦﻣ ﺪﻛﺄﺗ ،ةﺪﺣﻮﻟا ﺐﻴﻛﺮﺗ ﺪﻌﺑ •
.ﺔﻋﺎﻤﺴﻟا ﻚﻠﺳ ﺺﺤﻓ ﺐﺠﻳ ،ﻚﻟﺬﻟ ﺎﻬﻄﻴﺸﻨﺗ ﻢﺗ ﺪﻗ ﺔﻳﺎﻤﺤﻟا
لﺎﻌﺷﻹا كﻼﺳأ ﻞﺻو ،ACC ﻊﺿو ﻪﻟ ﻚﺗرﺎﻴﺳ ﻲﻓ لﺎﻌﺷﻹا حﺎﺘﻔﻣ ﻦﻜﻳ ﻢﻟ اذإ •
حﺎﺘﻔﻣ لﻼﺧ ﻦﻣ ﻞﻔﻘﻟاو ﺢﺘﻔﻟا ﻦﻜﻤﻳ ﺚﻴﺤﺑ ﻲﺋﺎﺑﺮﻬﻜﻟا رﺎﻴﺘﻟا رﺪﺼﻣ ﻲﻟإ
،ﺖﺑﺎﺛ ﺪﻬﺟ ﺮﻓﻮﻳ ﻲﺋﺎﺑﺮﻬﻛ رﺎﻴﺗ رﺪﺼﻣ ﻲﻟإ لﺎﻌﺷﻹا ﻚﻠﺳ ﺖﻠﺻو اذإ .لﺎﻌﺷﻹا
ﺚﻴﺤﺑ ةﺪﺣﻮﻟا ﺐﻴﻛﺮﺗ ﻦﻣ ﺪﻛﺄﺗ ،ةءﺎﺿإ حﺎﺒﺼﻣ ﻪﺑ ﺢﻴﺗﺎﻔﻤﻟا ﺔﺣﻮﻟ ﺖﻧﺎﻛ اذإ •
.ﺎﻬﻌﻣ مءﻼﺘﺗ ﻲﺘﻟا فاﺮﻃﻸﻟ ﺔﺤﻴﺤﺻ ﺔﻘﻳﺮﻄﺑ ثﺪﺤﺘﻤﻟا كﻼﺳأ ﻞﻴﺻﻮﺘﺑ ﻢﻗ •
ﻲﻟإ ىﺮﺴﻴﻟا ﺔﻋﺎﻤﺴﻠﻟ
.غﺮﻔﺗ نأ ﺔﻳرﺎﻄﺒﻠﻟ ﻦﻜﻤﻳ ،ﺔﻳرﺎﻄﺒﻟا ﻚﻠﺳ ﻊﻣ لﺎﺤﻟا ﻮﻫ ﺎﻤﻛ
.ﻞﻔﻘﻟاو ﺢﺘﻔﻟا ﺪﻨﻋ حﺎﺒﺼﻤﻟا ﺲﻤﻠﻳ
يﺰﺧأ ةدﺎﻣ وأ ﻞﻴﻨﻴﻔﻟا ﻦﻣ ﻂﻳﺮﺷ ﺔﻄﺳاﻮﺑ ﺔﻠﺻﻮﻤﻟا ﺮﻴﻏ كﻼﺳﻷا لﺰﻋا •
.ةرﺎﻴﺴﻟا ﻲﻓ ﻲﻧﺪﻌﻣ ءﺰﺟ يﺄﺑ ﻦﻣ ﻢﻬﺑ
.ﻲﻔﻠﺨﻟا جوﺮﺨﻟا فﺮﻃ ﻲﻟإ
+ ﻞﺻﻮﻤﻟا ﺖﻠﺻو اذإ ،لﺎﺜﻤﻟا ﻞﻴﺒﺳ ﻲﻠﻋ .(ةﺮﺧﺆﻤﻟاو
- ﻞﺻﻮﻤﻟا ﻞﺻﻮﺗ ﻻ ،ﻲﻣﺎﻣﻷا جوﺮﺨﻟا فﺮﻃ
.ﻢﻴﻠﺳ ﻞﻜﺸﺑ ﻞﻤﻌﺗ ةرﺎﻴﺴﻟﺎﺑ ﻲﺘﻟا .ﺦﻟا
.ﻞﻗأ وأ ﺔﺟرد م٣٠ ﺐﻴﻛﺮﺘﻟا ﺔﻳواز نﻮﻜﺗ ﺚﻴﺤﺑ ةﺪﺣﻮﻟا ﺐﻛر •
ﻻ ﺔﻬﺟاﻮﻟا ﺔﺣﻮﻟ نﻮﻜﻳ
.ﺔﺟرﺪﻟا
،ةﺮﺋاد ﺮﺼﻗ ثوﺪﺣ ﻊﻨﻤﻟ .ﺔﻬﺑﺎﺸﻣ
.تﺎﻳﺎﻬﻨﻟا وأ ﺔﻠﺻﻮﻤﻟا
تﺎﻘﺤﻠﻤﻟا
1
١..........
2
٢..........
3
٤..........
4
٤..........
5
١..........
٢١ | ﻲﺑﺮﻋ
Page 22

ﺔﻴﺟرﺎﺧ ﺔﻳرﺎﻴﺘﺧا تﺎﻘﺤﻠﻣ/Kenwood صاﺮﻗأ ﺮﻴﻐﻣ ﻰﻟإ
(KDC-MP4036AX ﻂﻘﻓ)
ﻲﻟإ عﻮﺟﺮﻟا ﻲﺟﺮﻳ ،فاﺮﻃﻷا هﺬﻫ ﻞﻴﺻﻮﺘﻟ
.رﻮﻛﺬﻤﻟا ﻞﻴﻐﺸﺘﻟا ﺐﻴﺘﻛ
·
فاﺮﻃﻷﺎﺑ كﻼﺳﻷا ﻞﻴﺻﻮﺗ
(ﺮﻤﺣأ) ﻦﻤﻳأ ﻲﻣﺎﻣأ جﺮﺧ
(KDC-MP4036AX ﻂﻘﻓ)
FRONT
(ﺾﻴﺑأ) ﺮﺴﻳأ ﺮﻓوﻮﺒﺳ جﺮﺧ / ﺮﺴﻳأ ﻲﻔﻠﺧ جﺮﺧ
(ﺮﻤﺣأ) ﻦﻤﻳأ ﺮﻓوﻮﺒﺳ جﺮﺧ / ﻦﻤﻳأ ﻲﻔﻠﺧ جﺮﺧ
(ﺾﻴﺑأ) ﺮﺴﻳأ ﻲﻣﺎﻣأ جﺮﺧ
(KDC-MP4036AX ﻂﻘﻓ)
(10A) ﺮﻬﺼﻣ
.ﻂﻳﺮﺸﻟا ﻦﻋ ﺎﺟرﺎﺧ ﻚﻠﺳ ﻞﻌﺠﺗ ﻻ ،ﻞﻴﺻﻮﺘﻟا ﻢﺘﻳ ﻢﻟ اذإ
ﻊﻣ ﻞﺻو ،ﺮﺒﻜﻤﻠﻟ ﺔﻳرﺎﻴﺘﺧﻻا ةرﺪﻘﻟا ماﺪﺨﺘﺳا ﺪﻨﻋ
.ةرﺪﻘﻟا ﻲﻓ ﻢﻜﺤﺘﻟا ﺔﻳﺎﻬﻧ
ﻊﻣ ﻞﺻو ،ﻪﻣﺪﺨﺘﺴﺗ يﺬﻟا ﻲﺋاﻮﻬﻟا عﻮﻧ ﻲﻠﻋ ادﺎﻤﺘﻋا
ةرﺪﻘﻟا ﺔﻳﺎﻬﻨﻟ وأ ،ﻲﺋاﻮﻬﻟا كﺮﺤﻤﻟ ﻢﻜﺤﺘﻟا ﺔﻳﺎﻬﻧ
.ﻖﻴﻗﺪﻟا عﻮﻨﻟا ﻦﻣ ﻲﺋاﻮﻬﻠﻟ ﺮﺒﻜﻤﻟا ﺔﻳﻮﻘﺘﻟ
ثﺪﺤﺘﻟا وأ نﻮﻔﻴﻠﺘﻟا قﺪﻳ ﺎﻣﺪﻨﻋ ﻲﺿرﻷا فﺮﻄﻟا ﻞﺻو
.
ﺮﺸﺘﺳا ،Kenwood ﺔﺣﻼﻤﻟا مﺎﻈﻧ ﻞﻴﺻﻮﺘﻠﻟ
·
.ﺔﺣﻼﻤﻟا ﺐﻴﺘﻛ
ﺮﺴﻳﻷا ﻲﻣﺎﻣﻷا نﻮﻓوﺮﻜﻴﻤﻟا ﻲﻟإ
ﻦﻤﻳﻷا ﻲﻣﺎﻣﻷا نﻮﻓوﺮﻜﻴﻤﻟا ﻲﻟإ
ﺮﺴﻳﻷا ﻲﻔﻠﺨﻟا نﻮﻓوﺮﻜﻴﻤﻟا ﻲﻟإ
ﻦﻤﻳﻷا ﻲﻔﻠﺨﻟا نﻮﻓوﺮﻜﻴﻤﻟا ﻲﻟإ
P.CONT
ANT.
CONT
MUTE
FM/AM ﻲﺋاﻮﻫ ﻞﺧد
دﻮﺳأ/ﺾﻴﺑأ
ﺾﻴﺑأ
دﻮﺳأ/يدﺎﻣر
يدﺎﻣر
دﻮﺳأ/ﺮﻀﺧأ
ﺮﻀﺧأ
دﻮﺳأ/ﻲﻧاﻮﺟرأ
ﻲﻧاﻮﺟرأ
كﻼﺳﻷا ﺔﻠﺻو ﺔﻋﻮﻤﺠﻣ
(ﺾﻴﺑأ/قرزأ) ةرﺪﻘﻟا ﻲﻓ ﻢﻜﺤﺘﻟا ﻚﻠﺳ
(قرزأ) ﻲﺋاﻮﻬﻟا كﺮﺤﻣ ﻢﻜﺤﺗ ﻚﻠﺳ
(ﻲﻨﺑ) TEL نﻮﻔﻴﻠﺘﻠﻟ تﻮﺼﻟا ﻊﻨﻣ ﻚﻠﺳ
FRONT L
FRONT R
REAR L
REAR R
1 ﻖﺤﻠﻣ)
(
ةرﺎﻴﺴﻟا تاﺮﻬﺼﻣ قوﺪﻨﺻ
(ﻲﺴﻴﺋﺮﻟا زﻮﻴﻔﻟا)
ﺔﻳرﺎﻄﺑ
لﺎﻌﺷا حﺎﺘﻔﻣ
+
ةرﺎﻴﺴﻟا تاﺮﻬﺼﻣ قوﺪﻨﺻ
ACC
(ﺮﻔﺻأ) ﺔﻳرﺎﻄﺒﻟا ﻚﻠﺳ
(ﺮﻤﺣأ) لﺎﻌﺷﻻا ﻚﻠﺳ
(ةرﺎﻴﺴﻟا ﻪﻴﺳﺎﺸﻟ) - (دﻮﺳأ) ﻲﺿرأ ﻚﻠﺳ
–
ﻲﺑﺮﻋ | ٢٢
Page 23

ﺐﻴﻛﺮﺘﻟا
ﺔﻴﻧﺎﺑﺎﻴﻟا تارﺎﻴﺴﻟا ﻲﻓ
عﺰﻧا ﻚﻟذ ﺪﻌﺑ و <ﺪﻠﺼﻟا طﺎﻄﻤﻟا رﺎﻃإ عﺰﻧ> صﺎﺨﻟا ﻢﺴﻘﻟا ﻲﻟإ ﻊﺟرأ ١
ﻒﺘﻛ ﻊﻣ (ﻲﺒﻧﺎﺟ ﻞﻛ ﻲﻓ ﻦﻴﻌﻗﻮﻣ) ةﺪﺣﻮﻟا ﻲﻓ بﻮﻘﺜﻟا ىذﺎﺣ
.ﺔﻘﺤﻠﻤﻟا ﺮﻴﻣﺎﺴﻤﻟا ﺔﻄﺳاﻮﺑ ةﺪﺣﻮﻟا ﻦﻣأو ةرﺎﻴﺴﻟا ﻲﻓ ﺐﻴﻛﺮﺘﻟا
T
NNT
8 mm
MAX.
3
ø5mm
نﺎﺴﻴﻧ ةرﺎﻴﺴﻟ ...
ﺎﺗﻮﻳﻮﺗ ةرﺎﻴﺴﻟ ...
3 ﻖﺤﻠﻤﻟا
4 ﻖﺤﻠﻤﻟا
.ﺐﻠﺼﻟا ﻲﻃﺎﻄﻤﻟا ﻞﻜﻴﻬﻟا
T/N
نﺎﻴﺴﻧ تارﺎﻴﺳ :N
8mm
MAX.
4
ø5mm
ﺎﺗﻮﻳﻮﺗ تارﺎﻴﺳ :T
¤
.زﺎﻬﺠﻟا ﻊﻣ ةدرﻮﻤﻟا ﺮﻴﻣﺎﺴﻤﻟا ءﺎﻨﺜﺘﺳﺎﺑ ﺮﻴﻣﺎﺴﻣ يأ مﺪﺨﺘﺴﺗ ﻻ ،ﺐﻴﻛﺮﺘﻟا ءﺎﻨﺛأ •
.ﺔﻴﺴﻴﺋﺮﻟا ةﺪﺣﻮﻟا ﻒﻠﺗ ﻲﻟإ يدﺆﻳ ﺪﻗ ﺔﻔﻠﺘﺨﻣ ﺮﻴﻣﺎﺴﻣ ماﺪﺨﺘﺳا
ﺔﻴﻠﻤﻋ ءﺎﻨﺛأ ةﺪﻳﺪﺷ ةﻮﻘﺑ ىﺮﺧأ ةادأ وأ ﻚﻔﻣ ﺖﻣﺪﺨﺘﺳا اذإ ﻒﻠﺗ ثﺪﺤﻳ ﺪﻗ •
.ﺐﻴﻛﺮﺘﻟا
ﺔﻴﻧﺎﺑﺎﻴﻟا ﺮﻴﻏ تارﺎﻴﺴﻟا ﻲﻓ
ﺔﻴﻧﺪﻌﻣ ﺐﻴﻛﺮﺗ ﺔﻌﻄﻗ
٢
(ًﺎﻳرﺎﺠﺗ ةﺮﻓﻮﺘﻣ)
ﻲﻧﺪﻌﻣ ﺪﻨﺴﻣ وأ يرﺎﻧ ﻂﺋﺎﺣ
ﺐﻴﻛﺮﺘﻟا ﺺﻴﻤﻘﻟ ﻂﺋاﺮﺸﻟا ﻲﻨﺛأ
ﺔﻬﺑﺎﺸﻣ ةادأ وأ ﻚﻔﻣ ﺔﻄﺳاﻮﺑ
ﻲﺗاذ ﻞﻔﻗ رﺎﻤﺴﻣ
(ًﺎﻳرﺎﺠﺗ ﺮﻓﻮﺘﻣ)
(M4×8) رﺎﻤﺴﻣ
(ًﺎﻳرﺎﺠﺗ ﺮﻓﻮﺘﻣ)
ﺪﻗ ،ﺔﻧﺰﺘﻣ ﺮﻴﻏ ةﺪﺣﻮﻟا ﺖﻧﺎﻛ اذإ .ﺎﻬﻌﻗﻮﻣ ﻲﻓ نﺎﻣﺄﺑ ﺔﺒﻛﺮﻣ ةﺪﺣﻮﻟا نأ ﻦﻣ ﺪﻛﺄﺗ •
.(تﻮﺼﻠﻟ ﺰﻔﻗ ثﺪﺤﻳ ﺪﻗ ،لﺎﺜﻤﻟا ﻞﻴﺒﺳ ﻲﻠﻋ) ﺊﻴﺳ ﻞﻜﺸﺑ ﻞﻤﻌﺗ
ﺎﻬﻧﺎﻜﻣ ﻲﻓ ﺎﻬﻌﺿو
·
٢٣ | ﻲﺑﺮﻋ
Page 24

ﺐﻴﻛﺮﺘﻟا
ةﺪﺣﻮﻟا ﻲﻠﻋ ﺔﻬﺟاﻮﻟا حﻮﻟ ﻂﺑر
ﻻ ﺚﻴﺤﺑ ﺔﻴﺴﻴﺋﺮﻟا ةﺪﺣﻮﻟا ﻲﻠﻋ ﺔﻬﺟاﻮﻟا حﻮﻟ ﺖﻴﺒﺜﺗ ﻲﻓ ﺐﻏﺮﺗ ﺖﻨﻛ اذإ
.هﺎﻧدأ ﻦﻴﺒﻤﻟا ﺐﻘﺜﻟا ﻲﻓ ةﺪﺣﻮﻟا ﻊﻣ درﻮﻤﻟا رﺎﻤﺴﻤﻟا ﻂﺑرا ،ﻂﻘﺴﺗ
5 ﻖﺤﻠﻤﻟا
¤
.ةرﻮﻛﺬﻤﻟا ﺮﻴﻏ ﺮﺧآ رﺎﻤﺴﻣ ﺐﻘﺛ يأ ﻲﻓ ﺮﻴﻣﺎﺴﻤﻟا ًاﺪﺑأ ﻞﺧﺪﺗ ﻻ •
ءاﺰﺟﻷا ﻒﻠﺗ ﺐﺒﺴﺗ ﺪﻗو ﺶﻤﻜﻨﺗ فﻮﺳ ﺎﻬﻧﺈﻓ ،ﺮﺧآ ﺐﻘﺛ ﻲﻓ ﺮﻴﻣﺎﺴﻤﻟا ﺖﻠﺧدأ اذإ
.ةﺪﺣﻮﻟا ﻞﺧاد ﺔﻴﻜﻴﻧﺎﻜﻴﻤﻟا
ﺪﻠﺼﻟا طﺎﻄﻤﻟا رﺎﻃإ عﺰﻧ
ىﻮﺘﺴﻤﻟا ﻰﻠﻋ ﻦﻴﻠﻔﻘﻟا عﺰﻧأو عﺰﻨﻟا ةادﻷ ﺖﻴﺒﺜﺘﻟا ﺰﻨﺑ مﺪﺨﺘﺳا ١
.ﻢﺳﺮﻟا ﻲﻓ ﺢﺿﻮﻣ ﻮﻫ ﺎﻤﻛ مﺎﻣﻷا ﻰﻟإ ﻪﺒﺤﺳاو رﺎﻃﻹا ﻊﻓرأ
قﻼﻐﻣ
2 ﻖﺤﻠﻤﻟا
عﺰﻓ ةادأ
.ﻦﻴﻴﻠﻔﺴﻟا ﻦﻴﻌﻗﻮﻤﻟا عﺰﻧأ ،يﻮﻠﻌﻟا ىﻮﺘﺴﻤﻟا عﺰﻧ ﺪﻨﻋ ٢
.يﻮﻠﻌﻟا
جﻻﺰﻣ
·
.ﺔﻘﻳﺮﻄﻟا ﺲﻔﻨﺑ ﻲﻠﻔﺴﻟا ﺐﻧﺎﺠﻟا ﻦﻣ رﺎﻃﻹا ﺔﻟازإ ﻦﻜﻤﻳ •
ةﺪﺣﻮﻟا عﺰﻧ
رﺎﻃﻹا عﺰﻧأ ﻢﺛ <ﺪﻠﺼﻟا طﺎﻄﻤﻟا رﺎﻃإ عﺰﻧ> ـﺑ صﺎﺨﻟا ءﺰﺠﻟا ﻰﻟإ ﻊﺟرأ ١
.ﺔﻴﻔﻠﺨﻟا ﺔﺣﻮﻠﻟا ﻲﻠﻋ (M4×8) رﺎﻤﺴﻤﻟا عﺰﻧا
ﺐﻧﺎﺟ ﻞﻛ ﻰﻠﻋ ﺔﻤﺋﺎﻘﻟا بﻮﻘﺜﻟا ﻲﻓ ﻖﻤﻌﺑ (ﻊﻓﺮﻟا) عﺰﻨﻟا ﻲﺗادأ ﻞﺧدأ ٣
ﻰﺘﺣ جرﺎﺨﻠﻟ ةﺪﺣﻮﻟا عﺰﻧأ و ﻲﻠﻔﺴﻟا ﺢﻄﺴﻟا هﺎﺠﺗ عﺰﻨﻟا ةادأ ﺾﻔﺧأ
ﻲﻓ اﺮﻤﺘﺴﻣ ﻪﻴﻓ نﻮﻜﺗ يﺬﻟا ﺖﻗﻮﻟا ﻲﻓ جوﺮﺨﻟا ﺔﻓﺎﺴﻣ ﻒﺼﺘﻨﻣ
(M4×8) رﺎﻤﺴﻣ
(ًﺎﻳرﺎﺠﺗ ﺮﻓﻮﺘﻣ)
.ﺪﻠﺼﻟا ﻲﻃﺎﻄﻤﻟا
.هﺎﻧدأ ﻦﻴﺒﻣ ﻮﻫ ﺎﻤﻛ
.ﻞﺧاﺪﻟا هﺎﺠﺗ ﻂﻐﻀﻟا
2 ﻖﺤﻠﻤﻟا
٢
٤
¤
.عﺰﻨﻟا ةادأ ﻰﻠﻋ ﻲﺘﻟا (جﻻﺰﻤﻟا) كﺎﺴﻣﻹا ﺮﻴﻣﺎﺴﻣ ﻲﻓ ﻚﺘﺑﺎﺻأ ﺐﻨﺠﺗ و ارﺬﺣ ﻦﻛ •
.ﻚﻨﻣ ﻂﻘﺴﺗ ﻻ ﻰﺘﺣ رﺬﺤﺑ جرﺎﺨﻠﻟ ﺎﻣﺎﻤﺗ ﺎﻬﺟﺮﺧأ و ةﺪﺣﻮﻟا بﺬﺟأ ٥
ﻲﺑﺮﻋ | ٢٤
Page 25

ﻞﻠﺨﻟا حﻼﺻإ و يﺮﺤﺗ ﻞﻴﻟد
دﺮﺠﻣ ﻦﻋ ﺎﺠﺗﺎﻧ نﻮﻜﻳ ﺪﻗ ةﺪﺣﻮﻟا ءادأ ﻲﻓ لﻼﺘﺧا ﻪﻧﺄﻛ و وﺪﺒﻳ ﺪﻗ ﺎﻣ
ﻲﻨﻓ ءﺎﻋﺪﺘﺳا ﻞﺒﻗ .كﻼﺳﻷا ﻞﻴﺻﻮﺗ ﻲﻓ وأ ﻞﻴﻐﺸﺘﻟا ﻲﻓ ﻂﻴﺴﺑ ﺄﻄﺧ
ﻞﻛﺎﺸﻤﻟا ﻰﻠﻋ عﻼﻃﻺﻟ ﻲﻟﺎﺘﻟا لوﺪﺠﻟا ﺔﻌﺟاﺮﻤﺑ ﻻوأ ﻢﻗ ،ﺔﻧﺎﻴﺼﻟا
.ﺔﻠﻤﺘﺤﻤﻟا
.تﻮﺻ رﺪﺼﺗ ﻻ ﺲﻤﻠﻟﺎﺑ سﺎﺴﺣﻻا زﺎﻬﺟ ﺔﻤﻐﻧ ?
.مﺪﺨﺘﺴﻣ جﺮﺨﻟا ﺲﺑﺎﻗ ✔
.جﺮﺨﻟا ﺲﺑﺎﻗ ﻦﻣ رﺪﺼﺗ نأ ﻦﻜﻤﻳ ﻻ ﺲﻤﻠﻟا سﺎﺴﺣا زﺎﻬﺟ ﺔﻤﻐﻧ £
تﻮﺼﻟا رﺪﺼﻣ
.ءيدر ﻮﻳداﺮﻟا لﺎﺒﻘﺘﺳا ?
.دوﺪﻤﻣ ﺮﻴﻏ ةرﺎﻴﺳ ﻲﺋاﻮﻫ ✔
.هﺮﺧآ ﻰﺘﺣ جرﺎﺨﻠﻟ ﻲﺋاﻮﻬﻟا بﺬﺟأ £
.ﻞﺻﻮﻣ ﺮﻴﻏ ﻲﺋاﻮﻬﻟا ﻲﻓ ﻢﻜﺤﺘﻟا ﻚﻠﺳ ✔
ـﺑ صﺎﺨﻟا ءﺰﺠﻟﺎﺑ ﻻﺪﺘﺴﻣ ﻢﻴﻠﺴﻟا ﻞﻜﺸﻟﺎﺑ ﻚﻠﺴﻟا اﺬﻫ ﻞﺻ £
.(٢٢ ﺔﺤﻔﺻ) <فاﺮﻃﻷﺎﺑ كﻼﺳﻷا ﻞﻴﺻﻮﺗ>
صﺮﻗ رﺪﺼﻣ
ﻊﻤﺘﺴﻳ ﻦﻜﻟ و ﻪﻴﻟإ ﻊﻤﺘﺴﻳ وأ ﻞﻐﺘﺸﻳ ﻻ (بﻮﻠﻄﻤﻟا) دﺪﺤﻤﻟا ﻚﺴﻳﺪﻟا ?
.ﻪﻨﻣ ﻻﺪﺑ ﺮﺧآ ﻚﺴﻳد ﻰﻟإ
.ﺎﻣﺎﻤﺗ ﺦﺴﺘﻣ CD ﺞﻣﺪﻤﻟا ﻚﺴﻳﺪﻟا ✔
.CD ـﻟا ﻒﻈﻧ £
.ﻪﻟ ﻦﻴﻌﻤﻟا ﻚﻠﺗ ﻦﻋ ﻒﻠﺘﺨﻣ (ﺐﻘﺛ) ﻖﺷ ﻲﻓ ﻚﺴﻳﺪﻟا ﻞﻴﻤﺤﺗ ✔
ﻚﺴﻳﺪﻠﻟ ﺺﺼﺨﻤﻟا ﻢﻗﺮﻟا ﻊﺟارو جرﺎﺨﻠﻟ ﻚﺴﻳﺪﻟا عدﻮﺘﺴﻣ دﺮﻃأ £
.دﺪﺤﻤﻟا
.ﻢﻴﺴﺟ ﻞﻜﺸﺑ شوﺪﺨﻣ ﻚﺴﻳﺪﻟا ✔
.ﻪﻨﻋ ﻼﻳﺪﺑ ﺮﺧأ ﻚﺴﻳد بﺮﺟ £
ﻲﻌﻤﺳ ﻒﻠﻣ رﺪﺼﻣ
.ﻲﻌﻤﺳ ﻒﻠﻣ ﻞﻴﻐﺸﺗ أﺪﺒﻳ ﺎﻣﺪﻨﻋ تﻮﺼﻟا ﻲﻄﺨﺗ ﻢﺘﻳ ?
.رﺬﻗ وأ شوﺪﺨﻣ ﻂﺳﻮﻟا ✔
صﺮﻘﻟا لواﺪﺗ> ﻢﺴﻘﻟ صﺮﻘﻟا ﻒﻴﻈﻨﺗ ﻰﻟإ ﻊﺟرا ،ﻂﺳﻮﻟا ﻒﻴﻈﻨﺗ £
.(٥ ﺔﺤﻔﺻ) <CDs ﺞﻣﺪﻤﻟا
.ﺔﺌﻴﺳ ﻞﻴﺠﺴﺘﻟا ﺔﻟﺎﺣ ✔
.ﺮﺧآ ﻂﺳو مﺪﺨﺘﺳا وأ يﺮﺧأ ةﺮﻣ ﻂﺳﻮﻟا ﻞﺠﺳ £
ﻢﺘﻳ ﻲﺘﻟا تاداﺪﻋﻹا ﺾﻌﺑ ﺐﺒﺴﺑ ةﺪﺣﻮﻟا هﺬﻫ ﻒﺋﺎﻇو ﺾﻌﺑ ﻞﻄﻌﺘﺗ ﺪﻗ
.ةﺪﺣﻮﻟا هﺬﻫ ﻲﻓ ﺎﻬﺑ مﺎﻴﻘﻟا
<ﺞﻣﺪﻤﻟا ﺪﻋﺎﺴﻤﻟا لﺎﺧدﻹا ﻂﺒﺿ> £ .(ﺪﻋﺎﺴﻣ) AUX ﻞﻴﻐﺸﺗ ﻢﺘﻳ ﻢﻟ
.(ﺪﻋﺎﺴﻣ) AUX رﺪﺼﻤﻟا ﻰﻟإ لﺎﻘﺘﻧﻻا رﺬﻌﺗ !
مﺎﻋ
.(٧ ﺔﺤﻔﺼﻟا) <تﻮﺼﻟا ﻲﻓ ﻢﻜﺤﺘﻟا ﺔﻠﻴﺳو> ﻂﺒﺿ ﻢﺘﻳ ﻢﻟ
ﻞﻳﻮﺤﺗ> £ .تﻮﺼﻟا ﻢﺨﻀﻣ ﻰﻠﻋ جرﺎﺨﻟا تﻮﺼﻟا ﻦﻴﻴﻌﺗ ﻢﺘﻳ ﻢﻟ •
.(ﻞﻴﻐﺸﺗ) On ﻰﻠﻋ (٨ ﺔﺤﻔﺼﻟا) <ﺮﻓوﻮﺒﺴﻟا جﺮﺧ> ﻂﺒﺿ ﻢﺘﻳ ﻢﻟ •
.“2” ﻰﻠﻋ(١٨ ﺔﺤﻔﺼﻟا) <صﺮﻘﻟا ةءاﺮﻘﻟ داﺪﻋﻹا> ﻂﺒﺿ ﻢﺗ
.System Q مﺪﺨﺘﺴﻣ ضﺮﻋ رﺬﻌﺗ !
.تﻮﺼﻟا ﻢﺨﻀﻣ ﻂﺒﺿ رﺬﻌﺗ • !
.تﻮﺼﻟا ﻢﺨﻀﻣ ﻦﻣ جﺮﺧ ﺪﺟﻮﻳ ﻻ •
.ﺾﻔﺨﻨﻤﻟا روﺮﻤﻟا ﺢﺷﺮﻣ ﻂﺒﺿ رﺬﻌﺗ •
(١٧ ﺔﺤﻔﺼﻟا) <ﻖﺒﺴﻤﻟا جوﺮﺨﻟا
.ﺔﻴﺗﻮﺼﻟا تﺎﻔﻠﻤﻟا ﻞﻴﻐﺸﺗ رﺬﻌﺗ
(١٨ ﺔﺤﻔﺼﻟا)
!
٢٥ | ﻲﺑﺮﻋ
Page 26

ﻞﻠﺨﻟا حﻼﺻإ و يﺮﺤﺗ ﻞﻴﻟد
.مﺎﻈﻨﻟا ﺔﻟﺎﺣ ضﺮﻌﺗ ﻲﻠﻳ ﺎﻤﻴﻓ ﺔﺤﺿﻮﻤﻟا ﻞﺋﺎﺳﺮﻟا
عدﻮﺘﺴﻣ .لﻮﺤﻤﻟا ﻲﻓ ﻚﺴﻳﺪﻟا عدﻮﺘﺴﻣ ﻞﻴﻤﺤﺗ ﻢﺘﻳ ﻢﻟ • :EJECT
.ﻚﺴﻳﺪﻟا عدﻮﺘﺴﻣ ﻲﻓ ﻚﺴﻳد يأ ﻞﻴﻤﺤﺗ ﻢﺘﻳ ﻢﻟ :NO DISC
.ﻚﺴﻳﺪﻟا عدﻮﺘﺴﻣ ﻲﻓ ﻚﺴﻳد يأ ﻞﻴﻤﺤﺗ ﻢﺘﻳ ﻢﻟ • :TOC ERR
ـﻟا .ﺐﻘﻋ ﻰﻠﻋ ﺎﺳأر ﻊﺿﻮﻟا بﻮﻠﻘﻣ ـﻟا .ﺎﻣﺎﻤﺗ ﺦﺴﺘﻣ ـﻟا •
ﺐﻘﻟ دﻮﺟو ﻦﻣ ﻢﻏﺮﻟﺎﺑ ،ح ـﻟا ﻰﻠﻋ رﺎﺴﻣ يأ ﻞﻴﺠﺴﺗ ﻢﺘﻳ ﻢﻟ :NO TRACK
ﺔﻠﺠﺴﻣ تﺎﻧﺎﻴﺑ ﻲﻠﻋ يﻮﺘﺤﻳ ﻻ ﻪﻠﻴﻐﺸﺗ ﻢﺗ يﺬﻟا ﻂﺳﻮﻟا :E-15
هﺬﻬﺑ ﺔﻟﻮﺻﻮﻤﻟا ﺔﻌﺑﺎﺘﻟا ةﺪﺣﻮﻟا دﺎﻨﺘﺳا ﺔﺣﻮﻟ عﺰﻧ ىﺮﺟ :NO PANEL
ﻲﻔﺘﺨﻳ ﻢﻟ اذإ .ةﺪﺣﻮﻟا ﻂﺒﻀﻟا ةدﺎﻋإ رز ﻰﻠﻋ ﻂﻐﺿا
.ﻚﻟ ﺔﻧﺎﻴﺻ و ﺔﻣﺪﺧ ﺰﻛﺮﻣ بﺮﻗأ ﺮﺸﺘﺳﺎﻓ ،“E-77” دﻮﻜﻟا
ﺔﻠﺘﺨﻣ ةﺪﺣﻮﻟا وأ .ﻚﺴﻳﺪﻟا عدﻮﺘﺴﻤﺑ ﻢﻴﻠﺳ ﺮﻴﻏ ﺎﻣ ﺊﺷ :E-99
دﻮﻜﻟا ﻲﻔﺘﺨﻳ ﻢﻟ اذإ .ﻚﺴﻳﺪﻟا عدﻮﺘﺴﻣ ﺺﺤﻓا
.ﻚﻟ ﺔﻧﺎﻴﺻ و ﺔﻣﺪﺧ ﺰﻛﺮﻣ بﺮﻗأ ﺮﺸﺘﺳﺎﻓ ،“E-99”
.ﺪﻴﺟ
صﺮﻘﻟا فﺬﻗ ًﺎﻨﻜﻤﻣ ﻦﻜﻳ ﻢﻟ اذإ .CD صﺮﻘﻟا لﺎﺧدإ ﺪﻋأ
ﻢﺘﻳ ﺎﻣﺪﻨﻋ ﺾﻴﻣﻮﻟا ﻲﻓ ﺔﺷﺎﺸﻟا تﺮﻤﺘﺳا اذإ وأ CD
ﻞﺼﻓ ﻲﺟﺮﻳ ،ﺢﻴﺤﺻ ﻞﻜﺸﺑ CD صﺮﻘﻟا لﺎﺧدإ ةدﺎﻋإ
.ﺔﻣﺪﺧ ﺰﻛﺮﻣ بﺮﻗﺄﺑ لﺎﺼﺗﻻا و ﻲﺋﺎﺑﺮﻬﻜﻟا رﺎﻴﺘﻟا
ﺲﻣﻼﻳ وأ ةﺮﻴﻐﺻ ةﺮﺋاد ﻰﻠﻋ يﻮﺘﺤﻳ ﺪﻗ ﺔﻋﺎﻤﺴﻟا ﻚﻠﺳ :PROTECT
ﻢﻗ و ﺐﺳﺎﻨﻣ ﻞﻜﺸﺑ تﺎﻋﺎﻤﺴﻟا ﻞﺒﻛ لﺰﻌﺑ ﻢﻗ وأ ﻞﺻ
ﺰﻛﺮﻣ بﺮﻗأ ﺮﺸﺘﺳﺎﻓ ،“PROTECT” دﻮﻜﻟا ﻲﻔﺘﺨﻳ ﻢﻟ اذإ
.ةﺪﺣﻮﻟا هﺬﻫ ﻪﻤﻋﺪﺗ ﻻ ﻖﻴﺴﻨﺘﺑ ﻞﻤﻌﻳ ﻲﻌﻤﺳ ﻒﻠﻣ ::NA FILE
.ﻞﻣﺎﻜﻟﺎﺑ ﻞﻤﺤﻣ ﺮﻴﻏ ﻚﺴﻳﺪﻟا
.ةﺪﺣﻮﻟا ﻲﻓ ﺪﺟﻮﻳ ﻻ •
.ﻢﻴﺴﺟ ﻞﻜﺸﺑ شوﺪﺨﻣ
.ةءاﺮﻘﻠﻟ ﺔﻠﺑﺎﻗ ﺮﻴﻏ
.ح ـﻟا ﻰﻠﻋ ﺊﺷ يأ ﻞﻴﺠﺴﺗ ﻢﺘﻳ ﻢﻟ :BLANK
.ةﺪﺣﻮﻟا ﺎﻬﻠﻐﺸﺗ نأ ﻦﻜﻤﻳ
.ﺎﻣ ﺐﺒﺴﻟ ءادﻷا ﺔﻠﺨﻣ
.صاﺮﻗﻷا ﺮﻴﻐﻣ ﻊﻣ ﺎﻬﻟاﺪﺒﺘﺳا ﻢﺘﻳ صاﺮﻗﻷا :LOAD
.صﺮﻘﻟا ﻲﻠﻋ تﺎﻧﺎﻴﺒﻟا ةﺪﺣﻮﻟا أﺮﻘﺗ :READING
ﻞﻜﺸﺑ ﻞﻤﻌﻳ ﻻ CD ﻞﻴﻐﺸﺘﺑ صﺎﺨﻟا ءﺰﺠﻟا :(ﺾﻣﻮﻳ) IN
ﺔﻳﺎﻤﺤﻟا ﺔﻔﻴﻇو نﻮﻜﺗو ﺔﺒﻛﺮﻤﻟا
.ﺔﻄﺸﻧ
. ﻂﺒّﻀﻟا ةدﺎﻋإ ّرّز ﻰﻠﻋ ﻂﻐﻀﻟﺎﺑ
.ﺦﺴﻨﻟا ﺪﺿ ﻦﺼﺤﻣ ﻒﻠﻣ ﻞﻴﻐﺸﺗ ﻢﺗ :COPY PRO
ﺔﻧاﻮﻄﺳﻻا :E-05
.ﻪﻟ
.ةﺪﺣﻮﻟا
ةﺪﺣﻮﻟا :E-77
.ﺎﻣ ﺐﺒﺴﻟ ءادﻷا
.ﻚﻟ ﺔﻧﺎﻴﺻ و ﺔﻣﺪﺧ
---
---
ﻲﺑﺮﻋ | ٢٦
Page 27

تﻮﺼﻟا حﻮﺿو
.تﻮﺼﻟا ضﺎﻔﺨﻧا ءﺎﻨﺛأ ﺔﻌﻔﺗﺮﻤﻟا و ﺔﻀﻔﺨﻨﻤﻟا ﺔﻤﻐﻨﻟا ﻦﻋ ﺾﻳﻮﻌﺗ
(THD ٪١ ﻦﻣ ﻞﻗأ ﺪﻨﻋ) ﻞﻣﺎﻜﻟا قﺎﻄﻨﻟا ﺔﻌﺳ ةرﺪﻗ
ﺔﻋﺎﻤﺴﻟا ﺔﻗوﺎﻌﻣ
ﻞﺒﻴﺴﻳد ٨ ± ﺰﺗﺮﻫ ١٠٠ : صﺎﺑ
ﻞﺒﻴﺴﻳد ٨ ± ﺰﺗﺮﻫ ﻮﻠﻴﻛ ١ : لﺪﻴﻣ
ﻞﺒﻴﺴﻳد ٨ ± ﺰﺗﺮﻫ ﻮﻠﻴﻛ ١٠ : ﻞﺒﻳﺮﺗ
(صﺮﻘﻟا ﻞﻴﻐﺸﺗ ءﺎﻨﺛأ) ﻞﻴﻤﺤﺗ/ﻖﺒﺴﻤﻟا جﺮﺨﻟا يﻮﺘﺴﻣ
موأ ﻮﻠﻴﻛ ١٠/ﺖﻟﻮﻓ ﻲﻠﻠﻴﻣ
ﻖﺒﺴﻣ جﺮﺧ ﺔﻗوﺎﻌﻣ
(KDC-MP4036AX/KDC-MP3036AX/KDC-MP336AX)
(ﻞﺒﻴﺴﻳد ١ ±) ددﺮﺘﻟا ﺔﺑﺎﺠﺘﺳا
ﺰﺗﺮﻫ ﻮﻠﻴﻛ ٢٠ — ﺰﺗﺮﻫ ٢٠ :
ﻞﺧاﺪﻟا ﺖﻟﻮﻔﻠﻟ ﺺﻗﻻا ﺪﺤﻟا
ﺖﻟﻮﻓ ﻲﻠﻠﻴﻣ ١٢٠٠ :
(ﻪﺑ حﻮﻤﺴﻣ ﺖﻟﻮﻓ ١٦ — ١١) ﻞﻴﻐﺸﺘﻟا ﺖﻟﻮﻓ
(عﺎﻔﺗرا × لﻮﻃ × ضﺮﻋ) ﺐﻴﻛﺮﺘﻟا ﻢﺠﺣ
ﺮﺘﻤﻴﻠﻣ ١٥٥ × ٥٣ × ١٨٢ :
٢٧ | ﻲﺑﺮﻋ
تﻮﺼﻟا ﻢﺴﻗ
جﺮﺧ ةرﺪﻗ ﻲﺼﻗأ
٤ × ضﺮﻋ ٥٠ :
٤ × ضﺮﻋ ٢٢ :
ﺎﺠﻴﻣوأ ٨ — ٤ :
ﺔﻤﻐﻨﻟا طﺎﺸﻧ
٢٠٠٠ :
ﺎﺠﻴﻣوأ ٦٠٠ ≥ :
ﺪﻋﺎﺴﻣ لﺎﺧدا
ﻪﻠﺧاﺪﻟا ﺔﻣوﺎﻘﻤﻟا
موأ ﻮﻠﻴﻛ ١٠٠
ﺖﻟﻮﻓ ١٤٫٤ :
ﻲﻟﺎﺤﻟا كﻼﻬﺘﺳﻻا
ﺮﻴﺒﻣأ ١٠ :
ﻢﺠﻛ ١٫٤٠ :
FM ﻒﻟاﻮﻤﺑ صﺎﺨﻟا ﻢﺴﻘﻟا
(ﺰﺗﺮﻫ ﻮﻠﻴﻛ ٥٠ غاﺮﻓ) ددﺮﺘﻟا يﺪﻣ
ﺰﺗﺮﻫ ﺎﺠﻴﻣ ١٠٨,٠ — ﺰﺗﺮﻫ ﺎﺠﻴﻣ ٨٧,٥ :
(ﺰﺗﺮﻫ ﻮﻠﻴﻛ ٢٠٠ غاﺮﻓ) ددﺮﺘﻟا يﺪﻣ
ﺰﺗﺮﻫ ﺎﺠﻴﻣ ١٠٧,٩ — ﺰﺗﺮﻫ ﺎﺠﻴﻣ ٨٧,٩ :
(S/N = ﻞﺒﻴﺴﻳد ٣٠) ﺔﻣﺪﺨﺘﺴﻤﻟا ﺔﻴﺳﺎﺴﺤﻟا
(ﺎﺠﻴﻣوأ ٧٥/ﺖﻟﻮﻓ ﻮﻴﻣ ٠,٨) ةﻮﻗ ﻞﺒﻴﺴﻳد ٩,٣ :
(S/N = ﻞﺒﻴﺴﻳد ٥٠) ةردﺎﻐﻤﻟا ﺔﻴﺳﺎﺴﺣ
(ﺎﺠﻴﻣوأ ٧٥/ﺖﻟﻮﻓ ﻮﻴﻣ
١,٦) ةﻮﻗ ﻞﺒﻴﺴﻳد ١٥,٢ :
(ﻞﺒﻴﺴﻳد ٣ ±) ددﺮﺘﻟا ﺔﺑﺎﺠﺘﺳا
ﺰﺗﺮﻫ ﻮﻠﻴﻛ ١٥ — ﺰﺗﺮﻫ ٣٠ :
(يدﺎﺣأ) ءﺎﺿﻮﻀﻟا ﺔﺒﺴﻧ ﻲﻟإ ةرﺎﺷﻹا
ﻞﺒﻴﺴﻳد ٧٠ :
(ﺰﺗﺮﻫ ﻮﻠﻴﻛ ٤٠٠ ±) ﺔﻳرﺎﻴﺘﺧا
ﻞﺒﻴﺴﻳد ٨٠ ≤ :
(ﺰﺗﺮﻫ ﻮﻠﻴﻛ ١) ﻮﻳﺮﺘﺳا ﻞﺼﻓ
ﻞﺒﻴﺴﻳد ٤٠ :
AM ﻒﻟاﻮﻤﺑ صﺎﺨﻟا ﻢﺴﻘﻟا
(ﺰﺗﺮﻫ ﻮﻠﻴﻛ ٩ غاﺮﻓ) ددﺮﺘﻟا يﺪﻣ
ﺰﺗﺮﻫ ﻮﻠﻴﻛ ١٦١١ — ﺰﺗﺮﻫ ﻮﻠﻴﻛ ٥٣١ :
(ﺰﺗﺮﻫ ﻮﻠﻴﻛ ١٠ غاﺮﻓ) ددﺮﺘﻟا يﺪﻣ
ﺰﺗﺮﻫ ﻮﻠﻴﻛ ١٧٠٠ — ﺰﺗﺮﻫ ﻮﻠﻴﻛ ٥٣٠ :
(S/N = ﻞﺒﻴﺴﻳد ٢٠) ﺔﻣﺪﺨﺘﺴﻤﻟا ﺔﻴﺳﺎﺴﺤﻟا
مﺎﻋ
(ﺖﻟﻮﻓ ﻮﻴﻣ ٢٥) ﻮﻴﻣ ﻞﺒﻴﺴﻳد ٢٨ :
CD ﻞﻴﻐﺸﺘﺑ صﺎﺨﻟا ﻢﺴﻘﻟا
ﻚﻳﺪﻨﻴﺳرأ مﻮﻴﻧﻮﻤﻟأ مﻮﻴﻟﺎﺟ :
ﺔﻨﻴﻌﻟا ﻦﻣ ﻲﻠﻋأ تاﺮﻣ ٨ :
نزو
(CLV) ﺔﻘﻴﻗﺪﻟا ﻲﻓ ةرود ٢٠٠ — ٥٠٠ :
سﺎﻴﻘﻟا دوﺪﺣ ﻦﻣ ﻞﻗأ :
(ﻞﺒﻴﺴﻳد ١ ±) ددﺮﺘﻟا ﺔﺑﺎﺠﺘﺳا
ﺰﺗﺮﻫ ﻮﻠﻴﻛ ٢٠ — ﺰﺗﺮﻫ ١٠ :
(ﺰﺗﺮﻫ ﻮﻠﻴﻛ ١) ﻲﻧﻮﻣﺮﻬﻟا فاﺮﺤﻧﻹا ﻲﻟﺎﻤﺟإ
(ﺰﺗﺮﻫ ﻮﻠﻴﻛ ١) ءﺎﺿﻮﻀﻟا ﺔﺒﺴﻧ ﻲﻟإ ةرﺎﺷﻹا
٣-ﺔﻘﺒﻃ تﻮﺻ MPEG-1/2 ﻊﻣ ﻖﺑﺎﻄﻣ :
ﻲﺗﻮﺼﻟا زوﺪﻨﻳو ﻂﺳو ﻊﻣ ﻖﺑﺎﻄﺘﻣ :
رﺰﻴﻟ دﻮﻳد
(D/A) ﻲﻤﻗر ﺮﺘﻠﻴﻓ
D/A لﻮﺤﻣ
ﺖﻳﺎﺑ ١ :
رﻮﺤﻤﻟا ﺔﻋﺮﺳ
Wow & Flutter
٪ ٠٫٠١ :
١٠٥ :
ﻞﺒﻴﺴﻳد
ﻲﻜﻴﻣﺎﻨﻳﺪﻟا لﺎﺠﻤﻟا
ﻞﺒﻴﺴﻳد ٩٣ :
MP3 ةﺮﻔﺷ ﻚﻓ
WMA ةﺮﻔﺷ ﻚﻓ
Page 28