Page 1

17" LCD Color Monitor Dell E1709Wc
Service
Service
Service
Horizontal Frequency
30 kHz to 83 kHz
Table Of Contents
Description Page Description Page
Table Of Contents.......…….................……...........…........1
Revision List.….........................………................……......2
ECN History.….......................………..................……......3
Important Safety Notice.….……….…..................……......4
1.Monitor Specifications.....…........................………........5
2.LCD Monitor Description…………………………….......6
3.Operation Instructions……………...............……...........7
3.1.Control Buttons………………..............……..............7
3.2 Adjusting the Picture...........……………….........…….9
4.Input/Output Specification.............……………........…16
4.1.Input Signal Connector............………..….................16
4.2.Factory Preset Display Modes...…..…......................17
4.3.Power Supply Requirements..........……...................17
4.4.Panel Specification…….....……………..................18
4.5 Definition Of Pixel Defects……………………………20
5. Block Diagram………………………………………..….22
5.1.Software Flow Chart…………..……………....….......22
5.2.Electrical Block Diagram………………..…..….......24
6.Mechanical Instruction………………..……..…..….......26
7.Schematic Diagram………..................................….....31
7.1Main Board......………......................................31
7.2 Power Board……..…….……....................................36
8.PCB Layout..……...………….......................................38
8.1.Main Board……………..…........................................38
8.2.Power Board……………........................................40
8.3.Key Board………………….......................................41
9.Maintainability………….......................................42
9.1.Equipments and Tools Requirement..…….…...........42
9.2.Trouble Shooting………………….............................42
10.White-Balance, Luminance adjustment.....……….....48
11.ISP Instruction…………….…….................................50
12.Monitor Exploded View……….…….…………............54
13.BOM List………….....................................................59
14.Different Parts List………………...……………………65
SAFETY NOTICE
ANY PERSON ATTEMPTING TO SERVICE THIS CHASSIS MUST FAMILIARIZE HIMSELF WITH THE
CHASSIS AND BE AWARE OF THE NECESSARY SAFETY PRECAUTIONS TO BE USED WHEN SERVICING
ELECTRONIC EQUIPMENT CONTAINING HIGH VOLTAGES.
CAUTION: USE A SEPARATE ISOLATION TRANSFOMER FOR THIS UNIT WHEN SERVICING
1
Page 2

17" LCD Color Monitor Dell E1709Wc
Revision List
Revision Release Date Revise history TPV model
T7RGMGHBX5DLNN
T7RGMGHKX5DLNN
A00 Jul-25-2008 Initial Release
T7RHMGHBX5DLNN
T7RHMGHKX5DLNN
T7RGMGHBX5DLNC
T7RGMGHKX5DLNC
T7RGMGHMX5DFNC
T7RHMGHMX5DFNC
A01 Aug.-13-2008 Add TPV Models in item 14
A02 Sep.-29-2008 Add new BOM in item 14
Add new BOM in item 14
A03 Dec.-22-08
Change Y value to Ymin (min
luminance value)in item 10
T7RHMGHFX5DLNC
T7RGMGHFX5DLNC
T7RHMGHJX5DLNC
T7RGMGHJX5DLNC
T7RHMGHKX5DLNC
T7RHMGHBX5DLNC
T7RGMGHMX5DLNC
T7RHMGHMX5DLNC
T7RGMGHLX5DLNC
T7RHMGHLX5DLNC
T7RGMGHKX5DD1C
T7RHMGHKX5DD1C
T7RGMGHKX5DD2C
T7RHMGHKX5DD2C
ALL
2
Page 3

17" LCD Color Monitor Dell E1709Wc
ECN History
ECN No. Change Description Service Deposition Cut-in date MSR
3
Page 4

17" LCD Color Monitor Dell E1709Wc
Important Safety Notice
Proper service and repair is important to the safe, reliable operation of all AOC Company Equipment. The service
procedures recommended by AOC and described in this service manual are effective methods of performing
service operations. Some of these service operations require the use of tools specially designed for the purpose.
The special tools should be used when and as recommended.
It is important to note that this manual contains various CAUTIONS and NOTICES which should be carefully read
in order to minimize the risk of personal injury to service personnel. The possibility exists that improper service
methods may damage the equipment. It is also important to understand that these CAUTIONS and NOTICES ARE
NOT EXHAUSTIVE. AOC could not possibly know, evaluate and advise the service trade of all conceivable ways in
which service might be done or of the possible hazardous consequences of each way. Consequently, AOC has not
undertaken any such broad evaluation. Accordingly, a servicer who uses a service procedure or tool which is not
recommended by AOC must first satisfy himself thoroughly that neither his safety nor the safe operation of the
equipment will be jeopardized by the service method selected.
Hereafter throughout this manual, AOC Company will be referred to as AOC.
WARNING
Use of substitute replacement parts, which do not have the same, specified safety characteristics may create
shock, fire, or other hazards.
Under no circumstances should the original design be modified or altered without written permission from AOC.
AOC assumes no liability, express or implied, arising out of any unauthorized modification of design.
Servicer assumes all liability.
FOR PRODUCTS CONTAINING LASER:
DANGER-Invisible laser radiation when open. AVOID DIRECT EXPOSURE TO BEAM.
CAUTION-Use of controls or adjustments or performance of procedures other than those specified herein may
result in hazardous radiation exposure.
CAUTION -The use of optical instruments with this product will increase eye hazard.
TO ENSURE THE CONTINUED RELIABILITY OF THIS PRODUCT, USE ONLY ORIGINAL MANUFACTURER'S
REPLACEMENT PARTS, WHICH ARE LISTED WITH THEIR PART NUMBERS IN THE PARTS LIST SECTION
OF THIS SERVICE MANUAL.
Take care during handling the LCD module with backlight unit
-Must mount the module using mounting holes arranged in four corners.
-Do not press on the panel, edge of the frame strongly or electric shock as this will result in damage to the screen.
-Do not scratch or press on the panel with any sharp objects, such as pencil or pen as this may result in damage to
the panel.
-Protect the module from the ESD as it may damage the electronic circuit (C-MOS).
-Make certain that treatment person’s body is grounded through wristband.
-Do not leave the module in high temperature and in areas of high humidity for a long time.
-Avoid contact with water as it may a short circuit within the module.
-If the surface of panel becomes dirty, please wipe it off with a soft material. (Cleaning with a dirty or rough cloth
may damage the panel.)
4
Page 5

17" LCD Color Monitor Dell E1709Wc
1. Monitor Specifications
Screen type Active matrix - TFT LCD
Panel Type
Size
LCD Panel
Pixel pitch
Viewable angle
Response time 8ms typical
Video R, G, B Analog Interface, DVI digital Interface
Separate Sync H/V TTL
Input
H-Frequency 30kHz – 83kHz
V-Frequency 56 - 75Hz
Dynamic contrast ratio 600:1 (typical)
Luminance output 250 CD/m ²(typical)
LM171WX3-TLC2 NJ LGD
17 inches
(17-inch wide viewable image size)
0.2553mm (H) x 0.255mm(V)
150° (vertical) typ, 160° (horizontal) typ
Max. Resolution
Plug & Play VESA DDC
EPA ENERGY
®
STAR
Input Connector
Dimensions (with stand)
Power Source
Environmental
Considerations
Weight
ON Mode <75W
OFF Mode <1W
1440 x 900 at 60 Hz
15-pin D-subminiature, blue connector;
Height : 13.17 inches ( 334.58 mm)
Width: 15.91 inches ( 404.15 mm)
Depth:6.17 inches ( 156.72 mm)
100 to 240 VAC/50 or 60 Hz +
Operating Temp: 5° to 35°C
Operating Humidity: 10% to 80%
Storage Temp.: -20° to 60°C
Weight with packaging: 9.5 lbs (4.32 kg)
Weight with stand assembly and cables: 7.43 lbs ( 3.37 kg)
Weight without stand assembly: 5.81 lbs ( 2.64 kg)
3 Hz/1.6A (Max.)
Weight of stand assembly: 0.83 lbs ( 0.38 kg)
5
Page 6

17" LCD Color Monitor Dell E1709Wc
2. LCD Monitor Description
The LCD monitor will contain a main board, power board, and a key board which house the flat panel control logic,
brightness control logic and DDC.
The power board will provide AC to DC Inverter voltage to drive the backlight of panel and the main board chips
each voltage.
Monitor Block Diagram
CCFL Drive.
Flat Panel and
CCFL backlight
Power board
Main Board
AC-IN
100-240V
Key board
Video signal, DDC
Host Computer
RS232 Connector
For white balance
adjustment in factory
mode
6
Page 7

17" LCD Color Monitor Dell E1709Wc
3. Operation instructions
3.1 Control Buttons
Use the buttons on the front of the monitor to adjust the image settings.
Front panel Button Description
A
Menu
B
Brightness&Con
trast /Adjust UP
C
Automatic
Adjust /Adjust
Down
Use the MENU button to launch the on-screen display (OSD) and select the OSD
Menu.
Use this button to directly access the "Brightness/Contrast" menu or to increase the
values of the selected menu option.
Use Auto Adjust to activate automatic setup/adjustment or to decrease the values of
the selected menu option. The following dialog appears on a black screen as the
monitor self-adjusts to the current input:
D
Input Source
Select/Select
Auto Adjustment allows the monitor to self-adjust to the incoming video signal. After
using Auto Adjustment, you can further tune your monitor by using the Pixel Clock
(Coarse) and Phase (Fine) controls under Image Settings.
Use this button to select an OSD menu option.
If VGA cable is not connected, a floating dialog box as shown below appears.
7
Page 8

17" LCD Color Monitor Dell E1709Wc
E
Power
(with power light
indicator)
Use the Power button to turn the monitor on and off.
The Blue LED indicates the monitor is on and fully functional. An amber LED
indicates DPMS power save mode.
8
Page 9

17" LCD Color Monitor Dell E1709Wc
3.2 Adjusting the Picture
1.Push the MENU button to launch the OSD menu and display the main menu.
Main Menu for Analog (VGA) Input
Or
Main Menu for Digital (DVI-D) Input
2.Push the and buttons to move between the setting options. As you move from one icon to another, the
option name is highlighted. See the following table for a complete list of all the options available for the monitor.
3.Push the
4.Push the
5.Push
make your changes
6.Press the Menu button once to return to the main menu to select another option or press the Menu button two or
three times to exit from the OSD menu.
The table below provides a list of all the OSD menu options and their functions.
button once to activate the highlighted option.
and buttons to select the desired parameter.
to enter the slide bar and then use the or button, according to the indicators on the menu, to
9
Page 10

17" LCD Color Monitor Dell E1709Wc
Icon
Menu and
Submenus
Brightness
& Contrast
Description
Use this menu to activate Brightness/Contrast adjustment.
Brightness
Contrast
Auto Adjust
Brightness adjusts the luminance of the backlight.
Push the
brightness (min 0 ~ max 100).
Adjust Brightness first, and then adjust Contrast only if further adjustment is necessary.
Push the
contrast (min 0 ~ max 100).
The Contrast function adjusts the degree of difference between darkness and lightness
on the monitor screen.
Even though your computer recognizes your monitor on startup, the Auto Adjustment
function optimizes the display settings for use with your particular setup.
button to increase brightness and push the button to decrease
button to increase contrast and push the button to decrease
NOTE: In most cases, Auto Adjust produces the best image for your configuration.
Color Settings
Use the Color Settings to adjust the color setting mode and color temperature.
There are different color setting sub-menus for VGA and Video input.
10
Page 11

17" LCD Color Monitor Dell E1709Wc
Input Color
Format
Mode Selection You can choose Graphics or Video according to the input signal. Select Graphics
Preset Modes
Choose the RGB option if monitor is connected to a PC or a DVD using a VGA cable.
Choose the YPbPr option if monitor is connected to a DVD by a YPbPr to VGA or if the
DVD color output setting is not RGB.
if connecting a PC to your monitor; for connecting DVD, STB or VCR to your
monitor, Video is recommended.
When you select Graphics, you can choose Standard, Multimedia, Game, Warm, Cool,
or Custom (RGB);
• If you view media application like photo, clip etc via PC, choose "Multimedia"
preset;
• If you play a game in PC, choose "Gaming" preset;
• If you prefer a lower color temperature (5700K), choose "Warm" preset;
• If you prefer a higher color temperature, choose "Cool" preset;
• Custom (RGB) Preset offers a range of 6500K colors;
• Choose "Standard" to utilize the panel native color format;
• Select Warm preset for a reddish tint. This color setting is used for
color-intensive applications (photograph image editing, multimedia, movies,
etc.)
• Select Cool preset for a bluish tint. This color setting is used for text based
applications (spreadsheets, programming, text editors, etc.)
• Select Custom preset to increase or decrease each of the three colors (RGB)
independently, in single digit increments, from 0 to 100.
11
Page 12

17" LCD Color Monitor Dell E1709Wc
When you select Video, you can choose Movie, Game, Sports, or Nature preset:
• For playing a movie, choose "Movie" preset;
• For playing a sport program, choose "Sports" preset;
Hue
• For playing a game, choose "Game" preset;
• For general picture or web or watch TV, choose Nature preset. You can adjust
the Hue(Tint)/Saturation based on your preference.
• Select Reset Color Settings to restore default (factory) Color settings.
This feature can shift color of video image to green or purple. This is used to adjust the
desired flesh tone color. Use
Push
Push
to increase the green shade of the video image
to decrease the purple shade of the video image
12
or to adjust the hue from '0' to '100' .
Page 13

17" LCD Color Monitor Dell E1709Wc
Saturation
This feature can adjust the color saturation of the video image. Use
adjust the saturation from '0' to '100'.
Push
Push
Reset Color Set
tings
Display Settings Use the Display Settings to adjust image.
Reset your monitor color settings to the factory settings.
to increase the monochrome appearance of the video image
to decrease the colorful appearance of the video image
or to
Horizontal
Position
Vertical Position
Sharpness
Pixel Clock
Use the
Maximum is '100' (+).
Use the
Maximum is '100' (+).
This feature can make the image look sharper or softer. Use
adjust the sharpness from '0' to '100'.
The Phase and Pixel Clock adjustments allow you to adjust your monitor to your
preference. These settings are accessed through the main OSD menu, by selecting
'Image Settings'.
Use the
or buttons to adjust image left and right. Minimum is '0' (-).
or buttons to adjust image up and down. Minimum is '0' (-).
or to
or buttons to adjust for best image quality.
Phase
If satisfactory results are not obtained using the Phase adjustment, use the Pixel Clock
(coarse) adjustment and then use Phase (fine), again.
13
Page 14

17" LCD Color Monitor Dell E1709Wc
Language
Reset Display
Settings
Other Settings Select this option to adjust the settings of the OSD, such as, the languages of the
Select this option to restore default display settings.
OSD, the amount of time the menu remains on screen, and so on.
Language option to set the OSD display to one of seven languages (English, Espanol,
Francais, Deutsch, Brazilian Portuguese,Simplified Chinese or Japanese).
Menu Transpare
ncy
Menu Timer
Menu Lock
DDC/CI
Select this option to change the menu transparency by pressing
(Minimum: 0 ~ Maximum: 100).
OSD Hold Time: Sets the length of time the OSD will remain active after the last time you
pressed a button.
Use the
60 seconds.
Controls user access to adjustments. When 'Lock' is selected, no user adjustments are
allowed. All buttons are locked except the menu
DDC/CI (Display Data Channel/Command Interface) allows your monitor parameters
(brightness, color balance etc) to be adjustable via software on your PC. You can disable
this feature by selecting "Disable".
Enable this feature for best user experience and optimum performance of your monitor.
or buttons to adjust the slider in 5 second increments, from 5 to
button.
or
14
Page 15

17" LCD Color Monitor Dell E1709Wc
LCD
Conditioning
Factory Reset
Helps reduce minor cases of image retention. Depending on the degree of image
retention, the program may take some time to run. You can enable this feature by
selecting "Enable".
Reset all OSD settings to the factory preset values.
15
Page 16

17" LCD Color Monitor Dell E1709Wc
4. Input/Output Specification
4.1 Input Signal Connector
VGA Connector:
Pin No. Description Pin No. Description
1. Red Video 9.
2. Green Video 10. GND-sync
3. Blue Video 11. GND
4. GND 12. DDC data
5. Self-test 13. H-Sync
6. R-Ground 14. V-Sync
7. G-Ground 15. DDC clock
8. B-Ground
4.2 Factory Preset Display Modes
Computer 5V/3.3V
VGA Connector layout
Display Mode Horizontal
Frequency
(kHz)
VESA, 720 x 400 31.5 70.0 28.3 -/+
VESA, 640 x 480 31.5 60.0 25.2 -/-
VESA, 640 x 480 37.5 75.0 31.5 -/-
VESA, 800 x 600 37.9 60.3 40 +/+
VESA, 800 x 600 46.9 75.0 40 +/+
VESA, 1024 x 768 48.4 60.0 65.0 -/-
VESA, 1024 x 768 60.0 75.0 78.8 +/+
VESA, 1152 x 864 67.5 75.0 108.0 +/+
VESA, 1280 x 800 61.6 60.0 83.5 +/-
VESA, 1280 x 1024 64.0 60.0 108.0 +/+
VESA, 1280 x 1024 80.0 75.0 135.0 +/+
VESA, 1440 x 900 56.0 60.0 106.0 -/+
Vertical
Frequency
(Hz)
Pixel Clock
(MHz)
Sync Polarity
(Horizontal/Vertical)
16
Page 17

17" LCD Color Monitor Dell E1709Wc
4.3 Power Supply Requirements
A/C Line voltage range : 100 V ~ 240 V
A/C Line frequency range
Current : 1.5A max at 100V; 0.8A max at 240 V
Peak surge current : < 60A peak at 240 VAC and cold starting
Leakage current : < 3.5mA
Power line surge : No advance effects (no loss of information or defect)
DC output Voltage
: 50 ± 3Hz, 60 ± 3Hz
with a maximum of 1 half-wave missing per second
: 5VDC ± 5%; 12VDC± 5%
17
Page 18

17" LCD Color Monitor Dell E1709Wc
4.4 Panel Specification
LM171WX3-TLC2 is a Color Active Matrix Liquid Crystal Display with an integral Cold Cathode Fluorescent
Lamp(CCFL) backlight system. The matrix employs a-Si Thin Film Transistor as the active element. It is a
transmissive type display operating in the normally white mode. It has a 17.1 inch diagonally measured active
display area with WXGA+ resolution (1440 vertical by 900 horizontal pixel array) Each pixel is divided into Red,
Green and Blue sub-pixels or dots which are arranged in vertical stripes. Gray scale or the brightness of the
sub-pixel color is determined with a 8-bit gray scale signal for each dot, thus, presenting a palette of more than
16,7M colors with Advanced-FRC(Frame Rate Control). It has been designed to apply the interface method
that enables low power, high speed, low EMI. FPD Link or compatible must be used as a LVDS(Low Voltage
Differential Signaling) chip. It is intended to support applications where thin thickness, wide viewing angle, low
power are critical factors and graphic displays are important.
4.4.1 Display Characteristics
18
Page 19

17" LCD Color Monitor Dell E1709Wc
4.4.2 Optical Characteristics
Ta= 25°C, VLCD=5.0V, fV=60Hz fCLK=54MHz, IBL=7.5mA
19
Page 20

17" LCD Color Monitor Dell E1709Wc
4.5 Definition Of Pixel Defects
LM171WX3-TLC2 Dot Defect
4.5.1.1
Dots(sub-pixels) which appeared brightly in the screen when the LCM displayed with Full Black pattern
Bright Dot
- R, G or B 1 dot --------------------------------- 0 Max
- Adjacent 2 dots -------------------------------- 0 Max
- Total amount of Bright dots -------------------- 0 Max
4.5.1.2 Dark Dot
Dots (sub-pixels) which appeared darkly in the screen when the LCM displayed with bright pattern.
- 1 dot -------------------------------------------- 5 Max
- Adjacent 2 dots -------------------------------- 2 Max
- Adjacent 3 dots -------------------------------- 1 Max
- Total amount of Dark dot ---------------------- 5 Max
- Minimum distance of Dark dots --------------- 5mm
4.5.1.3
Note) a. Every dot herein means Sub-Pixel (Each Red, Green, or Blue Color)
Total amount of Dot Defects -------------------- 5 Max (except Partial bright dot)
b. Bright dot
- Red or Blue dots smaller than half size of sub-pixel are not counted as a defect dots.
- Green dots smaller than 1 / 3 size of sub-pixel are not counted as a defect dots.
c. Dark dots smaller than half size of sub-pixel are not counted as a defect dots.
4.5.2. Polarizer Defects
Where, W: Width
L: Length
D: Average diameter =(a+b)/2
N: Quantity
Linear:a>2b
Circular: a<2b
Unit: mm
20
Page 21

17" LCD Color Monitor Dell E1709Wc
Note) continued
c. Extraneous substances which can be wiped out, like Finger Print, Particles, are not considered as a
defect.
b. Defects which is on the Black Matrix(outside of Active Area) are not considered as a defect.
4.5.3 Foreign Material
Maximum allowable number of defects for 3.2 & 3.3 : N<=8
4.5.4 Line Defect
All kinds of line defects such as vertical, horizontal or cross are not allowed.
4.5.5 Bezel Appearance
Scratches, minor bents, stain, particles on the Bezel frame are not considered as a defect.
4.5.6 others
Issues, which are not defined in these criteria, shall be discussed with both parties, Customer and Supplier, for
better solution.
21
Page 22

17" LCD Color Monitor Dell E1709Wc
5. Block Diagram
5.1 Software Flow Chart
1
2
4
Y
N
3
N
10
12
5
Y
6
7
9
Y
N
N
Y
N
11
13
8
N
Y
14
18
N
19
Y
22
15
17
Y
N
16
Y
Page 23

17" LCD Color Monitor Dell E1709Wc
1) MCU Initializes.
2) Is the EEprom blank?
3) Program the EEprom by default values.
4) Get the PWM value of brightness from EEprom.
5) Is the power key pressed?
6) Clear all global flags.
7) Are the AUTO and SELECT keys pressed?
8) Enter factory mode.
9) Save the power key status into EEprom. Turn on the LED and set it to green color. Scalar initializes.
10) In standby mode?
11) Update the lifetime of back light.
12) Check the analog port, are there any signals coming?
13) Does the scalar send out an interrupt request?
14) Wake up the scalar.
15) Are there any signals coming from analog port?
16) Display "No connection Check Signal Cable" message. And go into standby mode after the message
disappears.
17) Program the scalar to be able to show the coming mode.
18) Process the OSD display.
19) Read the keyboard. Is the power key pressed?
23
Page 24

17" LCD Color Monitor Dell E1709Wc
5.2 Electrical Block Diagram
5.2.1 Main Board
EEPROM
M24C02-WMN6
(U403)
EPR_SDA
EPR_SCL
RXD
TXD
Connector
(CN101)
LCD Interface
(CN403)
Scalar TSUMU1PER-LF-2
(Include MCU, ADC, OSD)
(U401)
H sync
V sync
RGB
D-Sub
14.318MHz
Crystal
(X401)
24
Page 25

17" LCD Color Monitor Dell E1709Wc
5.2.2 Inverter and Power Board
AC input
Lamp
EMI
Start Circuit
R932, R904, R933
Control
Rectify and
Output
Feedback
Circuit
Bridge
Rectifier
PWM
IC
Over
Voltage
Protect
DC Convert
Circuit
Transformer
Over
Voltage
MOSFET
PWM
Control IC
Rectifier
diodes
CN902
5V
Feedback
Circuit
12V
ON/OFF
ON/OFF
Control
DIM
25
Page 26

17" LCD Color Monitor Dell E1709Wc
6. Mechanical Instruction
Tools: 2 Power screwdrivers(φ=5mm、L=60mm); 1 small cross screwdriver; turnbuckle driver;
Setting: Power screwdriver torque A=11 kgF. Cm; torque B=6 kgF. Cm
Fig Remark
1) Put the monitor on
the soft plane table,
to avoid scrapping
the panel.
2) Remove the cable
cover as the arrow
show.
Remove stand:
Button
Press the button,at
the same time pull
out the hinge cover
follow the arrowhead
direction and remove
it, then remove the
hinge.
rear cover:
1.Remove the two
screws and remove
the base by Tor qu e
A.
26
Page 27

17" LCD Color Monitor Dell E1709Wc
2.Pry the monitor up
then find out the
hooks’ position, use
the tool (like the
picture or other card)
to insert into the gap
of bezel and rear
cover, then turn over
the monitor and take
off the rear cover.
KEPC cable
Remove the key
board:
Remove the screws
remarked in red by
Torque B or by
manual
27
Page 28

17" LCD Color Monitor Dell E1709Wc
Remove shield:
1. Remove the
screws
remarked in red
by Torque B or
by manual and
disconnect
connector
remarked in
green.
(E1709WC only has
VGA connector)
2.Remove the four
screws and remove
the main frame
by manual or torque
= 3kgF.Cm
3. Remove the main
frame and at the
same time
disconnect the LVDS
connector and
remove the EVA
washers.
Install:
Note: Make LVDS
connector’s metal
28
side adown
Page 29

17" LCD Color Monitor Dell E1709Wc
Remove the Power
Board, Main Board:
Remove the screws
remarked in red by
Torque B or by
manual and
disconnect
connector remarked
in green.
Harness should be
round icon pillar
29
Page 30

17" LCD Color Monitor Dell E1709Wc
The panel
30
Page 31

17" LCD Color Monitor Dell E1709Wc
7. Schematic Diagram
7.1 Main Board
TSUM16FWR SCHEMATIC
CMVCC1
VCC3. 3
CMVCC
CMVCC1
DSUB_5V
DSUB_5V
VCC3.3
XGA/SXGA
DSUB_5V
CMVCC1
VCC3.3
02.Input
VCC1.8
VCC1.8
on_BACKLI GHT
VCC3.3
Adj_BACKLI GHT
CMVCC
CMVCC1
DSUB_R+
DSUB_R-
DSUB_G+
DSUB_G-
DSUB_SOG
DSUB_B+
DSUB_B-
DSUB_H
DSUB_V
DDC1_SDA
DDC1_SCL
DET_CABLE
Mut e
Volume#
PANEL_I D#DSUB_5V
VCTRL
DSUB_R+
DSUB_RDSUB_G+
DSUB_GDSUB_SOG
DSUB_B+
DSUB_BDSUB_H
DSUB_V
DDC1_SDA
DDC1_SCL
DET_CABLE
on_BACKLI GHT
Mut e
Volume#
PANEL_I D#
Adj_BACKLI GHT
VCTRL
VCC1.8
VCC3.3
CMVCC
CMVCC1
PA[0. .1]
PA[4. .9]
PB[0. .9]
PPWR_ON#
LVDS OUTPUT
VCC1.8
VCC3.3
CMVCC
CMVCC1
PA[0..1]
PA[4..9]
PB[0..9]
PA[0. .1]
CMVCC
PA[4..9]
PB[0..9]
PPWR_ON #
CMVCC
05.Pow er
03.Scalar
T P V ( Top Victory Electronic s C o . , Ltd. )
絬 隔 瓜 絪 腹
Key Component
Date
G2904-C-4-D el-1-080309
01.TOP
04.Output
<
A
称爹
>
OEM MO D EL Size
TPV MODEL
PCB NAME
Sheet of
CBPC7MM5VSQ1 C
715G2904-C-2
37Monday , March 17, 2008
Rev
称爹
31
Page 32

17" LCD Color Monitor Dell E1709Wc
R101 0R05 1/10W 5%
H_Sync
V_Sy nc
VCC3.3
R120
R121
10K 1/16W 5%
DDC1_SCL5
DDC1_SDA5
DDC1_SCL
DDC1_SDA
GND POWER
DSUB_SDA
DSUB_SCL
VGA_G+
VGA_R+
10K 1/16W 5%
R110
100R 1/16W 5%
R113
100R 1/16W 5%
DGND
U103
1
I/O1
I/O4
2
GND
VDD
3 4
I/O2 I/O3
AZC099-04S
U102
1
I/O1
I/O4
2
GND
VDD
3 4
I/O2 I/O3
AZC099-04S
DSUB_SCL
DSUB_SDA
6
5
6
5
H_Sync
V_Sy nc
VGA_B+
15
14
13
12
11
ESD_VDD
候綼
U103
ESD_VDD
候綼
U101
C115
NC
C114
NC
R105
2K2 1/16W 5%
CN101
10
5
9
4
8
3
7
2
6
1
DB15
17 16
DSUB_5V
VGA_BVGA_B+
VGA_GVGA_G+
VGA_RVGA_R+
R106
2K2 1/16W 5%
VGA_PLUG
ZD103
UDZSNP5.6B
C102
22pF
1 2
R102 100R 1/16W 5%
R103 100R 1/16W 5%
C103
22pF
DSUB_5V
ZD104
UDZSNP5.6B
1 2
DSUB_5V 5
DSUB_H 5
DSUB_V 5
VGA_B+
VGA_B-
VGA_G+
VGA_G-
VGA_R+
VGA_R-
FB102
1 2
BEAD
FB103
1 2
BEAD
FB101
1 2
BEAD
R107
75R 1/16W 5%
R112
75R 1/16W 5%
R116
75R 1/16W 5%
R104
100R 1/16W 5%
C104
5pF/50V
R108
100R 1/16W 5%
R109
390 OHM 1/16W
R111
100R 1/16W 5%
C108
5pF/50V
R114
100R 1/16W 5%
R115
100R 1/16W 5%
C111
5pF/50V
R117
100R 1/16W 5%
VGA_PLUG
C101
0.047uF
C105
0.047uF
C106
0.047uF
C107
0.047uF
C109
0.047uF
C110
0.047uF
C113
0.047uF
VCC3.3
R118
1K 1/16W 5%
DSUB_B+ 5
DSUB_B- 5
DSUB_SOG 5
DSUB_G+ 5
DSUB_G- 5
DSUB_R+ 5
DSUB_R- 5
VCC3.3 7
DET_CABLE 5
T P V ( Top Victory Electronics Co . , Ltd. )
絬 隔 瓜 絪 腹
Key Component
G2904-C-4-Del-1-080309
02.input
Date
32
OEM MO DE L Size
TPV MO DE L
PCB NAME
CB PC7 MM5VSQ 1 C
715G2904-C-2
47Monday, March 17, 2008
Sheet
of
Rev
称爹
B
<
称爹
>
Page 33

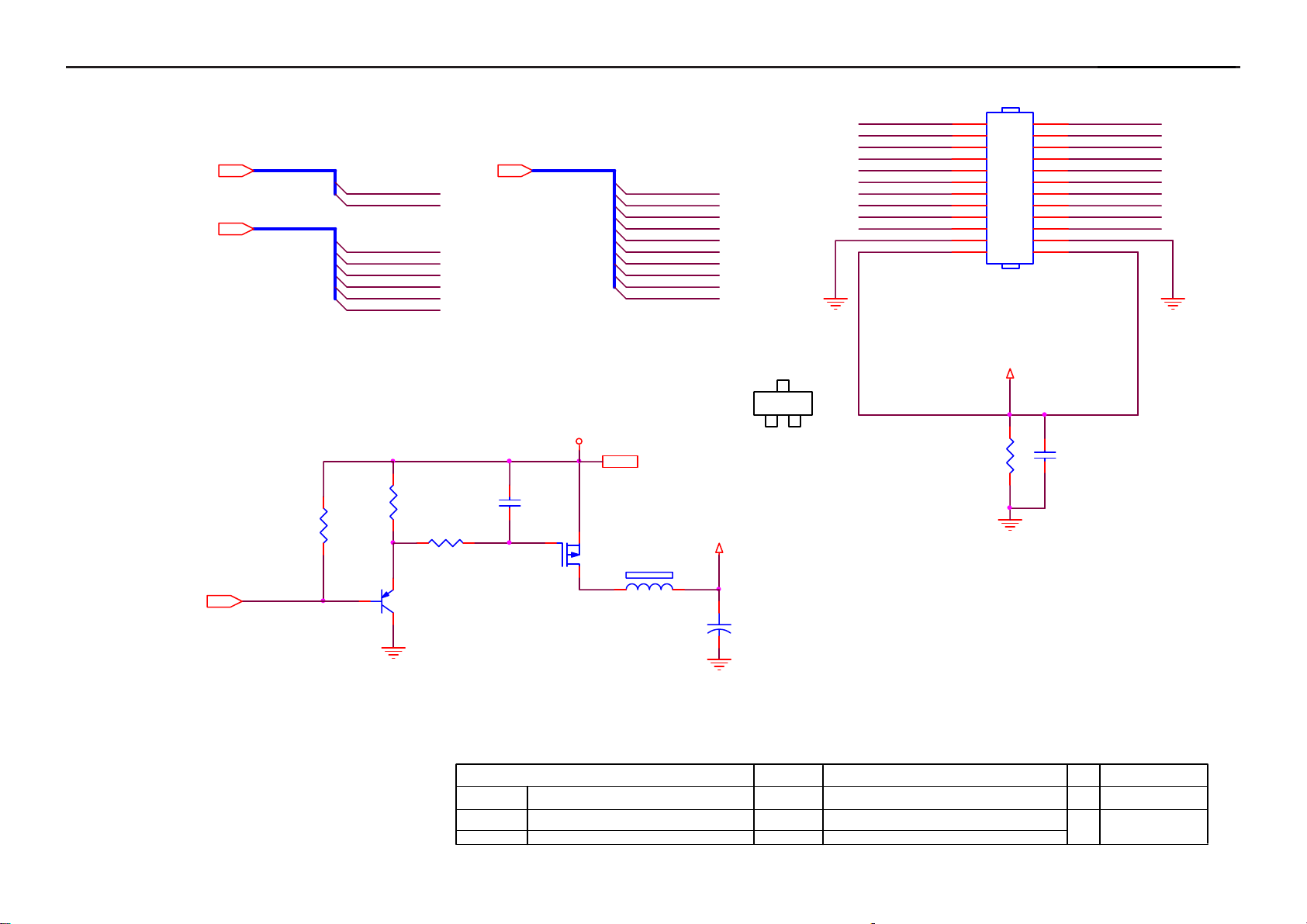
17" LCD Color Monitor Dell E1709Wc
AVDD
U401
0.1uF/16V
R401
R402
C401
13
RIN0P
12
RIN0M
10
GIN0P
9
GIN0M
11
SOGIN0
8
BIN0P
7
BIN0M
16
HSYNC0
17
VSYNC0
18
DDCA_SDA/RS232_TX
19
DDCA_SCL/rs232_RX
4
REXT
15
REFP
14
REFM
21
SDO
22
SCZ
23
SCK
24
SDI
28
GPIO_P27/PW M1
54
RST
1
XIN
2
XOU T
31
MODE [0]
32
MODE [1]
DSUB_R+4
DSUB_R-4
DSUB_G+4
DSUB_G-4
DSUB_SOG4
DSUB_B+4
DSUB_B-4
DSUB_H4
DSUB_V4
DDC1_SDA4
DDC1_SCL4
AVDD
VCC3.3
C408
0.22uF16V
R408
10K 1/16W 5%
CMVCC1
CMVCC17
C410
10uF/16v
+
1
CE#
2
SO
3
WP
WP#
4 5
VSS SI
R417
10K 1/16W 5%
U402
8
VDD
7
HOLD#
6
SCK
SST25LF020A-33-4C-SAE
C411 22pF
C412 22pF
R403 390 OH M 1/16W
R456 0R05 1/16W
R457 0R05 1/16W
R405 100R 1/16W 5%
0R05 1/16W
X40 1
14.31818MHz
0R05 1/16W
1 2
6
VDDP
51
VDDP
AVDD_ADC
LVDS
GND
GND
GND
5
29573
TSUMU1PER-LF
VDDC
30
53
VCTRL
VDDC
VDDC
LVA3P
LVA3M
LVA2P
LVA2M
LVA1P
LVA1M
LVA0P
LVA0M
LVB3P
LVB3M
LVBCKP
LVBCKM
LVB2P
LVB2M
LVB1P
LVB1M
LVB0P
LVB0M
GPIO_P15/PWM0
PWM2/GPIO_P24
GPIO_P12
PWM1/GPIO_P25
GPIO_P00/SAR 1
GPIO_P01/SAR 2
GPIO_P06
GPIO_P07
PWM0/GPIO_P26
GPIO_P13
GPIO_P14
GPIO_P10/I 2C_MCL
GPIO_P11/I 2C_MDA
RSTN
52
PA0
33
34
PA1
35
PA4
36
PA5
PA6
37
38
PA7
PA8
39
40
PA9
41
PB0
42
PB1
43
PB2
PB3
44
45
PB4
PB5
46
PB6
47
PB7
48
49
PB8
50
PB9
20
R424 100 ohm
27
55
56
58
R411 100R 1/16W 5%
59
R412 100R 1/16W 5%
60
R414 120R 1/16W 5%
61
R410 120R 1/16W 5%
62
R418 100R 1/16W 5%
63
64
R419 100R 1/16W 5%
26
25
R413 100R 1/16W 5%
PA[0..1]
PA[4..9]
PB[0..9]
KEY2
KEY1
LED_GRN/BLUE
LED_ORANGE
R425
NC
VCTRL 7
PA[0..1] 5
PA[4..9] 5
PB[0..9] 5
C418
NC
on_BACKLIGHT 7
adj_BACKLIGH T 7
Volume# 7
Mute 7
PPWR_ON# 6
DET_CABLE 4
EE_WP
R426 100R 1/16W 5%
R452 NC
R420 100R 1/16W 5%
R451 NC
R453
10K 1/16W 5%
DDC1_SCL
DDC1_SDA
VCC3.37
VCC1.87
DDC1_SDA
POWER_KEY #
R454
10K1/16W 5%
DDC1_SCL
VCC3.3
VCC1.8
R455
10K 1/16W 5%
EE_WP
VDDP
FB401
300OHM
C403
0.1uF/16V
VDDC
C406
0.1uF/16V
PANEL_ID# 7
8
7
6
AVDD
C407
0.1uF/16 V
CMVCC
CMVCC6,7
U403
NC
VCC
E1
WC
E2
SCL
VSSSDA
M24C04-WMN6TP
C404
0.1uF/16 V
1
2
3
45
R406
10K 1/16W 5%
R409
20K OHM 1/16W
C409 0. 1uF/16V
CMVCC
CMVCC 7
DSUB_5V
BAT54C
D401
C429
0.22uF16V
ESD_VDD
D701
LL4148
CN401
CONN
VCC3.3
R421
10K 1/16W 5%
1
2
3
4
5
6
7
R427
3.9K OHM 1/16W
C413
0.1uF/16 V
C414
0.1uF/16V
R428
3.9K OHM 1/16W
C415
0.1uF/1 6V
C416
0.1uF/16 V
KEY1
R404
10K 1/16W 5%
C417
0.1uF/16V
KEY2
POWER_KEY #
LED_GRN/BLUE
LED_ORANGE
R407
10K 1/16W 5%
POWER_KEY #
LED_ORANGE
LED_GRN/BLUE
R429 NC
R430 NC
R431 NC
R432 NC
KEY_OK
KEY_DOW N
KEY_UP
KEY_MENU
Near to Connect
CN402(NC)
1
2
3
4
5
6
7
8
NC \ CONN
T P V ( Top Victory Electronics Co . , Ltd. )
G2904-C-4-Del-1- 080309
絬 隔 瓜 絪 腹
Key Component
03.Scalar
Date
OEM MOD EL Si ze
TPV MOD EL
CBPC7MM5VSQ1 C
PCB NAME
715G2904-C-2
of
57Monday, Marc h 17, 2008
Sheet
C
Rev
<
称爹
>
称爹
33
Page 34

17" LCD Color Monitor Dell E1709Wc
CONN
PB8
LVB0P
LVB1P
PB6
LVB2P
PB4
LVBCKP
PB2
PB0
PA[0..1]5
PA[4..9]5
PA[0..1]
PA[4..9]
PA0
PA1
PA4
PA5
PA6
PA7
PA8
PA9
PB[0. .9]5
PB[0..9]
PB0
PB1
PB2
PB3 PA0
PB4
PB5
PB6
PB7
PB8
PB9
3
D
PA8
PA6
PA4
PB2
LVB3P
LVA0P
LVA1P
LVA2P
LVBCKP
LVA3P
24
22
20
18
16
14
12
10
8
6
4
2
CN403
PANEL_VCC
PB9
23
21
19
17
15
13
11
9
7
5
3
1
PB7
PB5
PB3
PB1
PA9
PA7
PA5
PB3
PA1
LVB0M
LVB1M
LVB2M
LVBCKM
LVB3M
LVA0M
LVA1M
LVA2M
LVBCKM
LVA3M
2006-11-7 Add pull up 4K7 to MVCC
R435
4K7 1/16W 5%
PPWR_ON#5
PPWR_ON#
R433
10K 1/16W 5%
R436
100K 1/16W 5%
Q404
PMBS3906
絬 隔 瓜 絪 腹
Key Component
CMVCC
CMVCC 5,7
C419
0.1uF /16V
Q405
AO3401
T P V ( Top Victory Electronics Co . , Ltd. )
G2904-C-4-Del-1-080309
04.output
Date
FB402
120OHM
PANEL_VCC
+
34
1
G
AO3401L
C421
100uF16V
OEM MO D EL Size
TPV MODEL
PCB N AME
Sheet
CBPC7MM5VSQ1 C
715G2904-C-2
67Monday, March 17, 2008
of
R438
330R 1/ 8W 5%
C424
0.1uF/ 16V
Rev
称爹
<
A
称爹
>
Page 35

17" LCD Color Monitor Dell E1709Wc
CMVCC
CN404
CONN
VCC3.3
VCC3.3
R448
4K7 1/16W 5%
R437
10K 1/16W 5%
Q406
2N3904S-RTK/PS
R447
10K 1/16W 5%
1
2
3
4
5
6
VCC3.3
BKLT-VBRI
CMVCC5, 6
BKLT-VBRI
BKLT-EN
R441
1K 1/16W 5%
100R 1/16W 5%
R442
SM340A
D402
R450
NC
adj_BACKLIGHT 5
PANEL_ID# 5
CMVCC1
R449
NC
CMVCC1 5
Mut e 5
VCC3.3
R446
NC
Q408
2N3904S-RTK/PS
BKLT-EN
C425
NC
VCC3.3
R439
10K 1/16W 5%
R440
4K7 1/16W 5%
Volume# 5
on_BACKLI GHT 5
CMVCC1
+
C426
100uF16V
MVC C
C428
0.1uF/ 16V
VCTRL5
FB403 NC
VCC3.3
VIN
VOUT
ADJ(GND)
U404
AP1117D33LA
Q410
KN2907AS
3
2
1
Q409
KN2907AS
C422
0.1uF/ 16V
C432
0.1uF/ 16V
VCC3.3
+
VCC1.8
C427
100uF16V
+
C423
100uF16V
VCC3.3 4, 5
VCC1.8 5
T P V ( Top Victory Electronics Co . , Ltd. )
絬 隔 瓜 絪 腹
Key Component
G2904-C-4-Del-1-080309
05.power
Date
OEM MO DE L Size
TPV MO DE L
PCB NAME
CBPC7MM5VSQ1 C
715G2904-C-2
77Monday, March 17, 2008
Sheet
of
Rev
称爹
35
B
称爹
>
<
Page 36

17" LCD Color Monitor Dell E1709Wc
7.2 Power Board
C902
1000pF
!
R903
680K 1/4W
!
2
!
!
1
+
-
4
L902
3
2
L
FG
L901
3
4
4.0mH
C903
0.47uF/ 275V
R902
680K 1/4W
!
4
1
2
1
BD901
2KBP08M
3
!
C901
1000pF
!
!
R901
680K 1/4W
!
1 2
R940
33K 1/10W
F902
0R05 1/4W
ZD901
NC
R967
0R05 1/4W
+12V
+5V
R918100 1/4W
C931
0.1uF
C918
+
680uF/25V
R924
1K5 1/10W
C930
0.1uF
L904
1.1uH
L903
1.1uH
C915
470uF16V
RLZ13B
IN4148W
ZD921
D915
ZD902
R928 1K 1/4W
C910
1000pF
1 2
RLZ13B
R929
1K 1/4W
R936
NC
+
C922
NC
R921 1K 1/4W
+
1 2
R942
1K 1/10W 1%
9
8
7
6
5
4
3
2
1
1 2
C916
0.1uF
ZD922
RLZ5.1B
D916
IN4148W
R922 1K 1/4W
Q902
PMBS3904
CN902
CONNECTOR
R923 1K 1/4W
R927
3.6K 1% 1/ 10W
R930
2.4K 1% 1/ 10W
R919100 1/4W
R920100 1/4W
T901
!
4
R909
10R 1/4W
D903
IN4148W
R910
10R 1/4W
R912
22K 1% 1/8W
C909
0.22uF/ 50V
R916
1K5 1/8W
C906
1500pF2KV
R908
100K 2W
D900
PR1007R 1A/ 1000V
12
FB901
BEAD
!
Q901
STP10NK70ZFP
R938
10K 1/8W
R914
0.27 2W
5
6
4
6
1
3
R905
R904
R932
R933
NC
R906
NC
R907
NC
8
7
6
R917
1K 1/8W
R913
NC
C908
+
DRAIN
DRIVER
4K7 1/4W
4K7 1/4W
D901
PS102R
4K7 1/4W
HVS
!
C928
0.0012uF
!
+
C938
0.0015uF/ 2KV
C907
0.1uF
JR901
0R05 1/4W
C911
1uF/25V
C905
100uF/450V
VCC
22uF/50V
1
Vcc
2
GND
3
PROTECT
4 5
CTRL SENSE
IC901
TEA1530AT
R915
220K 1/8W
R911
1K 1/8W
R931
8K2 1/8W
POWER X'FMR
12
43
!
C921
0.0047UF /400V
!
9
7
11
10
8
12
IC903
PC123X2YFZ OF
C924 0. 01uF
IC904
AP431VLA
R935 100 1/4W
R961 100 1/4W
R962 100 1/4W
1
D907
31DQ06FC 3
R925
1K 1/10W 1%
R926
10K 1/10W
C925
NC
C912
0.001uF
2
D906
SP10100
3
3
C929
0.001uF
C917
680uF/25V
2
+
+5V
+12V
1
D905
NC
C939
1000uF25V
+
!
NR901
NTCR
t
FG
3
12
CN901
SOCKET
!
F901
4A/250V
!
DIM
ON/OF F
TPV(Top victory) Electronics Co.,ltd.
Tit le
Size Document Number Rev
<Doc > 1B
Date: Sheet
02.ADAPTER
13
of
36
Page 37

17" LCD Color Monitor Dell E1709Wc
D801
BAV99
D802
BAV99
2
1
CN801
CONN
2
1
2
1
CN802
CONN
2
1
ON/OFF
2
C803
1000pF
R812
F801
+12V
DIM
0 OHM 1/4W
R827
3.6K OHM 1% 1/10W
Q805
PDTC144WK
C807
0.1uF/ 25V
R804
100 1/8W
Q808
PDTA144WK
R806
3.6K 1% 1/ 10W
Q801
PMBS3904
Q804
PMBS3906
1
PMBS3906
23
Q811
PMBS3904
Q812
1
470UF/2 5V
R809
3.6K 1% 1/ 10W
R839
22R 1/8W
R850
22R 1/8W
23
C802
C824
+
0.1uF
Q802
AM9945N-T1-PF
4
G
D
3
S
D
2
G
D
1
S
D
33 1/4W
R855
33 1/4W
5
C839
6
1000pF
7
8
T801
1
POWER X'FMR
2
4
3
5
6
7 9
8
C801
15pF/6KV
E
D805
3
C
1
B
BAW56
C823
0.01uF
C819
0.01uF
JR802
0R05 1/4W
R817
10K 1/10W
R828
10K 1/10W
R821
1K 1/10W 1%
3
R801
1K5 1/10W 1%
R822
1K 1/10W 1%
3
R814
1K5 1/10W 1%
D817
IN4148W
R802
NC
R820
47K 1/10W
Q806
PMBS3904
R851
8.2K 1/10W
C822
1uF/25V
C835
NC
3.6K OHM 1% 1/10W
C842
0.01uF
R832
10K 1/10W
C821
0.1uF/25V
R831
2.4K 1% 1/10W
R853
68K 1% 1/10W
R805
10K 1/10W
R811
10K 1/10W
Q810
C820
220pF
RK7002
R810
51K 1% 1/8W
D813
IN4148W
R865
NC
R841
68K 1% 1/10W
R829
22R 1/8W
R825
22R 1/8W
R807
R824
1K 1/10W 1%
68K 1% 1/10W
R808
47K 1/10W
JR801
0R05 1/4W
C825
0.1uF/ 25V
D814
IN4148W
C845
2.2uF/ 16V
R803
1M 1/10W 5%
R862
1M 1/10W 5%
R818
1K 1/10W 1%
C846
NC
Q809
RK7002
Q803
PMBS3904
C834
0.01uF
IC801
TL494IDR
1
1IN+
2
1IN-
3
FEEDBACK
4
DTC
5
CT
6
RT
7
GND
8 9
C1 E1
R861
NC
Q807
NC
R854
NC
C817
NC
OUTPUT CTRL
1K 1/10W 1%
16
2IN+
15
2IN-
14
REF
13
12
VCC
11
C2
10
E2
R826
R835
1M 1/10W 5%
R837
68K OHM 1% 1/10W
TPV(Top victory) Electronics Co.,ltd.
Title
Size Document Number Rev
B
Date: Sheet
03. INVERTER
<Doc > 1
of
13
R813
37
Page 38

17" LCD Color Monitor Dell E1709Wc
8. PCB Layout
8.1 Main Board
38
Page 39

17" LCD Color Monitor Dell E1709Wc
39
Page 40

17" LCD Color Monitor Dell E1709Wc
8.2 Power Board
40
Page 41

17" LCD Color Monitor Dell E1709Wc
8.3 Key Board
41
Page 42

17" LCD Color Monitor Dell E1709Wc
9. Maintainability
9.1 Equipments and Tools Requirement
1. Voltage meter
2. Oscilloscope
3. Pattern Generator
4. LCD Color Analyzer
5. Service Manual
6. User Manual
9.2 Trouble shooting
9.2.1 Main Board
No power
Measure U404 PIN2= 3.3V
C423(+)= 1.8V
NG
OK
X401 oscillating waveform is
normal
NG
OK
Reset signal is normal
OK
Replace U401
NG
Measure CN404
PIN3、4= 5.6V
NG
OK
Check U404, Q409, Q410
Check X401, C411, C412
Check R401, R402
Check power section
42
Page 43

17" LCD Color Monitor Dell E1709Wc
No Picture (LED is orange)
No picture
The button if under
control
OK
Measure U404 PIN2= 3.3V
C423(+)= 1.8V
OK
X401 oscillate
waveform is normal
NG
X401 oscillate
waveform is normal
OK
Check reset circuit of
U401 is normal
OK
Replace U401
NG
Replace U404, Q409, Q410
NG
Replace X401
NG
Check Correspondent
component
OK
Check HS/VS from
CN101 is normal
OK
Replace U401
NG
NG
Replace X401
Check Correspondent
component
43
Page 44

17" LCD Color Monitor Dell E1709Wc
Panel Power Circuit
Check CN403 is solder and
Q404,Q405 is OK?
Check Correspondent
component.
White screen
Measure Q404 base
is low level?
NG
OK
Replace PANEL
NG
X401 oscillate
waveform is normal
OK
Check reset circuit of
U401 is normal
OK
Replace U401
NG
NG
Replace X401
Check Correspondent
component.
44
Page 45

17" LCD Color Monitor Dell E1709Wc
9.2.2 Power/Inverter Board
1.) No power
Check CN902 pin4, 5 = 12V
NG
Check AC line volt 110V or 220V
OK
NG
Check AC input
Check the voltage of C905 (+)
OK
NG
Check bridge rectified circuit and F901 circuit
Check start voltage for the pin8 of IC901
NG
OK
Check R904, R932, R933 and Check IC901
Check the auxiliary voltage is bigger than
10V and smaller than 20V
OK
NG
1) Check IC901
2) Check IC901 over current protect circuit
Check IC901 pin6 PWM wave
OK
NG
Check IC901
Check Q901, FB901, D900, ZD921, ZD922, D915, D916, IC903 and T901
45
Page 46

17" LCD Color Monitor Dell E1709Wc
2.) W / LED, No Backlight
Check CN902 pin4, 5 = 12V
OK
Check ON/OFF signal
NG
Check adapter or MB
OK
NG
Check Interface board
Check IC801 PIN12=12V
OK
NG
Change Q808, Q805
Check IC801 PIN10, 9 have the output of square wave at short time
NG
OK
Change IC801
Check Q802 PIN5, 6, 7, 8 have the output of square wave at short time.
OK
NG
Check Q801, Q804, Q811, Q812 and Q802
Check the output of T801
OK
NG
Change T801
Check connecter & lamp
46
Page 47

17" LCD Color Monitor Dell E1709Wc
9.2.3 Key Board
Is Key Pad Board connecting normally?
OSD is unstable or not working
Y
Is Button Switch normally?
Y
Is Key Pad Board normally?
Y
N
Connect Key Pad Board
N
Replace Button Switch
N
Replace Key Pad Board
Check Main Board
47
Page 48

17" LCD Color Monitor Dell E1709Wc
10.White balance, Luminance adjustment
Approximately 2 Hours should be allowed for warm up before proceeding White-Balance
adjustment.
Before started adjust white balance, please setting the Chroma-7120 MEM. Channel 3 to 65000K colors, MEM.
Channel 4 to 9300
=140 cd/m
2
, 6500K parameter is x =313±28, y=329±28, Ymin = 180 cd/m2, and 5700K parameter is x = 328 ±28, y
= 344 ±28, Ymin = 160cd/m
How to setting MEM.channel you can reference to chroma 7120 user guide or simple use “ SC” key and “ NEXT”
key to modify x, y, Y value and use “ID” key to modify the TEXT description Following is the procedure to do
white-balance adjust
Enter into the factory mode:
Keep the power off first, then press “menu” and “+“ key simultaneously and turn on monitor.
0
K colors, MEM. Channel 9 to 57000K (our 9300K parameter is x=283±28, y=297±28, Ymin
2
)
Gain adjustment:
Move cursor to “-Factory Setting-” and press MENU key to enter this sub-menu.
Move cursor to “ Factory” and press MENU key.
Move cursor to “ Auto Level” and press MENU key to adjust Gain and Offset automatically;
0
a. Adjust sRGB (6500
K) color-temperature
1. Switch the chroma-7120 to RGB-mode (with press “MODE” button)
2. Switch the MEM.channel to Channel 3 (with up or down arrow on chroma 7120)
3.The LCD-indicator on chroma 7120 will show x = 313 ±28, y = 329 ±28, Ymin= 180 cd/m
4. Adjust the RED on OSD window until chroma 7120 indicator reached the value R=100
5. Adjust the GREEN on OSD, until chroma 7120 indicator reached G=100
6. Adjust the BLUE on OSD, until chroma 7120 indicator reached B=100
7. Repeat above procedure (item 5,6,7) until chroma 7120 RGB value meet the tolerance =100±2
0
b. Adjust Color1 (9300
K) color-temperature
8. Switch the chroma-7120 to RGB-mode (with press “MODE” button)
2
9. Switch the MEM.channel to Channel 4 (with up or down arrow on chroma 7120)
2
10. The LCD-indicator on chroma 7120 will show x = 283 ±28, y = 297 ±28, Ymin = 140 cd/m
11. Adjust the RED on OSD window until chroma 7120 indicator reached the value R=100
12. Adjust the GREEN on OSD, until chroma 7120 indicator reached G=100
13. Adjust the BLUE on OSD, until chroma 7120 indicator reached B=100
14. Repeat above procedure (item 5,6,7) until chroma 7120 RGB value meet the tolerance =100±2
0
c. Adjust Color2 (5700
K) color-temperature
15. Switch the chroma-7120 to RGB-mode (with press “MODE” button)
16. Switch the MEM.channel to Channel 9 (with up or down arrow on chroma 7120)
2
17. The LCD-indicator on chroma 7120 will show x = 328 ±28, y = 344 ±28, Ymin= 160 cd/m
18. Adjust the RED on OSD window until chroma 7120 indicator reached the value R=100
48
Page 49

17" LCD Color Monitor Dell E1709Wc
19. Adjust the GREEN on OSD, until chroma 7120 indicator reached G=100
20. Adjust the BLUE on OSD, until chroma 7120 indicator reached B=100
21. Repeat above procedure (item 5,6,7) until chroma 7120 RGB value meet the tolerance =100±2
22. Move cursor to “ Exit/Save” sub-menu and press MENU key to save adjust value and exit.
Turn the POWER-button off to on to quit from factory mode.
Max Brightness measurement: >250 cd/㎡
Test conditions:
a. Switch to the full white pattern, in user mode main menu:
1. Set <Color Settings> Red, Green, and Blue to the max.
2. Set <Brightness> Brightness, Contrast to the max.
b. The Minimum brightness is :< 40% of Max luminance (max luminance = max contrast + max brightness)
Test conditions:
Set <Brightness> Brightness, Contrast to the min.
49
Page 50

17" LCD Color Monitor Dell E1709Wc
11. ISP Instruction
Configure and procedure
It is a windows-based program, which cannot be run in MS-DOS.
System and equipment requirements
(1). An i486 (or above) personal computer or computer or compatible.
(2). Microsoft operation system Window 95/98/2000/XP.
(3). ISP Tool: ISP board/printer cable/VGA cable as shown in Fig.1
Link to Dell
VGA connector
Connect to PC LPT
Fig.1
(4). ISP software checklist
(5). Update the firmware
Step 1: Double click the ISP_Tool v3.772.exe icon and click Connect, bring up Fig.2
Fig.2
50
Page 51

17" LCD Color Monitor Dell E1709Wc
Step 2: Click OK and click Read, select program Bin file, bring up Fig.3
Fig.3
51
Page 52

17" LCD Color Monitor Dell E1709Wc
Step3: Click open and OK, bring up Fig.4 and Fig.5
Fig.4
Fig.5
52
Page 53

17" LCD Color Monitor Dell E1709Wc
Step 4: Click Auto and Run, bring up Fig.6
Step 5: When appear Verify OK, writer finished as shown Fig.7
Fig.6
Fig.7
53
Page 54

17" LCD Color Monitor Dell E1709Wc
12. Exploded View
54
Page 55

17" LCD Color Monitor Dell E1709Wc
13. BOM List
T7RGMGHBX5DLNN
Location Part No. Description Remark
011G6036 1 SPACER SUPPORT SCC-24
012G6059 1 RUBBER
050G 600 1 W WHITE STRAP
052G 1150 C INSULATING TAPE
052G 1186 SMALL TAPE
052G6019 1 INSULATING TAPE
052G6022 1500 SMALL TAPE
E08902 089G 728CAA 2D SIGNAL CABLE 2nd Source
E08902 089G 728GAA 2D SIGNAL CABLE
E08902 089G 728LAA 2D SIGNAL CABLE 2nd Source
0M1G 130 5120 SCREW
0M1G1730 6120 SCREW,42-D020523
750GLG171W3C22Z0DL PANEL LM171WX3-TLC2 NJ LGD
BOARD
756GQ8CB DL001
MAIN
-CBPCRMGDLQ1
U402 056G1133 81 SST25LF020A-33-4C-SAE
SMTC-U402 100GDMG7000N11 MCU ASSY-056G1133 34
AM1G1740 10225 CR3 SCREW
040G 45762412B CBPC LABEL
CN404 033G3802 6B YH CONN.6P 2.0 DIP
CN404 033G3802 6B YH W WAFER
CN402 033G8019 8C JH WAFER
CN403 033G804324B F CONNECTOR
CN403 033G804324B W CONNECTOR 2nd Source
C410 067G405V100 3P 10UF 16V
C423 067G405V101 3P CAP 105℃ 100UF M 16V
C426 067G405V101 3P CAP 105℃ 100UF M 16V
C427 067G405V101 3P CAP 105℃ 100UF M 16V
C421 067G405V101 3P CAP 105℃ 100UF M 16V
CN101 088G 35315F H D-SUB 15PIN
CN101 088G 35315F HD D-SUB CONN F ATTACHED SCREW 2nd Source
X401 093G 22 53 J 14.31818MHZ/32PF/49US
U401 056G 562565 IC TSUMU1PER-LF-2
U404 056G 563 52 IC AP1117D33L-13 TO252-3L DIODES
U102 056G 662 13 IC AZC099-04S SOT23-6L
U103 056G 662 13 IC AZC099-04S SOT23-6L
U403 056G1133 34 M24C02-WMN6TP
55
Page 56

17" LCD Color Monitor Dell E1709Wc
U402 056G1133 81 SST25LF020A-33-4C-SAE
Q404 057G 417 6 PMBS3906/PHILIPS-SMT(06)
Q406 057G 417 12 T KEC 2N3904S-RTK/PS
Q408 057G 417 12 T KEC 2N3904S-RTK/PS
Q409 057G 417 16 T MMBT2907
Q410 057G 417 16 T MMBT2907
Q409 057G 417 22 T TRA KN2907AS -60V/-0.6A SOT-23
Q410 057G 417 22 T TRA KN2907AS -60V/-0.6A SOT-23
Q405 057G 763 1 A03401 SOT23 BY AOS(A1)
R401 061G0402000 RST CHIPR 0 OHM +-5% 1/16W
R402 061G0402000 RST CHIPR 0 OHM +-5% 1/16W
R456 061G0402000 RST CHIPR 0 OHM +-5% 1/16W
R457 061G0402000 RST CHIPR 0 OHM +-5% 1/16W
R117 061G0402101 RST CHIPR 100 OHM +-5% 1/16W
R115 061G0402101 RST CHIPR 100 OHM +-5% 1/16W
R114 061G0402101 RST CHIPR 100 OHM +-5% 1/16W
R113 061G0402101 RST CHIPR 100 OHM +-5% 1/16W
R111 061G0402101 RST CHIPR 100 OHM +-5% 1/16W
R110 061G0402101 RST CHIPR 100 OHM +-5% 1/16W
R108 061G0402101 RST CHIPR 100 OHM +-5% 1/16W
R104 061G0402101 RST CHIPR 100 OHM +-5% 1/16W
R103 061G0402101 RST CHIPR 100 OHM +-5% 1/16W
R102 061G0402101 RST CHIPR 100 OHM +-5% 1/16W
R405 061G0402101 RST CHIPR 100 OHM +-5% 1/16W
R411 061G0402101 RST CHIPR 100 OHM +-5% 1/16W
R412 061G0402101 RST CHIPR 100 OHM +-5% 1/16W
R413 061G0402101 RST CHIPR 100 OHM +-5% 1/16W
R418 061G0402101 RST CHIPR 100 OHM +-5% 1/16W
R419 061G0402101 RST CHIPR 100 OHM +-5% 1/16W
R420 061G0402101 RST CHIPR 100 OHM +-5% 1/16W
R424 061G0402101 RST CHIPR 100 OHM +-5% 1/16W
R426 061G0402101 RST CHIPR 100 OHM +-5% 1/16W
R442 061G0402101 RST CHIPR 100 OHM +-5% 1/16W
R430 061G0402102 RST CHIPR 1 KOHM +-5% 1/16W
R431 061G0402102 RST CHIPR 1 KOHM +-5% 1/16W
R441 061G0402102 RST CHIPR 1 KOHM +-5% 1/16W
R118 061G0402102 RST CHIPR 1 KOHM +-5% 1/16W
R455 061G0402103 RST CHIPR 10 KOHM +-5% 1/16W
R454 061G0402103 RST CHIPR 10 KOHM +-5% 1/16W
R453 061G0402103 RST CHIPR 10 KOHM +-5% 1/16W
56
Page 57

17" LCD Color Monitor Dell E1709Wc
R447 061G0402103 RST
R439 061G0402103 RST CHIPR 10 KOHM +-5% 1/16W
R437 061G0402103 RST CHIPR 10 KOHM +-5% 1/16W
R433 061G0402103 RST CHIPR 10 KOHM +-5% 1/16W
R421 061G0402103 RST CHIPR 10 KOHM +-5% 1/16W
R417 061G0402103 RST CHIPR 10 KOHM +-5% 1/16W
R408 061G0402103 RST CHIPR 10 KOHM +-5% 1/16W
R407 061G0402103 RST CHIPR 10 KOHM +-5% 1/16W
R406 061G0402103 RST CHIPR 10 KOHM +-5% 1/16W
R404 061G0402103 RST CHIPR 10 KOHM +-5% 1/16W
R121 061G0402103 RST CHIPR 10 KOHM +-5% 1/16W
R120 061G0402103 RST CHIPR 10 KOHM +-5% 1/16W
R436 061G0402104 RST CHIPR 100 KOHM +-5% 1/16W
R410 061G0402121 RST CHIP 120R 1/16W 5%
R414 061G0402121 RST CHIP 120R 1/16W 5%
CHIPR 10 KOHM +-5% 1/16W
R429 061G0402202 RST CHIP 2K 1/16W 5%
R432 061G0402202 RST CHIP 2K 1/16W 5%
R409 061G0402203 RST CHIP 20K 1/16W 5%
R105 061G0402222 RST CHIPR 2.2 KOHM +-5% 1/16W
R106 061G0402222 RST CHIPR 2.2 KOHM +-5% 1/16W
R109 061G0402390 0F RST CHIP 390R 1/16W 1%
R403 061G0402390 0F RST CHIP 390R 1/16W 1%
R427 061G0402392 RST CHIP 3.9K 1/16W 5%
R428 061G0402392 RST CHIP 3.9K 1/16W 5%
R435 061G0402472 RST CHIPR 4.7 KOHM +-5% 1/16W
R440 061G0402472 RST CHIPR 4.7 KOHM +-5% 1/16W
R448 061G0402472 RST CHIPR 4.7 KOHM +-5% 1/16W
R107 061G0402750 RST CHIPR 75 OHM +-5% 1/16W
R112 061G0402750 RST CHIPR 75 OHM +-5% 1/16W
R116 061G0402750 RST CHIPR 75 OHM +-5% 1/16W
R101 061G0603000 RST CHIPR 0 OHM +-5% 1/10W
R438 061G0805331 RST CHIPR 330 OHM +-5% 1/8W
C401 065G0402104 15 MLCC 0402 0.1UF K 16V X5R
C403 065G0402104 15 MLCC 0402 0.1UF K 16V X5R
C404 065G0402104 15 MLCC 0402 0.1UF K 16V X5R
C406 065G0402104 15 MLCC 0402 0.1UF K 16V X5R
C407 065G0402104 15 MLCC 0402 0.1UF K 16V X5R
C409 065G0402104 15 MLCC 0402 0.1UF K 16V X5R
C413 065G0402104 15 MLCC 0402 0.1UF K 16V X5R
C414 065G0402104 15 MLCC 0402 0.1UF K 16V X5R
57
Page 58

17" LCD Color Monitor Dell E1709Wc
C415 065G0402104 15 MLCC
C416 065G0402104 15 MLCC 0402 0.1UF K 16V X5R
C417 065G0402104 15 MLCC 0402 0.1UF K 16V X5R
C419 065G0402104 15 MLCC 0402 0.1UF K 16V X5R
C422 065G0402104 15 MLCC 0402 0.1UF K 16V X5R
C428 065G0402104 15 MLCC 0402 0.1UF K 16V X5R
C429 065G0402104 15 MLCC 0402 0.1UF K 16V X5R
C432 065G0402104 15 MLCC 0402 0.1UF K 16V X5R
C424 065G0402104 15 MLCC 0402 0.1UF K 16V X5R
C102 065G0402220 31 CHIP 22PF 50V NPO
C103 065G0402220 31 CHIP 22PF 50V NPO
C411 065G0402220 31 CHIP 22PF 50V NPO
C412 065G0402220 31 CHIP 22PF 50V NPO
C408 065G0402224 17 CAP CER 0.22UF -20%-80%
C113 065G0402473 12 CHIP 0.047UF 16V X7R
0402 0.1UF K 16V X5R
C109 065G0402473 12 CHIP 0.047UF 16V X7R
C107 065G0402473 12 CHIP 0.047UF 16V X7R
C106 065G0402473 12 CHIP 0.047UF 16V X7R
C105 065G0402473 12 CHIP 0.047UF 16V X7R
C101 065G0402473 12 CHIP 0.047UF 16V X7R
C110 065G0402473 12 CHIP 0.047UF 16V X7R
C104 065G0402509 31 CHIP 5PF 50V NPO
C108 065G0402509 31 CHIP 5PF 50V NPO
C111 065G0402509 31 CHIP 5PF 50V NPO
FB402 071G 56K121 M CHIP BEAD
FB401 071G 56V301 B CHIP BEAD FCM2012VF-301T07 BULLWILL
FB101 071G 59K190 B 19 OHM BEAD
FB102 071G 59K190 B 19 OHM BEAD
FB103 071G 59K190 B 19 OHM BEAD
D401 093G 60505 DIO SIG SM BAT54C(PHSE)R
D701 093G 6432P LL4148
ZD103 093G 39S 34 T UDZSNP5.6B ROHM
ZD104 093G 39S 34 T UDZSNP5.6B ROHM
D701 093G 64S511SEM IN4148W
D402 093G3004 3 SM340A
D402 093G3004 4 RB050L-40
715G2904 1 7 MAIN PCB FR-4 D/S 57X64MM
Q404 057G 417512 MMBT3906
KEPC8QDC KEY BOARD
077G 500 5E XL DOME SWITCH 5PCS ARRAY
58
Page 59

17" LCD Color Monitor Dell E1709Wc
089G 76J 8531 FFC
Q52G6022 28 TAPE
LED1 081G 14506 GP LED GPTD08063YBC1 GUANGPU
715G2801 1 2 KEY PCB FR-4 87.2X7.5X0.8MM DS
PWPC8721LYG2 POWER G2664-2-X-X-14-080530
040G 45762412B CBPC LABEL
GND1 009G6005 1 GROUND TERMINAL
CN802 033G8020 2F F CONN.2P DIP 2nd Source
CN801 033G8020 2F F CONN.2P DIP 2nd Source
CN802 033G8020 2F U CONNECTOR 2P DIP R/A
CN801 033G8020 2F U CONNECTOR 2P DIP R/A
051G 6 4503 GLUE_RTV
IC903 056G 139 3A IC PC123Y22FZ0F
NR901 061G 58080 WT 8 OHM NCT
R908 061G152M104 64 100KOHM 5% 2W
CABLE
R914 061G152M278 64 0.27 OHM 5% 2W
C903 063G107K474 US 0.47UF +-10%
C801 065G 6J1506ET 15PF 5% SL 6KV
C901 065G305M1022BP Y2 1000PF M 250VAC Y5P
C902 065G305M1022BP Y2 1000PF M 250VAC Y5P
C921 065G306M4722BP 4700PF +-20% 400VAC
C905 067G 40Z10115K CAP 105℃ 100UF M 450V
C802 067G215D4714KV E.C 105℃ CAP 470UF M 25V ED SERIES
C917 067G215D6814KV CAP 105℃ 680UF M 25V
C918 067G215D6814KV CAP 105℃ 680UF M 25V
C939 067G215S1024KV EC 105℃ CAP 1000UF M 25V
C915 067G215S4713KV EC 105℃ CAP 470UF M 16V
L902 073G 174 65 H LINE FILTER
L903 073G 253191 H IND CHOKE 1.1UH DADON
L904 073G 253191 H IND CHOKE 1.1UH DADON
T901 080GL17T 42 N X'FMR 510UH YUVA-769
CN901 087G 501 32 S AC SOCKET
CN901 087G 501 32 DL AC SOCKET DIP 3PIN+2PIN GROUND 2nd Source
BD901 093G 50460 28 BRIDGE DIODE KBP208G LITEON
D907 093G3006 1 1 31DQ06FC3 NIHON INTER
CN902 095G 825 9D512 WIRE HARNESS 9P(SCN)-6P(PLUG)
CN902 095G 825 9X512 WIRE HARNESS 9P(SCN)-6P(PLUG) 2nd Source
705GQ793060 D906 ASS'Y
051G 200 1 OIL FOR DISAPPEAR
D906 093G 60218 SB10100FCT
59
Page 60

17" LCD Color Monitor Dell E1709Wc
0M1G1730 8120 SCREW
Q90G0117 2 HEAT SINK
705GQ857019 Q901 ASS'Y
051G 200 1 OIL FOR DISAPPEAR
Q901 057G 600 35 STP8NK80ZFP
0M1G1730 8120 SCREW
Q90G6263 5 HEAT SINK
IC801 056G 379 22 IC TL494IDR SOIC-16
IC901 056G 379 71 IC TEA1530AT/N2 SO-8 NXP
Q801 057G 417 4 PMBS3904/PHILIPS-SMT(04)
Q803 057G 417 4 PMBS3904/PHILIPS-SMT(04)
Q806 057G 417 4 PMBS3904/PHILIPS-SMT(04)
Q811 057G 417 4 PMBS3904/PHILIPS-SMT(04)
Q902 057G 417 4 PMBS3904/PHILIPS-SMT(04)
Q804 057G 417 6 PMBS3906/PHILIPS-SMT(06)
Q812 057G 417 6 PMBS3906/PHILIPS-SMT(06)
Q802 057G 600 55 P5506 HVG SO-8
Q810 057G 759 2 RK7002
Q809 057G 759 2 RK7002
Q808 057G 760 4B PDTA144WK SOT346
Q805 057G 760 5B PDTC144WK SOT346
R942 061G0603100 1F RST CHIPR 1 KOHM +-1% 1/10W
R925 061G0603100 1F RST CHIPR 1 KOHM +-1% 1/10W
R826 061G0603100 1F RST CHIPR 1 KOHM +-1% 1/10W
R824 061G0603100 1F RST CHIPR 1 KOHM +-1% 1/10W
R822 061G0603100 1F RST CHIPR 1 KOHM +-1% 1/10W
R821 061G0603100 1F RST CHIPR 1 KOHM +-1% 1/10W
R818 061G0603100 1F RST CHIPR 1 KOHM +-1% 1/10W
R805 061G0603100 2F RST CHIPR 10K OHM +-1% 1/10W
R811 061G0603100 2F RST CHIPR 10K OHM +-1% 1/10W
R817 061G0603100 2F RST CHIPR 10K OHM +-1% 1/10W
R828 061G0603100 2F RST CHIPR 10K OHM +-1% 1/10W
R832 061G0603100 2F RST CHIPR 10K OHM +-1% 1/10W
R926 061G0603100 2F RST CHIPR 10K OHM +-1% 1/10W
R803 061G0603105 RST CHIPR 1M OHM +-5% 1/10W
R835 061G0603105 RST CHIPR 1M OHM +-5% 1/10W
R862 061G0603105 RST CHIPR 1M OHM +-5% 1/10W
R814 061G0603150 1F RST CHIPR 1.5 KOHM +-1% 1/10W
R801 061G0603150 1F RST CHIPR 1.5 KOHM +-1% 1/10W
R924 061G0603152 RST CHIPR 1.5 KOHM +-5% 1/10W
60
Page 61

17" LCD Color Monitor Dell E1709Wc
R831 061G0603240 1F RST
R930 061G0603240 1F RST CHIPR 2.4 KOHM +-1% 1/10W
R940 061G0603330 2F RST CHIPR 33K OHM +-1% 1/10W
R927 061G0603360 1F RST CHIPR 3.6K OHM +-1% 1/10W
R827 061G0603360 1F RST CHIPR 3.6K OHM +-1% 1/10W
R813 061G0603360 1F RST CHIPR 3.6K OHM +-1% 1/10W
R809 061G0603360 1F RST CHIPR 3.6K OHM +-1% 1/10W
R806 061G0603360 1F RST CHIPR 3.6K OHM +-1% 1/10W
R808 061G0603470 2F RST CHIPR 47 KOHM +-1% 1/10W
R820 061G0603470 2F RST CHIPR 47 KOHM +-1% 1/10W
R851 061G0603680 1F RST CHIPR 6.8 KOHM +-1% 1/10W
R853 061G0603680 2F RST CHIPR 68K OHM +-1% 1/10W
R841 061G0603680 2F RST CHIPR 68K OHM +-1% 1/10W
R837 061G0603680 2F RST CHIPR 68K OHM +-1% 1/10W
R807 061G0603680 2F RST CHIPR 68K OHM +-1% 1/10W
CHIPR 2.4 KOHM +-1% 1/10W
R804 061G0805101 1ST CHIPR 100 OHM +-5% 1/8W
R911 061G0805102 RST CHIPR 1K OHM +-5% 1/8W
R917 061G0805102 RST CHIPR 1K OHM +-5% 1/8W
R929 061G0805102 RST CHIPR 1K OHM +-5% 1/8W
R938 061G0805103 RST CHIPR 10K OHM +-5% 1/8W
R916 061G0805152 RST CHIPR 1.5 KOHM +-5% 1/8W
R825 061G0805220 RST CHIPR 22 OHM +-5% 1/8W
R829 061G0805220 RST CHIPR 22 OHM +-5% 1/8W
R839 061G0805220 RST CHIPR 22 OHM +-5% 1/8W
R850 061G0805220 RST CHIPR 22 OHM +-5% 1/8W
R912 061G0805220 2F RST CHIPR 22 KOHM +-1% 1/8W
R915 061G0805224 RST CHIPR 220 KOHM +-5% 1/8W
R810 061G0805510 2F RST CHIPR 51K OHM +-1% 1/8W
R931 061G0805822 RST CHIPR 8.2 KOHM +-5% 1/8W
F902 061G1206000 RST CHIPR 0 OHM +-5% 1/4W
JR801 061G1206000 RST CHIPR 0 OHM +-5% 1/4W
JR802 061G1206000 RST CHIPR 0 OHM +-5% 1/4W
JR901 061G1206000 RST CHIPR 0 OHM +-5% 1/4W
R967 061G1206000 RST CHIPR 0 OHM +-5% 1/4W
F801 061G1206000 4 RST CHIPR 0 OHM +-5% 1/4W
R909 061G1206100 RST CHIPR 10 OHM +-5% 1/4W
R910 061G1206100 RST CHIPR 10 OHM +-5% 1/4W
R962 061G1206101 RST CHIPR 100 OHM +-5% 1/4W
R961 061G1206101 RST CHIPR 100 OHM +-5% 1/4W
R935 061G1206101 RST CHIPR 100 OHM +-5% 1/4W
61
Page 62

17" LCD Color Monitor Dell E1709Wc
R920 061G1206101 RST
R919 061G1206101 RST CHIPR 100 OHM +-5% 1/4W
R918 061G1206101 RST CHIPR 100 OHM +-5% 1/4W
R921 061G1206102 RST CHIPR 1K OHM +-5% 1/4W
R922 061G1206102 RST CHIPR 1K OHM +-5% 1/4W
R923 061G1206102 RST CHIPR 1K OHM +-5% 1/4W
R928 061G1206102 RST CHIPR 1K OHM +-5% 1/4W
R812 061G1206330 RST CHIPR 33 OHM +-5% 1/4W
R855 061G1206330 RST CHIPR 33 OHM +-5% 1/4W
R904 061G1206472 RST CHIPR 4.7K OHM +-5% 1/4W
R932 061G1206472 RST CHIPR 4.7K OHM +-5% 1/4W
R933 061G1206472 RST CHIPR 4.7K OHM +-5% 1/4W
R901 061G1206684 RST CHIPR 680K OHM +-5% 1/4W
R902 061G1206684 RST CHIPR 680K OHM +-5% 1/4W
R903 061G1206684 RST CHIPR 680K OHM +-5% 1/4W
CHIPR 100 OHM +-5% 1/4W
C819 065G0603103 12 CHIP 0.01UF 16V X7R
C823 065G0603103 12 CHIP 0.01UF 16V X7R
C834 065G0603103 12 CHIP 0.01UF 16V X7R
C842 065G0603103 12 CHIP 0.01UF 16V X7R
C924 065G0603103 12 CHIP 0.01UF 16V X7R
C825 065G0603104 22 CAP CHIP 0603 0.1UF K 25V X7R
C821 065G0603104 22 CAP CHIP 0603 0.1UF K 25V X7R
C807 065G0603104 22 CAP CHIP 0603 0.1UF K 25V X7R
C910 065G0805102 31 CAP CHIP 0805 1000PF J 50V NPO
C839 065G0805102 31 CAP CHIP 0805 1000PF J 50V NPO
C803 065G0805102 31 CAP CHIP 0805 1000PF J 50V NPO
C931 065G0805104 32 CAP CHIP 0805 0.1UF K 50V X7R
C930 065G0805104 32 CAP CHIP 0805 0.1UF K 50V X7R
C916 065G0805104 32 CAP CHIP 0805 0.1UF K 50V X7R
C907 065G0805104 32 CAP CHIP 0805 0.1UF K 50V X7R
C824 065G0805104 32 CAP CHIP 0805 0.1UF K 50V X7R
C911 065G0805105 22 CAP CHIP 0805 1UF K 25V X7R
C822 065G0805105 22 CAP CHIP 0805 1UF K 25V X7R
C928 065G0805122 31 CHIP CAP 0805 1200PF J 50V NPO
C820 065G0805221 31 CAP CHIP 0805 220PF J 50V NPO
C909 065G0805224 32 0.22UF,K,50V,X7R
C845 065G0805225 12 CAP CHIP 0805 2.2UF K 16V X7R
C912 065G1206102 72 CAP CHIP 1206 1000PF K 500V X7R
C929 065G1206102 72 CAP CHIP 1206 1000PF K 500V X7R
D802 093G 64 33 DIO SIG SM BAV99 (PHSE)R
62
Page 63

17" LCD Color Monitor Dell E1709Wc
D801 093G 64 33 DIO
D805 093G 64 38 D DIODE BAW56 DIODES
ZD922 093G 39S 25 T RLZ5.1B LLDS
ZD902 093G 39S 40 T RLZ 13B LLDS
ZD921 093G 39S 40 T RLZ 13B LLDS
D916 093G 64S511SEM IN4148W
D915 093G 64S511SEM IN4148W
D903 093G 64S511SEM IN4148W
D817 093G 64S511SEM IN4148W
D814 093G 64S511SEM IN4148W
D813 093G 64S511SEM IN4148W
CN901 006G 31500 EYELET
NR901 006G 31502 1.5MM RIVET
T901 006G 31502 1.5MM RIVET
IC904 056G 158 12 KIA431A-AT/P TO-92
SIG SM BAV99 (PHSE)R
C938 065G 2K152 1T GP CERAMIC CAP
C906 065G 2K152 1T6921 1.5NF/2KV Y5P +-10%
C908 067G215Y2207KT CAP 105℃ 22UF M 50V KINGNICHI
FB901 071G 55 29 FERRITE BEAD
F901 084G 55 1W FUSE 4A 250V WICKMANN
D901 093G 6038T52T FR103
D900 093G1100 1152T DIODE PR1007R 1A/1000V DO-41
715G2664 3 POWER PCB 160X123X1.6MM FR-1 1OZ S/S
Q01G6019 1 SCREW
Q05G6081 1 POWER LENS
Q15G0359101 MAIN FRAME
Q23G317870010A DELL LOGO FOR V1909WDD
Q33G0234 VHA1L0100 KEY BUTTON
Q34G0457 VH 1B0130 BEZEL 17WA-8DELL3-3
Q34G0458 VH 1B0100 REAR COVER 17
Q37G0102011 STAND ASS'Y
Q40G 17N70023A RATING LABEL
Q41G7800700A46 E1709W WEST QSG
Q41G7800700A51 PIG FOR EMEA
Q44G7105101 EPS L
Q44G7105201 EPS R
Q44G7105700 1A 17"LCD CARTON
Q45G 77 5 PE PACKING
Q45G 88607 76 PE PACKING
Q45G 88609156 EPE BAG FOR MONITOR
63
Page 64

17" LCD Color Monitor Dell E1709Wc
Q52G 1185 91 BIG
Q52G6020118 PROTECT FILM
Q70G170070011A CD MANUAL
S95G80183H29 LVDS ASSY
033F303SM24K30 PK2407P30/TD00-30LH
033F206H24JWT2 A2006H00-2*12PHKL
033F206T2JWTOP A2006TOP-2
033F303TTD1 TD00-T 2407PS-00
Q40G0001700 4A DELL CARTON LABEL
Q40G0001700 7B S/N LABEL
TAPE FOR DELL CARTON
64
Page 65

17" LCD Color Monitor Dell E1709Wc
14.Different Parts List
Diversity of T7RGMGHKX5DLNN compared with T7RGMGHBX5DLNN
Location Part No. Description Remark
044G9003109 CORNER PAPER
089G402A18NISD POWER CORD
Q41G7800700A49 PIG for DAO
Diversity of T7RHMGHBX5DLNN compared with T7RGMGHBX5DLNN
Location Part No. Description Remark
750GLH70GWB22Z000D PANEL HSD170MGW1-B01 NJ HSD
756GQ8CB DL002 MAIN BOARD-CBPCRMGDLQ1
SMTC-U402 100GDMH7000N11 MCU ASSY-056G1133 34
PWPC8721HYG2 POWER BOARD G2664-2-X-X-13-080530
R851 061G0603150 2F RST CHIPR 15 KOHM +-1% 1/10W
R802 061G0603180 2F RST CHIPR 18 KOHM +-1% 1/10W
Q15G0359201 MAIN FRAME
Diversity of T7RHMGHKX5DLNN compared with T7RGMGHBX5DLNN
Location Part No. Description Remark
044G9003109 CORNER PAPER
089G402A18NISD POWER CORD
750GLH70GWB22Z000D PANEL HSD170MGW1-B01 NJ HSD
756GQ8CB DL002 MAIN BOARD-CBPCRMGDLQ1
SMTC-U402 100GDMH7000N11 MCU ASSY-056G1133 34
PWPC8721HYG2 POWER BOARD G2664-2-X-X-13-080530
R851 061G0603150 2F RST CHIPR 15 KOHM +-1% 1/10W
R802 061G0603180 2F RST CHIPR 18 KOHM +-1% 1/10W
Q15G0359201 MAIN FRAME
Q41G7800700A49 PIG FOR DAO
iversity of T7RGMGHBX5DLNC compared with T7RGMGHBX5DLNN
Location Part No. Description Remark
750GLG171W3C22D0DL PANEL LM171WX3-TLC2 NJ LGD
Diversity of T7RGMGHKX5DLNC compared with T7RGMGHBX5DLNN
Location Part No. Description Remark
044G9003109 CORNER PAPER
089G402A18NISD POWER CORD
750GLG171W3C22D0DL PANEL LM171WX3-TLC2 NJ LGD
Q41G7800700A49 PIG for DAO
65
Page 66

17" LCD Color Monitor Dell E1709Wc
Diversity of T7RGMGHMX5DFNC compared with T7RGMGHBX5DLNN
Location Part No. Description Remark
044G9003109 CORNER PAPER
750GLG171W3C22D0DL PANEL LM171WX3-TLC2 NJ LGD
Q41G7800700A45 E1709W east QSG
Q41G7800700A50 PIG FOR APCC
Diversity of T7RHMGHMX5DFNC compared with T7RGMGHBX5DLNN
Location Part No. Description Remark
044G9003109 CORNER PAPER
750GLH70GWB22D000D PANEL HSD170MGW1-B01 NJ HSD
756GQ8CB DL002 MAIN BOARD-CBPCRMGDLQ1
SMTC-U402 100GDMH7000N11 MCU ASSY-056G1133 34
PWPC8721HYG2 POWER BOARD G2664-2-X-X-13-080530
R851 061G0603150 2F RST CHIPR 15 KOHM +-1% 1/10W
R802 061G0603180 2F RST CHIPR 18 KOHM +-1% 1/10W
Q15G0359201 MAIN FRAME
Q41G7800700A45 E1709W east QSG
Q41G7800700A50 PIG FOR APCC
Diversity of T7RHMGHFX5DLNC compared with T7RGMGHBX5DLNN
Location Part No. Description Remark
SMTC-U402 100GDMH7000N11 MCU ASSY-056G1133 34
PWPC8721HYG2 POWER BOARD G2664-2-X-X-13-080530
R851 061G0603150 2F RST CHIPR 15 KOHM +-1% 1/10W
R802 061G0603180 2F RST CHIPR 18 KOHM +-1% 1/10W
044G9003109 CORNER PAPER
750GLH70GWB22D000D PANEL HSD170MGW1-B01 NJ HSD
756GQ8CB DL002 MAIN BOARD-CBPCRMGDLQ1
Q15G0359201 MAIN FRAME
Q41G7800700A45 E1709W east QSG
Q41G7800700A50 PIG FOR APCC
Diversity of T7RGMGHFX5DLNC compared with T7RGMGHBX5DLNN
Location Part No. Description Remark
044G9003109 CORNER PAPER
750GLG171W3C22D0DL PANEL LM171WX3-TLC2 NJ LGD
Q41G7800700A45 E1709W east QSG
Q41G7800700A50 PIG FOR APCC
66
Page 67

17" LCD Color Monitor Dell E1709Wc
Diversity of T7RHMGHJX5DLNC compared with T7RGMGHBX5DLNN
Location Part No. Description Remark
044G9003210 CORNER PAPER
089G401A18NHRA POWER CORD
750GLH70GWB22D000D PANEL HSD170MGW1-B01 NJ HSD
756GQ8CB DL002 MAIN BOARD-CBPCRMGDLQ1
SMTC-U402 100GDMH7000N11 MCU ASSY-056G1133 34
PWPC8721HYG2 POWER G2664-2-X-X-13-080530
R851 061G0603150 2F RST CHIPR 15 KOHM +-1% 1/10W
R802 061G0603180 2F RST CHIPR 18 KOHM +-1% 1/10W
Q07G 1 5V79 X WOODEN PALLET
Q15G0359201 MAIN FRAME
Q41G7800700A45 E1709W east QSG
Q41G7800700A50 PIG FOR APCC
Q44G6002113 94 PAPER BOARD
Diversity of T7RGMGHJX5DLNC compared with T7RGMGHBX5DLNN
Location Part No. Description Remark
044G9003210 CORNER PAPER
089G401A18NHRA POWER CORD
750GLG171W3C22D0DL PANEL LM171WX3-TLC2 NJ LGD
Q07G 1 5V79 X WOODEN PALLET
Q41G7800700A45 E1709W east QSG
Q41G7800700A50 PIG FOR APCC
Q44G6002113 94 PAPER BOARD
Diversity of T7RHMGHKX5DLNC compared with T7RGMGHBX5DLNN
Location Part No. Description Remark
044G9003109 CORNER PAPER
089G402A18NISD POWER CORD
750GLH70GWB22D000D PANEL HSD170MGW1-B01 NJ HSD
756GQ8CB DL002 MAIN BOARD-CBPCRMGDLQ1
100GDMH7000N11 MCU ASSY-056G1133 34
PWPC8721HYG2 POWER BOARD G2664-2-X-X-13-080530
061G0603150 2F RST CHIPR 15 KOHM +-1% 1/10W
061G0603180 2F RST CHIPR 18 KOHM +-1% 1/10W
Q15G0359201 MAIN FRAME
Q41G7800700A49 PIG for DAO
67
Page 68

17" LCD Color Monitor Dell E1709Wc
Diversity of T7RHMGHBX5DLNC compared with T7RGMGHBX5DLNN
Location Part No. Description Remark
750GLH70GWB22D000D PANEL HSD170MGW1-B01 NJ HSD
756GQ8CB DL002 MCU ASS'Y
SMTC-U402 100GDMH7000N11 MCU ASSY-056G1133 34
POWER BOARD
PWPC8721HYG2
G2664-2-X-X-13-080530
R851 061G0603150 2F RST CHIPR 15 KOHM +-1% 1/10W
R802 061G0603180 2F RST CHIPR 18 KOHM +-1% 1/10W
Q15G0359201 MAIN FRAME
Diversity of T7RGMGHMX5DLNC compared with T7RGMGHBX5DLNN
Location Part No. Description Remark
041G 68623 1A Certificated card
044G9003210 CORNER PAPER
750GLG171W3C22D0DL PANEL LM171WX3-TLC2 NJ LGD
Q07G 1 5V79 wooden pallet
Q41G7800700A45 E1709W east QSG
Q41G7800700A50 PIG FOR APCC
Q44G6002113 94 PAPER BOARD
Q44G7105700 2A 17"LCD CARTON
Diversity of T7RHMGHMX5DLNC compared with T7RGMGHBX5DLNN
Location Part No. Description Remark
041G 68623 1A Certificated card
044G9003210 CORNER PAPER
750GLH70GWB22D000D PANEL HSD170MGW1-B01 NJ HSD
756GQ8CB DL002 MCU ASS'Y
SMTC-U402 100GDMH7000N11 MCU ASSY-056G1133 34
POWER BOARD
PWPC8721HYG2
G2664-2-X-X-13-080530
R851 061G0603150 2F RST CHIPR 15 KOHM +-1% 1/10W
Q07G 1 5V79 wooden pallet
Q15G0359201 MAIN FRAME
Q41G7800700A45 E1709W east QSG
Q41G7800700A50 PIG FOR APCC
Q44G6002113 94 PAPER BOARD
Q44G7105700 2A 17"LCD CARTON
68
Page 69

17" LCD Color Monitor Dell E1709Wc
Diversity of T7RGMGHLX5DLNC compared with T7RGMGHBX5DLNN
Location Part No. Description Remark
044G9003109 CORNER PAPER
089G412A18NIS3 POWER CORD/32E1818058
750GLG171W3C22D0DL PANEL LM171WX3-TLC2 NJ LGD
Q41G7800700A45 E1709W east QSG
Q41G7800700A50 PIG FOR APCC
Diversity of T7RHMGHLX5DLNC compared with T7RGMGHBX5DLNN
Location Part No. Description Remark
044G9003109 CORNER PAPER
089G412A18NIS3 POWER CORD/32E1818058
750GLH70GWB22D000D PANEL HSD170MGW1-B01 NJ HSD
756GQ8CB DL002 MCU ASS'Y
SMTC-U402 100GDMH7000N11 MCU ASSY-056G1133 34
PWPC8721HYG2
R851 061G0603150 2F RST CHIPR 15 KOHM +-1% 1/10W
POWER BOARD
G2664-2-X-X-13-080530
R802 061G0603180 2F RST CHIPR 18 KOHM +-1% 1/10W
Q15G0359201 MAIN FRAME
Q41G7800700A45 E1709W east QSG
Q41G7800700A50 PIG FOR APCC
Diversity of T7RGMGHKX5DD1Ccompared with T7RGMGHBX5DLNN
Location Part No. Description Remark
044G9003109 CORNER PAPER
044G9003132 CORNER PAPER
052G 1150 C INSULATING TAPE
052G 1185 1 BIG TAPE
052G 1186 SMALL TAPE
052G6022 1500 SMALL TAPE
089G402A18NISD POWER CORD
0M1G 130 5120 SCREW
750GLG171W3C22D0DL PANEL LM171WX3-TLC2 NJ LGD
AM1G1740 10225 CR3 SCREW
AM1G1740 10225 CR3 SCREW
Q40G 17N70024A RATING LABEL
Q40G 582813 3A S/N LABEL
Q41G7800700A49 PIG for DAO
69
Page 70

17" LCD Color Monitor Dell E1709Wc
Q44G600027V 9A Carton
Q44G7105MKD 1A 17"LCD CARTON
Q44G7107101EPE EPE
Q45G 99606 24 ESD insulating pe bag
040G 45762412B CBPC LABEL
Q40G0001813 5A CARTON LABEL
Diversity of T7RHMGHKX5DD1C compared with T7RGMGHBX5DLNN
Location Part No. Description Remark
044G9003109 CORNER PAPER
044G9003132 CORNER PAPER
052G 1150 C INSULATING TAPE
052G 1185 1 BIG TAPE
052G 1186 SMALL TAPE
052G6022 1500 SMALL TAPE
089G402A18NISD POWER CORD
0M1G 130 5120 SCREW
750GLH70GWB22D000D PANEL HSD170MGW1-B01 NJ HSD
756GQ8CB DL002 MCU ASS'Y
DELL_E1709W_
SMTCR-U402 100GDMH7000N11
TSUM1PER_HSD_M2C301_20080725
AM1G1740 10225 CR3 SCREW
AM1G1740 10225 CR3 SCREW
PWPC8721HYG2 POWER G2664-2-X-X-13-080530
R851 061G0603150 2F RST CHIPR 15 KOHM +-1% 1/10W
R802 061G0603180 2F RST CHIPR 18 KOHM +-1% 1/10W
Q15G0359201 MAIN FRAME
Q40G 17N70024A RATING LABEL
Q40G 582813 3A S/N LABEL
Q41G7800700A49 PIG for DAO
Q44G600027V 9A Carton
Q44G7105MKD 1A 17"LCD CARTON
Q44G7107101EPE EPE
Q45G 99606 24 ESD insulating pe bag
040G 45762412B CBPC LABEL
Q40G0001813 5A CARTON LABEL
70
Page 71

17" LCD Color Monitor Dell E1709Wc
Diversity of T7RGMGHKX5DD2C compared with T7RGMGHBX5DLNN
Location Location Location Location
040G 58162435A P/N LABEL FOR MANUAL PE BAG
044G9003109 CORNER PAPER
052G 1185 1 BIG TAPE
052G 1186 SMALL TAPE
089G402A18NISD POWER CORD
0M1G 130 5120 SCREW
0M1G2940 10225 CR3 SCREW
750GLG171W3C22D0DL PANEL LM171WX3-TLC2 NJ LGD
Q05G6043 1 WASHER
Q40G 17N70024A RATING LABEL
Q40G000162410A S/N LABEL
Q40G000170010A CARTON LABEL
Q41G7800700A62 PIG FOR DAO
Q44G600017D 6A SKD CARTON
Q44G600019S 2A GP CARTON
Q44G600024D 3A CARTON
Q44G600027V 9A CARTON
Q44G600032V 1A CARTON
Q44GSLIP10046A PLASTIC SLIPSHEET
Q45G 88525T28 PE BAG
Q45G 88609156 EPE BAG FOR MONITOR
Q45G 99606 24 ESD INSULATING PE BAG
040G 45762412B CBPC LABEL
040G 581654 3A CARTON LABEL
Q40G0001813 5A CARTON LABEL
71
Page 72

17" LCD Color Monitor Dell E1709Wc
Diversity of T7RHMGHKX5DD2C compared with T7RGMGHBX5DLNN
Location Location Location Location
044G9003109 CORNER PAPER
052G 1185 1 BIG TAPE
089G402A18NISD POWER CORD
0M1G 130 5120 SCREW
0M1G2940 10225 CR3 SCREW
750GLH70GWB22D000D PANEL HSD170MGW1-B01 NJ HSD
MAIN BOARD
756GQ8CB DL002
SMTCR-U402 100GDMH7000N11 MCU ASSY-056G1133 34
PWPC8721HYG2 POWER BOARD G2664-2-X-X-13-080530
R851 061G06031502FY RST CHIPR 15KOHM +-1% 1/10W YAGEO
R802 061G06031802FF RST CHIPR 18KOHM +-1% 1/10W FENGHUA
Q05G6043 1 WASHER
Q15G0359201 MAIN FRAME
Q41G7800700A62 PIG FOR DAO
Q44G600017D 6A SKD CARTON
Q44G600019S 2A GP CARTON
Q44G600024D 3A CARTON
Q44G600027V 9A CARTON
Q44G600032V 1A CARTON
Q44GSLIP10046A PLASTIC SLIPSHEET
Q45G 88525T28 PE BAG
Q45G 88609156 EPE BAG FOR MONITOR
-CBPCRMGDLQ1
Q45G 99606 24 ESD INSULATING PE BAG
040G 45762412B CBPC LABEL
040G 58162435A P/N LABEL FOR MANUAL PE BAG
040G 581654 3A CARTON LABEL
Q40G 17N70024A RATING LABEL
Q40G000162410A S/N LABEL
Q40G000170010A CARTON LABEL
Q40G0001813 5A CARTON LABEL
052G 1186 SMALL TAPE
72