Page 1

LED-TV
Chassis:U81A
Model:UE40ES80***
UE46ES80***
UE55ES80***
UE65ES80***
MANUAL
SERVICE
LEDTV
UE**ES8000*
RefertotheservicemanualintheGSPN(seetherearcover)formoreinformation.
Page 2

1.Precautions
1.Precautions
1.1.SafetyPrecautions
Copyright©1995-2012SAMSUNG.Allrightsreserved.1-1
Page 3

1.Precautions
1-2Copyright©1995-2012SAMSUNG.Allrightsreserved.
Page 4

1.2.ServicingPrecautions
1.Precautions
Copyright©1995-2012SAMSUNG.Allrightsreserved.1-3
Page 5

1.Precautions
1.3.StaticElectricityPrecautions
1-4Copyright©1995-2012SAMSUNG.Allrightsreserved.
Page 6

1.4.InstallationPrecautions
1.Precautions
Copyright©1995-2012SAMSUNG.Allrightsreserved.1-5
Page 7

2.ProductSpecications
2.1.ProductInformation
2.ProductSpecications
Copyright©1995-2012SAMSUNG.Allrightsreserved.2-1
Page 8

2.ProductSpecications
2-2Copyright©1995-2012SAMSUNG.Allrightsreserved.
Page 9

2.ProductSpecications
Copyright©1995-2012SAMSUNG.Allrightsreserved.2-3
Page 10

2.ProductSpecications
2-4Copyright©1995-2012SAMSUNG.Allrightsreserved.
Page 11

2.ProductSpecications
Copyright©1995-2012SAMSUNG.Allrightsreserved.2-5
Page 12

2.ProductSpecications
2-6Copyright©1995-2012SAMSUNG.Allrightsreserved.
Page 13

2.ProductSpecications
Copyright©1995-2012SAMSUNG.Allrightsreserved.2-7
Page 14

2.ProductSpecications
2-8Copyright©1995-2012SAMSUNG.Allrightsreserved.
Page 15

2.ProductSpecications
Copyright©1995-2012SAMSUNG.Allrightsreserved.2-9
Page 16

2.ProductSpecications
2-10Copyright©1995-2012SAMSUNG.Allrightsreserved.
Page 17

2.2.DetailFactoryOption
2.ProductSpecications
Copyright©1995-2012SAMSUNG.Allrightsreserved.2-11
Page 18

2.ProductSpecications
2.3.Accessories
2-12Copyright©1995-2012SAMSUNG.Allrightsreserved.
Page 19

2.4.ViewingtheFunction
2.ProductSpecications
Copyright©1995-2012SAMSUNG.Allrightsreserved.2-13
Page 20

2.ProductSpecications
2-14Copyright©1995-2012SAMSUNG.Allrightsreserved.
Page 21

2.ProductSpecications
Copyright©1995-2012SAMSUNG.Allrightsreserved.2-15
Page 22

2.ProductSpecications
2-16Copyright©1995-2012SAMSUNG.Allrightsreserved.
Page 23

2.ProductSpecications
Copyright©1995-2012SAMSUNG.Allrightsreserved.2-17
Page 24

2.ProductSpecications
2-18Copyright©1995-2012SAMSUNG.Allrightsreserved.
Page 25

2.ProductSpecications
Copyright©1995-2012SAMSUNG.Allrightsreserved.2-19
Page 26

2.ProductSpecications
2-20Copyright©1995-2012SAMSUNG.Allrightsreserved.
Page 27

2.ProductSpecications
Copyright©1995-2012SAMSUNG.Allrightsreserved.2-21
Page 28

2.ProductSpecications
2-22Copyright©1995-2012SAMSUNG.Allrightsreserved.
Page 29

2.ProductSpecications
Copyright©1995-2012SAMSUNG.Allrightsreserved.2-23
Page 30

2.ProductSpecications
2-24Copyright©1995-2012SAMSUNG.Allrightsreserved.
Page 31

2.ProductSpecications
Copyright©1995-2012SAMSUNG.Allrightsreserved.2-25
Page 32

2.ProductSpecications
2-26Copyright©1995-2012SAMSUNG.Allrightsreserved.
Page 33

2.ProductSpecications
Copyright©1995-2012SAMSUNG.Allrightsreserved.2-27
Page 34

3.DisassemblyandReassembly
3.1.DisassemblyandReassembly
3.DisassemblyandReassembly
Copyright©1995-2012SAMSUNG.Allrightsreserved.3-1
Page 35

3.DisassemblyandReassembly
3-2Copyright©1995-2012SAMSUNG.Allrightsreserved.
Page 36

3.DisassemblyandReassembly
Copyright©1995-2012SAMSUNG.Allrightsreserved.3-3
Page 37

3.DisassemblyandReassembly
3-4Copyright©1995-2012SAMSUNG.Allrightsreserved.
Page 38

3.2.MoIPModule
3.DisassemblyandReassembly
Copyright©1995-2012SAMSUNG.Allrightsreserved.3-5
Page 39

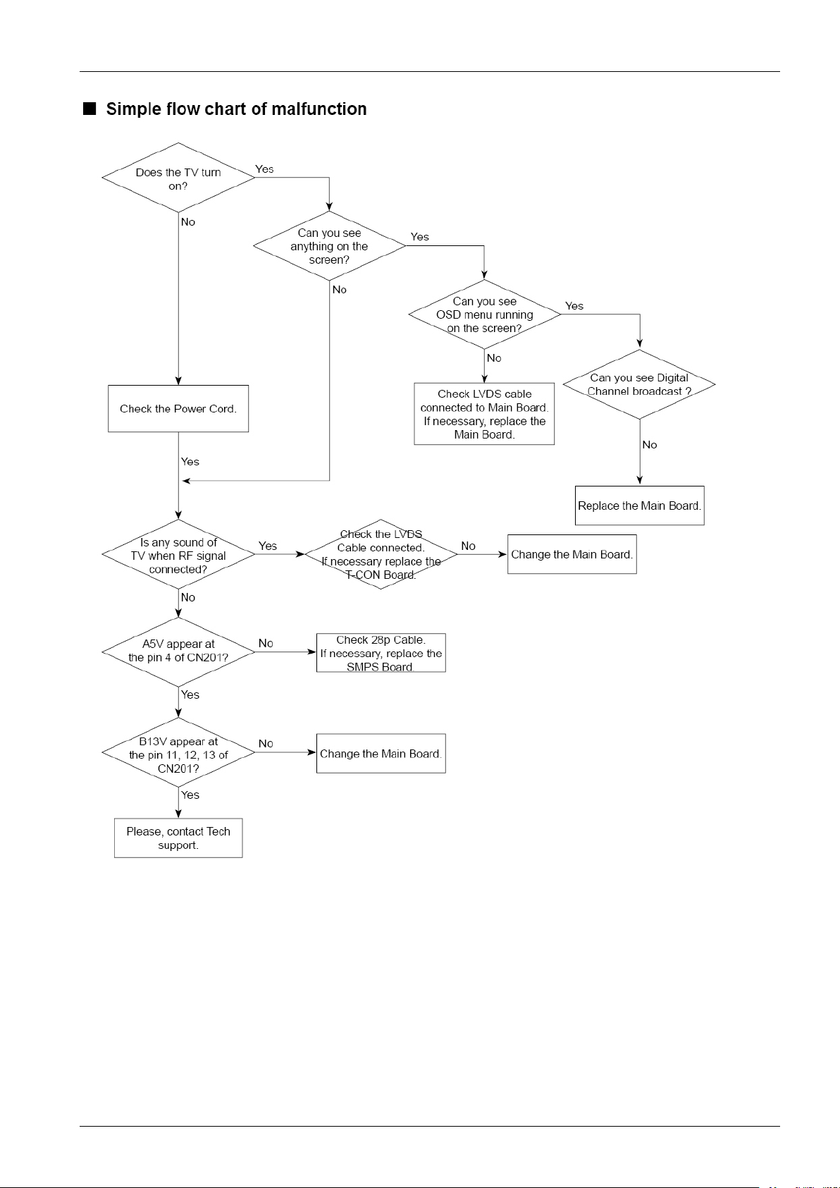
4.Troubleshooting
4.Troubleshooting
4.1.Troubleshooting
Copyright©1995-2012SAMSUNG.Allrightsreserved.4-1
Page 40

4.Troubleshooting
4-2Copyright©1995-2012SAMSUNG.Allrightsreserved.
Page 41

4.Troubleshooting
Copyright©1995-2012SAMSUNG.Allrightsreserved.4-3
Page 42

4.Troubleshooting
4-4Copyright©1995-2012SAMSUNG.Allrightsreserved.
Page 43

4.Troubleshooting
Copyright©1995-2012SAMSUNG.Allrightsreserved.4-5
Page 44

4.Troubleshooting
4-6Copyright©1995-2012SAMSUNG.Allrightsreserved.
Page 45

4.Troubleshooting
Copyright©1995-2012SAMSUNG.Allrightsreserved.4-7
Page 46

4.Troubleshooting
4-8Copyright©1995-2012SAMSUNG.Allrightsreserved.
Page 47

4.Troubleshooting
Copyright©1995-2012SAMSUNG.Allrightsreserved.4-9
Page 48

4.Troubleshooting
4-10Copyright©1995-2012SAMSUNG.Allrightsreserved.
Page 49

4.Troubleshooting
Copyright©1995-2012SAMSUNG.Allrightsreserved.4-11
Page 50

4.Troubleshooting
4-12Copyright©1995-2012SAMSUNG.Allrightsreserved.
Page 51

4.Troubleshooting
Copyright©1995-2012SAMSUNG.Allrightsreserved.4-13
Page 52

4.Troubleshooting
4-14Copyright©1995-2012SAMSUNG.Allrightsreserved.
Page 53

4.Troubleshooting
Copyright©1995-2012SAMSUNG.Allrightsreserved.4-15
Page 54

4.Troubleshooting
4-16Copyright©1995-2012SAMSUNG.Allrightsreserved.
Page 55

4.Troubleshooting
Copyright©1995-2012SAMSUNG.Allrightsreserved.4-17
Page 56

4.Troubleshooting
4-18Copyright©1995-2012SAMSUNG.Allrightsreserved.
Page 57

4.Troubleshooting
Copyright©1995-2012SAMSUNG.Allrightsreserved.4-19
Page 58

4.Troubleshooting
4-20Copyright©1995-2012SAMSUNG.Allrightsreserved.
Page 59

4.2.FactoryModeAdjustments
4.Troubleshooting
Copyright©1995-2012SAMSUNG.Allrightsreserved.4-21
Page 60

4.Troubleshooting
4-22Copyright©1995-2012SAMSUNG.Allrightsreserved.
Page 61

4.Troubleshooting
Copyright©1995-2012SAMSUNG.Allrightsreserved.4-23
Page 62

4.Troubleshooting
4-24Copyright©1995-2012SAMSUNG.Allrightsreserved.
Page 63

4.Troubleshooting
Copyright©1995-2012SAMSUNG.Allrightsreserved.4-25
Page 64

4.Troubleshooting
4-26Copyright©1995-2012SAMSUNG.Allrightsreserved.
Page 65

4.Troubleshooting
Copyright©1995-2012SAMSUNG.Allrightsreserved.4-27
Page 66

4.Troubleshooting
4-28Copyright©1995-2012SAMSUNG.Allrightsreserved.
Page 67

4.Troubleshooting
Copyright©1995-2012SAMSUNG.Allrightsreserved.4-29
Page 68

4.Troubleshooting
4-30Copyright©1995-2012SAMSUNG.Allrightsreserved.
Page 69

4.Troubleshooting
Copyright©1995-2012SAMSUNG.Allrightsreserved.4-31
Page 70

4.Troubleshooting
4-32Copyright©1995-2012SAMSUNG.Allrightsreserved.
Page 71

4.3.WhiteBalance
4.Troubleshooting
Copyright©1995-2012SAMSUNG.Allrightsreserved.4-33
Page 72

4.Troubleshooting
4-34Copyright©1995-2012SAMSUNG.Allrightsreserved.
Page 73

4.Troubleshooting
Copyright©1995-2012SAMSUNG.Allrightsreserved.4-35
Page 74

4.Troubleshooting
4.4.WhiteRatio(Balance)Adjustment
4-36Copyright©1995-2012SAMSUNG.Allrightsreserved.
Page 75

4.5.SoftwareUpgrade
4.Troubleshooting
Copyright©1995-2012SAMSUNG.Allrightsreserved.4-37
Page 76

4.Troubleshooting
4-38Copyright©1995-2012SAMSUNG.Allrightsreserved.
Page 77

5.WiringDiagram
5.1.WiringDiagram
5.WiringDiagram
Copyright©1995-2012SAMSUNG.Allrightsreserved.5-1
Page 78

5.WiringDiagram
5.2.Connector
5-2Copyright©1995-2012SAMSUNG.Allrightsreserved.
Page 79

5.WiringDiagram
Copyright©1995-2012SAMSUNG.Allrightsreserved.5-3
Page 80

5.WiringDiagram
5.3.ConnectorFunctions
5-4Copyright©1995-2012SAMSUNG.Allrightsreserved.
Page 81

5.WiringDiagram
5.4.Cables
Copyright©1995-2012SAMSUNG.Allrightsreserved.5-5
Page 82

1.ExplodedView&PartList
ExplodedView
ExplodedViewsandPartsList
Copyright©1995-2012SAMSUNG.Allrightsreserved.1
Page 83

ExplodedViewsandPartsList
PartsList
No.ParentLvl.Loc.MaterialCodeDescription&SpecicationSNAQty.
1BN91-09034A2BN95-00618APRODUCTLCD-AMLCD;7K
,LTJ550HQ16-V,8bits
2BN91-06460E2SP01ABN96-16798GASSYSPEAKERP;
6ohm,4pin,10W,E7000/8000
3BN91-06460E2BN96-22127AASSYCOVERP-FRAMETOP;
UE8000,55,SUS304,
4BN91-06460E2BN96-22131AASSYCOVERP-FRAMESIDE;
UE8000,55,SUS304
5BN91-06460E2BN96-21950AASSYCOVERP-FRAMEBOTTOM;
UE8000,55,SUS3
6BN91-06460E2BN63-09068ACOVER-CORNER;
UE8000,55,ABS+PMMA,HB,BK000
7BN91-08855G2M0014BN94-05576GASSYPCBMAIN;UE8Y ,E8000SA1
8BN90-03801B2M001ABN96-21936BASSYCOVERP-MIDDLE;
UE8000,55,ABS+PC,V0,
9BN90-03809D2R001ABN96-21944DASSYCOVERP-REAR;
UE8000,55,EO,PCMT0.4,
10BN90-03805B2SB04ABN96-21940BASSYSTANDP-BASE;
UE8000,55,ABS+PC,V1,NC
11BN91-06460E2M002ABN96-22666AASSYMISCP-CAMERAMODULE;
KITE-LED8000,
SA1
SA1
SA1
SA2
SA1
SNA4
SA1
SA1
SA1
SA1
12BN91-09034A2BN44-00523BDCVSS-LEDTVPDBD;
PD55B2Q_CDY ,PD55B2Q_
SA1
2Copyright©1995-2012SAMSUNG.Allrightsreserved.
Page 84

ExplodedViewsandPartsList
2.ElectricalPartsList
LevelLoc.PartCodeDescription&SpecicationQty.SA/SNA
UE55ES8000SXXN(TE01)
1BN90-03801BASSYCOVERMIDDLE;UE8000,55,EO1SNA
.2M001ABN96-21936BASSYCOVERP-MIDDLE;UE8000,55,ABS+PC,V0,1SA
..3M00816003-000115SCREW-T APTYPE;BH,+,B,M3,L6,ZPC(BLK),SWRC4SNA
..3BN60-00577BSPACER-SPONGE;UE8K,URETHANE,115mm,GREY ,71SNA
..3BN63-08608ACOVER-SHEET;Rhcm,PEVinyl,T0.04,170MM,21SNA
..3BN63-08608BCOVER-SHEET;Rhcm,PEVinyl,T0.04,80MM,201SNA
..3R002ABN63-09053BCOVER-MIDDLE;UE8000,55,ABS+PC,V0,BK0008,1SNA
..3BN74-00052ATAPE-PAPER;LB530,CrepePaper,0.17mm,10m0SNA
..3FB05ABN96-22726DASSYBOARDP;UE55ES8000UXXU,SUNGJI,1000m1SNA
1S001ABN90-03805BASSYSTAND;UE8000,55,EO1SNA
.2SB04ABN96-21940BASSYST ANDP-BASE;UE8000,55,ABS+PC,V1,NC1SA
..3M00816003-001010SCREW-T APTYPE;FH,+,B,M3,L6,ZPC(WHT),SWRC8SNA
..3M00816003-001188SCREW-T APTYPE;BH,+,-,B,M4,L10,ZPC(WHT),S8SA
..3SCREW6003-001785SCREW-TAPTYPE;FH,+,B,M4,L8,ZPC(BLK),SWRC10SA
..3BN60-00184CSPACER-FOAM;FOAM,30000mm,DARKGRA Y ,1T ,200SNA
..3BN60-00573ASPACER-FORM;UE8000,FORM,L130,DARKGRAY,T2SNA
..3BN61-07937ABRACKET-STAND,TOP;UE800055",EGI-SECCP1SNA
..3BN61-07957ABRACKET-STAND,BOTTOM;UE800055",EGI-SECC2SNA
..3SG03BN61-07968BGUIDE-STAND;UE8000,55,ABS+PC,V0,BK00081SNA
...40103-005041RESIN-PC;FR3200TV ,901408,BK0008,1.2mmV -355SNA
..3BN61-08166ABRACKET-STAND,R;UE800055",ALCOT,RIGHT1SNA
..3BN61-08167ABRACKET-STAND,L;UE800055",ALCOT,LEFT1SNA
..3CCM1BN63-02183DCOVER-SHEET;Rhcm,PEVinyl,T0.05,680mm,201SNA
..3BN63-09072CCOVER-STANDFRONT;UE8000,55,ABS+PC,V1,NC1SNA
..3BN63-09072DCOVER-STANDREAR;UE8000,55,ABS+PC,V1,NC01SNA
..3BN63-09075BCOVER-STAND,BOTTOM;UE8000,55,MPPE,V1,BK1SNA
...40103-009565RESIN-MPPE;ST855,1D129A,BK0020150SNA
...4BN68-00513DLABEL-RESIN;resin,-,artpaper,-,10,25,-,1SNA
..3BN69-06988ACUSHION-SET;UE800055",EPS1SNA
..3AR011BN73-00077ARUBBERFOOT;MA TISSE,BUMPON,13.5,T2.0,G6SNA
1R001ABN90-03809DASSYCOVERREAR;UE8000,55,EO1SNA
.26001-002755SCREW-MACHINE;BH,+,M3,L6,ZPC(BLK),SWRCH18SA
.2R001ABN96-21944DASSYCOVERP-REAR;UE8000,55,EO,PCMT0.4,1SA
..3BN60-00162WSP ACER-FOAM;FOAM,30000mm,DarkGray ,1T,100SNA
..3BN60-00162YSPACER-FOAM;FOAM,50000mm,DarkGray,0.35T0SNA
..3R001BN63-07843JCOVER-REAR;UE800055INCH,Echo-P ,PCM,T0.41SNA
..3BN63-08178ASHEET-INSULATORSMPS;UD650040"46"55",PC1SNA
Copyright©1995-2012SAMSUNG.Allrightsreserved.3
Page 85

ExplodedViewsandPartsList
LevelLoc.PartCodeDescription&SpecicationQty.SA/SNA
..3BN63-08262AEARTH-PLA TE;UD6500,ST AINLESS-STS304,0.154SNA
..3BN68-00513ELABEL-AMS;ams,-,artpaper,-,10,38,-,whit1SNA
..3BN68-03518ALABEL-STICKER;WW,ALL,70.6,72,LABEL-CI1SNA
..3BN68-03947ALABEL-TERMINALSIDE;LED7K,8K,PET ,T0.05,1SNA
..3BN68-03948DLABEL-TERMINALBOTTOM;LED7K,8K,EO/CIS,1SNA
..3BN68-04094ALABEL-EVOLUTIONKIT;WW,Echo-P,72.0,131.1SNA
1BN91-06460EASSYSHIELD;UE8Y ,E80001SNA
.2CIS10203-001586T APE-FILAMENT;#893,0.15,30,55,WHT,FILAME0SNA
.26001-002757SCREW-MACHINE;BH,+,M3,L4,ZPC(WHT),SWRCH19SA
.2BN39-01472HLEADCONNECTOR-DECOCABLE;E8K55",Cable1SA
.2BN39-01475HLEADCONNECTOR-POWERCABLE;E6K/7K/8K_55"1SA
.2EC13BN39-01650CLEADCONNECTOR;UE8K,CableConnectorAss'1SA
.2BN61-07931ABRACKET -ST AND,P ANEL;UE800055",EGI-SECC2SNA
.2BN63-03734AGASKET ;UBISYNC19,ConductiveFabric,1.3,2SNA
.2BN63-09068ACOVER-CORNER;UE8000,55,ABS+PMMA,HB,BK0004SNA
..30103-005041RESIN-PC;FR3200TV ,901408,BK0008,1.2mmV-14SNA
.2SP01ABN96-16798GASSYSPEAKERP;6ohm,4pin,10W ,E7000/80001SA
.2BN96-21950AASSYCOVERP-FRAMEBOTTOM;UE8000,55,SUS31SA
..3BN63-09062ACOVER-FRAME,BOTTOM;UE800055",SUS416,T01SNA
..3FB04ABN96-22676BASSYBLUP;UN46ES8000FXZA,M12-8000,BLUE1SNA
.2BN96-22127AASSYCOVERP-FRAMETOP;UE8000,55,SUS304,1SA
..3BN63-07229QCOVER-SHEET;UE8000,urethane,T0.052,W6mm,0SNA
..3BN63-09058ACOVER-FRAME,TOP;UE800055",SUS416,T0.61SNA
.2BN96-22131AASSYCOVERP-FRAMESIDE;UE8000,55,SUS3042SA
..3BN63-07229VCOVER-SHEET;UE8000,urethane,T0.052,W16mm1SNA
..3BN63-09066ACOVER-FRAME,SIDE;UE800055",SUS416,T0.62SNA
.2FL06BN96-22239JASSYCABLEP-FFC;UN55ES8000GXZD,FFC,0.5m1SA
.2M002ABN96-22666AASSYMISCP-CAMERAMODULE;KITE-LED8000,1SA
1M0017BN91-08855GASSYCHASSIS;UE8Y ,E80001SNA
.2M0014BN94-05576GASSYPCBMAIN;UE8Y ,E80001SA
..30202-001608SOLDER-WIREFLUX;LFC7-107,D0.8,99.3Sn/0.0SNA
..3HDP01BN61-06644AHOLDER-PCB;LC750,NYNOL66,V02SA
..3CB01BN61-07938BBRACKET -A V ;UE800055",PCM,T0.4,EO1SNA
..3BN62-00285AHEATSINK-PS;TVEcho-P ,A5052,2t,BLACK,501SNA
..3BN62-00285BHEA TSINK-PS;TVEcho-P ,AL5052,2t,BLACK,51SNA
..3BN62-00295APADGAP;ES7/8K_40/46/55/60,SILICON,50501SNA
..3BN97-05229SASSYSMD;UE8Y ,E8000,UE8Y ,E80001SNA
...40202-001477SOLDER-CREAM;LST309-M,D20~45um,96.5Sn/3A3SNA
...4DS01A0401-001056DIODE-SWITCHING;MMBD4148SE,100V ,200mA,SO6SA
...4D02540404-001271DIODE-SCHOTTKY;SSA34,40V,3000mA,SMA,TP3SA
4Copyright©1995-2012SAMSUNG.Allrightsreserved.
Page 86

ExplodedViewsandPartsList
LevelLoc.PartCodeDescription&SpecicationQty.SA/SNA
...4D02540404-001404DIODE-SCHOTTKY;BAT721C,40V,200mA,SOT-23,2SA
...4T01390406-001200DIODE-TVS;RCLAMP0504F,6/-/-V ,150W,SC-703SA
...40406-001290DIODE-TVS;3.0SMCJ20A,22.2/-/24.5V ,3000W ,1SNA
...4KQ10501-000279TR-SMALLSIGNAL;KSA1182-Y ,PNP ,150mW ,SOT -1SA
...4Q1010501-000445TR-SMALLSIGNAL;KTC3875S-Y ,NPN,150mW ,SOT1SC
...4Q3750504-000126TR-DIGITAL;KSR1101,NPN,200mW ,4.7K/4.7Koh2SA
...4CEQ20505-000110FET-SILICON;2N7002,N,60V,115mA,7.5ohm,0.1SA
...40505-002598FET -SILICON;AP2317GN,P,-20V ,-4.2A,0.052o2SA
...4ND51C20801-002780IC-CMOSLOGIC;74LVC1G17,SCHMITT-TRIGGER1SA
...4IC1040801-003330IC-CMOSLOGIC;Octalbuffer,DQFN,20P,4.5x1SA
...40801-003424IC-CMOSLOGIC;74VHCV541,Octalschmittbu1SA
...40904-002631IC-USC;QFN,28P ,5.0mmX5.0mm,12MHz,TP ,PL2SA
...41001-001686IC-ANALOGMUL TIPLEX;74L V4052,CMOS,TTSOP ,1SA
...41001-001745IC-VIDEOSWITCH;SiI9587CNUC,QFN,88P ,10X11SA
...41001-001758IC-ANALOGMUL TIPLEX;TS3DS10224RUKR,QFN,21SNA
...41103-001506IC-EEPROM;M24512-RMN6TP ,512Kbit,64Kx8,SO1SA
...41105-002269IC-DDR3SDRAM;K4B2G1646C-HCMA,DDR31866,4SA
...41201-003183IC-AUDIOAMP;DR V612,HTSSOP ,14P ,5x4.4mm,D1SA
...41201-003341IC-AUDIOAMP;T AS5735PHPR,HTQFP ,48P ,7x7mm1SNA
...41203-004363IC-VOL.DETECTOR;R T9818C-29PV ,SOT-23,3P,1SA
...41203-006017IC-VOL.DETECTOR;R T9824GJ8,TSOT23,8P ,2.91SA
...41203-006067IC-POWERSUPER VISOR;TPS2553DBVR,SOT-23,64SNA
...4T00871203-006109IC-POSI.FIXEDREG.;S-1206B33-M3T1G,SOT-21SA
...4T00871203-006135IC-POSI.FIXEDREG.;AP1117D-33-GZ-13-89,T3SA
...4T00871203-006136IC-POSI.FIXEDREG.;AP1117D-18-GZ-13-89,T2SA
...41203-006167IC-POSI.FIXEDREG.;S-1172B12-U5T1G,SOT-81SA
...41203-006683IC-DC/DCCONVERTER;A8294SESTR-T,QFN,20P ,1SNA
...41203-007018IC-DC/DCCONVERTER;TPS54821RHL,QFN,14P,31SA
...41203-007080IC-DC/DCCONVERTER;AOZ1051PI,SO-8,8P,4.95SA
...41204-003317IC-VIDEOPROCESS;SDP1101,FBGA,196P,11.5x1SA
...41204-003318IC-DECODER;SDP1106,FCBGA,1188P,35x35mm,P1SA
...41205-003231IC-BUFFER;DS90L V804,LLP,32P,5x5mm,PLASTI3SA
...41205-003735IC-SWITCH;AP2151WG-7,SOT25,5P ,2.9x1.6mm,2SA
...41205-004155IC-SWITCH;AOZ1360AIL,SO-8,8P ,4.9X3.9mm,P1SA
...41205-004385IC-ETHERNETCONTROLLER;RTL8201F-VB-CGT,Q1SA
...41405-001271V ARISTOR;35V ,20Vdc,5A,1.0x0.5x0.6mm,TP ,11SA
...4R1052007-000138R-CHIP;100ohm,5%,1/16W ,TP ,10051SA
...4R3192007-000143R-CHIP;4.7Kohm,5%,1/16W ,TP ,100537SNA
...42007-000146R-CHIP;6.8Kohm,5%,1/16W ,TP,10051SNA
...4R1042007-000148R-CHIP;10Kohm,5%,1/16W ,TP ,10052SA
Copyright©1995-2012SAMSUNG.Allrightsreserved.5
Page 87

ExplodedViewsandPartsList
LevelLoc.PartCodeDescription&SpecicationQty.SA/SNA
...4HDR22007-000151R-CHIP;15Kohm,5%,1/16W,TP,10052SNA
...4AR432007-000155R-CHIP;27Kohm,5%,1/16W ,TP ,10051SNA
...4MR132007-000157R-CHIP;47Kohm,5%,1/16W ,TP ,10051SNA
...4R5092007-000170R-CHIP;1Mohm,5%,1/16W ,TP ,10053SNA
...4R1112007-000171R-CHIP;0ohm,5%,1/16W ,TP,100538SNA
...4HDR172007-000172R-CHIP;10ohm,5%,1/16W,TP,10055SNA
...4R3382007-000173R-CHIP;22ohm,5%,1/16W ,TP ,100525SNA
...42007-000231R-CHIP;1.3Kohm,1%,1/10W ,TP,16082SA
...4FR62007-000536R-CHIP;200ohm,1%,1/10W,TP,16083SA
...4R1242007-000775R-CHIP;33Kohm,5%,1/16W ,TP ,10058SNA
...4HR132007-000821R-CHIP;390ohm,1%,1/10W ,TP ,16081SNA
...4DR372007-000932R-CHIP;470ohm,5%,1/16W ,TP ,10053SNA
...4R8582007-001007R-CHIP;51Kohm,1%,1/10W ,TP ,16082SA
...4VR882007-001116R-CHIP;680ohm,1%,1/10W ,TP ,16082SA
...42007-001168R-CHIP;75ohm,5%,1/4W ,TP ,32162SA
...4AHR412007-001175R-CHIP;8.2Kohm,1%,1/10W ,TP ,16081SA
...42007-001288R-CHIP;18ohm,5%,1/16W ,TP,10054SA
...4DR432007-001298R-CHIP;51ohm,5%,1/16W ,TP ,10052SNA
...42007-001335R-CHIP;36Kohm,5%,1/16W ,TP,10051SA
...4R12007-002425R-CHIP;1ohm,5%,1/10W,TP ,16087SNA
...4DR82007-007001R-CHIP;3.9Kohm,5%,1/16W,TP,10051SA
...4HDR82007-007095R-CHIP;390ohm,5%,1/16W,TP,10051SA
...4R3652007-007107R-CHIP;100Kohm,1%,1/16W ,TP ,100510SNA
...42007-007132R-CHIP;15Kohm,1%,1/16W ,TP,10051SA
...42007-007135R-CHIP;18Kohm,1%,1/16W ,TP,10052SNA
...42007-007137R-CHIP;1.2Kohm,1%,1/16W ,TP,10051SA
...42007-007139R-CHIP;47Kohm,1%,1/16W ,TP,100512SA
...4DR42007-007142R-CHIP;10Kohm,1%,1/16W,TP,100535SNA
...42007-007306R-CHIP;100ohm,1%,1/16W ,TP,100512SNA
...42007-007309R-CHIP;12Kohm,1%,1/16W ,TP,1005,0.351SA
...42007-007312R-CHIP;20Kohm,1%,1/16W ,TP,10055SA
...42007-007317R-CHIP;2.2Kohm,1%,1/16W ,TP,10052SA
...42007-007318R-CHIP;1Kohm,1%,1/16W ,TP,100524SNA
...42007-007517R-CHIP;240ohm,1%,1/16W ,TP,10056SNA
...42007-007617R-CHIP;2.49Kohm,1%,1/10W ,TP,16081SA
...42007-007698R-CHIP;5.1Kohm,1%,1/16W ,TP,10056SNA
...42007-007766R-CHIP;2Kohm,1%,1/16W ,TP,100524SNA
...4MR112007-008015R-CHIP;75ohm,1%,1/16W ,TP ,100513SNA
...42007-008137R-CHIP;24Kohm,1%,1/16W ,TP,10052SNA
...42007-008263R-CHIP;3Kohm,1%,1/16W ,TP,10053SA
6Copyright©1995-2012SAMSUNG.Allrightsreserved.
Page 88

ExplodedViewsandPartsList
LevelLoc.PartCodeDescription&SpecicationQty.SA/SNA
...42007-008275R-CHIP;30Kohm,1%,1/16W ,TP,10051SNA
...42007-008294R-CHIP;33ohm,1%,1/16W ,TP,10058SA
...42007-008391R-CHIP;6.34Kohm,1%,1/16W ,TP,10052SA
...42007-008779R-CHIP;0ohm,1%,1/16W ,TP,10051SA
...42007-009853R-CHIP;1.6Kohm,1%,1/16W ,TP,10051SNA
...4ZRN102011-001261R-NETWORK;33ohm,5%,1/16W,L,CHIP,8P,TP ,2.9SA
...4DAR092011-001262R-NETWORK;22ohm,5%,1/16W ,L,CHIP ,8P ,TP ,2.4SA
...42011-001345R-NETWORK;10Kohm,5%,1/16W ,L,CHIP ,8P ,TP ,21SA
...4DRP292011-001396R-NETWORK;4.7Kohm,5%,1/16W,L,CHIP,8P,TP,3SA
...42011-001449R-NETWORK;22ohm,5%,1/16W ,L,4P ,TP ,10107SA
...42011-001497R-NETWORK;470ohm,5%,1/16W ,L,CHIP ,4P ,TP ,14SNA
...42011-001506R-NETWORK;10Kohm,5%,1/16W ,L,CHIP ,4P ,TP ,16SNA
...42011-001527R-NETWORK;4.7Kohm,5%,1/16W ,L,CHIP ,4P ,TP ,14SNA
...42011-001585R-NETWORK;47ohm,5%,1/16W ,L,CHIP-V ,4P ,TP ,1SNA
...42011-001586R-NETWORK;1Kohm,5%,1/16W ,L,CHIP-V ,4P ,TP ,1SNA
...42011-001587R-NETWORK;100ohm,5%,1/16W ,L,CHIP-V ,4P ,TP10SNA
...42011-001590R-NETWORK;47Kohm,5%,1/16W ,L,CHIP-V ,4P ,TP1SNA
...4PC432203-000233C-CER,CHIP;0.1nF,5%,50V ,C0G,TP ,10056SA
...4DC542203-000278C-CER,CHIP;0.01nF,0.5pF,50V,C0G,TP,10051SA
...4DC22203-000330C-CER,CHIP;0.012nF,5%,50V,C0G,TP,10054SA
...4DC12203-000386C-CER,CHIP;0.015nF,5%,50V,C0G,TP,100510SA
...4C2542203-000438C-CER,CHIP;1nF ,10%,50V ,X7R,TP ,100513SA
...4C5072203-000489C-CER,CHIP;2.2nF ,10%,50V ,X7R,TP ,10056SA
...4V12332203-000575C-CER,CHIP;220nF,10%,25V,X7R,TP,20127SNA
...4MC92203-000627C-CER,CHIP;0.022nF,5%,50V ,C0G,TP ,10052SNA
...4AD4802203-000714C-CER,CHIP;3.3nF,10%,50V,X7R,TP,10059SA
...4DC252203-000812C-CER,CHIP;0.033nF,5%,50V ,C0G,TP ,10058SA
...4C5252203-001634C-CER,CHIP;33nF ,10%,50V ,X7R,TP ,16084SNA
...4AD4802203-002050C-CER,CHIP;47nF,10%,50V,X7R,TP,16081SA
...4AD4802203-002285C-CER,CHIP;10nF,10%,50V,X7R,TP,100527SNA
...4C7112203-002982C-CER,CHIP;6.8nF ,10%,50V ,X7R,TP ,10051SA
...4AD4802203-005083C-CER,CHIP;220nF,10%,50V,X7R,TP,1608,0.81SA
...4C2312203-005221C-CER,CHIP;15nF ,10%,50V ,X7R,TP ,16081SNA
...4AAC12203-005249C-CER,CHIP;100nF,10%,50V ,X7R,TP,160816SNA
...4AD4802203-005344C-CER,CHIP;22nF,10%,25V,X7R,TP,1005,0.5T4SNA
...4PC82203-005642C-CER,CHIP;0.22nF,5%,50V,NP0,TP,10053SNA
...4AD4802203-005968C-CER,CHIP;4.7nF,10%,50V,X7R,TP,1005,0.53SNA
...4VC372203-006048C-CER,CHIP;100nF,10%,10V ,X7R,TP ,1005232SA
...4AD4802203-006088C-CER,CHIP;330nF,10%,10V,X7R,TP,16081SA
...4AD4802203-006126C-CER,CHIP;47nF,10%,16V,X7R,TP,10057SNA
Copyright©1995-2012SAMSUNG.Allrightsreserved.7
Page 89

ExplodedViewsandPartsList
LevelLoc.PartCodeDescription&SpecicationQty.SA/SNA
...4C1022203-006158C-CER,CHIP;100nF ,10%,16V ,X7R,TP ,1005,0.53SNA
...4C8022203-006348C-CER,CHIP;1000nF ,10%,25V ,X5R,TP ,1608,0.3SA
...4HE42203-006474C-CER,CHIP;22000nF,20%,6.3V ,X5R,TP ,20129SA
...4HDC112203-006562C-CER,CHIP;1000nF,10%,10V ,X5R,TP,100543SNA
...4AD4802203-006741C-CER,CHIP;470nF,10%,25V,X5R,TP,1608,0.82SNA
...4AD4802203-006824C-CER,CHIP;4700nF,10%,10V,X5R,TP,1608,-18SNA
...4C232203-006890C-CER,CHIP;10000nF,20%,6.3V ,X5R,TP ,160827SNA
...4AD4802203-006992C-CER,CHIP;0.33nF,5%,50V,C0G,TP,10053SNA
...4AD4802203-007176C-CER,CHIP;10000nF,10%,16V,X5R,TP,2012,153SNA
...4AD4802203-007486C-CER,CHIP;1000nF,10%,50V,X5R,TP,16081SNA
...4AD4802203-007513C-CER,CHIP;10000nF,10%,10V,X5R,TP,1608,011SA
...42402-001403C-AL,SMD;100uF,20%,35V ,TP,10.3X10.32SNA
...42409-001118C-POL YMER,CHIP;47uF ,20%,10V ,WT ,TP ,3.5X24SA
...42503-001051C-NETWORK;100nFx4,20%,16V ,20121SA
...4T00522703-000158INDUCTOR-SMD;1uH,10%,2012,.4ohm,50mA,45,4SA
...4S1Q03612703-000408INDUCTOR-SMD;3.3uH,20%,3225,.28ohm,500mA1SA
...4T00522703-003790INDUCTOR-SMD;4.7uH,20%,8080,0.025ohm,4505SA
...42703-003879INDUCTOR-SMD;33uH,20%,10.0mmX10.0mm,0.121SA
...42703-003930INDUCTOR-SMD;4.7uH,20%,5050,0.067ohm,2304SA
...42703-004145INDUCTOR-SMD;2.2uH,20%,6.5x6.9mm,0.20o1SNA
...4X2022801-003331CRYSTAL-SMD;28.63636MHz,30ppm,HC-49,16pF1SA
...4X2022801-003948CRYSTAL-SMD;12MHz,30ppm,28-AAN,12pF ,60oh1SA
...4X2022801-004734CRYSTAL-SMD;25.000000MHz,20ppm,28-AAN,121SA
...4X2022801-004774CRYSTAL-SMD;24MHz,30ppm,14pF ,30ohm,TP2SA
...4X2022801-004775CRYSTAL-SMD;12MHz,30ppm,16pF ,30ohm,TP2SNA
...4DR323301-000314BEAD-SMD;120ohm,1608,TP ,120ohm/100MHz7SNA
...4T05683301-002039BEAD-SMD;26ohm,1608,TP59SA
...4F2013601-001374FUSE-SURFACEMOUNT;32V ,5A,FAST -ACTING,PL2SA
...4CN6013701-001736CONNECTOR-HDMI;19P ,2ROW ,FEMALE,SMD-A3SA
...4CN3033707-001104CONNECTOR-OPTICAL;SMD-A(UltraSlim),SPDI1SA
...43710-002276SOCKET -INTERFACE;24P,1R,0.5mm,SMD-A,AU,B1SC
...43710-003374CONNECTOR-SOCKET;64P,2R,0.5mm,ANGLE,NI+S1SA
...43710-003555CONNECTOR-SOCKET;80P,2R,0.5mm,ANGLE,NI+S1SA
...4HB01A3711-005925HEADER-BOARDTOCABLE;BOX,51P ,1R,0.5mm,S1SA
...43711-007571CONNECTOR-HEADER;BOX,18P,2R,2.0mm,ANGLE,1SA
...43711-007585CONNECTOR-HEADER;BOX,4P,1R,2.5mm,ANGLE-D1SA
...4EH013711-007742HEADER-BOARDTOCABLE;BOX,20P ,2R,2mm,ANG1SA
...4EH013711-008095HEADER-BOARDTOCABLE;BOX,22P ,2R,2mm,ANG1SNA
...4CN15013722-003044JACK-USB;4P/1C,NI,BLK,SMD-A,A-TYPE3SA
...43722-003151JACK-PIN;5P(UL TRASLIM),NI,BLK,ANGLE(SSR1SA
8Copyright©1995-2012SAMSUNG.Allrightsreserved.
Page 90

ExplodedViewsandPartsList
LevelLoc.PartCodeDescription&SpecicationQty.SA/SNA
...4CN17013722-003199JACK-MODULAR;8P/8C,ANGLE,AU,1P1SA
...43722-003216JACK-PHONE;1P/7C,P-BRONZE,BLACK,SMD-A(DI1SA
...43722-003394JACK-PHONE;1P/6C,AU,BLK,ANGLE2SA
...4ET01BN40-00236BTUNER;TDHZ3-K03A,TDHZ3-K03A,DVB-TC/S2NI1SA
...4BN41-01800APCBMAIN;UE7000,FR-4,4,A,1.2,192*240,11SNA
...4BN97-06596AASSYMICOM-MAINFLASH;T-ECPDEUC-1003.0,21SNA
....51107-002088IC-NANDFLASH;KLM2G1HE3F-B001,2GByte,16G1SNA
...4BN97-06597AASSYMICOM-SUB;T -ECODEUS3-1005,2012.03.11SNA
....50903-001747IC-MICROCONTROLLER;WT61P806-RG480,LQFP,41SNA
..3BN97-06720AASSYDRM-KEYCI+;Echo-P1SNA
...4BN46-00109HKEYCODE-CERTIFI;MAC,TV/A V ,General1SNA
...4BN46-00115GKEYCODE-CERTIFI;CI+,TV,Echo-P,Euro1SNA
1BN91-09034AASSYLCM-AMLCD;BN95-00618A,BN44-00523B1SNA
.26001-002756SCREW-MACHINE;BH,+,M3,L6,ZPC(WHT),SWRCH18SA
.2BN44-00523BDCVSS-LEDTVPDBD;PD55B2Q_CDY ,PD55B2Q_1SA
.2BN95-00618APRODUCTLCD-AMLCD;7K,L TJ550HQ16-V ,8bits1SA
..3CIS10203-001586TAPE-FILAMENT;#893,0.15,30,55,WHT,FILAME0SNA
..36001-002685SCREW-MACHINE;CH,+,M3,L2,Cr3+Red,SWRCH22SNA
..36001-002756SCREW-MACHINE;BH,+,M3,L6,ZPC(WHT),SWRCH14SA
..36001-002757SCREW-MACHINE;BH,+,M3,L4,ZPC(WHT),SWRCH112SA
..3BN68-02471ALABEL-STICKER;WW,ArtPaper,80,40,A V1SNA
..3BN90-03782AASSYMISC-BLU;LTJ550HQ02-V ,7/8K55,LCD1SNA
...46001-002759SCREW-MACHINE;CH,+,M3,L4,ZPC(BLK),SWRCH16SNA
...4BN61-07382AHOLDER-SHEET;SNB40/46/55,SUS416,0.2,32,5SNA
...4BN61-08143ALGP-LED;55"7K,8K,Lenticular,PMMA,1209.81SNA
...4BN63-09382ASHEET -DIFFUSER;55inch12YSNBUTE24B-10B1SNA
...4BN63-09389ASHEET -REFLECTOR;55inch12YSNBSRS980CS,1SNA
...4BN63-09392ASHEET -DBEF;55inch12YDBEFD3340,SHEET,1SNA
...4BN63-09474ASHEET -PRISM;55INCHSNBPrismMAS670F,SHE1SNA
...4BN96-21470AASSYMISCP-LEDBARL;55"SNB_Left,4Bloc1SNA
...4BN96-21471AASSYMISCP-LEDBARR;55"SNB_Right,4Blo1SNA
...4BN96-21689BASSYMISCP-CHASSISBOTTOM;Y2012,SNB7K,1SNA
....5CIS10203-001586T APE-FILAMENT;#893,0.15,30,55,WHT,FILAME0SNA
....56001-002617SCREW-MACHINE;CH,+,M3,L4,Ni_PL T(White),8SNA
....5BN02-00040BTAPEDOUBLEFACE-DIFFUSERFIXING;NNB32/1SNA
....5BN02-00041ATAPEETC-HEA T -SINK;NNB32/40/46/55,MTU110SNA
....5BN02-00106BTAPETHERMAL-GRAPHITER;SNB55",E-GRAF ,01SNA
....5BN02-00107BTAPETHERMAL-GRAPHITEL;SNB55",E-GRAF ,01SNA
....5BN02-00113ATAPEETC-FIXINGWIRE;Y12NNB2,PET,0.05T,1SNA
....5EC13BN39-01607ALEADCONNECTOR;E_SNB55"_Lwire-harness,1SNA
Copyright©1995-2012SAMSUNG.Allrightsreserved.9
Page 91

ExplodedViewsandPartsList
LevelLoc.PartCodeDescription&SpecicationQty.SA/SNA
....5EC13BN39-01608ALEADCONNECTOR;E_SNB55"_Rwire-harness,1SNA
....5BN61-07424ABRACKET-WALLMOUNT;NNB32/40/46/55,SPCC,4SNA
....5BN61-07432AHOLDER-LGP;SNB,EGI,3.0,3.92SNA
....5BN62-00266AINSULATION-POWER;Y12SNB46"55",PET ,0.41SNA
....5BN62-00269AINSULATION-S-PCBL;Y12SNB55",PET(0.1T)1SNA
....5BN62-00270AINSULATION-S-PCBR;Y12SNB55",PET(0.1T)1SNA
....5BN62-00291AINSULATION-T-CON;Y12SNB,PET(0.1T),0.1,11SNA
....5CC02BN64-01969ACHASSIS-BOTTOM;SNB55",AL,T1.0,1220,690.1SNA
...4BN96-21692AASSYFRAMEP-MOLDMIDDLEU;Y2012,SNB7K1SNA
....5BN61-08074AFRAME-MOLDMIDDLEU;SNB55",PC+GF,6.4,121SNA
...4BN96-21693AASSYFRAMEP-MOLDMIDDLED;Y2012,SNB7K1SNA
....5BN02-00050ATAPEDOUBLEFACE;SNB55",SK2100HE,0.05,21SNA
....5BN60-00287ASPACER-MIDDLEUD;SNB55",SI(SH0140U)0.2T2SNA
....5BN60-00291ASPACER-MIDDLEUD-B;SNB46"55",SI(SH01402SNA
....5BN61-08075AFRAME-MOLDMIDDLED;SNB55",PC+GF,6.4,121SNA
...4BN96-21694AASSYFRAMEP-MOLDMIDDLELR;Y2012,SNB72SNA
....5BN60-00528ASPACER-PANEL;Y2012SNB55",SILICON,1.7,B2SNA
....5BN60-00529ASPACER-LGP;Y2012SNB55",PET,L3.7,BLACK,2SNA
....5BN61-08080AFRAME-MOLDMIDDLELR;SNB55",PC+GF,6.6,62SNA
..3BN95-00582CASSYTCON;L TJ550HQ16-V1SA
...4BN62-00286AHEA TSINK-PS;TVEcho-FS,A5052,1t,BLACK,31SNA
...4BN62-00287AHEA TSINK-ES;TVEcho-FP,A5052,7t,BLACK,11SNA
...4BN97-06374CASSYSMD;BN95-00582C1SNA
....50202-001477SOLDER-CREAM;LST309-M,D20~45um,96.5Sn/3A2SNA
....5DS01A0401-001192DIODE-SWITCHING;MMBD7000LT1,100V ,200mA,S3SA
....5DR01A0402-001883DIODE-RECTIFIER;B150,50V ,1A,SMA,TP1SA
....50403-001172DIODE-ZENER;UDZ6.8B,6.65-6.93V ,200MW,SOD1SNA
....5D02540404-001314DIODE-SCHOTTKY ;B260A,60V ,2000mA,SMA,TP1SNA
....5T01390406-001200DIODE-TVS;RCLAMP0504F,6/-/-V,150W,SC-704SA
....50406-001438DIODE-TVS;SMCJ14A,15.6/-/17.2V ,1500W,DO-1SA
....50406-001445DIODE-TVS;RClamp7512N,2.7/2.8/2.9,300W,S2SA
....5Q6130501-000465TR-SMALLSIGNAL;MMBT3904,NPN,350mW,SOT-27SA
....5PQ020501-002080TR-SMALLSIGNAL;2SC2412K,NPN,200mW ,SC-591SA
....50502-001331TR-POWER;NSS30100LT1G,PNP,310mW,SOT -23,T1SA
....50502-001345TR-POWER;FCX491A,NPN,1000mW,SOT89,TR,9004SA
....50502-001346TR-POWER;FCX591A,PNP,1000mW,SOT89,TR,30/4SA
....50505-001844FET-SILICON;SI4435DDY-T1-GE3,P,-30V ,-11.1SA
....50505-002480FET-SILICON;FDC6331L,N/P,8V,-2.8A,0.1/4o1SA
....50505-002485FET-SILICON;FDC658AP,P,-30V ,-4A,0.075ohm1SA
....50801-003292IC-CMOSLOGIC;7WB66,BusSwitch,MAB08A,8P2SA
10Copyright©1995-2012SAMSUNG.Allrightsreserved.
Page 92

ExplodedViewsandPartsList
LevelLoc.PartCodeDescription&SpecicationQty.SA/SNA
....51105-002194IC-DDR3SDRAM;K4B1G1646G-BCH9,DDR3SDRAM2SA
....51201-003130IC-OPAMP;iML2811SEC,MSOP ,TP ,8P ,3x3mm,SI3SA
....51203-004363IC-VOL.DETECTOR;RT9818C-29PV,SOT-23,3P,1SA
....51203-004718IC-DC/DCCONVERTER;TPS65167A,QFN,40P ,6x61SA
....5IC0121203-005756IC-POSI.ADJUSTREG.;AP7173-SP ,SOP-8L-EP ,1SA
....5T00871203-006130IC-POSI.FIXEDREG.;S-1172B25-U5T1G,SOT-81SA
....5IC0121203-006138IC-POSI.ADJUSTREG.;AP1117DGZ-13-89,TO-21SA
....51203-006591IC-SWITCHVOL.REG.;BD9329EFJ,HTSOP-J8,82SNA
....51203-006989IC-VOL.GENERA TOR;ISL24826,QFN,48P ,7x7mm1SNA
....51203-007215IC-DC/DCCONVERTER;SN1109048RHL,QFN,14P,1SA
....51204-003319IC-VIDEOPROCESS;SDP1107,PBGA,448P ,23x231SNA
....51204-003324IC-VIDEOPROCESS;SDP1111,FCBGA,768P ,31x31SA
....5IS011209-001761IC-SENSOR;LM75ADP ,TSSOP ,8P ,3.1x3.1mm,PLA1SA
....52007-000039R-CHIP;0ohm,1%,1/10W,TP,16082SA
....5SR512007-000040R-CHIP;150ohm,1%,1/10W ,TP ,16082SNA
....5DR12007-000043R-CHIP;1Kohm,1%,1/10W ,TP ,16086SA
....5PR42007-000052R-CHIP;10Kohm,1%,1/10W ,TP,160819SA
....5KAR132007-000060R-CHIP;100Kohm,1%,1/10W ,TP ,16082SNA
....5R1042007-000063R-CHIP;150Kohm,1%,1/10W,TP,16081SA
....5ND51C22007-000066R-CHIP;20Kohm,1%,1/10W,TP,16084SNA
....5KR242007-000067R-CHIP;15Kohm,1%,1/10W ,TP ,16083SNA
....5KAR212007-000070R-CHIP;0ohm,5%,1/10W ,TP ,160859SA
....5AR1502007-000078R-CHIP;1Kohm,5%,1/10W,TP,16085SA
....5FMR42007-000080R-CHIP;2Kohm,5%,1/10W,TP,16082SNA
....5MROP12007-000090R-CHIP;10Kohm,5%,1/10W,TP,16081SA
....5ZR242007-000109R-CHIP;1Mohm,5%,1/10W ,TP ,16082SA
....5R1052007-000138R-CHIP;100ohm,5%,1/16W,TP,100512SA
....5AR492007-000140R-CHIP;1Kohm,5%,1/16W ,TP ,10052SNA
....5MR3062007-000141R-CHIP;2.2Kohm,5%,1/16W,TP,10051SNA
....5R3192007-000143R-CHIP;4.7Kohm,5%,1/16W,TP,100518SNA
....5R1042007-000148R-CHIP;10Kohm,5%,1/16W,TP,10059SA
....5AR432007-000155R-CHIP;27Kohm,5%,1/16W ,TP ,10051SNA
....5DR392007-000162R-CHIP;100Kohm,5%,1/16W ,TP ,10052SNA
....5MR162007-000168R-CHIP;470Kohm,5%,1/16W,TP ,10051SNA
....5R5092007-000170R-CHIP;1Mohm,5%,1/16W,TP,10051SNA
....5R1112007-000171R-CHIP;0ohm,5%,1/16W ,TP ,100523SNA
....5PFRF22007-000219R-CHIP;1.2Kohm,1%,1/10W ,TP,16085SA
....52007-000231R-CHIP;1.3Kohm,1%,1/10W,TP,16081SA
....5R21362007-000239R-CHIP;1.5Kohm,1%,1/10W,TP ,16081SA
....5R10352007-000287R-CHIP;100ohm,1%,1/10W,TP ,16081SNA
Copyright©1995-2012SAMSUNG.Allrightsreserved.11
Page 93

ExplodedViewsandPartsList
LevelLoc.PartCodeDescription&SpecicationQty.SA/SNA
....5MR92007-000455R-CHIP;18Kohm,1%,1/10W ,TP ,16081SA
....5PRS342007-000516R-CHIP;2.7Kohm,1%,1/10W,TP ,16084SNA
....52007-000606R-CHIP;240ohm,1%,1/10W,TP,16081SA
....5JR112007-000614R-CHIP;24Kohm,1%,1/10W,TP,16082SNA
....5ER132007-000669R-CHIP;2Kohm,1%,1/10W ,TP ,16081SNA
....52007-000701R-CHIP;3.6Kohm,1%,1/10W,TP,16081SNA
....5HR602007-000779R-CHIP;33ohm,1%,1/10W ,TP ,16086SA
....5R20072007-000803R-CHIP;36Kohm,1%,1/10W,TP ,16081SA
....5DR62007-000831R-CHIP;39Kohm,5%,1/16W ,TP ,10052SA
....5MR142007-000842R-CHIP;3Kohm,1%,1/10W,TP ,16081SA
....5V89322007-000857R-CHIP;4.3Kohm,1%,1/10W ,TP,16081SNA
....5AR612007-000869R-CHIP;4.7Kohm,1%,1/10W ,TP ,16084SA
....5S1G08432007-000923R-CHIP;470Kohm,1%,1/10W,TP ,16082SA
....5HR102007-000962R-CHIP;5.1Kohm,1%,1/10W ,TP ,16083SA
....5VR372007-001014R-CHIP;51ohm,5%,1/10W ,TP ,16081SA
....5R4412007-001042R-CHIP;56ohm,1%,1/10W,TP,16081SNA
....52007-001090R-CHIP;620ohm,1%,1/10W,TP,16081SA
....5R252007-001139R-CHIP;7.5Kohm,1%,1/10W,TP ,16084SA
....5R7032007-001153R-CHIP;750ohm,1%,1/10W,TP,16081SA
....5AHR412007-001175R-CHIP;8.2Kohm,1%,1/10W,TP ,16081SA
....52007-001199R-CHIP;820ohm,1%,1/10W,TP,16081SA
....5R33012007-001433R-CHIP;12Kohm,1%,1/10W,TP ,16085SA
....52007-002768R-CHIP;6.2Kohm,1%,1/10W,TP,16081SA
....52007-002797R-CHIP;560ohm,5%,1/16W,TP,10051SA
....5HDR82007-007095R-CHIP;390ohm,5%,1/16W,TP,10051SA
....5DR42007-007142R-CHIP;10Kohm,1%,1/16W ,TP ,10051SNA
....52007-007156R-CHIP;1ohm,5%,1/16W,TP,10052SNA
....52007-007306R-CHIP;100ohm,1%,1/16W,TP,100561SNA
....52007-007309R-CHIP;12Kohm,1%,1/16W,TP,1005,0.351SA
....52007-007318R-CHIP;1Kohm,1%,1/16W,TP,100516SNA
....52007-007352R-CHIP;130Kohm,1%,1/10W,TP,16081SA
....52007-007431R-CHIP;91Kohm,1%,1/10W,TP,16081SA
....5HDR442007-007470R-CHIP;7.5Kohm,1%,1/16W ,TP ,10058SNA
....52007-007517R-CHIP;240ohm,1%,1/16W,TP,10052SNA
....5R1332007-007651R-CHIP;9.1Kohm,1%,1/10W,TP,16081SA
....52007-007698R-CHIP;5.1Kohm,1%,1/16W,TP,10051SNA
....52007-007720R-CHIP;300Kohm,1%,1/10W,TP,16081SA
....5R82007-007721R-CHIP;560ohm,1%,1/10W,TP ,16082SA
....52007-007736R-CHIP;510Kohm,1%,1/10W,TP,16081SA
....52007-007766R-CHIP;2Kohm,1%,1/16W,TP,10053SNA
12Copyright©1995-2012SAMSUNG.Allrightsreserved.
Page 94

ExplodedViewsandPartsList
LevelLoc.PartCodeDescription&SpecicationQty.SA/SNA
....52007-007798R-CHIP;10ohm,1%,1/16W,TP,10054SA
....52007-008776R-CHIP;20ohm,1%,1/16W,TP,10058SA
....52007-009107R-CHIP;2.8Kohm,1%,1/10W,TP,16081SA
....5MC22203-000254C-CER,CHIP;10nF ,10%,16V ,X7R,TP ,10051SA
....5C1342203-000257C-CER,CHIP;10nF,10%,50V,X7R,TP,16082SA
....5MC92203-000359C-CER,CHIP;0.15nF ,5%,50V ,C0G,TP ,1005,0.51SNA
....5DC12203-000386C-CER,CHIP;0.015nF ,5%,50V ,C0G,TP ,10052SA
....5C5072203-000489C-CER,CHIP;2.2nF,10%,50V,X7R,TP,10051SA
....5AC1392203-000491C-CER,CHIP;2.2nF,10%,50V ,X7R,TP,16082SA
....5AD4802203-000714C-CER,CHIP;3.3nF ,10%,50V ,X7R,TP ,10051SA
....5C3712203-001071C-CER,CHIP;0.056nF,5%,50V,C0G,TP,16082SNA
....5ACC22203-001408C-CER,CHIP;0.27nF,5%,50V ,NP0,TP ,16081SA
....5AD4802203-001414C-CER,CHIP;330nF ,10%,50V ,X7R,TP ,20123SNA
....5C6272203-001697C-CER,CHIP;0.082nF,5%,50V,NP0,TP,16082SA
....5AD4802203-001851C-CER,CHIP;0.016nF ,5%,50V ,NP0,TP ,16082SNA
....5A VC082203-002398C-CER,CHIP;22nF,10%,50V,X7R,TP,16083SNA
....5AD4802203-002519C-CER,CHIP;5.6nF ,10%,50V ,X7R,TP ,10051SNA
....5AC22203-002711C-CER,CHIP;100nF,10%,25V ,X7R,TP ,160815SA
....5AD4802203-002720C-CER,CHIP;10nF ,10%,25V ,X7R,TP ,1005,0.5T1SNA
....5DC182203-005138C-CER,CHIP;1.8nF ,10%,50V ,X7R,TP ,10054SA
....5C2312203-005221C-CER,CHIP;15nF,10%,50V,X7R,TP,16082SNA
....5AAC12203-005249C-CER,CHIP;100nF,10%,50V,X7R,TP,160813SNA
....5AD4802203-005342C-CER,CHIP;82nF ,10%,16V ,X7R,TP ,16081SA
....5AD4802203-005344C-CER,CHIP;22nF ,10%,25V ,X7R,TP ,1005,0.5T8SNA
....5C2362203-005918C-CER,CHIP;1000nF,10%,6.3V,X7R,TP,16081SNA
....5VC372203-006048C-CER,CHIP;100nF ,10%,10V ,X7R,TP ,10058SA
....5C6002203-006090C-CER,CHIP;10000nF,10%,6.3V,X5R,TP,20123SA
....5C1022203-006158C-CER,CHIP;100nF,10%,16V,X7R,TP,1005,0.5198SNA
....5C5102203-006170C-CER,CHIP;220nF,10%,16V,X7R,TP,16081SNA
....5AD4802203-006333C-CER,CHIP;10000nF ,20%,16V ,X5R,TP ,32161SNA
....5C8022203-006348C-CER,CHIP;1000nF,10%,25V,X5R,TP,1608,0.2SA
....5AD4802203-006427C-CER,CHIP;4700nF ,10%,16V ,X5R,TP ,20122SA
....5HDC112203-006562C-CER,CHIP;1000nF,10%,10V,X5R,TP,100512SNA
....5AD4802203-006636C-CER,CHIP;220nF ,10%,25V ,X7R,TP ,16081SA
....5AD4802203-006698C-CER,CHIP;1000nF ,10%,25V ,X7R,TP ,1608,0.10SNA
....5AD4802203-006741C-CER,CHIP;470nF ,10%,25V ,X5R,TP ,1608,0.81SNA
....5C232203-006890C-CER,CHIP;10000nF,20%,6.3V ,X5R,TP ,160811SNA
....5AD4802203-006960C-CER,CHIP;1000nF ,10%,50V ,X7R,TP ,20123SNA
....5AD4802203-007240C-CER,CHIP;22000nF ,20%,6.3V ,X5R,TP ,1608,7SA
....5AD4802203-007306C-CER,CHIP;10000nF ,10%,25V ,X5R,TP ,2012,114SNA
Copyright©1995-2012SAMSUNG.Allrightsreserved.13
Page 95

ExplodedViewsandPartsList
LevelLoc.PartCodeDescription&SpecicationQty.SA/SNA
....5AD4802203-007423C-CER,CHIP;10000nF ,10%,35V ,X7R,TP ,32164SA
....5AD4802203-007513C-CER,CHIP;10000nF ,10%,10V ,X5R,TP ,1608,031SA
....52409-001058C-ORGANIC;47uF,20%,16V ,73431SNA
....52409-001240C-ORGANIC,SMD;33uF,20%,25V ,LR,TP,7343(1.2SNA
....52703-003135INDUCTOR-SMD;4.7uH,20%,6965,0.04ohm,55001SNA
....52703-003263INDUCTOR-SMD;3.3uH,20%,10.0x10.0mm,0.0111SNA
....52703-003488INDUCTOR-SMD;10uH,20%,6965,0.071ohm,35003SA
....5X2022801-003954CRYSTAL-SMD;27MHz,30ppm,28-AAN,16pF ,50oh1SA
....5X2022801-004734CRYSTAL-SMD;25.000000MHz,20ppm,28-AAN,121SA
....5DR323301-000314BEAD-SMD;120ohm,1608,TP ,120ohm/100MHz1SNA
....5T05683301-002039BEAD-SMD;26ohm,1608,TP14SA
....53601-001386FUSE-SURFACEMOUNT;125V ,5A,FAST -ACTING,C1SA
....53708-002651CONNECTOR-FPC/FFC/PIC;80P,0.5mm,SMD-A,AU2SA
....5HB01A3711-005601HEADER-BOARDTOCABLE;BOX,8P ,1R,2mm,SMD-1SA
....5HB01A3711-005925HEADER-BOARDTOCABLE;BOX,51P ,1R,0.5mm,S1SA
....56302-001232GASKET;ConductiveFabric,4.0mm,GRA Y ,SMR-3SNA
....5BN41-01790CPCBMAIN;2012240HzTcon,FR-4,4,B,1.2T ,11SNA
....5BN97-06444AASSYMICOM;J550HQ030K_10K,2012.01.26,2401SNA
.....61103-001487IC-EEPROM;AT24C256C-SSHL-T,256Kbit,32Kx81SA
....5BN97-06460AASSYMICOM;LSJ550HQ03,550HQ03,2011.10.101SNA
.....61103-001500IC-EEPROM;AT24C02C-SSHM-T,2Kbit,256x8,SO1SA
....5BN97-06463BASSYMICOM;T -FP701-0048_OTP ,2012.03.081SNA
.....61107-001916IC-NORFLASH;W25Q16BVSSIG,16Mbit,2Mbitx81SNA
..3SB05ABN96-16858AASSYBRACKETP-STANDLINK;UD700040/46/51SA
...4BN61-02932LBRACKET-STOPPERNUT;LEDTV ,M3,D5.5,L7.5,3SNA
...4BN61-02932MBRACKET -STOPPERNUT ;LEDTV ,M4,D6,L7,BRAC4SNA
...4CB18BN61-07110ABRACKET -ST ANDLINK;40UD7000,EGI-SECCPL,1SNA
...4CD101BN65-00005ACLAMP-WIRE;55UD6500,NYLON66,BLK5SNA
..3BN96-21527AASSYOPENCELL;LSJ550HQ03-E,8bit,55INCH1SNA
..3BN96-21725BASSYCOVERP-SOURCE;Y2012,SNB7K,8K55"1SNA
...4BN60-00554ASP ACER-SOURCE;SNB40/46/55,Silicone-Rubb6SNA
...4BN61-02932NBRACKET -STOPPERNUT;LEDTV ,M3,D7,L6.6,BR4SNA
...4BN62-00271AINSULA TION-S-COVERL;Y12SNB55",PET(0.11SNA
...4BN62-00272AINSULA TION-S-COVERR;Y12SNB55",PET(0.11SNA
...4BN63-09246ASHIELD-SOURCECOVER;SNB55",EGI-SECC,0.81SNA
..3BN96-21728AASSYMISCP-CHASSISTOP;Y2012,SNB7K,8K1SNA
...4BN02-00105ATAPEETC-CONNER;SNB,PET+D263-100H,0.05,88SNA
...4BN60-00550ASP ACER-TOP;Y12SNB55",PORON,L1214,T0.2,1SNA
...4BN63-07229JCOVER-SHEET;rose70",urethane,T0.052,W7mm4SNA
...4AC157BN64-01966ACHASSIS-TOP;SNB55",SPCC,T0.6,1221.8,6921SNA
14Copyright©1995-2012SAMSUNG.Allrightsreserved.
Page 96

ExplodedViewsandPartsList
LevelLoc.PartCodeDescription&SpecicationQty.SA/SNA
1BN92-07916QASSYLABEL;UE8Y ,E80001SNA
.2BH68-40352ALABEL-BARCODE;ALL,AR T-PAPER,90G,WHT,BLK,1SNA
.2BN68-04168ALABEL-01,TVPOP;5500,American,PET,T0.1,11SNA
.2T0527BP68-00052BLABEL-00,RATING;CCTV ,TETRONP APER,T0.05,1SNA
1BN92-10081BASSYBOX;UES8000,55,EO1SNA
.2BH68-00662ALABELBOX-00;ALLMODEL,MOJO90G,60,110,W1SNA
.2BN69-07529EBOX-03,SET;55UE8000-HS,CB,A1,DW3,YEL,W131SNA
1BN92-10085AASSYP/MA TERIAL;UEH8000,551SNA
.26902-000379BAGAIR;LDPE,T0.2,W1000,L1800,TRP,1260.01SNA
.2M0406922-000003BANDPP;PP ,T0.8,W18,L1650M,TRP ,DA69-90141SNA
.2BN68-02422BLABEL-W ARNINGSHIPPING;ALLMODEL,A/P1001SNA
.2BN69-00257XP ACKING-SHEETPALLET;PACKINGSHEETP ALLE1SNA
.2BN69-03982NP ADP ACKING-EDGE;EDGE,P APER,-,T5,W120,L21SNA
.2BN69-05418AP ACKING-BAGWRAPPING;-,LDPE,-,0,019,500,6SNA
.2BN69-06640AP ACKING-P AD;PAD,PAPER,-,-,CB-SW4,1120,951SNA
.2BN69-06679AP ACKING-BAGSHEETROLL;-,CB,-,FOAM0,5mm4SNA
.2BN69-06988BCUSHION-SET;55UE8000-HS,EPS,BOTTOM,16.7g1SNA
.2BN69-07609RPALLET;-,WOOD,-,1360,1030,135,-,-,sesk-11SNA
.2BN74-00008DT APE-OPPMASKING;OPP ,T0.05,W75,L800M,CLR3SNA
1ACCE1BN92-10354HASSYACCESSORY;UE8Y ,E80001SNA
.2BN68-04101CLABEL-01,STICKER;UE8Y ,EDC,PET,T0.05,60,11SNA
.2BN96-20931AASSYACCESSORY3DGLASSES;SSG-3050GB,In1SNA
..33DGLABN81-07013AA/S-GLASSES;SSG-3050GB,LCLENS1SC
..3BN81-07014AA/S-COVERTEMPLE;SSG-3050GB,PA12-TR90,CO1SNA
..3BN81-07015AA/S-NOSEPAD;SSG-3050GB,PA12-TR90,COVER-T1SNA
..3BN81-07017AA/S-COVERBA TTERYTOP;SSG-3050GB,PC+AB1SNA
..3BN81-07018AA/S-COVERBA TTERYBOTTOM;SSG-3050GB,PC+1SNA
.2ACCE4BN96-22343LASSYACCESSORY-MANUAL;UE8Y ,E80001SNA
..36902-000476BAGPE;LDPE,T0.03,W250,L350,TRP ,Recycle,1SNA
..3BN68-00514KMANUALFL YER-01,W ARRANTYCARD;comm,Samsu1SNA
..3BN68-03019ALEAFLET-01,SAFETYGUIDE;ALL,SAMSUNG,28LE1SNA
..3BN68-03533UMANUALFL YER-04,3DGLASSESGUIDE;All,SAM1SNA
..3BN68-03943WLEAFLET -02,FICHELED78;ALL,SAMSUNG,ENG,E1SNA
..3BN68-04061HMANUALUSERS-01;UE8000,SAMSUNG,ENG/FRA/D1SNA
..3BN68-04145CMANUALFL YER-01,STANDGUIDE;UE8000-55",61SNA
..3BN68-04375FLEAFLET-02,SMARTINTERACTION;ALL,SAMSUNG1SNA
.2ACCE2BN96-22345YASSYACCESSORY -CABLE;UE8Y ,E80001SNA
..33709-001716CONNECTOR-CARDEDGE;68P ,0.5mm,MALE,PCMCI1SA
..3T02683903-000742CBF-POWERCORD;DT ,CEE,LP-21LR,250V ,2.5A,1SA
..34301-000117BATTERY -MN;1.5V ,750mAH,R6,13.3X49.2,14.86SNA
Copyright©1995-2012SAMSUNG.Allrightsreserved.15
Page 97

ExplodedViewsandPartsList
LevelLoc.PartCodeDescription&SpecicationQty.SA/SNA
..3T01204301-000121BA TTERY-MN;1.5V,R03,10.5x44.5m,HOLDER,7.2SNA
..36902-001719BAGPE;LDPE,T0.05,W390,L330,TRP ,RECYCLE1SNA
..3REMO2AA59-00631AREMOCON;TM1290,3V ,E8000,Europe1SA
..3REMO2AA59-00638AREMOCON;TM1250B,SAMSUNG,49,3V ,IDTV ,NTV ,1SA
..3EC03BN39-01154ACBFSIGNAL;ChelseaSlim,24P/20P ,30A WG,201SA
..3BN61-08391AHOLDER-WIRESTAND;UE8000,Nylon,BLK1SNA
..3M9889BN63-01798BCLOTH-CLEAN;CLOTH,180,200,seablue,T oC1SNA
..3T0527BN68-00513ALABEL-E,P ASS;ALLMODEL,YUPO(110G),50X15,1SNA
..3BN96-18013WASSYACCESSORY -SCREW;6003-001806,6EA,LE1SNA
...4SCREW6003-001806SCREW-T APTYPE;BH,S,M4,L10,NI_PLT,SWRCH186SNA
...4T05246902-000341BAGPE;LDPE,T0.05,L90,W70,TRP ,,,PEMARK1SNA
..3EH03ABN96-18153AASSYHOLDERP-RING;11LED-TV1SNA
...46902-001404BAGZIPPER;LDPE,T0.05,W80,L100,TRP1SNA
...4AH365BN61-07295AHOLDER-RING;40UD5500,ABS,BK0007,HB4SNA
.2M001ABN96-22986AASSYMISCP-IRBLASTER;VG-IRB2000,Europe1SA
16Copyright©1995-2012SAMSUNG.Allrightsreserved.
Page 98

1.ExplodedView&PartList
ExplodedView
ExplodedViewsandPartsList
Copyright©1995-2012SAMSUNG.Allrightsreserved.1
Page 99

ExplodedViewsandPartsList
PartsList
No.Lvl.Loc.MaterialCodeDescription&SpecicationSNAQty.
12BN95-00820APRODUCTLCD-AMLCD;
7K,LTJ550HQ30-V,8bits,
22SP01ABN96-16798GASSYSPEAKERP;6ohm,4pin,10W ,E7000/8000SA1
32FT01ABN96-22127AASSYCOVERP-FRAMETOP;
UE8000,55,SUS304,
42FS01ABN96-22131AASSYCOVERP-FRAMESIDE;
UE8000,55,SUS304
52FB01ABN96-21950BASSYCOVERP-FRAMEBOTTOM;
UE8000,55,SUS3
62BN63-09068ACOVER-CORNER;
UE8000,55,ABS+PMMA,HB,BK000
72M0014BN94-06149YASSYPCBMAIN;UE55ES8000SXXCSA1
82M001ABN96-21936BASSYCOVERP-MIDDLE;
UE8000,55,ABS+PC,V0,
92R001ABN96-21944DASSYCOVERP-REAR;UE8000,55,EO,PCM
T0.4,
102SB04ABN96-21940CASSYSTANDP-BASE;UE8000
55",EUROPE,ABS+
112CAMERABN96-23819AASSYMISCP-KITE-LED;KITE-LED8000EUSA1
122P001ABN44-00523BDCVSS-LEDTVPDBD;
PD55B2Q_CDY ,PD55B2Q_
SA1
SA1
SA2
SA1
SNA4
SA1
SA1
SA1
SA1
2Copyright©1995-2012SAMSUNG.Allrightsreserved.
Page 100

ExplodedViewsandPartsList
2.ElectricalPartsList
LevelLoc.PartCodeDescription&SpecicationQty.SA/SNA
UE55ES8000SXXN(UE02)
1BN90-03801BASSYCOVERMIDDLE;UE8000,55,EO1SNA
.2M001ABN96-21936BASSYCOVERP-MIDDLE;UE8000,55,ABS+PC,V0,1SA
..3M00816003-000115SCREW-T APTYPE;BH,+,B,M3,L6,ZPC(BLK),SWRC4SNA
..3BN63-08608ACOVER-SHEET;Rhcm,PEVinyl,T0.04,170MM,20SNA
..3BN63-08608BCOVER-SHEET;Rhcm,PEV inyl,T0.04,80MM,203SNA
..3R002ABN63-09053BCOVER-MIDDLE;UE8000,55,ABS+PC,V0,BK0008,1SNA
..3BN68-00513ELABEL-AMS;ams,-,artpaper,-,10,38,-,whit1SNA
..3BN74-00052ATAPE-PAPER;LB530,CrepePaper,0.17mm,10m0SNA
..3FB05ABN96-22726DASSYBOARDP;UE55ES8000UXXU,SUNGJI,1000m1SNA
...4EC13BN39-01643CLEADCONNECTOR;UE55ES8000,CableConnecto1SA
...4NW01BN59-01148CNETWORK;WIDT -20R,InternalWiFi,USB,34x361SA
...4BTBN96-21431BASSYBOARDP-RF-MODULE;BluetoothModule,1SA
...45W AYBN96-22726AASSYBOARDP-5W AYSWITCHFUNCTION;E7000/1SA
1S001ABN90-03805BASSYSTAND;UE8000,55,EO1SNA
.2SB04ABN96-21940CASSYST ANDP-BASE;UE800055",EUROPE,ABS+1SA
..3M00816003-001010SCREW-T APTYPE;FH,+,B,M3,L6,ZPC(WHT),SWRC8SNA
..3M00816003-001188SCREW-T APTYPE;BH,+,-,B,M4,L10,ZPC(WHT),S8SA
..3SCREW6003-001785SCREW-TAPTYPE;FH,+,B,M4,L8,ZPC(BLK),SWRC10SA
..3BN60-00184CSPACER-FOAM;FOAM,30000mm,DARKGRA Y ,1T,200SNA
..3BN60-00573ASPACER-FORM;UE8000,FORM,L130,DARKGRAY,T2SNA
..3BN61-07937ABRACKET-STAND,TOP;UE800055",EGI-SECCP1SNA
..3BN61-07957ABRACKET-STAND,BOTTOM;UE800055",EGI-SECC2SNA
..3SG03BN61-07968BGUIDE-STAND;UE8000,55,ABS+PC,V0,BK00081SNA
..3BN61-08166ABRACKET-STAND,R;UE800055",ALCOT,RIGHT1SNA
..3BN61-08167ABRACKET-STAND,L;UE800055",ALCOT,LEFT1SNA
..3CCM1BN63-02183DCOVER-SHEET;Rhcm,PEVinyl,T0.05,680mm,201SNA
..3BN63-09072CCOVER-STANDFRONT;UE8000,55,ABS+PC,V1,NC1SNA
..3BN63-09072DCOVER-STANDREAR;UE8000,55,ABS+PC,V1,NC01SNA
..3BN63-09075CCOVER-STAND,BOTTOM;UE800055",ABS+PC1SNA
...40103-005041RESIN-PC;FR3200TV ,901408,BK0008,1.2mmV -150SNA
...4BN68-00513DLABEL-RESIN;resin,-,artpaper,-,10,25,-,1SNA
..3BN67-00385ERUBBER-FOOT;RUBBER-FOOT,SILICONE,ROUND,16SNA
..3BN69-06988ACUSHION-SET;UE800055",EPS1SNA
1R001ABN90-03809DASSYCOVERREAR;UE8000,55,EO1SNA
.26001-002755SCREW-MACHINE;BH,+,M3,L6,ZPC(BLK),SWRCH18SA
.2R001ABN96-21944DASSYCOVERP-REAR;UE8000,55,EO,PCMT0.4,1SA
..3BN60-00162WSP ACER-FOAM;FOAM,30000mm,DarkGray ,1T,100SNA
Copyright©1995-2012SAMSUNG.Allrightsreserved.3