
SAMSUNG Confidential
SAMSUNG TFT-LCD
MODEL: LSY400HM02-A
The Information described in this specification is for the first draft and can be changed without prior notice

SAMSUNG Confidential
General Description
Description
This model uses a liquid crystal display (LCD) of amorphous silicon TFT as switching components. This
model is composed of a TFT LCD panel, a driver circuit, and an ass’y KIT of source PBA. This 40.0”
model has a resolution of a 1920 x 1080 and can display up to 16.7 million colors with the wide viewing
angle of 89° or a higher degree in all directions. This panel is designed to support applications by
providing a excellent performance function of the flat panel display such as home-alone multimedia TFTLCD TV and a high definition TV.
General Information
Features
RoHS compliance (Pb-free)
High contrast ratio & aperture ratio with the wide color gamut
SPVA(Super patterned vertical align) mode
Wide viewing angle (±178°)
High speed response
FHD resolution (16:9)
Low power consumption
DE (Data enable) mode
The interface (2pixel/clock) of 2ch LVDS (Low voltage differential signaling)
TFT : 906.4(H) x 518(V)
CF : 906.4(H) x 515.3(V)
16.7M (8bit FRC)
(True display)

SAMSUNG Confidential
1. Absolute Maximum Ratings
If the figures on measuring instruments exceed maximum ratings, it can cause the malfunction or the
unrecoverable damage on the device.
Temperature for storage
(Temperature of glass surface)
Endurance on static electricity
Note (1) The power supply voltage at Ta= 25 ± 2 °C
(2) Temperature and the range of relative humidity are shown in the figure below.
a. 90 % RH Max. (Ta ≤ 39 °C)
b. The relative humidity is 90% or less. (Ta >39 °C)
c. No condensation
(3) Keep the static electricity under 150V in Polarizer attaching process.
(4) Operating condition with source PCB
(5) Storage temperature condition including glass
(6) Condition without packing. (Unpacking condition)
Fig. Range for temperature and relative humidity

SAMSUNG Confidential
2. Optical characteristics
The optical characteristics should be measured in the dark room or the space surrounded by the similar
setting.
Measuring equipment : TOPCON RD-80S, TOPCON SR-3 ,ELDIM EZ-Contrast
(Ta = 25 ± 2°C, VDD=12.0V, fv=60Hz, f
DCLK
=148.5MHz, Light source: LTY400HM10 BLU(LJ96-05972A))
Contrast Ratio
(Center of screen)
Normal
qL,R=0
qU,D=0
Viewing
Angle
Luminance of White
(Center of screen)
Transmittance
(At the center of screen)
Color
Chromaticity
(CIE 1931)
Brightness Uniformity
(9 Points)
Notice
(a) Setup for test equipment
The measurement should be executed in a stable, windless, and dark room for 40min and 60min after
operating the panel at the given temperature for LTY400HM10`s BLU. (LJ96-05972A)
This measurement should be measured at the center of screen.
The environment condition: Ta = 25 ± 2 °C
(b) LTY400HM10-A BLU is consist of one DBEF, one prism, one diffuser and LED light source.
(c) D65 Standard Light Source.
The coordinate of color is Wx 0.313, Wy 0.329.
The luminance of this product is 7217.3cd/m2.

- Definition of the test point
Note (1) Definition of contrast ratio (C/R)
: The ratio of gray max (Gmax) & gray min (Gmin) at the center point ⑤ of the panel
The measurement goes in LTY400HM10 BLU
Gmax : The luminance with all white pixels
Gmin : The luminance with all black pixels
Note (2) Definition of the brightness uniformity of 9 points (Test pattern : The full white)
: The measurement shall be executed with the LTY400HM10 BLU
Bmax : The maximum brightness
Bmin : The minimum brightness
Buni
B B
B
100
( max min)
max
SAMSUNG Confidential

SAMSUNG Confidential
Note (3) Definition of response time : Sum of Tr, Tf
※ G-to-G: Average response time between the whole gray scale to the whole gray scale.
The response time is the value that was measured after it was operated in LTY400HM10 BLU for one hour
(at room temperature)
SONY tunes up response time based on 2012 model standard.
Note (4) The definition of luminance of white: The luminance of white at the center point ⑤
: The measurement shall be executed with the LTY400HM10 BLU
Note (5) The definition of chromaticity (CIE 1931)
The color coordinate of red, green, blue and white at the center point ⑤
: The measurement shall be executed with the LTY400HM10 BLU
Note (6) Definition of viewing angle: The range of viewing angle (C/R ≥10)
: The measurement shall be executed with the LTY400HM10 BLU
The response of
optical instruments
H : Horizontal Length of Active Area
V : Vertical height of Active Area

SAMSUNG Confidential
Note (7) The definition of crosstalk; (Cross modulation) (DSHA)
: The phenomenon, which the level of contrast ratio is declined by the interference of signals in pixels.
(%)100
||
)(
normal
abnormalnormal
SHA
Y
YY
DRatioModulationCrosstalk
* Measure the size of background pattern at the interval of 4 grays with excluding the size of white
rectangle within the range from gray 1 to gray 64.
* Measure the horizontal crosstalk and vertical crosstalk both.
* The maximum value among measured values can be defined as a crosstalk.
Reference: The color of rectangle for Gmin is black when the color of screen is white.
The color of rectangle for Gmax is white when the color of screen is black.
* Pattern to measure the crosstalk and points to be measured
< Horizontal Crosstalk >
< Vertical Crosstalk >

SAMSUNG Confidential
Note (8) The definition of terminology, flicker
: The phenomenon, which the pixels on the screen of LCD panel blink.
1) Calculate the value of crosstalk with observing the standard for measuring the flicker.
2) The points to be measured
-The pattern to measure the flicker
< 32g white 1 dot Inversion >
Note (9) Definition of 2point Gamma
Y: Measurement Level / Z: Measurement Brightness
B
max
: Maximum Brightness / B
min
: Minimum Brightness
Note (10) Definition of transmissivity
The measurement shall be executed with the D65 standard light source.
Note (11) Definition of simulation with BLU Spectrum
Simulated Color Chromaticity
Xsim = Simulated Spectrum X CIE Color Matching Function x
Ysim = Simulated Spectrum X CIE Color Matching Function y
Zsim = Simulated Spectrum X CIE Color Matching Function z
Simulated Spectrum = Panel Transmittance Spectrum X Standard BLU Spectrum (Appendix2)
Gamma X Y
X Z B B B
lum
lum
log( / )/log( / )
( ) / ( )
min max min
100 100
100

SAMSUNG Confidential
3. Electrical characteristics
3.1 TFT LCD Module
The connector for the display data & timing signal should be connected.
Ta = 25°C ± 2 °C
Note (1) The ripple voltage should be controlled fewer than 10% of V
DD
(Typ.) voltage.
(2) fV=60Hz, fDCLK =148.5MHz, VDD = 12.0V, DC Current.
(3) Power dissipation check pattern (LCD Module only)
(4) Conditions for measurement
a) Black pattern b) White pattern c) Mosaic d) Max Pattern
The rush current, I
RUSH
can be measured during T
RUSH
is 470us

SAMSUNG Confidential
5. The Pin assignment in the input terminal
5.1. Input signal & power Connector:104103-5117(Molex)
Note (1) No connection: These PINS are used only for the product of SAMSUNG.
(DO NOT CONNECT the input device to these pins.)

SAMSUNG Confidential
Note (2) Pin number which starts from the left side.
a. Power GND pins should be connected to the LCD’s metal chassis.
b. All power input pins should be connected together.
c. All NC pins should be separated from other signal or power.
Note(3) LVDS OPTION : IF THIS PIN : LOW (GND V)/ NC → JEIDA LVDS FORMAT
OTHERWISE : HIGH (3.3V) → NORMAL NS LVDS FORMAT
Note(4) 46
th
Pin Aging Enable PIN / IF this Pin HIGH(3.3V)
→ BIST MODE (Rolling Pattern is operated by Only 3.3V input)
Notice : iWPN,SCL_I and SDA_I shouldn`t be communicated with I2C device whose output level is 5V
Fig . The diagram of connector

5.2 LVDS Interface
- LVDS receiver : T-con (merged)
- Data format : (JEIDA Only)
SAMSUNG Confidential

SAMSUNG Confidential
5.3 Input signals, basic display colors and the gray scale of each color.
Note) The definition of gray :
Rn : Red gray, Gn : Green gray, Bn : Blue gray (n = Gray level)
Input signal : 0 = Low level voltage, 1 = High level voltage

SAMSUNG Confidential
6. Interface timing
6.1 The parameters of timing ( Only DE mode )
Term for the
vertical
display
Term for the
horizontal
display
Note) These products don’t have to receive the signal of Hsync & Vsync from the input device.
(1) Key points when testing: TTL controls the signal and the CLK at the input terminal of LVDS Tx of the
system.
(2) Internal VDD = 3.3V
(3) Spread spectrum
- The limit of spread spectrum's range of SET in which the LCD module is assembled should be within ± 3 %.

SAMSUNG Confidential
6.2 Timing diagrams of interface signal (Only DE mode )

SAMSUNG Confidential
6.3 Characteristics of Input data of LVDS
Differential input high
threshold voltage
Differential input low
threshold voltage
Input common mode voltage
Differential Input Voltage
Notice The spread spectrum should be 0% when the skew is measured.
Position of a measurement is T-CON LVDS input pin

SAMSUNG Confidential
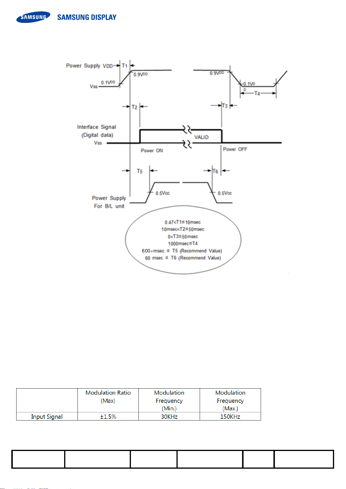
6.4 The sequence of power on and off
To prevent a latch-up phenomena or the DC operation of the LCD Module, the power on/off sequence should
be accorded with the settings described in the diagram below.
The supply voltage of the external system for the Module input should be the same as the definition of VDD.
Apply the lamp voltage within the LCD operation range. When the back light turns on before the LCD
operation or the LCD turns off before the back light turns off, the display may momentarily show abnormal
screen.
In case of V
DD
= off level, please keep the level of input signals low or keep a high impedance.
T4 should be measured after the Module has been fully discharged between power off and on period.
Interface signal should not be kept at high impedance when the power is on.
While the V
DD
is off level, please keep the level of input signals low or keep a high impedance condition.
The figure of T4 should be measured after the module has been fully discharged between the periods
when the power is on and off.
6.5 INPUT SPREAD SPECTRUM SPECIFICATION
*SET Vender Should Check Waterfall before apply Spread Spectrum which occurs based on Modulation
Frequency.

SAMSUNG Confidential
7. Outline dimension
7.1 The adhesive size of POL
The next figure shows the size of POL on the drawing sheet attached to the panel for BLU design.
<Figure.>
The POL size of CF : 903.8 X 512.2 LEFT%RIGHTE ± 0.6mm, UP&DOWN± 0.5mm
The POL size of TFT: 903.8 X 512.2 LEFT%RIGHTE ± 0.6mm, UP&DOWN± 0.5mm
The total adhesion allowance of POL is LEFT%RIGHTE ± 1.3mm, UP&DOWN± 1.2mm
7.2 The drawing sheet for the size of the OLB bonding

1. Panel Kit Packing
SAMSUNG Confidential
NOTE) The Cushion PAD is worked out for antistatic device.
2. Panel Kit Marking & Others

SAMSUNG Confidential
A nameplate bearing followed by is affixed to a shipped product at the specified
location on each product.
(1) Cell Label