
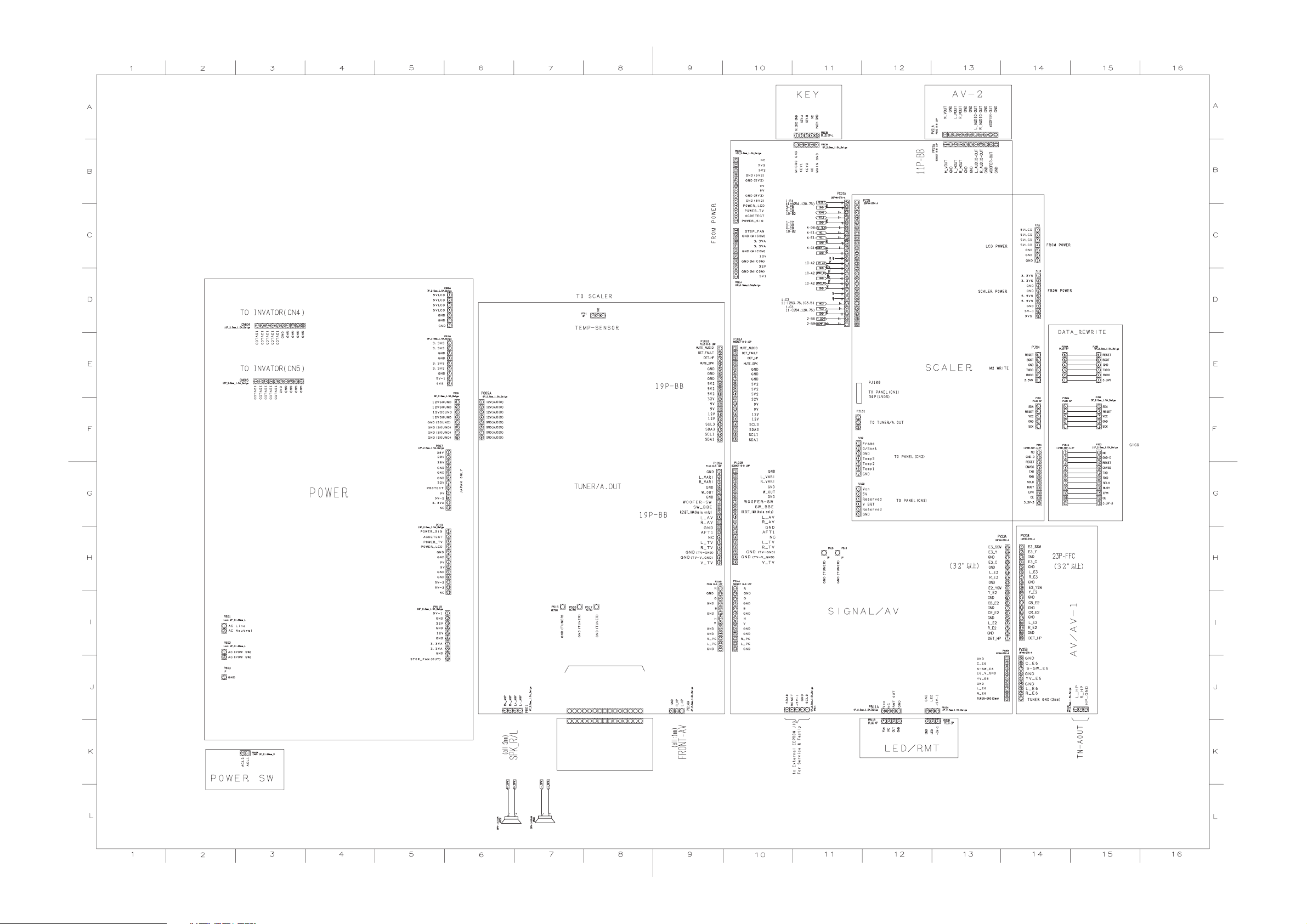
■电路结构示意图∶
SIGNAL ( 1/12 ) [ SHEET - 1/12 ] ................ 1/31
BACK / AV AV TERMINAL [ SHEET - 1/2 ] ................
RGB-PRO [ SHEET - 1/8 ] ................
FRONT AV ............................................................................................................................
KEY ........................................................................................................................................
LED RMT ..............................................................................................................................
PC INPUT .............................................................................................................................
POWER SW ..........................................................................................................................
3D MOD ................................................................................................................................
G-HYPER ...............................................................................................................................
A-OUT ( 1/2 ) [ SHEET - 1/2 ] ................
AV [ SHEET - 2/12 ] ................ 2/31
YPBPRSW [ SHEET - 3/12 ] ................ 3/31
MICON / TEXT [ SHEET - 4/12 ] ................ 4/31
V / C [ SHEET - 5/12 ] ................ 5/31
SIGNAL from AV [ SHEET - 6/12 ] ................ 6/31
HP-AMP&MUTE
MON OUTPUT
COLOUR DIFFERENCE SWITCHING
SYNC_SW
TIM APRO [ SHEET - 11/12 ] ............
AUDIO GAIN COMPENSATION
AV from SIGNAL [ SHEET - 2/2 ] ................
LVDS_IN
DIGITAL RGB Pro.
SUB MAICON
OSD MIX
+
OSD MIX
-
LVDS OUT
( 7/8 )
ANALOG OSD / TEXT 22/31
( 2/2 ) [ SHEET - 2/2 ] ................
[ SHEET - 7/12 ] ................ 7/31
[ SHEET - 8/12 ] ................ 8/31
[ SHEET - 9/12 ] ................ 9/31
[ SHEET - 10/12 ] ............ 10/31
11/31
[ SHEET - 12/12 ] ............
[ SHEET - 2/8 ] ................
[ SHEET - 3/8 ] ................
[ SHEET - 4/8 ] ................
[ SHEET - 5/8 ] ................
[ SHEET - 6/8 ] ................
[ SHEET - 7/8 ] ................
[ SHEET - 8/8 ] ................
12/31
13/31
14/31
15/31
16/31
17/31
18/31
19/31
20/31
21/31
23/31
24/31
25/31
26/31
27/31
28/31
29/31
30/31
31/31
– 60 –

32WL46C
SIGNAL (CONNECTOR)
SHEET-1/12
(1/49)

3.2Vp-p
0
2.0
2.0
2.0
5.0
0.7
4.5
0
4.6
4.5
5.0
4.5
4.5
4.3
4.0
4.4
4.0
4.4
4.4
0
0
4.0
4.4
4.5
0
0
4.0
4.5
4.5
0
0
4.3
4.5
0
4.0
4.5
4.5
4.7
4.3
4.2
4.6
4.6
5.0
0
4.6
6.1
4.6
9.0
4.6
4.6
0
0
4.3
4.4
0
4.5
4.0
4.5
5.0
0
0
5.0
5.0
0
0.1
2.0
2.0
0.7
2.0
5.0
0.7
5.0
5.0
5.0
0
0
0
0
0
6.5
5.3
0
4.5
9.0
4.6
2.9
6.5
3.5
5.8
0
0
12
0
6.5
5.8
3.5
6.5
32WL46C
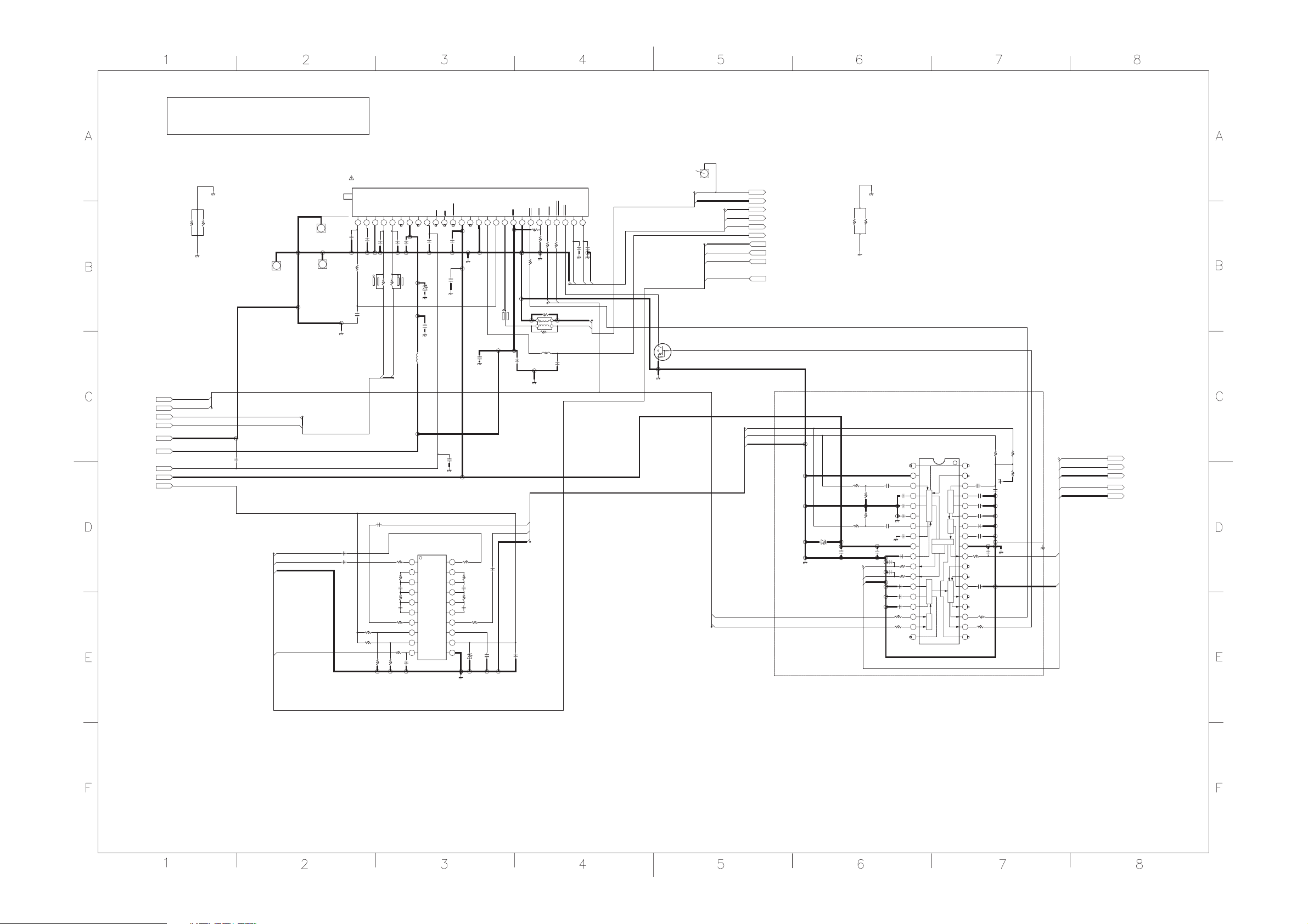
SIGNAL (AV)
SHEET-2/12
(2/49)

FRONT-AV (More than 32")
(AV-1)
32WL46C
SIGNAL (Y/PB/PR_SW)
SHEET-3/12
(3/49)

5.8Vp-p
4Vp-p
5Vp-p
5Vp-p
0
0
5.0
0
5.0
0
0
0
5.0
5.0
0
3.5
0.2
4.5
0.2
5.0
5.0
4.9
5.0
4.9
4.4
4.3
0
5.0
0
5.0
4.6
5.0
5.0
0
2.1
2.3
3.5
5.0
5.0
0
4.3
5.0
5.0
4.7
5.0
5.0
5.0
5Vp-p
5Vp-p
32WL46C
SIGNAL (MICOM/TEXT)
SHEET-4/12
(4/49)

1.4Vp-p
3.9
3.4
5.0
1.7
5.0
5.0
1.4
1.5
0
1.7
0
0
0.1
3.8
0.7
1.7
2.2
3.8
1.9
3.8
1.7
2.3
1.9
2.4
2.4
5.0
2.4
0
0.2
5.0
0
2.2
4.9
2.4
0
2.4
2.4
2.4
1.8
1.8
1.7
2.3
1.4
2.4
2.4
0
0.1
0.4
1.0
2.4
4.3
4.4
5.0
1.8Vp-p
1.8Vp-p
32WL46C
SIGNAL (V/C)
SHEET-5/12
(5/49)

For Lightning
32WL46C
SIGNAL (SIGNAL from AV)
SHEET-6/12
(6/49)

9.0
4.9
4.9
4.9
9.0
9.0
9.0
5.2
5.2
5.2
0
0
0
32WL46C
SIGNAL (PC AUDIO SWITCHING)
SHEET-7/12
(7/49)

9.0
9.0
4.5
0
4.9
0
32WL46C
SIGNAL (AUDIO-MUTE)
SHEET-8/12
(8/49)

32WL46C
SIGNAL (MON OUTPUT)
SHEET-9/12
(9/49)

DV23-DV25
DV245-DV247
UDZS-TE-17-10B
DV25
0
10V 1u
CV247
4.4
DV24
0
10V 1u
CV246
4.4
DV23
0
10V 1u
CV245
4.7
9.0
4.4
0
0
4.4
4.7
9.0
9.0
4.6
4.3
4.2
9.0
4.4
4.2
4.2
DV244, DV249, DV250, DV254
UDZS-TE-17-10B
0
0
0
0
0
0
0
0
0
0
0
0
0
0
0
0
4.3
5.0
4.4
5.0
0
9.0
0
0
9.0
4.5
0
4.4
0
4.4
9.0
4.5
0
0
0
2.9
2.5Vp-p
2.3Vp-p
2.5Vp-p
32WL46C
SIGNAL (COLOUR DIFFERENCE SWITCHING)
SHEET-10/12
(10/49)

0.3
0.4
4.3
5.0
4.6
1.3
0.4
0
5.0
5.0
0
6.5
5.2
9.0
5.2
4.2
0
2.5
0
0
0
0
4.4
4.3
0
0
0
0
0
4.5
4Vp-p
0.5
5.0
0
4.8
5Vp-p
32WL46C
SIGNAL (SYNC_SW)
SHEET-11/12
(11/49)

1.3
0
2.5
0
3.602.5
0
1.4
0
2.2
2.5
1.1
1.5
1.3
0
1.1
0
0.9
0.7
1.3
0.8
1.1
2.5
2.5
0
0
0
2.5
0
0
3.3
3.4
0
0
0
0
2.5
0
0
2.5
0.7
0
0
0
0
3.3
2.5
3.5
0
0
?
32WL46C
SIGNAL (3D YCS)
SHEET-12/12
(12/49)

19P-BB
SIGNAL
P101B
DET_HP
GND
GND
GND
5V2
5V2
5V2
32V
9V
9V
12V
12V
SCL3
SDA3
SCL1
SDA1
PLUG B-B 19P
1
2
3
4
5
6
7
8
9
10
11
12
13
14
15
16
17
18
19
MUTE_AUDIO
DET_FAULT
MUTE_SPK
19P-BB
P102A
GND
1
GND
W±OUT
GND 6
GND
AFT1
NC
PLUG B-B 19P
GND
L±PC
R±PC
GND
GND
H
GND
PLUG B-B 13P
2
3
4
5
7
8
9
10
11
12
13
14
15
16
17
18
19
P214B
1
2
3
4
5
7
8GND
9BB
10
11G
12GND
13 RR
L±VARI
R±VARI
WOOFER-SW
SW±BBE
RESET±IMA(Asia only)
L±AV
R±AV
L±TV
R±TV
GND
(TV-GND)
GND
(TV-V±GND)
V±TV
TLB0004
TLB0003
TLB0002
TLB0001
MUTE_AUDIO
DET_FAULT
DET_HP
MUTE_SPK
GND
5V2
WOOFER-SW
SW_BBE
L_AV
R_AV
GND
AFT1
L_TV
R_TV
GND
GND
V_TV
SCL3
MUTE±AUDIO
DET±FAULT
DET±HP
MUTE±SPK
GND
5V2
32V
32V
9V
12V
12V
SCL3
SDA3
SCL1
SDA1
GND
GND
L_VARI
L±VARI
R_VARI
R±VARI
GND
GND
W_OUT
W±OUT
GND
GND
WOOFER-SW
SW±BBE
L±AV
R±AV
GND
AFT1
L±TV
R±TV
GND
GND
V±TV
TUNER GND
9V
5-A1
4-C8
4-D2
4-D2
3-B1
SOCKET B-B 15P 2.5mm
5-A1
5-A1
P215A
1
TUNER GND(2mm)
2
TUNER GND
3
GND
L±PC
4
R±PC
5
6
GND
7
GND
8
VV6
9
H
10
GND
11
GND
12
G
13
GND
14
15
P601
TLB0010
4-B2
12V±AUDIO
L-±AMP
L+±AMP
R-±AMP
R+±AMP
GND
L±HP
R±HP
GND
L-_AMP
L+_AMP
R-_AMP
R+_AMP
12V_AUDIO
GND
L_HP
R_HP
GND
L-_AMP1
TLB0011
L+_AMP
2
TLB0012
R-_AMP
3
TLB0013
R+_AMP
4
4P_2.5mm_1.5A_Beige
P809A
1 12V(AUDIO)
TLB0014
12V(AUDIO)
2
12V(AUDIO)
3
TLB0015
12V(AUDIO)
4
GND(AUDIO)
5
TLB0016
GND(AUDIO)
6
GND(AUDIO)
7
TLB0017
GND(AUDIO)
8
8P_2.5mm_1.5A_Beige
P614A
L-HP
1
R_HP
2
GND
3
3P_2.5mm_1.5A_Beige
SPK_R/L
(all:2mm)
POWER
FRONT-AV
(all:1mm)
PC-INPUT
32/26WL46C
TN-AOUT
32WL46C
TN-AOUT (CONNECTOR)
SHEET-1/7
(13/49)

TIM-APRO
GR110
KETSU
GND For TUNER
Peripheral and Material
SCL3
SDA3
SCL1
SDA1
GND
5V2
32V
9V
12V
GR111
KETSU
PG03
KETSU
SCL3
SDA3
SCL1
SDA1
GND
C137
32V
KETSU
5V2
32V
PG01
KETSU
PG02
KETSU
R_AV
L_AV
GND
SW_BBE
TUNER-GND
C106
B1000p
R110
RM73B1HR00OD
12V
CD20
B16V2.2u_K
CD01
B16V2.2u_K
H001
SCL
ADSVtRFAGC
KETSU
C133
C138
KETSU
L102
TEM2121M
R103
KETSU
C172
+
KETSU
SCL1
CD14
B16V2.2u_K
RD02
20K
CD03
B3300p
RD04
CD05
0.033u
RD08
22K
RD09
KETSU
RD21
22K
5421 3
20K
SDA
C139
KETSU
R102
KETSU
RD10
RD22
KETSU
NC
SDA1
RD01
27K
RD07
10k
5V
C101
L103
TEM2121M
L101
100
5.9
6.0
6.0
36459810 7 12
6.0
6.0
6.0
6.0
5.5
0
0
CD10
B16V1u_K
BBE
EC954W1
NC
9V
IFAGCIFNC
32V
NC
B1000p
C103
B1000p
D102
KETSU
+
C102
10V220
QD05
NJM2150V
INPUT(A)
INPUT(B)
HPF(A)
CR1(A)
BPF(A)
CR2(A)
LPF(A)
OUTPUT(A)
OUTPUT(B)
PROCESS
LO CONTOUR
HPF(B)
CR1(B)
BPF(B)
CR2(B)
LPF(B)
16V100
VREF
GNDBBE
C121
C104
V+
C134
+
5.7
6.0
6.0
5.8
6.0
6.0
6.0
5.8
12
0
14131211109876
B1000p
+
(Low
Impedance
Part)
4.7
RD20
27K
RD19
20K
CD18
B3300p
17 1814 151211 13 16 19 20
RD17
CD16
0.033u
NC
15
C105
10V330
B16V2.2u_K
RD14
100
DD01
KETSU
GND
+
CD15
CD13
7L16V10u
AFT
LC32
TEM2121M
+
TIM
Vout
RFAGC
L_BBE
R_BBE
GND
5V
NC
9V
KETSU
GND
2019181716
C107
0.01
CD12
B16V1u_K
L105
APC SW
STE
GR697
short
GR101
KETSU
ADS
SAP
GR102
GR103
LC31
SDA3
SCL3
F-MONO
MODE
KETSU
100
100
GR698
G697
SDA3
SCL3
RM73B1HR00OD
COLTRF41R0CG
RESET_MSP
TV-Rout
MUTE
CC08
0.01
G696
R_TV
RM73B1HR00OD
GND
V_TV
C120
25V0.1
TP-12
PK04
KETSU
TV-Lout
27262524232221
CC01
0.01
L_TV
QS110
RN1404
V±TV
GND
SCL3
SDA3
V±TV
GND
GND
GND
L_AV
SW_BBE
L±TV
R±TV
AFT1
GND
R_AV
L±TV
R±TV
AFT1
GND
L±AV
R±AV
SW±BBE
R_BBE
L_BBE
GND
DS101
KETSU
CS605
7L16V100u
GR113GR112
KETSUKETSU
Material GND
QS101
TA1217AF
36
35
RS216
10K
CS607
7L16V10u
RS218
10K
CS318
B0.022u
RS217
CS317
10K
10V1u
RS215
10K
R_APRO
L_APRO
CS315
B25V0.01
7L16V10u
CS313
B25V0.01
CS312
B25V0.01
CS311
10V1u
CS310
10V1u
CS309
10V1u
CS606
+
+
+
RS213
RS212
RS211
100
CS319
CS316
B0.01u
CS314
B0.022u
RS214
100
ADS
L
34
B0.01u
32 33
TOUE CONT
31
30
R
28 29
BALA\-NCE
27
R
100
L
25 26
100
24
23
D/A CONV
21 22
I2C
20
19
VOLUME
LPF
LEVEL
W
I/O
W
21
CS602
7L16V22u
+
3
M
4
M
M
+
8765
9
RS205
10
100
11
12
+
14 13
15
GR104
KETSU
RS209
18 17 16
7L16V10u
1K
CS604
RS203
22K
CS302
B1000p
CS303
M0.12
CS304
CS305
M0.082
CS306
CS603
7L16V22u
M0.1
10V1u
CS307
B0.47u
RS204
22K
RS223
KETSU
W_APRO
APC_SW
MODE
W_APRO
GND
R_APRO
L_APRO
GND
R±APRO
L±APRO
GND
W±APRO
GND
32/26WL46C
TN-AOUT
32WL46C
TN-AOUT (TIF & MA)
SHEET-2/7
(14/49)

AUDIO GAIN CORRECTION
MA MODULE TERMINAL (#19 pin GND)
1-D3
WOOFER-SW
R±APRO
L±APRO
W_APRO
GND
12V
R_APRO
L_APRO
W_APRO
GND
DS102
MA8056-M
RS515
3.9K
12V
WOOFER-SW
RS529
22K
RS530
100K
CS510
B16V1u_K
QS108
2SC4081-Q
RS528
10k
RS527
10k
B16V1.0u
CS509
B16V1u_K
OPEN
RS516CS501
47KB16V1.0u
RS517CS503
B16V2.2u_K
RS511
22K
QS103
BA4558F
QS107
RN2404
GRS01
RS503
100
GRS02
OPEN
RS514
22K
47K
RS502
100
3412
0
5.4
5.7
5.4
5.7
5.7
6578
RS505
RS504
39K
15K
GRS03
KETSU
RS509CS506
22K
0
5.7
5.7
VEE
+
-
5.6
5.7
5.7
6758
GRS05
KETSU
GRS04
SHORT
RS526
22K
2SC3326B
RS500RS501
39K15K
RS508
22K
243
+
RS513
CS512
B25V0.01
CS508RS512
4.7u
QS106
CS505
39K
+
5.7
12
100p
5.7
100p
1
VCC
12
CS504
100p
QS102
BA10358F-E2
CS502
B16V2.2u_K
RS510
CS511
KETSU
RS518
KETSU
RS507
4.7K
RS525
12K
RS506
4.7K
CS507
3.3u
R±VARI
5-A1
R_VARI
L±VARI
L_VARI
GND
GND
W_AMP-IN
GND
GND
RS520
1k
RS524
2.2k
+
RS521
1k
QS104
2SC4081-Q
RS522
4.7k
RS523
10k
QS105
2SA1037AKQ
W_OUT
W±OUT
5-A1
32/26WL46C
TN-AOUT
32WL46C
TN-AOUT (AUDIO GAIN CORRECTION)
SHEET-3/7
(15/49)

The surface patterns under Q610 should be GND, and make many more through-holes between surface GNDs as much as possible.
(Audio±Vcc)
(Audio±GND)
(Screw : chassis GND)
(4mm)
(4mm)
5-A1
5-A1
1-B3
12V_AUDIO
GND
MUTE_AUDIO
5-A1
R±VARI
L±VARI
GND
W±AMP-IN
GND
MUTE±SPK
DET_HP
12V±AUDIO
C602
KETSU
(GAISHUU±GND)
R_VARI
L_VARI
GND
W_AMP-IN
L645
TEM2121M
GND
GR607
KETSU
GR608
KETSU
9V
9V
MUTE_SPK
DET±HP
Corresponded to shielding (should be enclosed with GND)
C664
W_AMP-IN
+
7L16V22u
R_VARI
GND
L_VARI
GND
GND
D620
R616
1SS355
Q679
2SC2712Y
3.3K
D646
1SS355
Q677
RN2404
C615
+
R618
7L16V100u
22K
R619
47K
Q678
2SC2712Y
D629
R614
10k
1SS355
R615
100K
AUDIO OUTPUT (R / L)
R685
C687
R680
KETSU
C665
7L50V1u
R677
47K
2SC3326B
R681
KETSU
C666
++
7L50V1u
R676
47K
2SC3326B
6.8K
C610
KETSU
R672
4.7K
Q672
KETSU
R670
4.7K
Q671
B16V1.0u
C611
0.1uF
R646
10k
2SC2712Y
R604
R609
27K
R612
27K
R645
10k
1.8K
C678
B680p
R673
R611
C688
1K
MM
R684
6.8K
C613
B16V1.0u
1.8K
C677
B680p
R671
Q680_C
Q680
L655
TEM2137AD
C601
0.1uF
C603
0.1uF
8.2K(1%)
C604
B2.2u
C608
0.1uF
R610
120K
R613
120K
C614
0.1uF
(A-GND)
1SS355
L625
TLN3528AF
D628
1SS355
D621
1SS355
D622
1SS355
D623
1SS355
D626
1SS355
D627
1SS355
1
4
L620
TLN3528AF
1
4
12V±AUDIO
C630
0.1uF
Q610
CPUMP
PGND1
NC
VDDA
NC
OUTP1
VDD1
VDD1
OUTM1
OUTM2
VDD2
VDD2
OUTP2
NC
DGND
NC
PGND2
FAULT
L640
1uH
(D-GND)
D657
MA8062-L
21.2
0
3533 34 3630 3128 292524 262119 20 22 23 27 32
12
6.5
12
12
6.5
6.5
12
12
6.5
0
0
0
C629
7L50V1u
+
C627
0.1uF
C635
16V220
C624
0.1uF
C621
0.1uF
C636
++
16V220
D656
MA8150-M
R642
1K
D643
1SS355
1SS355
1SS355
D624
D625
DET±FAULT
TA2024
5.0
+5VGEN
15.8
DCAP2
6.5
DCAP1
5.0
V5D
0
AGND1
1.1
REF
1.9
OVERLOADB
0
AGND2
5.0
V5A
2.5
VP1
2.5
IN1
0
MUTE
NC
2.5
VP2
14 13 12 11 10 9 8 7 6 5 4 3 2 1
2.5
IN2
1.6
BIASCAP
0
AGND3
0
SLEEP
18 17 16 15
D642
L623
TLN3528AF
1
2
3
2
3
B16V0.22_K
B16V0.22_K
B16V0.22_K
B16V0.22_K
4
C625
C623
C622
C620
L622
TLN3528AF
1
4
2
3
R+±AMP
R-±AMP
L-±AMP
L+±AMP
R+_AMP
R-_AMP
L-_AMP
L+_AMP
C646
0.47u
C648
0.1u
R623
1/8W10
C647
0.47u
C649
0.1u
R620
1/8W10
2
3
(1.25mm)
(1.25mm)
(1.25mm)
(1.25mm)
DET_FAULT
A-OUT
32/26WL46C
TN-AOUT
32WL46C
TN-AOUT (A-OUT)
SHEET-4/7
(16/49)

4-B2
9V
(P611A#3-GND/1.5mm)
GND
R±VARI
L±VARI
W_AMP-IN
MUTE_AUDIO
4-C2
R_VARI
L_VARI
W±AMP-IN
MUTE±AUDIO
HP-AMP
D608
MA8100-M
3.9
8.2
3.7
0
3412
C645
B0.01
D672
1SS355
R663
KETSU
C641
D673
+++
7L16V47u
C640
+
10V1000
R662
1SS355
KETSU
C642
7L16V47u
D640
1SS355
1SS355
C643
KETSU
D641
R640
10K
R641
10K
R±HP
L±HP
GND
R±HP
L±HP
HP-AMP
(HP-GND/1mm)
R601
9V
2R47
Q630
LA4525
0
1.4
C660
KETSU
R687
47K
C631
B16V0.22_K
Q675
2SC3326B
R661
4.7k
C667
16V4.7u
C679
220p
R660
56K
R686
47K
R683R682
KETSUKETSU
R678
4.7k
C632
B16V0.22_K
C668
16V4.7u
B16V2.2u_K
C669
220p
C672
1.4
5678
C673
B16V2.2u_K
R674
56K
Q676
2SC3326B
C644
KETSU
32/26WL46C
TN-AOUT
32WL46C
TN-AOUT (HP-AMP)
SHEET-5/7
(17/49)

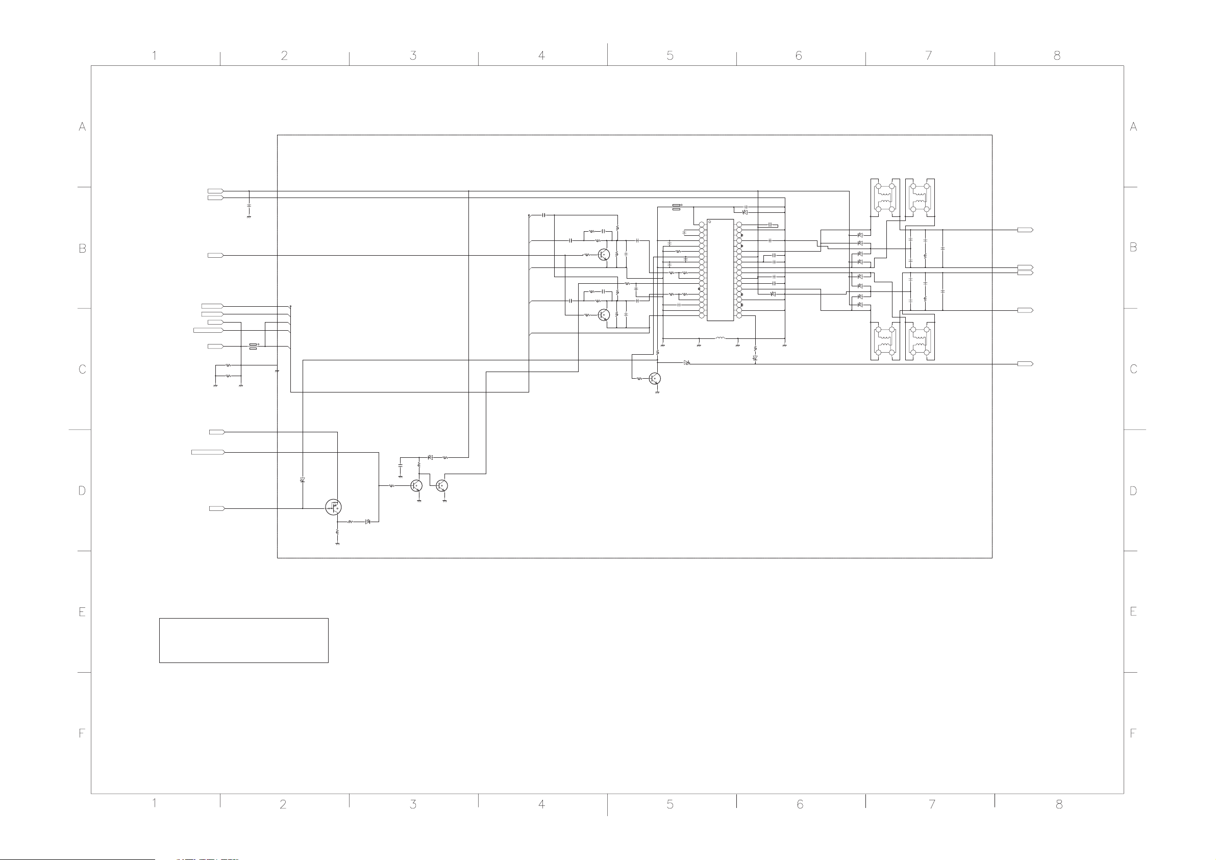
PC±INPUT
PC SOUND
JACK EARPHONE
GR611
SHORT
2.5mm B-B CONNECTOR 15P
P662
RC40
680
P215B
GR610
SHORT
RC41
680
CC41
CC40
B1000p
B1000p
SHORT
SHORT
SHORT
(TUNER-GND)2mm
4
L±PC
R±PC
61091178
GND
2153
GND
GRR02
GRR01
GRR03
GND
RR03
1/8W75
V
RGB-IN
B
G
RR02
1/8W75
GRR04
TLB0039TLB0037 TLB0041TLB0035 TLB0043TLB0045
12 141513
G
B
H
GND
GND
GND
RR01
1/8W75
PV90
GRR05
SHORT
SHORT
TLB0047
TLB0049 TLB0051
KES-15S-2A3F
R
TUNER GND
TUNER GND
32/26WL46C
TN-AOUT
32WL46C
TN-AOUT (PC_INPUT)
SHEET-6/7
(18/49)

TEMP-SENSOR
PT01
CONNECTOR
RT01
10K
3
2NC
1
32/26WL46C
TN-AOUT
32WL46C
TN-AOUT (TEMP SENSOR)
SHEET-7/7
(19/49)

Ext-3 (Combine with Scart)Ext-2
SIGNAL (More than 32")
All parts should be laid close by terminals
HEADPHONE
32WL46C
FRONT-AV
(20/49)

PC-INPUT
TUNER GND(2mm)
TUNER GND
R±PC
GND
GND7GND
L±PC
5
3
4
6
1
2
P215AP215B
53476
1
2
GND
GND
GND
L±PC
R±PC
TUNER GND
TUNER GND
PC INPUT
V
GND15R12GND13G
GND10H
B
8
9
V
H
109118141512
GND
SOCKET B-B 15P 2.5mm
11
14
13
G
B
R
GND
GND
32WL46C
OVERALL CONNECTION
(22/49)

32WL46C
SCALER (DIGITAL INPUT)
SHEET-1/23
(27/49)

32WL46C
SCALER (CAPTURE INPUT)
SHEET-2/23
(28/49)

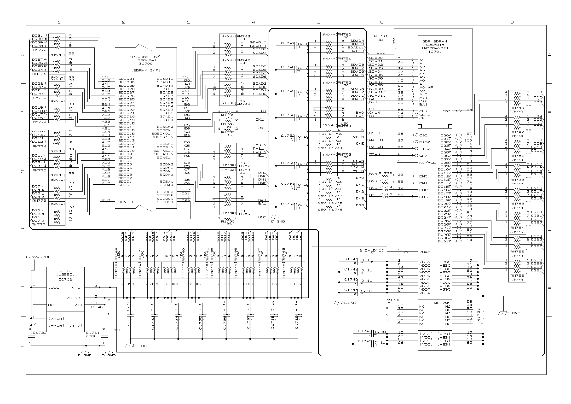
32WL46C
SCALER (MEMORY CONNECTION)
SHEET-3/23
(29/49)

32WL46C
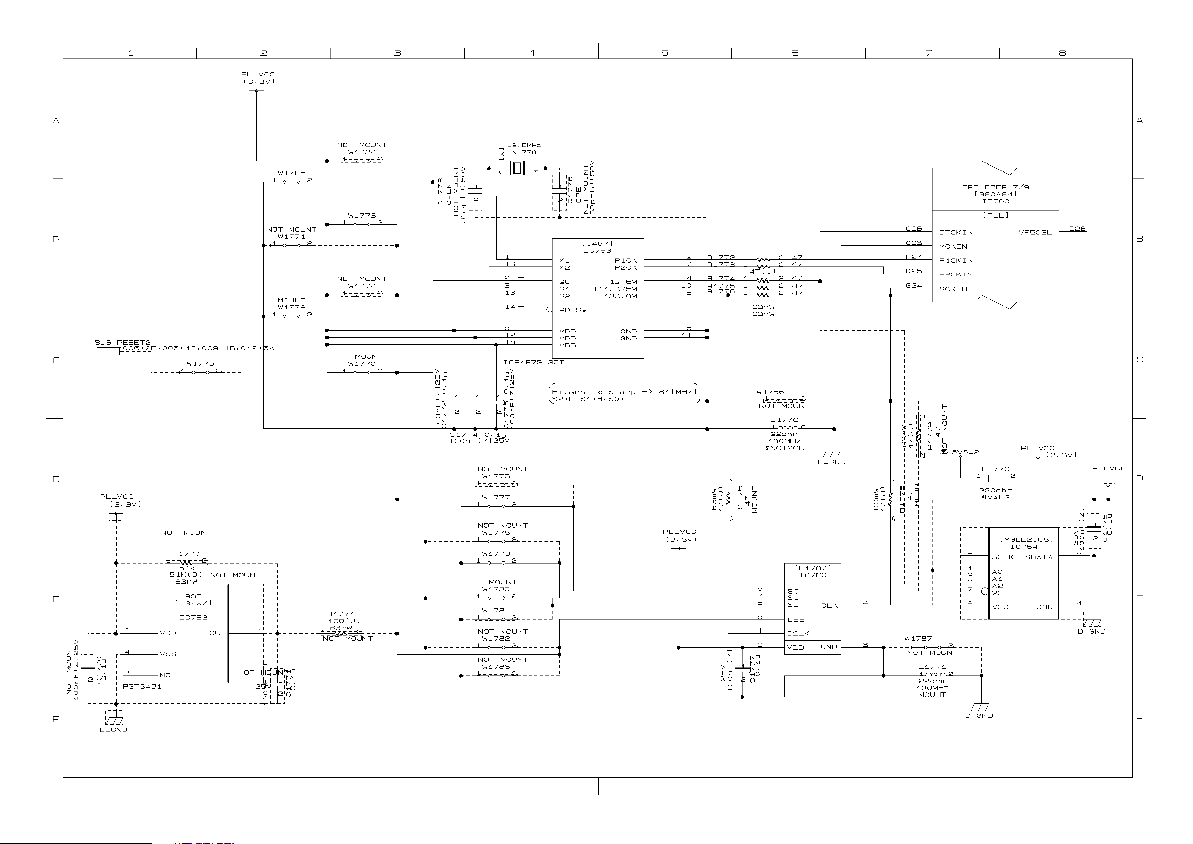
SCALER (PLL)
SHEET-4/23
(30/49)

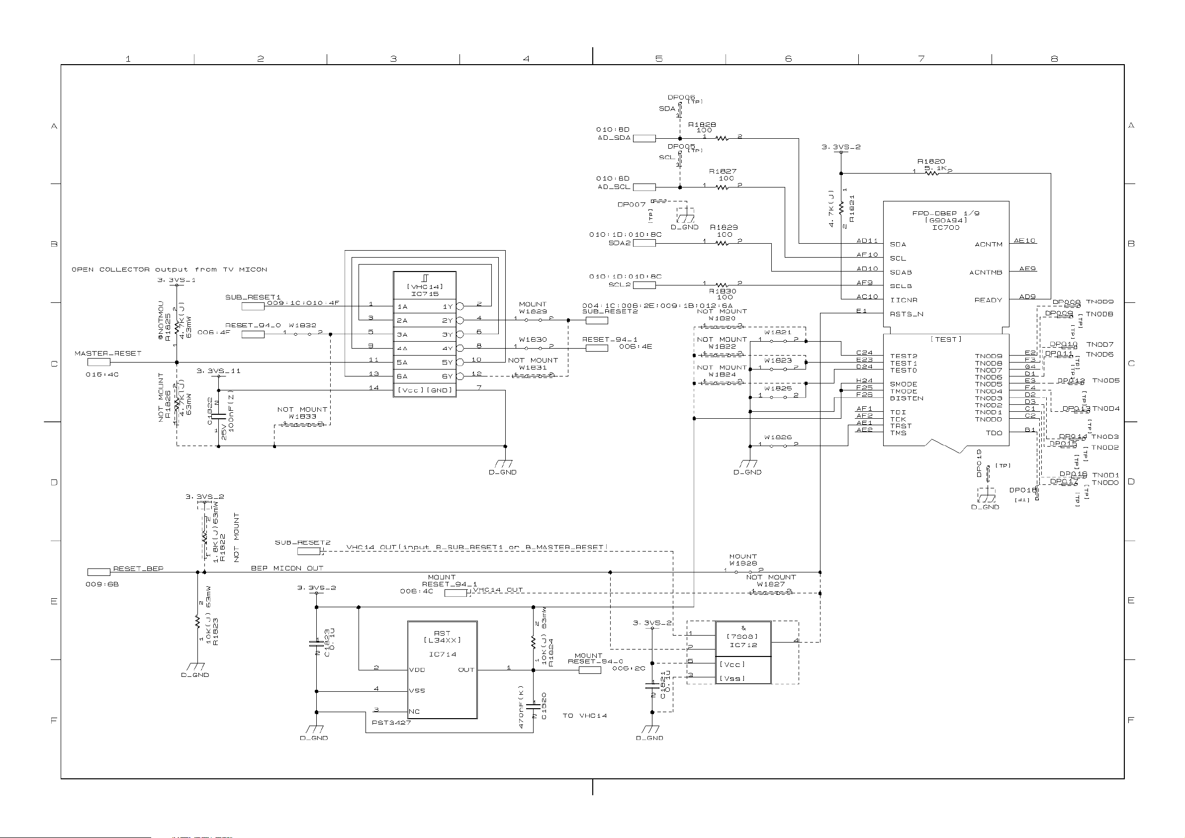
32WL46C
SCALER (IIC)
SHEET-5/23
(31/49)

32WL46C
SCALER (POWER)
SHEET-6/23
(32/49)

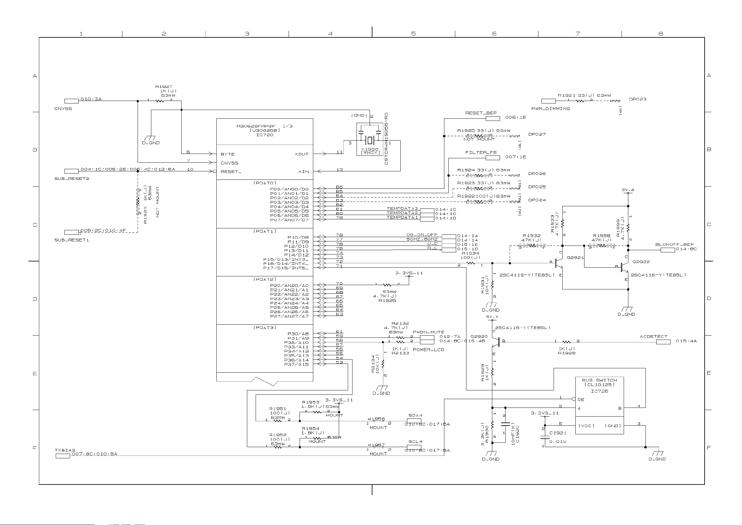
32WL46C
SCALER (SUB MICOM (1))
SHEET-7/23
(33/49)

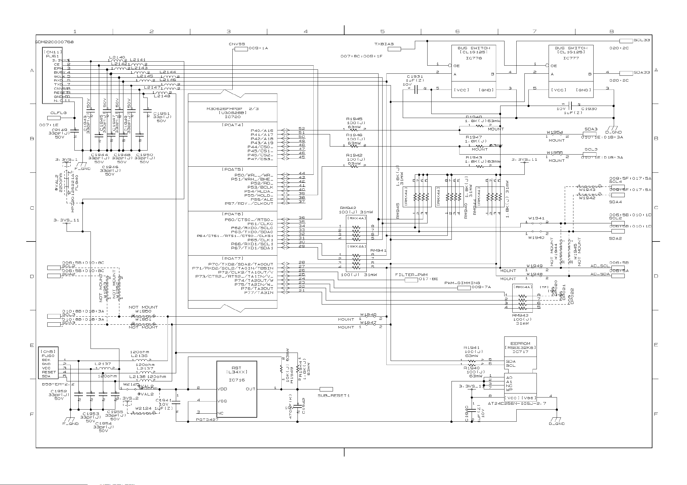
32WL46C
SCALER (SUB MICOM (2))
SHEET-8/23
(34/49)

32WL46C
SCALER (SUB MICOM (3))
SHEET-9/23
(35/49)

32WL46C
SCALER (LVDS OUT)
SHEET-10/23
(36/49)

32WL46C
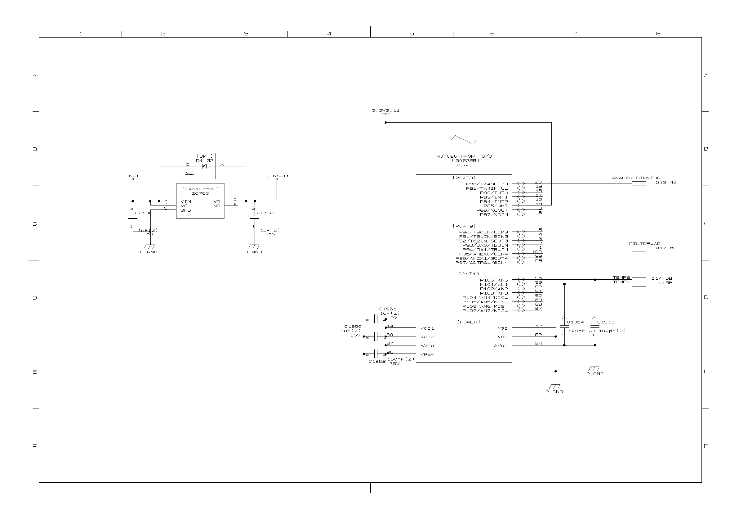
SCALER (POWER CONNECTOR AND DIMMING)
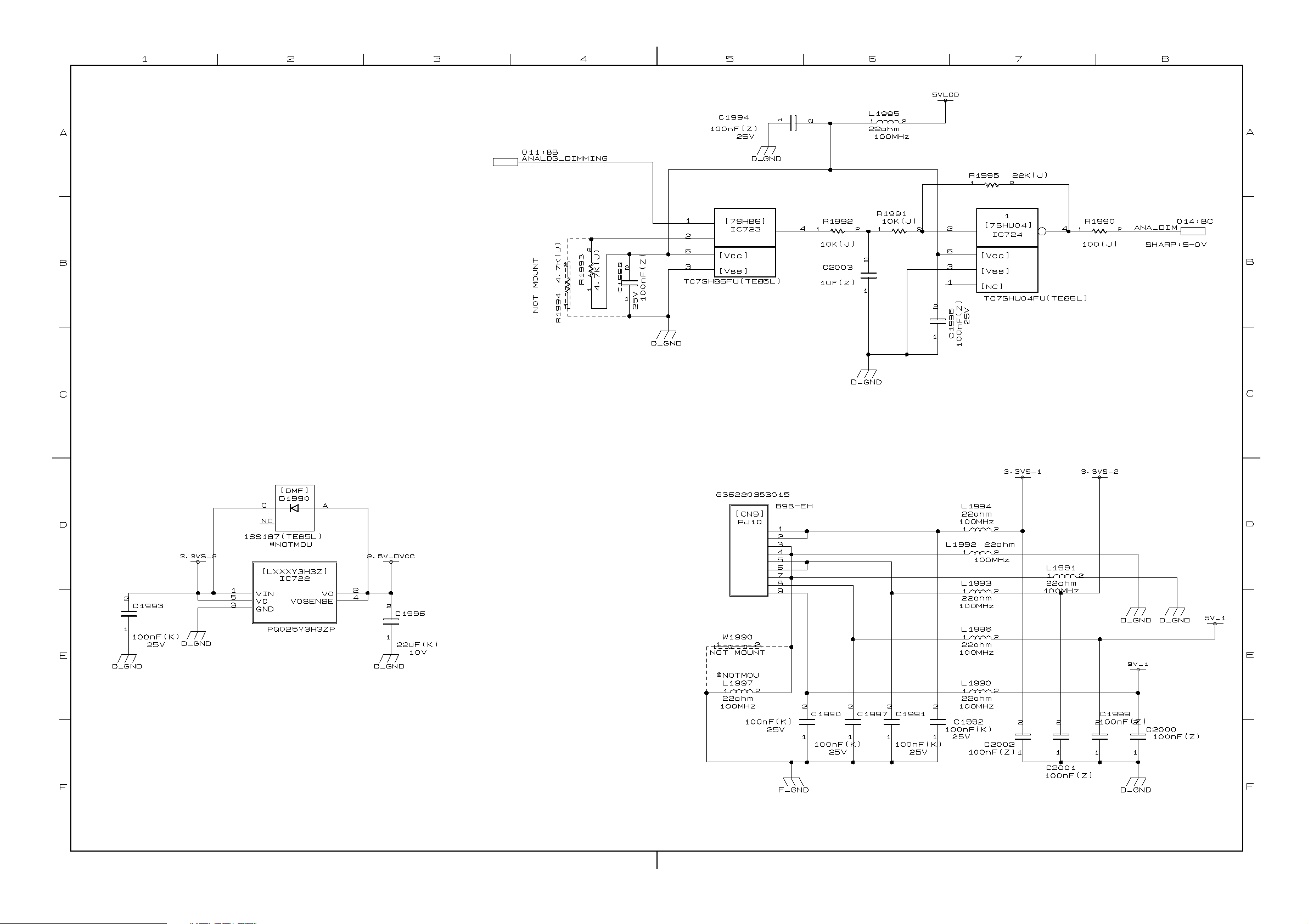
SHEET-11/23
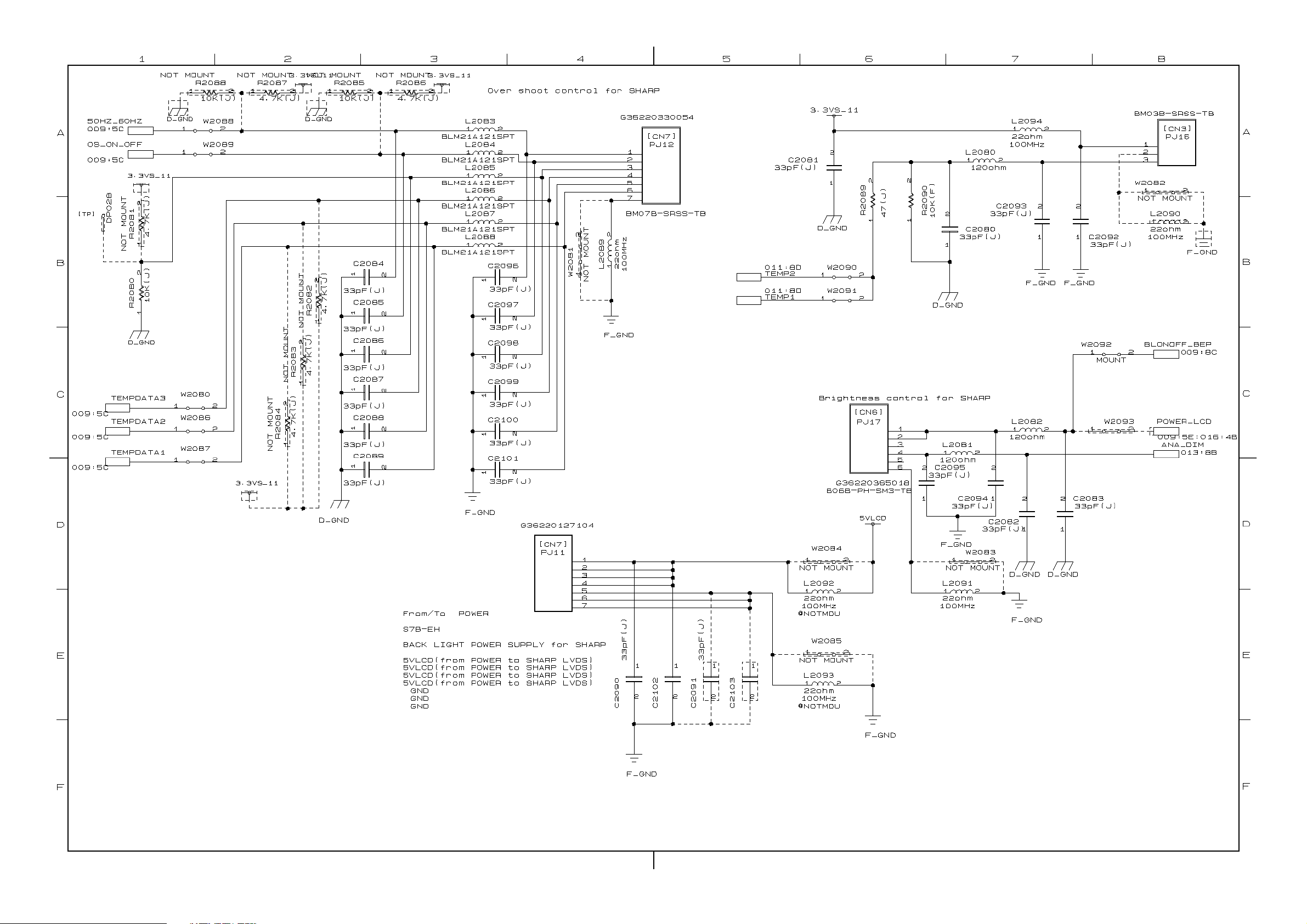
(37/49)

32WL46C
SCALER (LVDS POWER AND OTHERS)
SHEET-12/23
(38/49)

32WL46C
SCALER (LVDS OUT (SHARP LCD))
SHEET-13/23
(39/49)

32WL46C
SCALER (CONNECTOR)
SHEET-14/23
(40/49)

32WL46C
SCALER (3CHADC2_LPF)
SHEET-15/23
(41/49)

32WL46C
SCALER (3CHADC1)
SHEET-16/23
(42/49)

32WL46C
SCALER (DC/DC CONVERTER)
SHEET-17/23
(43/49)

32WL46C
SCALER (M2 (1))
SHEET-18/23
(44/49)

32WL46C
SCALER (M2 (2))
SHEET-19/23
(45/49)

32WL46C
SCALER (M2 (3))
SHEET-20/23
(46/49)

32WL46C
SCALER (M2 (4))
SHEET-21/23
(47/49)

32WL46C
SCALER (M2 (5))
SHEET-22/23
(48/49)

32WL46C
SCALER (M2 (6))
SHEET-23/23
(49/49)