Page 1

5
4
3
2
1
LITEON
D D
U170ATA / U170BTA
For LiteON
SCHEMATIC REV 01 PTB-1195
9th. OCT. 2001
CONTENTS
BY
Andrew
SHEET NO.
1
2
3
4
5
6
7
8
9
10
LAST UPDATE
DESCRIPTION
TITLE SHEET
C C
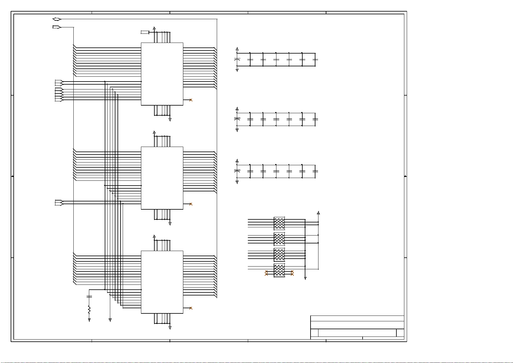
TOP LEVEL
MICROCONTROLLER
INPUT INTERFACE
VIDEO DECODER
ASIC INTERFACE
FRAME STORE
LVDS INTERAFCE
POWER I
POWER II
B B
REV.
01
BASED ON 0E SCHEMATICS FOR LITEON
REVISION HISTORY
DESCRIPTION
A A
Title
TITLE SHEET
Size Document Number Rev
PTB-1195
5
4
3
2
Date: Sheet of
1 10Tuesday, October 09, 2001
1
01
Page 2

5
4
3
2
1
Sheet 4
VS
HS
+5V
RED+
REDGREEN+
GREENBLUE+
BLUE-
RXC+
RXCRX2+
RX2RX1+
RX1RX0+
RX0-
HS
VS
DDC_SCL
DDC_SDA
DDC-GND
+5V
VCLK
YUV[0..7]
CVDD33
SCL
SDA
-RESET
GPIO[0..7]
HDATAF[0..3]
HFS
HCLK
IRQ
PANEL_EN
LVDS_ON
USB_EN
-BKLT_EN
PWM
PWM1
MUTE
LVCC
DDC-GND
+5V
GND
+5V
RED+
RED-
GREEN+
GREEN-
D D
C C
B B
A A
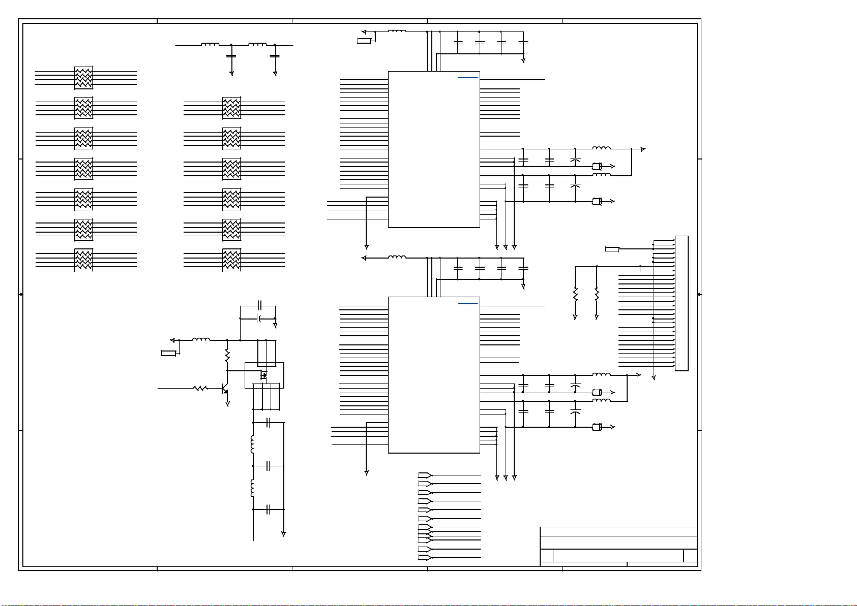
2. Input Interface
Sheet 5
3. Video Decoder
Sheet 3
1. MCU
BLUE+
BLUE-
RXC+
RXC-
RX2+
RX2-
RX1+
RX1-
RX0+
RX0-
DDC_SCL
DDC_SDA
DDC-GND
GND
+5V
VCLK
YUV[0..7]
-RESET
SDA
SCL
CVDD33
SCL
SDA
-RESET
GPIO[0..7]
HDATAF[0..3]
HFS
HCLK
-IRQ
PANEL_EN
LVDS_ON
USB_EN
-BKLT_EN
PWM
PWM1
MUTE
LVCC
DDC-GND
+5V
Sheet 6
RED+
RED-
GREEN+
GREENBLUE+
BLUE-
RXC+
RXC-
RX2+
RX2RX1+
RX1-
RX0+
RX0-
HS
VS
DDC_SCL
DDC_SDA
GND
VCLK
YUV[0..7]
-RESET
GPIO[0..7]
HDATAF[0..3]
HFS
HCLK
-IRQ
4. ASIC gm5020
DCLK
DVS
DHS
DEN
DARED[0..7]
DAGRN[0..7]
DABLU[0..7]
DBRED[0..7]
DBGRN[0..7]
DBBLU[0..7]
FSDATA[0..47]
FSADDR[0..13]
FSCLK
FSCKE
FSRAS
FSCAS
FSWE
FSDQM0
FSDQM1
FSDQM2
FSDQM3
DVDD33
DVDD25
AVDD25
AVDD33
PVDD33
CVDD33
+5V
33
DCLK
DVS
DHS
DEN
DARED[0..7]
DAGRN[0..7]
DABLU[0..7]
DBRED[0..7]
DBGRN[0..7]
DBBLU[0..7]
PANEL_EN
LVDS_ON
PVCC1
FSDATA[0..47]
FSADDR[0..13]
FSCLK
FSCKE
FSRAS
FSCAS
FSWE
FSDQM0
FSDQM1
FSDQM2
FSDQM3
VR33
USB_EN
-BKLT_EN
PWM
PWM1
MUTE
LVCC
SDA
SCL
+5V
PVCC1
VR33
+5V
33
DVDD33
DVDD25
AVDD25
AVDD33
PVDD33
CVDD33
Sheet 8
+5V
33
DCLK
DVS
DHS
DEN
DARED[0..7]
DAGRN[0..7]
DABLU[0..7]
DBRED[0..7]
DBGRN[0..7]
DBBLU[0..7]
PANEL_EN
LVDS_ON
PVCC1
6. LVDS Interface
Sheet 7
FSDATA[0..47]
FSADDR[0..13]
FSCLK
FSCKE
FSRAS
FSCAS
FSWE
FSDQM0
FSDQM1
FSDQM2
FSDQM3
VR33
5. Frame Store
Sheet 9
USB_EN
-BKLT_EN
PWM
PWM1
MUTE
LVCC
SDA
SCL
+5V
PVCC1
7. Power I
Sheet 10
VR33
+5V
33
DVDD33
DVDD25
AVDD25
AVDD33
PVDD33
CVDD33
8. Power II
Title
Top Level
Size Document Number Rev
5
4
3
Date: Sheet of
2
2 10Tuesday, October 09, 2001
1
01
Page 3

5
VCCF
C30147uF/16V
+
0.1uF
C302
I301
1
NC
2
NC
3
D D
NC
4 5
GND DLY
M51953A
VCC
RST
8
NC
7
6
C305
27nF
+5V
147
I326A
1 2
74HCT04
SMD
GND
GND
C585
0.1uF
4
+5V
RN301 4K7
1 8
2 7
3 6
4 5
RN303 10K
1 8
2 7
3 6
4 5
HCLK-SCL
HFS-SDA
RN302 33
1 8
2 7
3 6
4 5
3
HDATAF0
HDATAF1
HDATAF2
HDATAF3
-RESET
R303
R304
2
33
33
R305
C303
47
100pF
R306
47
C304 100pF
GND
1
-RESET 5,6
HDATAF[0..3] 6
HCLK 6
HFS 6
-IRQ 6
RXD
TXD
R308
4K7
SCL 5,9
SDA 5,9
45
10K
RN304
R395 *0
GPIO[0..7]
5
GND
182736
C306
0.1uF
C310
47pF
GND
45
R309 47
R310
10K
RN305
+5V
47
LEDGRN
+5V
LEDAMB
S0:KS24L161
I305
S1:AT24C16
8
VCC
7
WP
6
SCK
A0
A1
A2
VSSSI
DIP TYPE
[ SOCKET ]
Q301 SST2222A
321
R315 4K7
SST2222A
Q304
321
R318
4K7
1 8
2 7
3 6
4 5
RN306 100
1 8
2 7
3 6
4 5
RN307
100
GPIO7
GPIO6
GPIO5
GPIO4
GPIO3
GPIO2
GPIO1
GPIO0
PWM 6,9
1
2
3
45
GND
R313 470
4.7uF/25V
C317
R317
C320 4.7uF/25V
POWER
+
-
down
MENU
I302
VCC
A8
24
A9
25
A10
26
A11
27
A12
28
A13
29
A14
30
A15
31
-PSEN
32
ALE
33
D7
36
D6
37
D5
38
D4
39
D3
40
D2
41
D1
42
43
44
35
HDATA0
HDATA1
HDATA2
HDATA3
HCLK-SCL
HFS-SDA
BANK
C308
22pF
C314
22pF
PWM1
RST
RXD
TXD
-IRQ
PWR_SW
SDA
SCL
P3.6
XTAL2
XTAL1
PWM19
DDC-GND4
DDC-GND
X301
24MHz
GND
2
P1.0/T2
3
P1.1/T2EX
4
P1.2/ECI
5
P1.3/CEX0
6
P1.4/CEX1
7
P1.5/CEX2
8
P1.6/CEX3/WAIT#
9
P1.7/CEX4/A17/W
10
RST
11
P3.0/RXD
13
P3.1/TXD
14
P3.2/INT0#
15
P3.3/INT1#
16
P3.4/T0
17
P3.5/T1
18
P3.6/WR#
19
P3.7/RD#/A16
20
XTAL2
21
XTAL1
22
VSS
1
NIC
12
NIC
23
NIC
34
NIC
SM89516C25J-44PIN
A8/P2.0
A9/P2.1
A10/P2.2
A11/P2.3
A12/P2.4
A13/P2.5
A14/P2.6
A15/P2.7
PSEN#
ALE/PROG#
AD7/P0.7
AD6/P0.6
AD5/P0.5
AD4/P0.4
AD3/P0.3
AD2/P0.2
AD1/P0.1
AD0/P0.0
EA#/VPP
A[8..15]
I303
30
BANK
A15
A14
29
A13
28
A12
A11
25
A10
D[0..7]
+5V 4,5,8..10
+5V
C3120.1uF
C31122uF
+
R311NC
I304
D7
2
D6
3
D5
4
D4
5
D3
6
D2
7
D1
8
D0D0
9
ALE
11
1
D1
D2
D3
D4
D5
D6
D7
D8
C
OC
74HCT573
VCC
GND
19
Q1
18
Q2
17
Q3
16
Q4
15
Q5
14
Q6
13
Q7
12
Q8
20
10
23
A9
26
A8
27
A7
A6
A5
A4
A3
A2
10
A1
11
A0
12
+5V
NC
2
A16
3
A15
A14
A13
4
A12
A11
A10
A9
A8
5
A7
6
A6
7
A5
8
A4
9
A3
A2
A1
A0
HT27C010-70
DQ7
DQ6
DQ5
DQ4
DQ3
DQ2
DQ1
DQ0
CE#
OE#
WE#
VCC
VPP
VSS
D7
21
D6
20
D5
19
D4
18
D3
17
D2
15
D1
14
D0
13
-PSEN
22
24
31
32
1
16
C307
0.1uF
+5V
GND
C313 0.1uF
R312
4k7
GND
GND
GND
I326B
A15
LEDGREEN
P302
P3.6
1
2
3
4
5
6
7
8
9
10
11
12
C316
0.1uF
GND
470
LEDAMBER
C319
0.1uF
GND
HEADER 12
LEDGREEN
LEDAMBER
POWER
+
down
MENU
3 4
74HCT04
SMD
I326C
5 6
74HCT04
SMD
I306
D7
2
D1
D6
3
D2
D5
4
D3
D4
5
D4
D3
6
D5
D2
7
D6
D1
8
D7
D0
I325A
1
2
3
74HCT08
9
11
1
D8
C
OC
74HCT573
VCC
GND
USB_EN
19
Q1
MUTE
18
Q2
LVCC
17
Q3
LEDGRN
16
Q4
LEDAMB
15
Q5
-BKLT_EN
14
Q6
LVDS_ON
13
Q7
PANEL_EN
12
Q8
20
10
+5V
USB_EN 9
MUTE 9
LVCC 9
-BKLT_EN 9
LVDS_ON 8
PANEL_EN 8
C318 0.1uF
I325B
4
5
6
74HCT08
RST
D7
2
D6
3
D5
4
D4
5
D3
6
D2
7
D1
8
D0
9
11
1
I308
D1
D2
D3
D4
D5
D6
D7
D8
C
OC
*74HCT573
VCC
GND
GND
19
Q1
18
Q2
17
Q3
16
Q4
15
Q5
14
Q6
13
Q7
12
Q8
20
10
+5V
C321 0.1uF
GND
C323
10nF
4
C322
10nF
C326
10nF
C327
10nF
C324
10nF
C328
10nF
C325
10nF
C329
10nF
Title
Microcontroller
Size Document Number Rev
3
2
Date: Sheet of
3 10Tuesday, October 09, 2001
1
01
P301
+5V
1
2
3
4
Gprobe
Connector
C C
SCL
SDA
GND
C309
47pF
R307
4K7
SCL
SDA
+5V
B B
A A
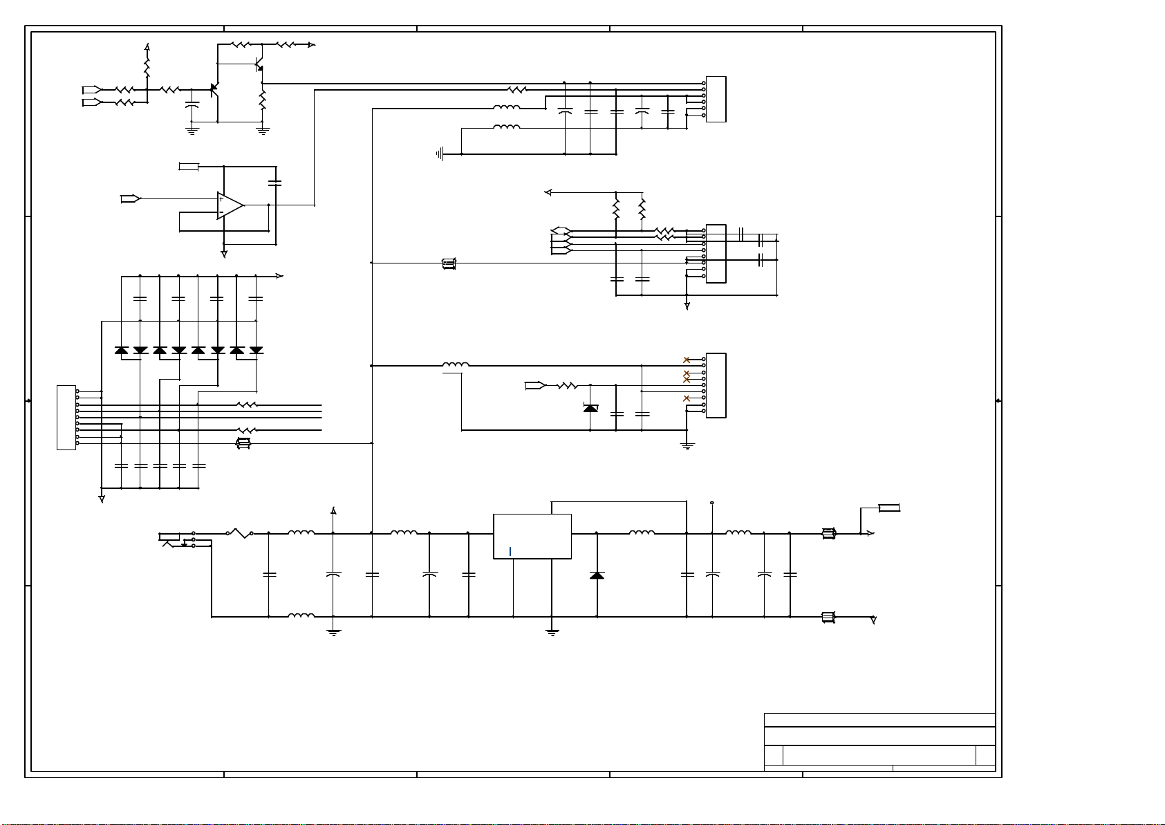
PWR_SW
GPIO7
GPIO6
GPIO5
GPIO4
GPIO3
GPIO2
GPIO0
182736
GPIO[0..7]6,9
Page 4

5
+5V
D301
DAN217
3
2 1
D D
C C
B B
A A
P303
DVI-D
RX2-
RX2+
GND
RX4-
RX4+
SCL
SDA
VSync
RX1-
RX1+
GND
RX3-
RX3+
5V
GND
HP
RX0-
RX0+
GND
RX5-
RX5+
GND
RXC+
RXC-
RED
GREEN
BLUE
HSync
AGND
1
2
3
4 5
GND
AGND
1
2
3
4
5
6
7
8
9
10
11
12
13
14
15
16
17
18
19
20
21
22
23
24
C1
C2
C3
C4
C5
C351 10uF/16V
+
C354
NC
NC
NC
VSS SI
I312 24LC02
C331
0.1uF
DVI_5V
DVI_DDC_GND
0.1uF
VCC
VCLK
SCK
5
D303
DAN217
RX2-IN
RX2+IN
SCL_IN
SDA_IN
RX1-IN
RX1+IN
HOT_PLUG
RX0-IN
RX0+IN
RXC+IN
RXC-IN
8
7
6
3
R323 10K
AGND
R335 47
R336 47
D328
ZD5.6B
2 1
RX2- 6
RX2+ 6
RX1- 6
RX1+ 6
RX0- 6
RX0+ 6
RXC+ 6
RXC- 6
C332
0.1uF
R332
4K7
C356
47pF
D304
DAN217
R333
4K7
C357
47pF
12
3
AGND
FB301
C333
0.1uF
2 1
DVI_5V
12
WB201209F050QST
D316
GND
D305
DAN217
WB201209B260QNT
1 2
FB302
C343
0.1uF
GND
FB303
WB201209F050QST
D317
D318
D323
D324
4
D306
DAN217
C334
0.1uF
RLS4148
R319
4K7
C347
47pF
RLS4148
RLS4148
3
2
RX0-IN RX0+IN RXC-INRX1+INRX1-INRX2-IN
R320
4K7
C348
47pF
WB201209F050QST
1 2
1 2
WB201209F050QST
D327
DAN217
1
0.1uF
C362
3
2 1
D312
D319
D321
D322
D326
D325
4
3
R326 47
R327
D320
C350 0.1uF
C355 0.1uF
FB306
FB307
+5V
C335
0.1uF
2 1
47
GND
PIN9
+5V
GND
DDC_CLK
DDC_DATA
3
D307
DAN217
3
2 1
RLS4148
D313
+
C342
10uF/16V
0.1uF
C344
I310
8
VCC
7
VCLK
6
SCK
24LC02
DDC-GND 3
BLUE+
BLUE+6
BLUE-
BLUE-6
GREEN+
GREEN+6
GREEN-
GREEN-6
RED+
RED+6
RED-
RED-6
3
C336
0.1uF
NC
NC
NC
VSSSI
C341
0.1uF
D308
DAN217
RXC+INRX2+IN
3
2 1
+5V
+5V 3,5,8..10
VS6
HS6
C359
10nF
C363
10nF
C364
10nF
C366
10nF
C367
10nF
C369
10nF
C345
0.1uF
GND
VS
HS
R337
100
R340
100
R341
100
R344
100
R345
100
R349
100
1
2
3
45
C337
0.1uF
+5V
R328 100
R329
R339
75
R343
75
R347
75
D309
DAN217
I309 74CBT3126
4
7
10
13
1
9
16
8
100
R330
2.2K
SBK160808T-400Y-S
C361
5pF
AGND
SBK160808T-400Y-S
C365
5pF
AGND
SBK160808T-400Y-S
C368
5pF
AGND
1B
2B
3B
4B
NC
NC
VCC
GND
AGND
R338
R342
R346
3
R331
2.2K
C338
0.1uF
2 1
3
1A
6
2A
11
3A
14
4A
2
1OE
5
2OE
12
3OE
15
4OE
EF_1T2012-050T
EF-1T2012-050T
EF-1T2012-050T
2
1
For U170BTA Only.
(DVI-D Function.)
DDC_SCL 6
DDC_SDA 6
R322 4K7
GND
BK2125HS431
FB304
FB305
BK2125HS431
C352
C353
47pF
47pF
3
3
3
AGND
DVI_DDC_GND
12
L302
AGND
12
L303
AGND
12
L304
1
C370
AGND
0.1uF
+5V
Title
Input Interface
Size Document Number Rev
Date: Sheet of
12
WB201209F050QSTFB308
2
+5V
C349 0.1uF
V
H
D329
DAN217
1
C371
0.1uF
D311 DAN217
D314
3
D330
2
+5V
12
12
3
2
3
C340 0.1uF
DAN217
3
3
D331
DAN217
1
2
C372
0.1uF
21
21
AGND
P304
8
15
7
V
14
6
H
13
5
12
4
11
B
3
10
G
2
9
R
1
VGA DB15
DIP TYPE
AGND
DAN217
01
4 10Tuesday, October 09, 2001
1
Page 5

5
4
3
2
1
+5V
L323
STS222B
+5V3,4,8..10
D D
1 2
3
DEC_GND
P305
DIN4
749181-1
P306
C C
2341
2
DEC_GND
1
2
3
4
DEC_GND
CVBS1_IN
1
R351
75
Y_IN
C_IN
R352
75
DEC_GND
-RESET3
SCL3
SDA3,9
C403
390pF
B B
DEC_GND
R353
75
DEC_GND
L306 5.6uH
+5V_DEC
C376
22uF
16V
L329
STS222B
1 2
C396 0.1uF
C397 0.1uF
C398 0.1uF
C399
0.1uF
VDD3
C402
56pF
C404
56pF
C377
0.1uF
3
DEC_GND
C400
0.1uF
R355 10K
R356 47
R357
X302
24.576MHz
C378
0.1uF
C389
C390
22uF
16V
0.1uF
DEC_GND
C401
0.1uF
DEC_GND
47
R397 47
DEC_GND
C380
C379
0.1uF
0.1uF
C391
220pF
I314
99 82
NCP NCP
100
NCP
1
NCP
29
NCP
30
NCP
31
NCP
32
NCP
84
AY0
90
AC0
86
AY1
92
AC1
88
AY2
94
AC2
77
VRT
78
VRB
97
COMP2
52
NCP
51
NCP
50
NCP
49
NCP
10
RST
15
OEN
75
SCLK
72
SDAT(R/W)
74
CCEN
73
CCDAT
7
XTAL0
8
XTAL1
69
AEX0
70
AEX1
57
TESTEN
96
TEST
KS0127B
FB337
0
+5V_DEC
D335
DAN217
D336
DAN217
3
C405
0.1uF
2 1
C_INY_IN CVBS1_IN
3
C406
0.1uF
2 1
D337
DAN217
3
C407
0.1uF
2 1
DEC_GND
VDD3
C381
220pF
9
85
VDDA1
VDDA
VDDA
989389
VDDA
VDDA
VDD3
VDD3
VDD3
VDD3
67664342121159
VDD3
C382
0.1uF
VDD3
SCH(PORTB)
VAV(OENC0)
EVAV(OENC1)
GND
GND
GND
GND
GND
GND
GND
GND
GND
GND
GND
6131419404160646583879195
12
L307
0GND
GND
20
VDD
VDD
PORTA
HS2(/I2C)
EXV0(D0)
EXV1(D1)
EXV2(D2)
EXV3(D3)
EXV4(D4)
EXV5(D5)
EXV6(D6)
EXV7(D7)
GND
GND
NCP
NCP
NCPNCP
ODD
EHAV
CK2
HAV
HS1
C7
C6
C5
C4
C3
C2
C1
C0
Y7
Y6
Y5
Y4
Y3
Y2
Y1
Y0
PID
CK
VS
GND 6
C383
0.1uF
81
80
792
44
39
38
37
36
35
34
33
56
55
54
53
48
47
46
45
17
18
21
22
23
24
25
26
58
3
4
5
76
16
27
28
61
62
63
68
71
FB336
0
C384
0.1uF
C392
220pF
Y7
Y6
Y5
Y4
Y3
Y2
Y1
Y0
R354 47
R358 10K
R359 10K
R360 10K
DEC_GNDDEC_GND
C385
0.1uF
C393
0.1uF
C386
0.1uF
C394
0.1uF
DEC_GND
RN308 47
1 8
2 7
3 6
4 5
RN309 47
1 8
2 7
3 6
4 5
VDD3
DEC_GND
C395
22uF
16V
C387
220pF
C388
22uF
16V
DEC_GND
FB312
WB160808B121QNT
FB313
NC
YUV7
YUV6
YUV5
YUV4
YUV3
YUV2
YUV1
YUV0
STS222B
1 2
+5V
L324
3
CVDD33 6,10
CVDD33
YUV[0..7] 6
VCLK 6
A A
DEC_GND
Title
Video Decoder
Size Document Number Rev
5
4
3
2
Date: Sheet of
5 10Tuesday, October 09, 2001
1
01
Page 6

5
4
3
2
1
DGND
D13
K13
D16
D15J9E17
DVDD_3.3
DVDD_3.3
DGND
DGND
L8L9L10
G17
DVDD_3.3
DVDD_3.3
DGND
DGND
L11
J17
L17
DVDD_3.3
DVDD_3.3
DGND
DGND
L12
L13M8M9
R17
N17
DVDD_3.3
DVDD_3.3
DGND
DGND
U15
U17
DVDD_3.3
DVDD_3.3
DVDD_3.3
Display Port
Frame Store
Interface
DGND
DGND
DGND
M10
M11
U12
U13
DVDD_3.3
DGND
M12
M13
U10
U8
DVDD_3.3
DVDD_3.3
DGND
DGND
U5
U6
DVDD_3.3
DVDD_3.3
DGND
DGND
N11N9N13N8N10
L4
T4
DVDD_3.3
DVDD_3.3
DGND
DGND
N12
DVDD_3.3
DARED0
DARED1
DARED2
DARED3
DARED4
DARED5
DARED6
DARED7
DAGRN0
DAGRN1
DAGRN2
DAGRN3
DAGRN4
DAGRN5
DAGRN6
DAGRN7
DBRED0
DBRED1
DBRED2
DBRED3
DBRED4
DBRED5
DBRED6
DBRED7
DBGRN0
DBGRN1
DBGRN2
DBGRN3
DBGRN4
DBGRN5
DBGRN6
DBGRN7
FSDATA0
FSDATA1
FSDATA2
FSDATA3
FSDATA4
FSDATA5
FSDATA6
FSDATA7
FSDATA8
FSDATA9
FSDATA10
FSDATA11
FSDATA12
FSDATA13
FSDATA14
FSDATA15
FSDATA16
FSDATA17
FSDATA18
FSDATA19
FSDATA20
FSDATA21
FSDATA22
FSDATA23
FSDATA24
FSDATA25
FSDATA26
FSDATA27
FSDATA28
FSDATA29
FSDATA30
FSDATA31
FSDATA32
FSDATA33
FSDATA34
FSDATA35
FSDATA36
FSDATA37
FSDATA38
FSDATA39
FSDATA40
FSDATA41
FSDATA42
FSDATA43
FSDATA44
FSDATA45
FSDATA46
FSDATA47
FSADDR0
FSADDR1
FSADDR2
FSADDR3
FSADDR4
FSADDR5
FSADDR6
FSADDR7
FSADDR8
FSADDR9
FSADDR10
FSADDR11
FSADDR12
FSADDR13
DGND
DABLU0
DABLU1
DABLU2
DABLU3
DABLU4
DABLU5
DABLU6
DABLU7
DBBLU0
DBBLU1
DBBLU2
DBBLU3
DBBLU4
DBBLU5
DBBLU6
DBBLU7
FSCLK
FSCKE
FSRAS
FSCAS
FSWE
FSDQM0
FSDQM1
FSDQM2
FSDQM3
G20
DCLK
F20
DHS
F19
DVS
F18
DEN
K18
J20
J19
J18
H20
H19
H18
H17
M18
M19
M20
L18
L19
L20
K20
K19
R19
R20
P18
P19
P20
N18
N19
N20
B17
A17
C16
B16
A16
C15
B15
A15
B20
B19
A20
A19
C18
B18
A18
C17
E20
E19
E18
D20
D19
D18
C20
C19
V6
W6
Y6
V7
W7
Y7
V8
V9
W9
Y9
V10
W10
Y10
Y11
W11
V11
Y12
Y13
W13
V13
Y14
W14
V14
Y15
W15
V15
Y16
W16
V16
Y17
W17
V17
Y18
W18
V18
Y19
W19
Y20
W20
V19
V20
U18
U19
U20
T18
T19
T20
R18
Y5
W5
V5
Y4
W4
V4
Y3
W3
V3
Y2
W2
Y1
W1
V2
T3
U1
V1
U3
U2
W8
Y8
V12
W12
D17
P17
F17
K17
D14
M17
T17
D12
A6
AVDD_2.5
A7
AVDD_2.5
A8
AVDD_2.5
A9
AVDD_2.5
A10
AVDD_2.5
A11
AVDD_2.5
D D
C C
B B
8
1
A A
5
XOUT
VCC
4
ST
GND
B2
B6
B7
B8
B9
B11
C3
D3
E3
A2
A3
A4
B1
B3
B4
C4
C5
C7
C11
D4
D5
D7
D11
E4
F2
F4
G1
G3
H1
J1
J3
F3
G2
G4
H2
H3
J2
K3
E1
E2
D2
D1
C1
C2
C6
D6
C8
D8
C9
D9
C10
D10
A5
B5
B10
H4
J4
K1
L2
F1
K2
L3
A12
B12
C12
A13
B13
C13
A14
B14
C14
G19
G18
L1
M1
M2
M3
M4
N1
P3
P4
R1
R2
P2
P1
R3
R4
T1
T2
N2
N3
AVDD_3.3
AVDD_3.3
AVDD_3.3
AVDD_3.3
AVDD_3.3
AVDD_3.3
AVDD_3.3
AVDD_3.3
AVDD_3.3
AGND
AGND
AGND
AGND
AGND
AGND
AGND
AGND
AGND
AGND
AGND
AGND
AGND
AGND
AGND
PLLVDD_3.3
PLLVDD_3.3
PLLVDD_3.3
PLLVDD_3.3
PLLVDD_3.3
PLLVDD_3.3
PLLVDD_3.3
PLLGND
PLLGND
PLLGND
PLLGND
PLLGND
PLLGND
PLLGND
RED+
REDGREEN+
GREENBLUE+
BLUEADC_TEST
RXC+
RXCRX0+
RX0RX1+
RX1RX2+
RX2-
CLKOUT
VBUFC
REXT
XTAL
TCLK
VSYNC
HSYNC
ANTEST
VDACP
EXTCLK
VCLK
YUV7
YUV6
YUV5
YUV4
YUV3
YUV2
YUV1
YUV0
GPIO7/DOVL
GPIO6/DFSYNCn
GPIO5/TXD
GPIO4/RXD
GPIO3/T1
GPIO2
GPIO1/PWM1
GPIO0/PWM0
HDATA3
HDATA2
HDATA1
HDATA0
HFS/SDA
HCLK/SCL
IRQn
IRQINn
RESETn
SCAN_TEST
DDC_SCL
DDC_SDA
H8
DVDD_2.5
DVDD_2.5
DVDD_2.5
Analog Input
TMDS Receiver
PLL and DDS
Video Input
Host Interface
HDCP
DGND
DGND
DGND
H11
H9
H10
DVDD_2.5
DVDD_2.5
DGND
DGND
H13
H12
DVDD_2.5
DVDD_2.5
DGND
DGND
J8
U14
U16
DVDD_2.5
DVDD_2.5
DGND
DGND
J10
U11
U9N4U7
U4A1K4
DVDD_2.5
DVDD_2.5
DVDD_2.5
DVDD_2.5
gm5020
DGND
DGND
DGND
DGND
J12
K9
J13K8J11
DVDD_2.5
DVDD_2.5
DGND
DGND
K10
K11
DVDD_2.5
DGND
K12
ASIC Interface
5
4
3
2
1
01
Page 7

Configuration Pin
D D
C C
B B
A A
FSDATA[0..47]6
FSADDR[0..13]6
5
FSADDR0
FSADDR1
FSADDR2
FSADDR3
FSADDR4
FSADDR5
FSADDR6
FSADDR7
FSADDR8
FSADDR9
FSADDR10
FSADDR11
FSCLK6
FSCKE6
FSRAS6
FSCAS6
FSWE6
FSDQM06
FSDQM16
FSADDR0
FSADDR1
FSADDR2
FSADDR3
FSADDR4
FSADDR5
FSADDR6
FSADDR7
FSADDR8
FSADDR9
FSADDR10
FSADDR11
FSDQM26
FSDQM36
FSADDR0
FSADDR1
FSADDR2
FSADDR3
FSADDR4
FSADDR5
FSADDR6
FSADDR7
FSADDR8
FSADDR9
FSADDR10
FSADDR11
C503
47pF
R366
820
GND
5
GND
4
VR33
VR3310
I316
25713
38
44
21
A0
I317
I318
A1
A2
A3
A4
A5
A6
A7
A8
A9
A10
A11
CLK
CKE
/CS
/RAS
/CAS
/WE
LDQM
UDQM
A0
A1
A2
A3
A4
A5
A6
A7
A8
A9
A10
A11
CLK
CKE
/CS
/RAS
/CAS
/WE
LDQM
UDQM
A0
A1
A2
A3
A4
A5
A6
A7
A8
A9
A10
A11
CLK
CKE
/CS
/RAS
/CAS
/WE
LDQM
UDQM
VSS VCC
26 1
504104147
VR33
25713
VSS VCC
26 1
504104147
VR33
25713
VSS VCC
26 1
504104147
VCC
VSS
VCC
VSS
VCC
VSS
VCCQ
VSSQ
VCCQ
VSSQ
VCCQ
VSSQ
VCCQ
VSSQ
VCCQ
VSSQ
VCCQ
VSSQ
22
23
24
27
28
29
30
31
32
20
19
35
34
18
17
16
15
14
36
21
22
23
24
27
28
29
30
31
32
20
19
35
34
18
17
16
15
14
36
21
22
23
24
27
28
29
30
31
32
20
19
35
34
18
17
16
15
14
36
4
38
38
GND
GND
GND
VCCQ
VSSQ
44
VCCQ
VSSQ
44
VCCQ
VSSQ
VCCQ
VSSQ
K4S161622
VCCQ
VSSQ
K4S161622
VCCQ
VSSQ
K4S161622
DQ0
DQ1
DQ2
DQ3
DQ4
DQ5
DQ6
DQ7
DQ8
DQ9
DQ10
DQ11
DQ12
DQ13
DQ14
DQ15
DQ0
DQ1
DQ2
DQ3
DQ4
DQ5
DQ6
DQ7
DQ8
DQ9
DQ10
DQ11
DQ12
DQ13
DQ14
DQ15
DQ0
DQ1
DQ2
DQ3
DQ4
DQ5
DQ6
DQ7
DQ8
DQ9
DQ10
DQ11
DQ12
DQ13
DQ14
DQ15
2
3
5
6
8
9
11
12
39
40
42
43
45
46
48
49
37
NC
2
3
5
6
8
9
11
12
39
40
42
43
45
46
48
49
37
NC
2
3
5
6
8
9
11
12
39
40
42
43
45
46
48
49
37
NC
FSDATA0
FSDATA1
FSDATA2
FSDATA3
FSDATA4
FSDATA5
FSDATA6
FSDATA7
FSDATA8
FSDATA9
FSDATA10
FSDATA11
FSDATA12
FSDATA13
FSDATA14
FSDATA15
FSDATA16
FSDATA17
FSDATA18
FSDATA19
FSDATA20
FSDATA21
FSDATA22
FSDATA23
FSDATA24
FSDATA25
FSDATA26
FSDATA27
FSDATA28
FSDATA29
FSDATA30
FSDATA31
FSDATA32
FSDATA33
FSDATA34
FSDATA35
FSDATA36
FSDATA37
FSDATA38
FSDATA39
FSDATA40
FSDATA41
FSDATA42
FSDATA43
FSDATA44
FSDATA45
FSDATA46
FSDATA47
3
VR33
C483
0.1uF
C490
0.1uF
C497
0.1uF
FSADDR0
FSADDR1
FSADDR2
FSADDR3
FSADDR4
FSADDR5
FSADDR6
FSADDR7
FSADDR8
FSADDR9
FSADDR10
FSADDR11
FSADDR12
FSADDR13
C484
0.1uF
C491
0.1uF
C498
0.1uF
C482
22uF
GND
VR33
C489
22uF
GND
VR33
C496
22uF
GND
C485
0.1uF
C492
0.1uF
C499
0.1uF
10K
RN310
1 8
2 7
3 6
4 5
RN311 10K
1 8
2 7
3 6
4 5
RN312 10K
1 8
2 7
3 6
4 5
10K
RN313
1 8
2 7
3 6
4 5
2
C487
C486
220pF
C493
220pF
C500
220pF
GND
220pF
C494
220pF
C501
220pF
C488
220pF
C495
220pF
C502
220pF
VR33
1
2
3
4
5
6
7
8
9
10
11
12
13
1
Configuration Pin
Title
Frame Store
Size Document Number Rev
3
2
Date: Sheet of
7 10Tuesday, October 09, 2001
1
01
Page 8

5
HB-1B2012-601T03
DCLK
DHS
DVS
DEN
LVDS_ON
D D
DBRED0
DBRED1
DBRED2
DBRED3
DBRED4
DBRED5
DBRED6
DBRED7
DBGRN0
DBGRN1
DBGRN2
DBGRN3
DBGRN4
DBGRN5
DBGRN6
DBGRN7
DBBLU0
DBBLU1
C C
DBBLU2
DBBLU3
DBBLU4
DBBLU5
DBBLU6
DBBLU7
B B
A A
RN314
1 8
2 7
3 6
4 5
47X4
RN315
1 8
2 7
3 6
4 5
47X4
RN317
1 8
2 7
3 6
4 5
47X4
RN319
1 8
2 7
3 6
4 5
47X4
RN321
1 8
2 7
3 6
4 5
47X4
RN323
1 8
2 7
3 6
4 5
47X4
RN325
1 8
2 7
3 6
4 5
47X4
PHS
PVS
PEN
LVDS_EN
+5V
PANEL_EN
DARED0
DARED1
DARED2
DARED3
DARED4
DARED5
DARED6
DARED7
DAGRN0
DAGRN1
DAGRN2
DAGRN3
DAGRN4
DAGRN5
DAGRN6
DAGRN7
DABLU0
DABLU1
DABLU2
DABLU3
DABLU4
DABLU5
DABLU6
DABLU7
FB321
HB-1P4516-600T60
R370
4K7
RO0
RO1
RO2
RO3
RO4
RO5
RO6
RO7
GO0
GO1
GO2
GO3
GO4
GO5
GO6
GO7
BO0
BO1
BO2
BO3
BO4
BO5
BO6
BO7
+5V3..5,9,10
5
L321
1 2
R369
2
4
GND
RN316
1 8
2 7
3 6
4 5
47X4
RN318
1 8
2 7
3 6
4 5
47X4
RN320
1 8
2 7
3 6
4 5
47X4
RN322
1 8
2 7
3 6
4 5
47X4
RN324
1 8
2 7
3 6
4 5
47X4
RN326
1 8
2 7
3 6
4 5
47X4
SI4431DY
12K
3
Q307
SST3904
1
GND
4
L322
HB-1B2012-601T03
1 2
C583
47pF
RE0
RE1
RE2
RE3
RE4
RE5
RE6
RE7
GE0
GE1
GE2
GE3
GE4
GE5
GE6
GE7
BE0
BE1
BE2
BE3
BE4
BE5
BE6
BE7
C518
0.1uF
C519
680uF/25V
I321
123
4
8
FB324
HB-1P4516-600T60
FB325
HH-1M3216-121JT
PVCC1
GND
C526
0.1uF
C527
10nF
C528
0.1uF
GND
567
GND
PCLK
C590
10pF
RO6
RO7
RO0
RO1
RO2
RO3
RO4
RO5
GO6
GO7
GO0
GO1
GO2
GO3
GO4
GO5
BO6
BO7
BO0
BO1
BO2
BO3
BO4
BO5
PHS
PVS
PEN
PCLK
RE6
RE7
RE0
RE1
RE2
RE3
RE4
RE5
GE6
GE7
GE0
GE1
GE2
GE3
GE4
GE5
BE6
BE7
BE0
BE1
BE2
BE3
BE4
BE5
PHS
PVS
PEN
PCLK
33
3310
33
3
GND
3
FB316
WB160808B121QNT
I319
DS90CF383MTD
50
TXIN27
2
TXIN5
51
TXIN0
52
TXIN1
54
TXIN2
55
TXIN3
56
TXIN4
3
TXIN6
8
TXIN10
10
TXIN11
4
TXIN7
6
TXIN8
7
TXIN9
11
TXIN12
12
TXIN13
14
TXIN14
16
TXIN16
18
TXIN17
15
TXIN15
19
TXIN18
20
TXIN19
22
TXIN20
23
TXIN21
24
TXIN22
25
TXIN23
27
TXIN24
28
TXIN25
30
TXIN26
31
TXCLKIN
GND
FB319
WB160808B121QNT
I320
DS90CF383MTD
50
TXIN27
2
TXIN5
51
TXIN0
52
TXIN1
54
TXIN2
55
TXIN3
56
TXIN4
3
TXIN6
8
TXIN10
10
TXIN11
4
TXIN7
6
TXIN8
7
TXIN9
11
TXIN12
12
TXIN13
14
TXIN14
16
TXIN16
18
TXIN17
15
TXIN15
19
TXIN18
20
TXIN19
22
TXIN20
23
TXIN21
24
TXIN22
25
TXIN23
27
TXIN24
28
TXIN25
30
TXIN26
31
TXCLKIN
DARED[0..7]6
DAGRN[0..7]6
DABLU[0..7]6
DBRED[0..7]6
DBGRN[0..7]6
DBBLU[0..7]6
LVDS_ON3
PANEL_EN3
2
C504
C505
C506
2
0.1uF
LVDS_EN
TX0-O
TX0+O
TX1-O
TX1+O
TX2-O
TX2+O
TX3-O
TX3+O
TXCK-O
TXCK+O
GNDGND
C516
0.1uF
LVDS_EN
TX0-E
TX0+E
TX1-E
TX1+E
TX2-E
TX2+E
TX3-E
TX3+E
TXCK-E
TXCK+E
LVDS2_PLLGND
C507
0.1uF
GND
FB317
WB160808B121QNT
C509
C508
10nF
C510
0.1uF
10uF/16V
C512
C511
10nF
C513
0.1uF
10uF/16V
LVDS1_GND
LVDS1_PLLGND
C517
0.1uF
LVDS2_GND
GND
C520
10nF
C523
10nF
NC
C521
C522
0.1uF
10uF/16V
C524
0.1uF
C525
10uF/16V
Title
LVDS Interface
Size Document Number Rev
Date: Sheet of
R367
L309
0GND
1 2
FB318
WB160808B121QNT
L310
0GND
1 2
PVCC19
GND33
FB322
WB160808B121QNT
L311
0GND
1 2
FB323
WB160808B121QNT
1 2
L312
0GND
0.1uF
0.1uF
1917
26
26
V
V
A PIXELS
PWRDWN
TXOUT0-
TXOUT0+
TXOUT1-
TXOUT1+
TXOUT2-
TXOUT2+
TXOUT3-
TXOUT3+
TXCLKOUT-
TXCLKOUT+
LVDSVCC
LVDSGND
LVDSGND
LVDSGND
PLLVCC
PLLGND
PLLGND
C514
0.1uF
B PIXELS
PWRDWN
TXOUT0-
TXOUT0+
TXOUT1-
TXOUT1+
TXOUT2-
TXOUT2+
TXOUT3-
TXOUT3+
TXCLKOUT-
TXCLKOUT+
LVDSVCC
LVDSGND
LVDSGND
LVDSGND
PLLVCC
PLLGND
PLLGND
DARED[0..7]
DAGRN[0..7]
DABLU[0..7]
DBRED[0..7]
DBGRN[0..7]
DBBLU[0..7]
DVS
DHS
DEN
DCLK
LVDS_ON
PANEL_EN
GND
GND
GND
GND
GND
GND
GND
GND
GND
GND
32
48
47
46
45
42
41
38
37
40
39
44
49
43
36
34
35
33
53
29
21
13
5
C515
0.1uF
32
48
47
46
45
42
41
38
37
40
39
44
49
43
36
34
35
33
53
29
21
13
5
VVV
ODD
1917
VVV
EVEN
DVS6
DHS6
DEN6
DCLK6
R368
1
33
GND
GND
P307
30
GND
29
28
27
26
25
24
23
22
21
20
19
18
17
16
15
14
13
12
11
10
9
8
7
6
5
4
3
2
1
HEADER 30
PVCC1
TX0-E
TX0+E
TX1-E
TX1+E
TX2-E
TX2+E
0
TXCK-E
TXCK+E
TX3-E
TX3+E
TX0-O
TX0+O
TX1-O
TX1+O
TX2-O
TX2+O
TXCK-O
TXCK+O
TX3-O
TX3+O
33
GND
GND
01
8 10Tuesday, October 09, 2001
1
Page 9

5
+5V
R373
NC
PWM6
PWM13
D D
R374 0
R378
NC
R375 10K
C529
10uF/16V
1
2
3
R371 4K7
SST3906
Q309
3
R372 100
Q308
2
SST3904
1
R377
2K2
PGNDPGND
PVCC18
1
0.1uF
C541
-BKLT_EN
0.1uF
C542
2
1
2
D338
D339
3
3
DAN217
DAN217
C5490.1uF
C5470.1uF
C55047pF
C5480.1uF
-BKLT_EN3
C C
P311
1
2
3
4
5
6
7
8
9
HEADER 9
0.1uF
C543
1
C55147pF
I327A
LM358
3
2
4 8
GND
2
1
D340DAN217
3
R386
R387 33
FB329
HH-1M3216-121JT
0.1uF
C544
0.1uF
C535
1
2
D341
3
DAN217
33
12
4
+5V
0.93A
PGND
1 2
+5V
SDA
MUTE
LVCC
SCL
FB328
HH-1M3216-121JT
L313
STC222B
1 2
3
R376
FB326
W4B
FB327
W4B
USB_EN3
3
100
C530
10uF/16V
+5V
SDA3,5
SCL3
MUTE3
LVCC3
0
R385
D342
ZD5.6B
C531
0.1uF
SDA
SCL
MUTE
LVCC
12
12
C534
C533
680uF/25V
0.1uF
C532
0.1uF
R381
R380
4K7
4K7
R383
R384 33
C540
C539
0.1uF
0.1uF
C545
C546
0.1uF
0.1uF
12
33
GND
2
P308
1
2
3
INVERTER
4
5
6
HEADER 6
2.0 mm pitch
P309
C536
1
C537
2
3
4
5
0.1uF
C538
6
7
8
8 HEADER
P310
1
2
3
4
USB
5
6
7
8
9
HEADER 9
47pF
47pF
1
INTERNAL
AUDIO
PGND
EXTERNAL
AUDIO
B B
1.447A W/O audio load
F301
P312
DC JACK
FUSE
C552
0.1uF
FB330
W4B
FB332
W4B
+19VGND
C553680uF/25V
C554
0.1uF
L314
56uH
C555680uF/25V
PGND
C556
0.1uF
1
I322
LM2596
VIN
4
FB
2
VOUT
GND
ON
3
5
L315
56UH RING CORE(DIP)
1 2
D343
SS34
PGND
VCCF
L316
5.6uH
C559680uF/25V
C557 0.1uF
C558 680uF/16V
2.155A
FB331
WB453215B121QST
1 2
C560
0.1uF
FB333
WB453215B121QST
1 2
+5V 3..5,8,10
+5V
GND
A A
Title
Power I
Size Document Number Rev
5
4
3
2
Date: Sheet of
9
1
01
10Tuesday, October 09, 2001
Page 10

5
4
3
2
1
CVDD33 5,6
D344
RLS-71
+5V3..5,8,9 33 8
+5V
D D
FB335
HH-1M3216-121JT
1 2
C563
220uF/10V
12
I323
RC1587M33
3 2
IN OUT
12
C564
0.1uF
21
TO-263
12
C565
220uF/10V
12
C566
0.1uF
GND
1
L325
STS222B
1 2
3
0.072A
12
C567
10uF/16V
12
CVDD33
C568
0.1uF
CVDD33
33
GND
GND
GND
FB334
WB201209B300QST
1 2
0.085A
12
C561
47uF/16V
DVDD33 6
DVDD33
12
C562
0.1uF
GND
AVDD33 6
AVDD33
12
47uF/16V
L326
STS222B
1 2
3
PVDD336
PVDD33
0.1uF
12
12
C569
C C
C570
L327
STS222B
1 2
3
12
L319
0GND
0.125A0.032A
C571
47uF/16V
AGND
12
C572
0.1uF
PLLGND
0.136A
+5V
FB342
HH-1M3216-121JT
1 2
C586
220uF/10V
D346
RLS-71
I330
RC1587M33
3 2
IN OUT
12
12
C587
0.1uF
21
12
C589
0.1uF
L331
STS222B
1 2
TO-263
C588
220uF/10V
12
GND
1
0.133A
3
GND
VR33 7
VR33
GND
GND
B B
GND
21
D345 RLS-71
0.57A 0.536A
CVDD33
L328
STS222B
1 2
3
C578
220uF/10V
R388
12
C579
0.1uF
4K7
12
I324
SI-3025LSA
1
VIN
3
VIN
4
ON/OFF
8
VOUT
7
VOUT
2
NC
GND
GND
5
6
C573
47uF/16V
12
12
C574
0.1uF
FB340
WB201209B300QST
1 2
47uF/16V
C575
12
C576
0.1uF
C577
10nF
12
12
GND
FB341
GND
A A
GND
WB201209B300QST
1 2
C580
47uF/16V
0.037A
12
12
12
C581
C582
0.1uF
10nF
DVDD25 6
DVDD25
AVDD25 6
AVDD25
AGND
Title
Power II
Size Document Number Rev
5
4
3
2
Date: Sheet of
10 10Tuesday, October 09, 2001
1
01