Page 1

19" LCD Color Monitor ASUS VW193T&S
Service
Service
Service
Horizontal Frequency
30-82 KHz
TABLE OF CONTENTS
Description Page Description Page
Table Of Contents.......……..............................…........1
Revision List.…........................................……......2
Important Safety Notice.……..................……......3
1.Monitor Specification..............................………........4
2.LCD Monitor Description…………………………….......5
3.Operation Instruction…………...............……...........6
3.1.General Instructions...........................…...........6
3.2.Control Button…………….…..............……...............6
3.3.OSD Menu…………….…...........................…............7
4.Input/Output Specification............……………............11
4.1.Input Signal Connector............………….................11
4.2.Power Supply Requirements...............................12
4.3.Factory Preset Display Modes……..........................13
4.4.Panel Specification.....………...…………..................14
5.Block Diagram…..….....................…………................17
5.1.Software Flow Chart……………………....….......17
http://www.wjel.net
6.Schematic……………......................................21
6.1.Main Board………..........................................21
6.2.Power Board...……....................................31
6.3.Audio Board...……....................................33
7.PCB Layout..………….......................................34
7.1.Main Board………........................................34
7.2.Power Board….......................................37
7.3.Audio Board….......................................39
7.4.Key Board…………….....................................40
8.Maintainability……….......................................41
8.1.Equipments and Tools Requirement...............41
8.2.Trouble Shooting…………..............................42
9.White-Balance, Luminance adjustment.............48
10.Monitor Exploded View………..…….…............50
11.BOM List…………………………………............51
12.Different Parts List……………………............81
5.2.Electrical Block Diagram……………..….......19
SAFETY NOTICE
ANY PERSON ATTEMPTING TO SERVICE THIS CHASSIS MUST FAMILIARIZE HIMSELF WITH THE
CHASSIS AND BE AWARE OF THE NECESSARY SAFETY PRECAUTIONS TO BE USED WHEN SERVICING
ELECTRONIC EQUIPMENT CONTAINING HIGH VOLTAGES.
CAUTION: USE A SEPARATE ISOLATION TRANSFOMER FOR THIS UNIT WHEN SERVICING
1
Page 2

19" LCD Color Monitor ASUS VW193T&S
Revision List
Version Release Date Revision History TPV Model Name
T97AMADD8WUSD
T97AMADT8WUSD
A00 May.31, 2007 Initial release
A01 Jul.27,2007 Add new BOM in Item 12
T97AMWDB8WUEA
T97AMWDB8WUSA
T97AMWDT8WUSA
T97AMWDB8WUSA
T97SMWDB8WUEAN
T97SMWDB8WUSAN
T97SMWDT8WUSAN
T97AMADC8WUSDN
T97AMADK8WUSD
T97SMADD8WUSDN
T97SMADK8WUSDN
T97AMADC8WUSDZ
T97AMADD8WUSDZ
T97SMADC8WUSDZ
A02 Sep.27,2007 Add new BOM in Item 12
T97SMADD8WUSDZ
T97AMWDT8WUSAZ
T97SMWDT8WUSAZ
A03 Oct.23,2007 Add new BOM in Item 12 T97SMADC8WUSDN
A04 Mar.06,2008 Add new BOM in Item 12
http://www.wjel.net
T974MWDB8WUEAN
T974MWDT8WUSAZ
T97SMADC8WUSDZ
T974MADC8WUSDZ
T974MADY8WUSDZ
2
Page 3

19" LCD Color Monitor ASUS VW193T&S
Important Safety Notice
Proper service and repair is important to the safe, reliable operation of all AOC Company Equipment. The service
procedures recommended by AOC and described in this service manual are effective methods of performing service
operations. Some of these service operations require the use of tools specially designed for the purpose. The
special tools should be used when and as recommended.
It is important to note that this manual contains various CAUTIONS and NOTICES which should be carefully read in
order to minimize the risk of personal injury to service personnel. The possibility exists that improper service
methods may damage the equipment. It is also important to understand that these CAUTIONS and NOTICES ARE
NOT EXHAUSTIVE. AOC could not possibly know, evaluate and advise the service trade of all conceivable ways in
which service might be done or of the possible hazardous consequences of each way. Consequently, AOC has not
undertaken any such broad evaluation. Accordingly, a servicer who uses a service procedure or tool which is not
recommended by AOC must first satisfy himself thoroughly that neither his safety nor the safe operation of the
equipment will be jeopardized by the service method selected.
Hereafter throughout this manual, AOC Company will be referred to as AOC.
WARNING
Use of substitute replacement parts, which do not have the same, specified safety characteristics may create shock,
fire, or other hazards.
Under no circumstances should the original design be modified or altered without written permission from AOC.
AOC assumes no liability, express or implied, arising out of any unauthorized modification of design.
Servicer assumes all liability.
FOR PRODUCTS CONTAINING LASER:
DANGER-Invisible laser radiation when open AVOID DIRECT EXPOSURE TO BEAM.
CAUTION-Use of controls or adjustments or performance of procedures other than those specified herein may
result in hazardous radiation exposure.
CAUTION -The use of optical instruments with this product will increase eye hazard.
TO ENSURE THE CONTINUED RELIABILITY OF THIS PRODUCT, USE ONLY ORIGINAL MANUFACTURER'S
REPLACEMENT PARTS, WHICH ARE LISTED WITH THEIR PART NUMBERS IN THE PARTS LIST SECTION OF
THIS SERVICE MANUAL.
Take care during handling the LCD module with backlight unit
-Must mount the module using mounting holes arranged in four corners.
-Do not press on the panel, edge of the frame strongly or electric shock as this will result in damage to the screen.
-Do not scratch or press on the panel with any sharp objects, such as pencil or pen as this may result in damage to
the panel.
-Protect the module from the ESD as it may damage the electronic circuit (C-MOS).
-Make certain that treatment person’s body is grounded through wristband.
-Do not leave the module in high temperature and in areas of high humidity for a long time.
-Avoid contact with water as it may a short circuit within the module.
-If the surface of panel becomes dirty, please wipe it off with a soft material. (Cleaning with a dirty or rough cloth may
http://www.wjel.net
damage the panel.)
3
Page 4

19" LCD Color Monitor ASUS VW193T&S
1. Monitor Specifications
http://www.wjel.net
4
Page 5

19" LCD Color Monitor ASUS VW193T&S
2. LCD Monitor Description
The LCD monitor will contain a main board, an audio board, a power board and a key board which house the flat
panel control logic, brightness control logic and DDC.
The power board will provide AC to DC Inverter voltage to drive the backlight of panel and the main board chips
each voltage.
Power board
Include: adapter, inverter)
AC-IN
100V-240V
Monitor Block Diagram
CCFL Drive.
Audio Board
Flat Panel and
CCFL backlight
Main Board
Key Board
HOST Computer
RS232 Connector
For white balance
adjustment in factory
mode
Video signal, DDC
http://www.wjel.net
5
Page 6

19" LCD Color Monitor ASUS VW193T&S
3. Operating Instructions
3.1 General Instructions
Press the power button to turn the monitor on or off. The other control buttons are located at the front of the
panel of the monitor.
By changing these settings, the picture can be adjusted to your personal preferences.
The power cord should be connected.
-
Connect the video cable from the monitor to the video card.
-
Press the power button to turn on the monitor, the power indicator will light up.
-
3.2 Control Buttons
3.2.1 Key Control
http://www.wjel.net
6
Page 7

19" LCD Color Monitor ASUS VW193T&S
3.2.2 Key Function
3.3 OSD Menu
3.3.1 How to Reconfigure
http://www.wjel.net
7
Page 8

19" LCD Color Monitor ASUS VW193T&S
3.3.2 OSD Function Introduction
http://www.wjel.net
8
Page 9

19" LCD Color Monitor ASUS VW193T&S
http://www.wjel.net
9
Page 10

19" LCD Color Monitor ASUS VW193T&S
http://www.wjel.net
10
Page 11

19" LCD Color Monitor ASUS VW193T&S
4. Input/Output Specification
4.1 Input Signal Connector
Analog connectors
Pin No. Description Pin No. Description
1. Red Video 9. +5V
2. Green Video 10. Logic Ground
3. Blue Video 11. Monitor Ground
4. Monitor Ground 12. DDC-Serial Data
5. DDC-Return 13. H-Sync
6. Red Ground 14. V-Sync
7. Green Ground 15. DDC-Serial Clock
8. Blue Ground
VGA connector layout
15
6
11 15
DVI connectors
Pin No. Description Pin No. Description Pin No. Description
1. RX2- 9. R X1- 17. RX0-
2. RX2+ 10. RX1+ 18. RX0+
3. RX2 Shield 11. RX1 Shield 19. RX0 Shield
4. NC 12. NC 20. NC
5. NC 13. NC 21. NC
6. DDC Clock 14. +5V Power 22. RX Clock Shield
7. DDC Data 15. Ground 23. RX Clock+
8. NC 16. Hot Plug Detection 24. RX Clock-
http://www.wjel.net
10
11
Page 12

19" LCD Color Monitor ASUS VW193T&S
4.2 Power Supply Requirements
A/C Line voltage range 100 V ~ 240 V
A/C Line frequency range
Input Voltage transients
Current 1.5A max at 100V; 0.8A max at 240 V
Peak surge current
Leakage current < 3.5mA
Power line surge
50 ± 3Hz, 60 ± 3Hz
90-264 voltage AC for 10 sec @40℃
< 60A peak at 240 VAC and cold starting
< 30A peak at 120VAC and cold starting
No advance effects (no loss of information or defect)
with a maximum of 1 half-wave missing per second
http://www.wjel.net
12
Page 13

19" LCD Color Monitor ASUS VW193T&S
4.3 Factory Preset Display Modes
http://www.wjel.net
13
Page 14

19" LCD Color Monitor ASUS VW193T&S
4.4 Panel Specification
4.4.1 General Features
This specification applies to the 19 inch-wide Color TFT-LCD Module M190PW01.
The display supports the WXGA+ (1440(H) x 900(V)) screen format and 16.7M colors. All input signals are 2
Channel LVDS interface compatible.
4.4.2 Display Characteristics
http://www.wjel.net
14
Page 15

19" LCD Color Monitor ASUS VW193T&S
4.4.3 Optical Characteristics
http://www.wjel.net
15
Page 16

19" LCD Color Monitor ASUS VW193T&S
4.4.4 Electrical Characteristics
(1) TFT-LCD
(2) Backlight
http://www.wjel.net
16
Page 17

19" LCD Color Monitor ASUS VW193T&S
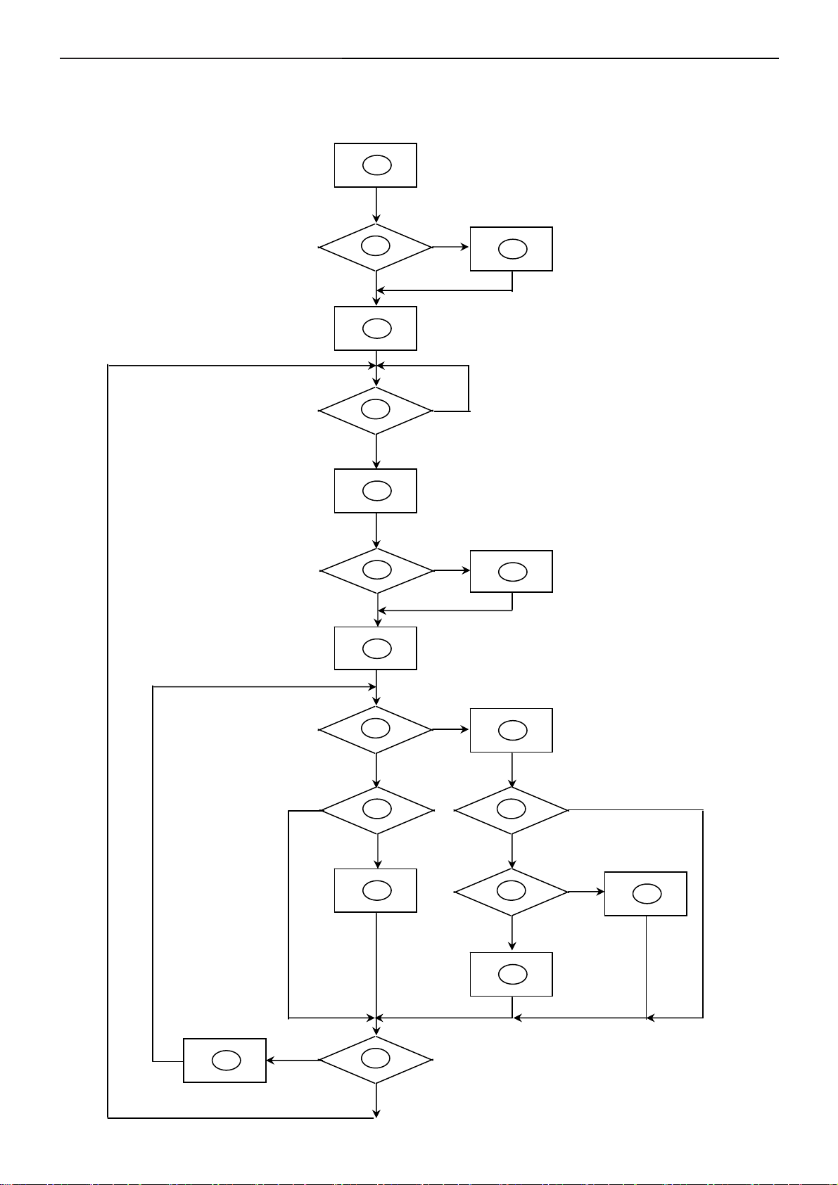
5. Block Diagram
5.1 Software Flow Chat
1
2
N
4
5
Y
6
7
Y
Y
N
N
3
9
10
Y
N
12
Y
N
11
13
N
Y
http://www.wjel.net
N
16
18
14
N
19
15
Y
17
Y
17
Page 18

19" LCD Color Monitor ASUS VW193T&S
1) MCU initialize.
2) Is the EPROM blank?
3) Program the EPROM by default values.
4) Get the PWM value of brightness from EPROM.
5) Is the power key pressed?
6) Clear all global flags.
7) Are the AUTO and SELECT keys pressed?
8) Enter factory mode.
9) Save the power key status into EPROM.
Turn on the LED and set it to green color.
Scalar initializes.
10) In standby mode?
11) Update the lifetime of back light.
12) Check the analog port, are there any signals coming?
13) Does the scalar send out an interrupt request?
14) Wake up the scalar.
15) Are there any signals coming from analog port?
16) Display "No connection Check Signal Cable" message. And go into standby mode after the message
disappear.
17) Program the scalar to be able to show the coming mode.
18) Process the OSD display.
19) Read the keyboard. Is the power key pressed?
http://www.wjel.net
18
Page 19

19" LCD Color Monitor ASUS VW193T&S
5.2 Electrical Block Diagram
5.2.1 Main Board
Keypad Interface
(CN404)
SDA
SCL
Flash Memory
PM25LV010A
(U402)
Crystal
14.31818MHZ
(X401)
Panel Interface
(CN703)
Scalar TSUM56AWHK-LF
(Include MCU, ADC, OSD)
(U401)
H sync
V sync
RGB
D-Data
D-Clock
EEPROM
M24C02
(U406)
D-Sub
Connector
(CN401)
DVI
Connector
(CN402)
VGA_SDA,
VGA_SCL
DVI_SDA,
DVI
SCL
EEPROM
M24C02
(U403)
EEPROM
M24C02
(U404)
http://www.wjel.net
19
Page 20

19" LCD Color Monitor ASUS VW193T&S
5.2.2 Inverter/Power Board
AC input
EMI filter
Bridge
Rectifier
and Filter
Transformer
Rectifier
diodes
Start Circuit: R904, R932, R933
CN902
PWM
Control IC
Feedback
Circuit
12V
5V
ON/OFF
Lamp
Output
Circuit
Feedback
Circuit
Transformer MOSFET
Control IC
Over Voltage
(IC801)
PWM
ON/OFF
Control
DIM
http://www.wjel.net
20
Page 21

19" LCD Color Monitor ASUS VW193T&S
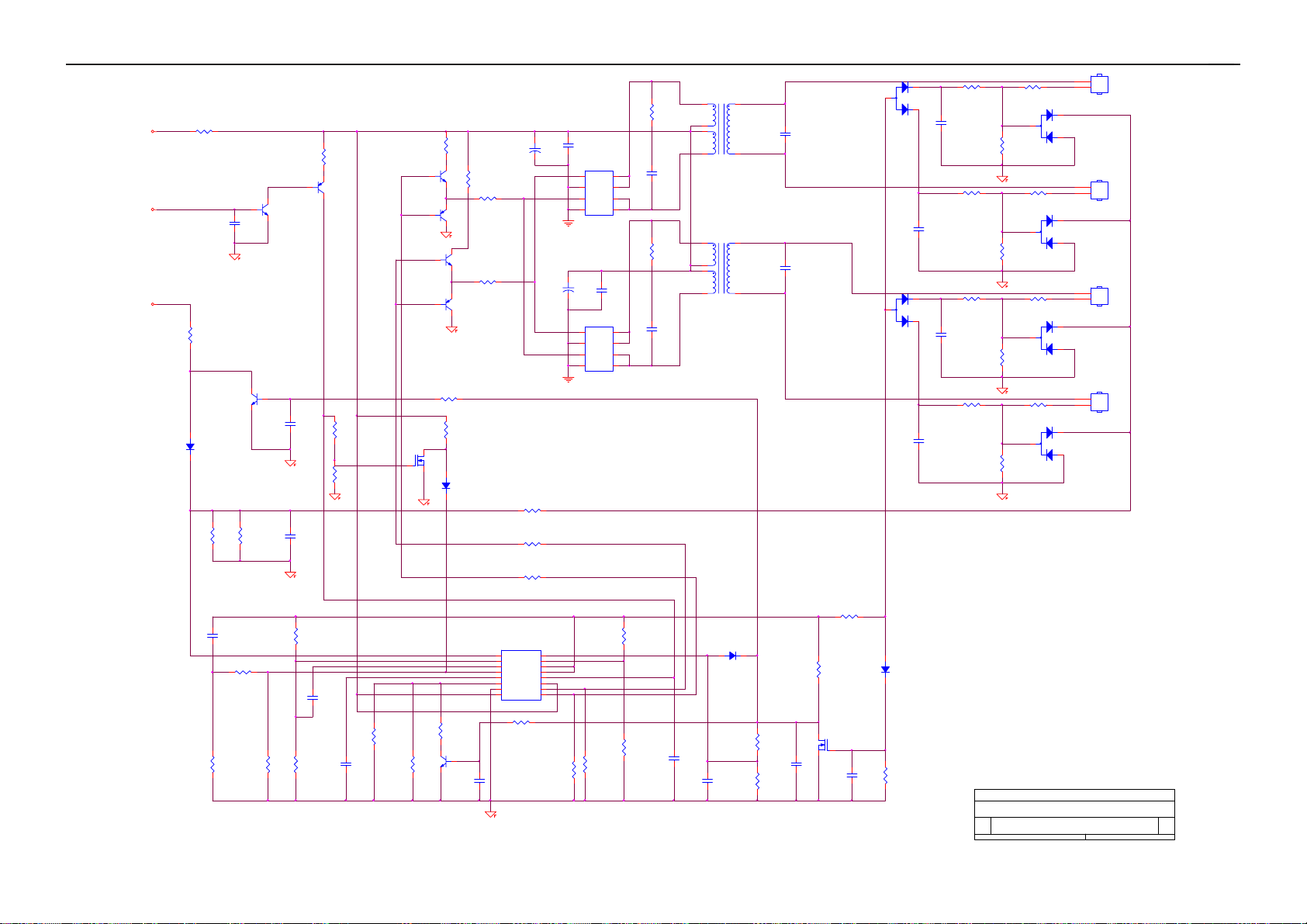
6. Schematic
6.1 Main Board
715G2571-1-2
For VW193T
TSUM56AHK SCHEMATIC
VCC3. 3
XGA/SXGA/WSXGA
B3
+5V
+5V
RIN
GNDR
GNDG
SOG
BIN
GNDB
HSYNC
VSYN C
DDCA_SDA
DDCA_SCL
INPUT_DET
CLK+
CLK-
DDCD_SDA
DDCD_SCL
DDC_WP
HDCP_RST
GIN
R+
R-
G+
G-
B+
B-
B4
RIN
GNDR
GIN
GNDG
SOG
BIN
GNDB
HSYNC
VSYN C
DDCA_SDA
DDCA_SCL
INPUT_DET
R+
RG+
G-
B+
BCLK+
CLKDDCD_SDA
DDCD_SCL
DDC_WP
HDCP_RST
LVDS OUTPUT
VCC3. 3
VCC1. 8
+5V
+12V
VCC1. 8
VCC3.3 +12V
+5V
3.INPUT
B2
+12V
VCC1.8
+5V
+12V
VCC1.8
+5V
VCC3.3
VLCD
on_BACKLIGHT
on_Panel
Adj_BL2
Adj_BACKLIGHT
I2C_MCL
I2C_MDA
2.POW ER
VLCD
B5
on_BACKLIGHT
on_Panel
Adj_BL2
Adj_BACKLIGHT
I2C_MCL
I2C_MDA
http://www.wjel.net
4.SCAL ER
PA[0..9]
PB[0..9]
PA[0..9]
PB[0..9]
PB[0..9]
5.PANEL INTERFACE
Titl e
Size Document Number Rev
B
Date: Sheet
VLCD
VLCDPA[0..9]
1.2 TOP
715G2571-1-2
1.2 6Saturday , April 14, 2007
A
of
21
Page 22

19" LCD Color Monitor ASUS VW193T&S
+5V
VCC3.3
SOT-223
R707 NC
U701
3 2
VI VO
C705
0.1uF/ 16V
SOT-223
U702
3 2
VI VO
C707
0.1uF/ 16V
VCC3. 3
VCC3.3 4
C706
GND
1
GND
1
+
+
10uF/50V
VCC1. 8
C708
10uF/50V
VCC1.8 4
CN701
CONN
NC
+12V
+5V
+
C701
100uF 50V
+12V 4
+5V3,4
1
2
3
4
5
6
7
8
9
C702
+
100uF/25V
C703
NC
R701
R702
47R 1/16W
(
1uF 10V
R720
1K 1/16W
R703 4K7 1/16W
)
Q701
PMBS3904
R717
NC
C713
NC
+5V
VCC3.3
R716
NC
R715 NC
Q705
NC
Adj_BACKLI GHT 4
R721
NC
+5V
R704
10K 1/16W
+5V3,4
Adj_BL2 4
+5V
R718
10K 1/16W
D701
SMAL140
R706
NC
C704
0.1uF/ 16V
+5V
VLCD5
R708
10K 1/16W
on_Panel4
R709
4K7 1/16W
0.1uF/ 16V
C709
R710
10K 1/16W
R711
51K 1/16W
Q704
PMBS3906
0.1uF/ 16V
C710
VLCD
Q703
AO3401
+
C711
10uF/50V
+5V
R712
10KΩ 1/10W
R705 4K7 1/16W
Q702
PMBS3904
on_BACKLI GHT 4
http://www.wjel.net
Tit le
Size Document Number Rev
B
Date: Sheet
22
2.Power
715G2571-1-2
of
26Saturday , April 14, 2007
A
Page 23

19" LCD Color Monitor ASUS VW193T&S
1
11
12
13
14
15
CN401
DB15
16
HSI R414 1K 1/16W
VSI
ZD403
MM3Z5V6B
CN402
25
R
26
G
27
B
29
RGB GND
28
HSYNC
8
VSYN C
DDC SCL
DDC SDA
+5V
HPD
1/3shield
2/4shield
0/5shield
clk shield
DAT0+
DAT0DAT1+
DAT1DAT2+
DAT2DAT3+
DAT3DAT4+
DAT4DAT5+
DAT5-
clk+
clk-
GND
GND
32
31
15
6
7
14
16
11
3
19
22
18
17
10
9
2
1
13
12
5
4
21
20
23
24
SYN C GND
JACK
RED+
1
RED-
6
GREEN+
2
GREEN-
7
3
BLUE+
BLUE-
8
4
9
5
10
PC5V
PC5V
VGA_CON
ZD402
MM3Z5V6B
ZD404
MM3Z5V6B
SCL_DVI
SDA_DVI
DVI5V
HPD
R423
NC
DAT0+
DAT0DAT1+
DAT1DAT2+
DAT2-
DCLK+
DCLK- R439 10R 1/16W
3
D404
C416
2
1
2
0.1uF /16V
swit ching diode BAV99
switching diode BAV99
3
C401 0.1uF/ 16V
2
swit ching diode BAV99
FB404 120 OHM
ZD407
MM3Z5V6B
3
D405
C417
1
2
0.1uF/16V
D401
C402 0. 1uF/16V
1
2
DET_DVI
ZD408
MM3Z5V6B
3
D406
C418
2
1
0.1uF /16V
switching diode BAV99
3
D402
1
R413
2K2 1/16W
3
D407
C419
0.1uF /16V
3
D403
ESD_5V
C403 0.1uF /16V
1
2
swit ching diode BAV99
C411
33pF
R427 51R 1/ 16W
ZD409
MM3Z5V6B
3
http://www.wjel.net
C420
1
2
0.1uF/16V
3
D408
C421
2
1
0.1uF /16V
switching diode BAV99
switching diode BAV99
swit ching diode BAV99
R415
2K2 1/16W
R425
51R 1/16W
ZD410
MM3Z5V6B
D409
1
75 1/16W
ZD405
3
D410
C422
0.1uF /16V
C412
220pF
1
R402
75 1/ 16W
DET_DVI
R416 1K 1/16W
MM3Z5V6B
2
R401
2
switching diode BAV99
switching diode BAV99
R403
75 1/ 16W
ZD406
DVI5V
R430 10K 1/ 16W
C415
0.1uF /16V
R432 10R 1/16W
R433 10R 1/16W
R434 10R 1/16W
R435 10R 1/16W
R436 10R 1/16W
R437 10R 1/16W
R438 10R 1/16W
3
D411
switching diode BAV99
C423
1
0.1uF/16V
FB401 0R05 1/10W
FB402 0R05 1/10W
FB403 0R05 1/10W
R424
2.2KΩ 1% 1/16W
R412
1K 1/16W
SCL_VGA
SDA_VGA
MM3Z5V6B
R431
Q401
PMBS3904
4K7 1/16W
ZD401
B+ 4
B- 4
G+ 4
G- 4
R+ 4
R- 4
CLK+ 4
CLK- 4
ESD_5V
+5V
R411
4.7KΩ 1% 1/ 16W
MM3Z5V6B
+5V
ZD411
MM3Z5V6B
R404
56Ω 1% 1/16W
R406
56Ω 1% 1/16W
R408
56Ω 1% 1/16W
R410 470R 1 /16W
R405 100R 1 /16W
R407 100R 1 /16W
R409 100R 1 /16W
+5V 2, 4
51R 1/16W
R419
R417
51R 1/1 6W
DDCA_SDA4
DDCA_SCL4
HDCP_RST 4
DDCD_SDA4
DDCD_SCL4
R440
1K 1/16W
C404 0.047uF
C406 0.047uF
C408 0.047uF
C410 0.047uF
C405 0.047uF
C407 0.047uF
C409 0.047uF
INPUT_DET 4
HSYNC 4
VSYN C 4
R418
4K7 1/16W
4K7 1/16W
Tit le
Size Document Number Rev
B
Date: Sheet
4K7 1/16W
R426
R420
R428
4K7 1/16W
+5V
R421
+5V
R429
R450
NC
2
10K 1/16W
2
10K 1/16W
RIN 4
GIN 4
BIN 4
SOG 4
GNDR 4
GNDG 4
GNDB 4
PC5V
1
3
8
7
6
M24C02-WMN6TP
DVI5V
1
3
8
7
6
M24C02-WMN6TP
3.INPUT
715G2571-1-2
D412
BAV70
U403
VCC
WP
SCL
D413
BAV70
U404
VCC
WP
SCL
A0
A1
A2
VSSSDA
A0
A1
A2
VSSSDA
C413
0.22uF 16V
1
2
3
45
DDC_WP 4
C414
0.22uF 16V
1
2
3
45
DDC_WP 4
A
of
36Saturday , April 14, 2007
23
Page 24

19" LCD Color Monitor ASUS VW193T&S
VDVI VDDP
VPLL
D414
LL4148
VOLUME
SF_WP
+5V
+
R445
10K 1/16W
SDA_DB
SCL_DB
SDA_DVI
SCL_DVI
R443
NC
R444
10K 1/16W
C426
10uF/50V
ZD412
NC
C428 22pF
C429 22pF
+5V2, 3
R484 4K7 1/16W
AVDD
VCC3. 3
8
7
3
C425
0.22uF16V
4 5
NC
C427
1 2
X401
14.3 Mhz
1 2
+5V
R485
1K 1/16W
R486 10K 1/ 16W
Q405
PMBS3904
GNDR3
GNDG3
GNDB3
3
HSYNC
VSYNC3
R+3
R-3
G+3
G-3
B+3
B-3
CLK+3
CLK-3
VDD
HOLD#
WP#
VSS SD I
PM25LV010A
+5V
U405
RESET
3
VCC
NC
R446 22R 1/16W
R447 22R 1/16W
10K 1/16W
RIN3
GIN3
SOG3
BIN3
390 1/16W
U402
SDO
CE#
SCK
GND
R449
C450
1uF 10V
R442
+12V2
C424
0.1uF/16V
2
1
6
2
1
XIN
XOU T
OUT-L+
59
58
56
55
57
54
53
63
64
65
66
39
40
42
43
45
46
48
49
36
37
51
62
61
70
71
72
73
19
32
33
102
104
R451
10K 1/16W
+12V
RIN0P
RIN0M
GIN0P
GIN0M
SOGIN0
BIN0P
BIN0M
HSYNC0
VSYNC0
DDCA_SDA
DDCA_SCL
R+
RG+
GB+
BCK+
CKDDCD_SDA
DDCD_SCL
REXT
REFP
REFM
SDO
CSZ
SCK
SDI
RST
XIN
XOU T
MODE[ 0]
MODE[ 1]
1
3
5
7
9
44
AVDD_DVI
CN403
CONN
VMPLL
50
52344
BYPASS
AVDD_DVI
AVDD_PLL
AVDD_MPLL
GND
GND
3896116
13
2
4
6
8
10
AVDD
60
GND
41
47
VDDC
VCC3.3
VDDP
AUDIO_STBY
1
2
3
45
VCC3.3
VCC3.3
C446
0.1uF/16V
FB407
600 OHM
FB408
600 OHM
FB409
600 OHM
R482
10KΩ 1/16W
SCL_DB
SDA_DB
Q402
PMBS3904
C430
0.047uF
VDVI
C436
0.1uF/16V
VMPLL
C439
0.1uF/16V
DDC_WP 3
4K7 1/16W
47R 1/16W
4K7 1/16W
47R 1/16W
+5V
R499
R503
C433
C431
C432
220pF
0.047uF
33pF
C437
0.1uF/16V
VPLL
C438
0.1uF/16V
C440
0.1uF/16V
R481
20KΩ 1/16W
AUDIO_MUTE
Q412
2N3904S-RTK/PS
20070308
R458
10K 1/16W
R459 20K 1/16W
C447 0.1uF/ 16V
R500
R501 NC
R504
R505 NC
C434
220pF
+5V
Q408
2N7002E
47R 1/16W
+5V
Q409
2N7002E
47R 1/16W
R465
1K 1/16W
R502
DDCA_SCL 3
R506
DDCA_SDA 3
3.9KΩ 1/16W
10K 1/16W
ZD413
MM3Z5 V6B
R479
10K 1/16W
8
7
6
+12V
R478
+5V
R514
10K 1/16W
VCC
WP
SCL
M24C16
I2C_MCL 2
I2C_MDA 2
DDCD_SCL 3
DDCD_SDA 3
VCC3.32
VCC3.32
VCC3.32
R483
3.9KΩ 1/16W
R480
20KΩ 1/16W
Q411
2N3904S-RTK/PS
NC
R457
C448
0.22uF
U406
A0
A1
A2
GNDSD A
67
12
AVDD_ADC
GND
OUT-R+
14
GND
68
97
95
103
115
117
VDDP
VDDP
VDDP
VDDP
VDDP
VDDC
VDDC
VDDC
CLKAP/LVB3P/LHSY NC
CLKAN/LVB3M/LVSYN C
CLKBP/LVBCKP/LCK_ODD
CLKBN/LVBCKM/LDE
GPIO_P10/I2C_MCL
GPIO_P11/I2C_MDA
GND
RSDS/LVDS/TTL
1K 1/16W
R518
http://www.wjel.net
R516
1K 1/16W
VCTRL
VDDC
NC/LVACKP/N C
NC/LVACKM/NC
RA1P/LVA2P/R A2
RA1N/LVA2M/RA3
RA2P/LVA1P/R A4
RA2N/LVA1M/RA5
RA3P/LVA0P/R A6
RA3N/LVA0M/RA7
GA3P/LVA3P/GA6
GA3N/LVA3M/GA7
RB1P/NC/RB2
RB1N/NC/RB3
RB2P/NC/RB4
RB2N/NC/RB5
RB3P/NC/RB6
RB3N/NC/RB7
GB1P/NC/ GB2
GB1N/NC/GB3
GB2P/NC/ GB4
GB2N/NC/GB5
GB3P/NC/ GB6
GB3N/NC/GB7
NC/LVB2P/NC
NC/LVB2M/NC
BB1P/LVB1P/ BB2
BB1N/LVB1M/BB3
BB2P/LVB0P/ BB4
BB2N/LVB0M/BB5
BB3P/NC/BB6
BB3N/NC/ BB7
GPIO_P23
GPIO_P16/PWM2
GPIO_P15/PWM0
PWM2/GPIO_P24
GPIO_P27/PWM1
GPIO_P22
GPIO_P12
PWM1/GPIO_P25
RSTN
GPIO_P00/SAR1
GPIO_P01/SAR2
GPIO_P02/SAR3
GPIO_P03
GPIO_P06
GPIO_P07
PWM0/GPIO_P26
GPIO_P13
GPIO_P14
AUDIO_STBY
AUDIO_MUTE
11
107
108
109
110
111
112
113
114
98
NC
99
NC
100
NC
101
NC
105
106
89
NC
90
NC
91
NC
92
NC
93
NC
94
NC
9
10
15
16
17
18
2
3
5
6
7
8
118
119
120
121
122
123
124
125
126
127
128
1
80
NC
81
NC
88
NC
87
NC
86
NC
85
NC
84
NC
83
NC
82
NC
74
35
69
78
79
75
20
21
22
23
24
25
26
27
28
29
30
31
77
76
TSUM56AWHK-LF-1
PA0
PA1
PA2
PA3
PA4
PA5
PA6
PA7
PA8
PA9
PB0
PB1
PB2
PB3
PB4
PB5
PB6
PB7
PB8
PB9
R456 22K 1/ 16W
R464 4K7 1/ 16W
R461 100R 1/16W
R462 100R 1/16W
R460 100R 1/16W
R468 4K7 1/ 16W
R472 100R 1/16W
R474 100R 1/16W
R476 100R 1/16W
SCL_DVI
SDA_DVI
R492
4K7 1/16W
R491
47R 1/16W
R496
4K7 1/16W
R495
47R 1/16W
VCC3. 3
PA[0..9]
PB[0..9]
R454
NC
SF_WP
KEY1
KEY2
POWER
VOLUME
+5V
R473
10K 1/16W
+5V
R493 N C
+5V
R497 N C
R719
NC
R475
10K 1/16W
R512 N C
R511 N C
Q406
2N7002E
Q407
2N7002E
PA[0..9] 5
PB[0..9] 5
HDCP_RST 3
Adj_BL2 2
on_BACKLIGHT 2
adj_BACKLIGHT 2
INPUT_DET 3
on_PANEL 2
VCC3.3
R477
R494
47R 1/16W
R498
47R 1/16W
VCC3.3
VCC3. 32
VCC1.82
LED_G
C451
1000pF
+5V
R466
240Ω 1/16W
Q403
PMBS3906
Titl e
Size Document Number Rev
C
Date: Sheet
AVDD
FB406
600 OHM
VDDC
VCC1.8
FB405
1 2
0 ohm
C441
10uF/50V
CN404
2
OUT-L+
4
6
8
POWER
KEY2
10
12
KEY3
CONN
New Key port define
INPUT_D ET
4.7K 1/16W
Pull-High
D_Sub
1K 1/16W
Only
DVI
2.2K 1/16W
Only
Both
connected
Both Not
connected
R469
1K 1/16W
LED_G
R467
680R 1/16W
C435
0.047uF
+
C442
C443
0.047uF
0.047uF
1
3
5
7
9
11
+5V
R470
240Ω 1/16W
Q404
PMBS3906
4.SCALER
715G2571-1-2
VCC3.3
C445
0.047uF
OUT-R+
LED_A
KEY1
Detect
Voltage
0.877 V
1.594 V
0.638 V
5 V
C444
0.047uF
C452
R471
680R 1/16W
46Saturday , April 14, 2007
LED_A
of
1000pF
C453
1000pF
20070308
A
24
Page 25

19" LCD Color Monitor ASUS VW193T&S
CN703
LVB0M
LVB1M
PA[0..9]4
PB[0..9]4
PA[0..9]
PB[0..9]
PA0
PA1
PA2
PA3
PA4
PA5
PA6
PA7
PA8
PA9
PB0
PB1
PB2
PB3
PB4
PB5
PB6
PB7
PB8
PB9
LVACKP
LVACKM
LVA2P
LVA2M
LVA1P
LVA1M
LVA0P
LVA0M
LVA3P
LVA3M
LVB3P
LVB3M
LVBCKP
LVBCKM
LVB2P
LVB2M
LVB1P
LVB1M
LVB0P
LVB0M
LVB2M
LVBCKM
LVB3M
LVA0M RXE0+
LVA1M
LVA2M
LVACKM
LVA3M
VLCD
RXO0RXO1RXO2RXOCRXO3RXE0RXE1RXE2RXECRXE3-
+
C712
22uF/50V
1
3
5
7
9
11
13
15
17
19
21
23
CONN
VLCD 2
2
4
6
8
10
12
14
16
18
20
22
24
R713
300Ω 1/4W
RXO0+
RXO1+
RXO2+
RXOC+
RXO3+
RXE1+
RXE2+
RXEC+
RXE3+
R714
300Ω 1/4W
LVB0P
LVB1P
LVB2P
LVBCKP
LVB3P
LVA0P
LVA1P
LVA2P
LVACKP
LVA3P
http://www.wjel.net
Tit le
5.PANEL INTERFACE
Size Document Number Rev
A
Date: Sheet
715G2571-1-2
56Saturday , April 14, 2007
of
25
A
Page 26

19" LCD Color Monitor ASUS VW193T&S
For VW193S
TSUM56AHK SCHEMATIC
VCC3. 3
XGA/SXGA/WSXGA
B3
+5V
+5V
RIN
GNDR
GNDG
SOG
BIN
GNDB
HSYNC
VSYN C
DDCA_SDA
DDCA_SCL
INPUT_DET
CLK+
CLKDDCD_SDA
DDCD_SCL
DDC_WP
HDCP_RST
GIN
R+
RG+
GB+
B-
B4
RIN
GNDR
GIN
GNDG
SOG
BIN
GNDB
HSYNC
VSYN C
DDC A_SDA
DDC A_SCL
INPUT_DET
R+
R-
G+
G-
B+
B-
CLK+
CLKDDCD_SDA
DDCD_SCL
DDC_WP
HDCP_RST
LVDS OUTPUT
VCC1. 8
VCC3.3
+5V
+12V
VCC1. 8
VCC3.3
+5V +12V
3.INPUT
B2
+12V
VCC1. 8
+5V
+12V
VCC1.8
+5V
VCC3.3
VLCD
on_BACKLIGHT
on_Panel
Adj_BL2
Adj_BACKLIGH T
I2C_MCL
I2C_MDA
VLCD
on_BACKLIGH T
on_Panel
Adj_BL2
Adj_BACKLIGH T
I2C_MCL
I2C_MDA
PA[0..9]
PB[0..9]
PA[0.. 9]
PB[0.. 9]
B5
VLCD
VLCDPA[ 0..9]
PB[0.. 9]
5.PANEL INTERFACE
2.POW ER
4.SCALER
http://www.wjel.net
Tit le
Size D ocument Num ber Rev
B
Date: Sheet
1.2 TOP
715G2571-1-2
of
1.2 6Saturday , April 14, 2007
A
26
Page 27

19" LCD Color Monitor ASUS VW193T&S
+5V
VCC3.3
SOT-223
R707 N C
U701
3 2
VI VO
C705
0.1uF/ 16V
SOT-223
U702
3 2
VI VO
C707
0.1uF/ 16V
VCC3. 3
VCC3. 3 4
+
+
C706
10uF/50V
VCC1. 8
C708
10uF/50V
VCC1. 8 4
GND
1
GND
1
CN701
CONN
+5V
R718
10K 1/16W
D701
SMAL140
R706
NC
C703
NC
NC
R701
R702
47R 1/16W
(
1uF 10V
+5V
+12V
+5V3, 4
1
2
3
4
5
6
7
8
9
C702
+
100uF/25V
+
C701
100uF 50V
+12V 4
R720
1K 1/16W
R703 4K7 1/16W
)
Q701
PMBS3904
R717
NC
C713
NC
+5V
VCC3. 3
R716
NC
R715 NC
Q705
NC
Adj_BACKLI GHT 4
R721
NC
+5V
R704
10K 1/16W
+5V3,4
Adj_BL2 4
C704
0.1uF/ 16V
+5V
VLCD5
R708
10K 1/16W
on_Panel4
R709
4K7 1/16W
0.1uF/ 16V
C709
R710
10K 1/16W
R711
51K 1/16W
Q704
PMBS3906
0.1uF/ 16V
C710
VLCD
Q703
AO3401
+
C711
10uF/50V
+5V
R712
10KΩ 1/10W
http://www.wjel.net
R705 4K7 1/ 16W
Q702
PMBS3904
on_BACKLI GHT 4
Tit le
Size Docum ent Number Rev
B
Date: Sheet
2.Power
715G2571-1-2
of
26Monday, April 16, 2007
A
27
Page 28

19" LCD Color Monitor ASUS VW193T&S
CN402
SYNC GND
NC
11
12
13
14
15
CN401
DB15
ZD403
MM3Z5V6B
RGB GND
HSYNC
VSYNC
DDC SCL
DDC SDA
+5V
HPD
1/3shield
2/4shield
0/5shield
clk shield
DAT0+
DAT0-
DAT1+
DAT1-
DAT2+
DAT2-
DAT3+
DAT3-
DAT4+
DAT4-
DAT5+
DAT5-
clk+
GND
GND
32
31
1
RED+
1
RED-
6
GREEN+
2
7
GREEN-
3
BLUE+
BLUE-
8
4
9
5
10
16
VSI
25
R
26
G
27
B
29
28
8
15
6
7
14
16
11
3
19
22
18
17
10
9
2
1
13
12
5
4
21
20
23
24
clk-
PC5V
VGA_CON
MM3Z 5V6B
ZD404
MM3Z5V6B
SCL_DVI
SDA_DVI
DVI5V
HPD
DAT0+
DAT0DAT1+
DAT1DAT2+
DAT2-
DCLK+
DCLK-
NC
C416
2
NC
PC5V
R401
R402
75 1/16W
75 1/16W
D401
1
DET_DVI
3
C418
NC
D406
1
3
C402 0.1uF/ 16V
2
ZD408
NC
C419
2
NC
NC
swit ching diode BAV99
FB404 120 OHMHSI
ZD407
NC
3
C417
2
NC
3
C401 0.1uF /16V
2
D405
2
1
ZD402
R423
NC
3
D404
1
NC
3
D402
1
R413
2K2 1/16W
3
D407
D403
ESD_5V
C403 0.1uF /16V
1
2
swit ching diode BAV99
C411
33pF
ZD409
NC
3
D408
C420
1
1
2
NC
http://www.wjel.net
NC
NC
R427 NC
C421
2
NC
R415
2K2 1/16W
R425
NC
ZD410
NC
3
D409
1
swit ching diode BAV99
2
NC
NC
C422
NC
3
C412
220pF
ZD405
D410
1
DET_DVI
R414 1K 1/ 16W
R416 1K 1/ 16W
MM3Z 5V6B
DVI5V
3
C423
2
NC
FB401 0R05 1/10W
FB402 0R05 1/10W
FB403 0R05 1/10W
R403
75 1/16W
ZD406
MM3Z 5V6B
R430 NC
C415
NC
R432 NC
R433 NC
R434 NC
R435 NC
R436 NC
R437 NC
R438 NC
R439 NC
D411
NC
1
R424
NC
R412
1K 1/16W
Q401
NC
ZD401
SCL_VGA
SDA_VGA
R431
NC
B+ 4
B- 4
G+ 4
G- 4
R+ 4
R- 4
CLK+ 4
CLK- 4
ESD_5V
+5V
R411
10K 1/16W
MM3Z 5V6B
R404
56Ω 1% 1/16 W
R406
56Ω 1% 1/16 W
R408
56Ω 1% 1/16 W
R410 470R 1/16W
R405 100R 1/16W
R407 100R 1/16W
R409 100R 1/16W
+5V 2, 4
R419
R417
DDCA_SDA4
DDCA_SCL4
HDCP_RST 4
DDCD_SDA4
DDCD_SCL4
+5V
R440
NC
ZD411
NC
51R 1/ 16W
51R 1/ 16W
C404 0.047uF
C406 0.047uF
C408 0.047uF
C410 0.047uF
C405 0.047uF
C407 0.047uF
C409 0.047uF
INPUT_DET 4
HSYNC 4
VSYN C 4
R420
R418
4K7 1/16W
4K7 1/16W
NC
R428
R426
Tit le
Size Document Number Rev
B
Date: Sheet
RIN 4
GIN 4
BIN 4
SOG 4
GNDR 4
GNDG 4
GNDB 4
+5V
PC5V
1
2
D412
BAV70
3
10K 1/16W
2
NC
3
U403
8
VCC
7
WP
6
SCL
M24C02-WMN6TP
DVI5V
1
D413
NC
U404
8
VCC
7
WP
6
SCL
NC
A0
A1
A2
VSSSDA
A0
A1
A2
VSSSDA
R421
+5V
NC
R429
R450
NC
3.INPUT
715G2571-1-2
C413
0.22uF16V
1
2
3
45
DDC_WP 4
C414
1
NC
2
3
45
DDC_WP 4
A
of
36Saturday , April 14, 2007
28
Page 29

19" LCD Color Monitor ASUS VW193T&S
VDVI
VMPLL
VPLL
VDDP
VDDC
AVDD
AVDD
FB406
600 OHM
VDDC
VCC1.8
FB405
1 2
0 ohm
C441
10uF/50V
CN404
2
OUT-L+
4
6
POWER
8
KEY2
10
KEY3
12
CONN
New Key port define
INPUT_D ET
Pull-High
4.7K 1/16W
D_Sub
1K 1/16W
Only
DVI
2.2K 1/16W
Only
Both
connected
Both Not
connected
R469
1K 1/16W
LED_G
R467
680R 1/16W
715G2571-1-2
C435
0.047uF
+
C442
0.047uF
1
3
5
7
9
11
VCC3.3
Q404
4.SCALER
C443
0.047uF
VCC3.3
R470
240Ω 1/16W
PMBS3906
C445
C444
0.047uF
0.047uF
OUT-R+
LED_A
KEY1
C452
Detect
Voltage
0.877 V
1.594 V
0.638 V
5 V
R471
680R 1/16W
46Monday, April 16, 2007
LED_A
of
1000pF
C453
1000pF
20070308
A
D414
LL4148
VOLUME
SF_WP
+5V
+
R445
10K 1/16W
SDA_DB
SCL_DB
SDA_DVI
SCL_DVI
R443
NC
R444
10K 1/16W
C426
10uF/50V
ZD412
NC
C428 22pF
C429 22pF
+5V2, 3
R484 4K7 1/16W
VCC3. 3
C425
0.22uF16V
C427
1 2
X401
14.3 Mhz
+5V
R485
1K 1/16W
R486 10K 1/ 16W
Q405
PMBS3904
RIN3
GNDR3
GIN3
GNDG3
SOG3
BIN3
GNDB3
3
HSYNC
VSYNC3
R+3
R-3
G+3
G-3
B+3
B-3
CLK+3
CLK-3
AVDD
390 1/16W
U402
8
SDO
VDD
7
CE#
HOLD#
3
WP#
SCK
4 5
VSS SD I
PM25LV010A
+5V
U405
RESET
NC
3
GND
VCC
NC
R446 22R 1/16W
1 2
R447 22R 1/16W
R449
10K 1/16W
+12V2
C450
1uF 10V
R442
C424
0.1uF/16V
2
1
6
2
1
XIN
XOU T
OUT-L+
59
58
56
55
57
54
53
63
64
65
66
39
40
42
43
45
46
48
49
36
37
51
62
61
70
71
72
73
19
32
33
102
104
R451
10K 1/16W
+12V
RIN0P
RIN0M
GIN0P
GIN0M
SOGIN0
BIN0P
BIN0M
HSYNC0
VSYNC0
DDCA_SDA
DDCA_SCL
NC
NC
NC
NC
NC
NC
NC
NC
NC
NC
REXT
REFP
REFM
SDO
CSZ
SCK
SDI
RST
XIN
XOU T
MODE[ 0]
MODE[ 1]
CN403
2
4
6
8
10
CONN
VDDP
VCC3.3
AUDIO_STBY
1
2
3
45
VCC3.3
VCC3.3
C446
0.1uF/16V
FB407
600 OHM
FB408
600 OHM
FB409
600 OHM
R482
10KΩ 1/16W
Q402
PMBS3904
SCL_DB
SDA_DB
C430
0.047uF
VDVI
C436
0.1uF/16V
VMPLL
C439
0.1uF/16V
DDC_WP 3
4K7 1/16W
47R 1/16W
4K7 1/16W
47R 1/16W
+5V
R499
R503
C431
C432
0.047uF
33pF
C437
0.1uF/16V
VPLL
C440
0.1uF/16V
R481
20KΩ 1/16W
AUDIO_MUTE
Q412
2N3904S-RTK/PS
20070308
R458
10K 1/16W
R459 20K 1/16W
C447 0.1uF/ 16V
R500
R504
C433
C434
220pF
220pF
C438
0.1uF/16V
+5V
R501 NC
+5V
R505 NC
Q408
2N7002E
Q409
2N7002E
R502
47R 1/16W
R506
47R 1/16W
R465
1K 1/16W
DDCA_SCL 3
DDCA_SDA 3
3.9KΩ 1/16W
10K 1/16W
MM3Z5 V6B
R479
10K 1/16W
8
7
6
+12V
R478
ZD413
+5V
R514
10K 1/16W
VCC
WP
SCL
M24C16
I2C_MCL 2
I2C_MDA 2
DDCD_SCL 3
DDCD_SDA 3
VCC3.32
VCC3.32
VCC3.32
R483
3.9KΩ 1/16W
R480
20KΩ 1/16W
Q411
2N3904S-RTK/PS
NC
R457
C448
0.22uF
U406
A0
A1
A2
GNDSD A
44
50
AVDD_ADC
AVDD_ADC
BYPASS
1
3
5
7
9
52344
AVDD_PLL
AVDD_MPLL
GND
GND
41
3896116
13
67
12
14
68
97
95
103
115
60
AVDD_ADC
GND
GND
47
OUT-R+
117
VDDP
VDDP
VDDP
VDDP
VDDP
VDDC
VDDC
VDDC
RA1N/LVA2M/RA3
RA2N/LVA1M/RA5
RA3N/LVA0M/RA7
GA3N/LVA3M/GA7
CLKAP/LVB3P/LHSY NC
CLKAN/LVB3M/LVSYN C
CLKBP/LVBCKP/LCK_ODD
CLKBN/LVBCKM/LDE
GPIO_P10/I2C_MCL
GPIO_P11/I2C_MDA
GND
GND
RSDS/LVDS/TTL
1K 1/16W
R518
http://www.wjel.net
R516
1K 1/16W
VCTRL
VDDC
NC/LVACKP/N C
NC/LVACKM/NC
RA1P/LVA2P/R A2
RA2P/LVA1P/R A4
RA3P/LVA0P/R A6
GA3P/LVA3P/GA6
RB1P/NC/RB2
RB1N/NC/RB3
RB2P/NC/RB4
RB2N/NC/RB5
RB3P/NC/RB6
RB3N/NC/RB7
GB1P/NC/ GB2
GB1N/NC/GB3
GB2P/NC/ GB4
GB2N/NC/GB5
GB3P/NC/ GB6
GB3N/NC/GB7
NC/LVB2P/NC
NC/LVB2M/NC
BB1P/LVB1P/BB2
BB1N/LVB1M/BB3
BB2P/LVB0P/BB4
BB2N/LVB0M/BB5
BB3P/NC/BB6
BB3N/NC/ BB7
GPIO_P23
GPIO_P16/PWM2
GPIO_P15/PWM0
PWM2/GPIO_P24
GPIO_P27/PWM1
GPIO_P22
GPIO_P12
PWM1/GPIO_P25
RSTN
GPIO_P00/SAR1
GPIO_P01/SAR2
GPIO_P02/SAR3
GPIO_P03
GPIO_P06
GPIO_P07
PWM0/GPIO_P26
GPIO_P13
GPIO_P14
AUDIO_STBY
AUDIO_MUTE
11
107
108
109
110
111
112
113
114
98
NC
99
NC
100
NC
101
NC
105
106
89
NC
90
NC
91
NC
92
NC
93
NC
94
NC
9
10
15
16
17
18
2
3
5
6
7
8
118
119
120
121
122
123
124
125
126
127
128
1
80
NC
81
NC
88
NC
87
NC
86
NC
85
NC
84
NC
83
NC
82
NC
74
35
69
78
79
75
20
21
22
23
24
25
26
27
28
29
30
31
77
76
TSUM16AWK-LF-1
PA0
PA1
PA2
PA3
PA4
PA5
PA6
PA7
PA8
PA9
PB0
PB1
PB2
PB3
PB4
PB5
PB6
PB7
PB8
PB9
R456 22K 1/ 16W
R464 4K7 1/ 16W
R461 100R 1/16W
R462 100R 1/16W
R460 100R 1/16W
R468 4K7 1/ 16W
R472 100R 1/16W
R474 100R 1/16W
R476 100R 1/16W
SCL_DVI
SDA_DVI
PA[0..9]
PB[0..9]
VCC3. 3
R454
NC
SF_WP
KEY1
KEY2
POWER
VOLUME
R492
NC
R491
NC
R496
NC
R495
NC
+5V
R719
NC
R473
10K 1/16W
+5V
R493 N C
+5V
R497 N C
R475
R477
10K 1/16W
R512 N C
R511 N C
Q406
NC
R494
NC
Q407
NC
R498
NC
PA[0..9] 5
PB[0..9] 5
HDCP_RST 3
Adj_BL2 2
on_BACKLIGHT 2
adj_BACKLIGHT 2
INPUT_DET 3
on_PANEL 2
VCC3.3
VCC3.3
VCC3. 32
VCC1.82
LED_G
C451
1000pF
VCC3.3
R466
240Ω 1/16W
Q403
PMBS3906
Titl e
Size Docum ent Number Rev
C
Date: Sheet
29
Page 30

19" LCD Color Monitor ASUS VW193T&S
CN703
LVB0M
LVB1M
LVB2M
PA[0..9]4
PB[0..9]4
PA[0..9]
PB[0..9]
PA0
PA1
PA2
PA3
PA4
PA5
PA6
PA7
PA8
PA9
PB0
PB1
PB2
PB3
PB4
PB5
PB6
PB7
PB8
PB9
LVACKP
LVACKM
LVA2P
LVA2M
LVA1M
LVA0P
LVA0M
LVA3P
LVA3M
LVB3P
LVB3M
LVBCKP
LVBCKM
LVB2P
LVB2M
LVB1P
LVB1M
LVB0P
LVB0M
LVBCKM
LVB3M
LVA0M
LVA1M
LVA2M
LVACKMLVA1P
LVA3M
VLCD
RXO0RXO1RXO2RXOCRXO3RXE0RXE1RXE2RXEC-
+
C712
22uF/50V
1
3
5
7
9
11
13
15
17
19
21
23
CONN
VLCD 2
2
4
6
8
10
12
14
16
18
20
22
24
R713
300Ω 1/4W
RXO0+
RXO1+
RXO2+
RXOC+
RXO3+
RXE0+
RXE1+
RXE2+
RXEC+
RXE3+
LVB0P
LVB1P
LVB2P
LVBCKP
LVB3P
LVA0P
LVA1P
LVA2P
LVACKP
LVA3PRXE3-
R714
300Ω 1/4W
Tit le
http://www.wjel.net
Size Document Number Rev
A
Date: Sheet
5.PANEL INTERFACE
715G2571-1-2
56Saturday , April 14, 2007
A
of
30
Page 31

19" LCD Color Monitor ASUS VW193T&S
6.2 Power Board
715G2538-1
1 2
R940
33K 1/10W
ZD901
NC
F902
0R05 1/4W
R967
0R05 1/4W
+12V
+5V
C902
0.001uF/ 250V
R903
680K 1/4W
2
1
BD901
KBP208G
+
-
4
1
4
L902
2
3
!
FG
L901
3
C903
0.47uF/275V
R902
680K 1/4W
3
!
!
L
C901
0.001uF/ 250V
4.0mH
124
R901
680K 1/4W
R918100 1/4W
+
C918
680uF/25V
R924
1K5 1/10W
C930
0.1uF
L903
1.1uH
470uF/16 V
RLZ15B
LL4148WP
L904
1.1uH
C915
ZD921
D915
+
C922
NC
+
1 2
R942
1K 1/10W 1%
9
8
7
6
5
4
3
2
1
C916
0.1uF
ZD922
RLZ5.1B
1 2
D916
LL4148WP
CN902
WIRE HARNESS
R927
3.6K 1% 1/10W
R930
2.4K 1% 1/10W
R919100 1/4W
R920100 1/4W
T901
4
D900
BA159GPT
FB901
BEAD
R938
10K 1/8W
HS2
NC
1
2
R908
100K 2W
12
!
Q901
STP10NK70ZFP
R914
0.22 2W
5
6
4
6
1
3
R909
10R 1/4W
D903
LL4148WP
R910
10R 1/4W
R912
22K 1% 1/8W
C909
0.22uF/ 50V
R916
1K5 1/8W
C906
1500pF 2KV
R904
R932
R933
8
7
6
HS1
HEAT SINK(D 906)
1
2
R913
NC
R905
NC
R906
NC
R907
NC
R917
1K 1/8W
C908
+
DRIVER
D901
PS102R
DRAIN
HVS
4K7 1/4W
4K7 1/4W
4K7 1/4W
C928
0.0012uF
C938
1500pF 2KV
C907
0.1uF
C911
1uF/25V
!
C905
+
100uF/450V
VCC
22uF/50V
1
Vcc
2
GND
3
PROTECT
4 5
CTRL SENSE
IC901
TEA1530AT
R915
220K 1/8W
R911
1K 1/8W
R931
8K2 1/8W
POWER X'FMR
12
43
C921
0.0047UF /400V
9
7
11
10
8
12
IC903
PC123X2YFZOF
C924
0.01uF/ 25V
IC904
KIA431A-AT/P
R935 100 1/4W
R961 100 1/4W
R962 100 1/4W
1
D907
31DQ06FC
C912
0.001uF
2
D906
SP10100
C929
0.001uF
R925
1K 1/10W 1%
R926
10K 1% 1/10W
3
3
680uF/25V
2
+
+5V
+12V
C917
1
D905
NC
C939
1000uF/25V
+
C931
0.1uF
VAR901
NC
NR901
NTCR
t
FG
3
12
CN901
SOCKET
F901
FUSE
4.0A/250V
!
HS3
HEAT SINK(Q9 01)
1
2
GND1
GND
1
2
FG
http://www.wjel.net
DIM
ON/OF F
TPV(Top victory) Electronics Co.,ltd.
Tit le
Size Document Number Rev
<Doc> DB
Date: Sheet
1.POWER
715G2538-1
of
12Wednesday , March 28, 2007
31
Page 32

19" LCD Color Monitor ASUS VW193T&S
2
D801
BAV99
D802
BAV99
D803
BAV99
D804
BAV99
1
CN801
CONN
2
1
2
1
CN802
CONN
2
1
2
1
CN803
CONN
2
1
2
1
CN804
CONN
2
1
ON/OFF
2
T801
POWER X'FMR
1
4
3
7 9
T802
POWER X'FMR
1
4
3
7 9
8
C801
10pF/3KV
8
C811
10pF/3KV
R855
33 1/4W
F801
+12V
DIM
0R05 1/4W
R827
0 OHM 1/10W
D817
LL4148WP
Q805
PDTC144WK
C807
0.1uF/25V
Q806
PMBS3904
C802
R823
3.6KOHM 1/10W
R839
0 OHM 1/8W
R850
0 OHM 1/8W
470uF/25V
R841
68K 1% 1/10W
R819
R804
100 1/8W
Q808
PDTA144WK
C835
NC
R808
10K 1/10W
R811
2.4K 1% 1/10W
Q801
PMBS3904
Q804
PMBS3906
1
PMBS3904
Q812
PMBS3906
1
R813
10K 1/10W 1%
Q810
RK7002
3.6KOHM 1/10W
23
Q811
23
R853
68K 1% 1/10W
D809
LL4148WP
+
470uF/25V
C824
0.1uF
Q802
AM9945N-T1-PF
4
G
D
3
S
D
2
G
D
1
S
D
C803
+
C805
0.1uF
Q803
AM9945N-T1-PF
4
G
D
3
S
D
2
G
D
1
S
D
C839
5
1000pF
6
7
8
R857
33 1/4W
5
C840
1000pF
6
7
8
E
D805
3
C
1
B
2
E
3
C
1
B
BAW56
D808
BAW56
C823
0.0022uF
C816
0.0022uF
C819
0.0022uF
C815
0.0022uF
R817
10K 1/10W
R828
10K 1/10W
R833
10K 1/10W
R834
10K 1/10W
R821
1K 1/10W 1%
R801
1K 1/10W 1%
R814
1K 1/10W 1%
R815
1K 1/10W 1%
R816
1K 1/10W 1%
3
R822
1K 1/10W 1%
3
R809
1K 1/10W 1%
3
R812
1K 1/10W 1%
3
R820
47K 1/10W
R851
R802
NC
16 KOHM +-1% 1/10W
C822
1uF/25V
JR803
0 OHM +-5% 1/4W
R863
NC
C842
0.01uF
R832
10K 1/10W
C821
0.1uF/25V
R831
2.4K 1% 1/10W
C820
220pF
R810
51K 1/8W
R829
22R 1/8W
R825
22R 1/8W
R837
47K 1/8W
R806
68K 1% 1/10W
IC801
1
2
3
4
5
6
7
8 9
R861
390KΩ 1% 1/10W
Q807
PMBS3904
http://www.wjel.net
R805
NC
C817
NC
IN1+
IN1FB
VREF
DTC
CONT
CT
RT
GND
C1 E1
KA7500CDTF
R854
68K 1% 1/10W
IN2+
IN2-
VCC
C2
E2
16
15
14
13
12
11
10
R826
1K 1/10W 1%
R824
1K 1/10W 1%
R807
47K 1/10W
C825
0.1uF/25V
C845
2.2uF/16V
D814
LL4148WP
R803
1M 1/10W 5%
R862
1M 1/10W 5%
C846
NC
R818
1K 1/10W 1%
Q809
RK7002
C834
0.1uF/25V
D806
LL4148WP
R835
1M 1/10W 5%
TPV(Top victory) Electronics Co.,ltd.
Titl e
2.INVERTER
Size Document Number Rev
<Doc> DCustom
Date: Sheet
715G2538-1
12Wednesday , March 28, 2007
32
of
Page 33

19" LCD Color Monitor ASUS VW193T&S
6.3 Audio Board
715G2098-1ASU
CN204
NC
CN201
PHONEJ ACK
OUT_L
MU TE
15
VS
VS
OUTL
OUTR
VAROUT_R
VAROUT_L
GND
GND
GND
181920
+12V
SVR
GND
470uF/16V
+
C201
470uF/16V
U201
E-TDA7496L
17
14
10
7
5
C208
+
C202
470uF/16V
+
R202
GND
470uF/16V
R207
1KΩ 1/10W
C203
0.1uF 50V
C205
+
+
R208
1KΩ 1/10W
C207
470uF/16V
13
11
9
7
5
3
1
INL
INR
VOLUME
STBY
MU TE
123
12V
8
16
NC
GND
GND
GND
13
CN202
14
12
10
GND
C210
1uF
8
6
4
2
CONN
STAN DBY
4
9
6
11
12
C213
0.1uF 50V
1
2
3
GND
1
R201
2
3
4
5
GND R211
18KΩ 1/10W
R203 18KΩ 1/10W
C211
100pF
GND GND
R210
VOLUME
+12V
C214
NC
R212
220KΩ 1/10W
C212
100pF
+
C204 0.47uF/ 25V
C206
0.47uF/ 25V
C209
+
1uF
GND GND
GND
4
3
2
1
CONN
OUT_R
20 KOHM +-5% 1/10W
20 KOHM +-5% 1/10W
Tit le
http://www.wjel.net
Audio
Size Document Number Rev
A
Date: Sheet
200 KOHM +-5% 1/10W
715G2098-1ASU
11Wednesday , January 10, 2007
of
33
1
Page 34

19" LCD Color Monitor ASUS VW193T&S
7. PCB Layout
7.1 Main Board
715G2571-1-2
http://www.wjel.net
34
Page 35

19" LCD Color Monitor ASUS VW193T&S
http://www.wjel.net
35
Page 36

19" LCD Color Monitor ASUS VW193T&S
http://www.wjel.net
36
Page 37

19" LCD Color Monitor ASUS VW193T&S
7.2 Power Board
715G2538-1
http://www.wjel.net
37
Page 38

19" LCD Color Monitor ASUS VW193T&S
http://www.wjel.net
38
Page 39

19" LCD Color Monitor ASUS VW193T&S
7.3 Audio Board
715G2098-1ASU
http://www.wjel.net
39
Page 40

19" LCD Color Monitor ASUS VW193T&S
7.4 Key Board
715G2546-1
http://www.wjel.net
40
Page 41

19" LCD Color Monitor ASUS VW193T&S
8. Maintainability
8.1 Equipments And Tools Requirement
1. Voltmeter.
2. Oscilloscope.
3. Pattern Generator.
4. DDC Tool with an IBM Compatible Computer.
5. Alignment Tool.
6. LCD Color Analyzer.
7. Service Manual.
8. User Manual.
http://www.wjel.net
41
Page 42

19" LCD Color Monitor ASUS VW193T&S
8.2 Trouble Shooting
8.2.1 Main Board
(1). No Power
No power
Press power key and look
if the picture is normal
NG
Please reinsert and make sure
the AC of 100-240 is normal
OK
NG
Reinsert or check the
Adapter/Inverter
section
Measure U701 PIN2=3.3V
Measure U702 PIN2=1.8V
OK
NG
Replace D701, U701 or
U702
X401 oscillate waveforms
are normal
OK
NG
Replace X401
Replace U401
http://www.wjel.net
42
Page 43

19" LCD Color Monitor ASUS VW193T&S
(2). No Picture
Measure U701 PIN2=3.3V
Measure U702 PIN2=1.8V
X401 oscillate waveforms are normal
Check if the sync signal from
computer is output and video cable
No picture
OK
OK
NG
Replace D701, U701 or U702
NG
Replace X401
OK
Replace U401
NG
Input the sync signal of
computer, or change
http://www.wjel.net
43
Page 44

19" LCD Color Monitor ASUS VW193T&S
(3). White screen
Check Correspondent
com
onent.
White screen
Measure Q704 base
is low level?
OK
Check Q704, Q703 is broken
or CN703 solder?
NG
OK
Replace Panel
NG
X401 oscillate
waveform is normal
NG
OK
Check reset circuit of
U401 is normal
NG
OK
Replace U401
Replace X401
Check Correspondent
com
onent.
http://www.wjel.net
44
Page 45

19" LCD Color Monitor ASUS VW193T&S
8.2.2 Power/Inverter Board
1.) No power
Check CN902 pin4, 5 = 12V
NG
Check AC line volt 110V or 220V
OK
NG
Check AC input
Check the voltage of C905 (+)
OK
NG
Check bridge rectified circuit and F901 circuit
Check start voltage for the pin8 of IC901
OK
NG
Check R904, R932, R933 and Change IC901
Check the auxiliary voltage is bigger than
10V and smaller than 20V
OK
NG
1) Check IC901
2) Check R909, D901 circuit
Check IC901 pin6 PWM wave
OK
http://www.wjel.net
NG
Check IC901
Check IC903, IC904, Q901, ZD921, ZD922, D915, D916
45
Page 46

19" LCD Color Monitor ASUS VW193T&S
2.) W / LED, No Backlight
Check CN902 pin4, 5 = 12V
OK
NG
Check adapter or MB
Check ON/OFF signal
OK
NG
Check Interface board
Check IC801 PIN12=12V
OK
NG
Change Q808
Check IC801 PIN10, 9 have the output of square wave at short
OK
NG
Change IC801
Check Q802, Q803 PIN5, 6, 7, 8 have the output of square wave at short time.
NG
OK
Check Q801, Q804, Q811, Q812, Q802, Q803
Check the output of T801, T802
http://www.wjel.net
OK
NG
Change T801, T802
Check connecter & lamp
46
Page 47

19" LCD Color Monitor ASUS VW193T&S
8.2.3 Key Board
Is Key Pad Board connecting normally?
OSD is unstable or not working
Y
Is Button Switch normally?
Y
Is Key Pad Board normally?
Y
N
Connect Key Pad Board
N
Replace Button Switch
N
Replace Key Pad Board
Check Main Board
http://www.wjel.net
47
Page 48

19" LCD Color Monitor ASUS VW193T&S
9. White- Balance, Luminance Adjustment
Approximately 30 minutes should be allowed for warm up before proceeding white balance adjustment.
Before started adjust white balance , please set the Chroma-7120 MEM Channel 3 to Warm (6500K)
color, MEM Channel 4 to Normal (7500K) color, MEM Channel 9 to Cool (9300K) color , and MEM
Channel 10 to sRGB color ( our Warm color parameter is x = 313 ±20, y = 329 ±20, Y≥180cd/m
Normal color parameter is x = 299 ±20, y = 315 ±20, Y≥180cd/m
= 297 ±20, Y≥170cd/m
How to setting MEM channel you can reference to chroma 7120 user guide or simple use “ SC” key and
“ NEXT” Key to modify xyY value and use “ID” key to modify the TEXT description Following is the procedure
to do white-balance adjust .
2. Setting the color temp. you want
A. MEM.CHANNEL 3 (Warm color):
Warm color temp. parameter is x = 313 ±20, y = 329 ±20, Y≥180cd/m2
B. MEM.CHANNEL 4 (Normal color):
Normal color temp. parameter is x = 299 ±20, y = 315 ±20, Y≥180cd/m2
C. MEM.CHANNEL 9(Cool color):
Cool color temp. parameter is x = 283 ±20, y = 297 ±20, Y≥170cd/m
D. MEM.CHANNEL 10 (sRGB color):
2
; sRGB color parameter is x = 313 ±20, y = 329 ±20, Y= 150 ±15cd/m2)
2
; Cool color parameter is x = 283 ±20, y
2
2
;
sRGB color temp. parameter is x = 313 ±20, y = 329 ±20, Y= 150 ±15cd/m2
3. Into Factory mode of ASUS VB171T&S:
Press the MENU button, pull out the power cord, and then plug the power cord. Then the factory OSD will be at the
left top of the panel.
4. Bias adjustment:
Set the Contrast
5. Gain adjustment:
Move cursor to “-F-” and press MENU key
A. Adjust Warm (6500K) color-temperature
1. Switch the chroma-7120 to RGB-Mode (with press “MODE” button)
2. Switch the MEM.channel to Channel 3 (with up or down arrow on chroma 7120)
3. The LCD-indicator on chroma 7120 will show x = 313 ±20, y = 329 ±20, Y≥180cd/m
4. Adjust the RED of color3 on factory window until chroma 7120 indicator reached the value R=100
5. Adjust the GREEN of color3 on factory window until chroma 7120 indicator reachedthe value G=100
6. Adjust the BLUE of color3 on factory window until chroma 7120 indicator reached the value B=100
to 50; Adjust the Brightness to 80.
2
http://www.wjel.net
7. Repeat above procedure (item 4,5,6) until chroma 7120 RGB value meet the tolerance =100±2
B. Adjust Normal (7500K) color-temperature
1. Switch the chroma-7120 to RGB-Mode (with press “MODE” button)
2. Switch the MEM.channel to Channel 4(with up or down arrow on chroma 7120)
3. The LCD-indicator on chroma 7120 will show x = 299 ±20, y = 315 ±20, Y≥180cd/m
4. Adjust the RED of color3 on factory window until chroma 7120 indicator reached the value R=100
48
2
Page 49

19" LCD Color Monitor ASUS VW193T&S
5. Adjust the GREEN of color3 on factory window until chroma 7120 indicator reachedthe value G=100
6. Adjust the BLUE of color3 on factory window until chroma 7120 indicator reached the value B=100
7. Repeat above procedure (item 4,5,6) until chroma 7120 RGB value meet the tolerance =100±2
C. Adjust Cool (9300K) color-temperature
1. Switch the Chroma-7120 to RGB-Mode (with press “MODE” button)
2. Switch the MEM. Channel to Channel 9 (with up or down arrow on chroma 7120)
3. The LCD-indicator on chroma 7120 will show x = 283 ±20, y = 297 ±20, Y≥170cd/m
4. Adjust the RED of color1 on factory window until chroma 7120 indicator reached the value R=100
5. Adjust the GREEN of color1 on factory window until chroma 7120 indicator reached the value G=100
6. Adjust the BLUE of color1 on factory window until chroma 7120 indicator reached the value B=100
7. Repeat above procedure (item 4,5,6) until chroma 7120 RGB value meet the tolerance =100±2
D. Adjust sRGB color-temperature
1. Switch the chroma-7120 to RGB-Mode (with press “MODE” button)
2. Switch the MEM.channel to Channel 10 (with up or down arrow on chroma 7120)
3. The LCD-indicator on chroma 7120 will show x = 313 ±20, y = 329 ±20, Y= 150 ±15cd/m
2
2
4. Adjust the RED of color3 on factory window until chroma 7120 indicator reached the value R=100
5. Adjust the GREEN of color3 on factory window until chroma 7120 indicator reachedthe value G=100
6. Adjust the BLUE of color3 on factory window until chroma 7120 indicator reached the value B=100
7. Repeat above procedure (item 4,5,6) until chroma 7120 RGB value meet the tolerance =100±2
E. Turn the Power-button off to quit from factory mode.
http://www.wjel.net
49
Page 50

19" LCD Color Monitor ASUS VW193T&S
10. Monitor Exploded View
http://www.wjel.net
50
Page 51

19" LCD Color Monitor ASUS VW193T&S
11. BOM List
For VW193T
T97AMADD8WUSD
Location Part No. for TPV Description
040G 457834 4A GP S/N LABEL FOR ID
040G 581680 1A WARRANTY LABEL
040G 582680 4A CARTON LABEL
050G 600 2 HANDLE1
050G 600 3 HANDLE2
052G 1185 49 ASUS TAPE
052G 1186 SMALL TAPE
052G 1211 A 165MINIUM TAPE
052G6020 17 PROTECT FILM
070GHDCP500MST MSTAR HDCP
E089D 089G 17356G554 AUDIO CABLE
E089D 089G 17356T554 AUDIO CABLE
E089D 089G 17356X554 AUDIO CABLE
E089A 089G 728CAA D1 SIGNAL CABLE D-SUB COMLINK
E089A 089G 728HAA D1 SIGNAL CABLE D-SUB HONGLIN
E089C 089G1748GAADVI DVI CABLE
E089C 089G1748HAADVI SIGNAL CABLE DVI HONGLIN
E089C 089G1748LAADVI SIGNAL CABLE DVI GOLDFULL
E089B 089G414A18N IS POWER CORD
E089B 089G414A18N LS POWER CORD
095G801412D 80 HARNESS 8P-12P 360MM
095G801830D154 HARNESS 30P-24P 200MM
0M1G 130 5120 SCREW
0M1G 930 5 47 CR3 SCREW
0M1G1730 6120 SCREW
0M1G1730 6120 SCREW
http://www.wjel.net
0M1G1730 6120 SCREW
705GQ734091 STAND ASS'Y(19")
705GQ734094 MAIN FRAME ASS'Y(19")
E750L 750GLU90W1012M000U PANEL M190PW01 V00 SZ AUO
E750L 750GLU90W1012N PANEL LCD 19" PW01 V00 AUO
E750L 750GLU90W1022M000U PANEL M190PW01 V0A SZ AUO
E750L 750GLU90W1022N PANEL LCD 19" PW01 V0A AUO
A33G0188ADJ 1L BUTTON FUNC
A33G0189 1 1C LENS POWER
A33G0190ADJ 1L CABLE CLAMP
51
Page 52

19" LCD Color Monitor ASUS VW193T&S
A34G0323ADJ 1B 33 BASE
A34G0329ADJ 2B 30 REAR COVER(19)
A34G0331ADJ 1B STAND_COVER
A34G0346ADJA1B 30 BEZEL L19WA-7ASUS
AM1G1740 10120 SCREW(M4*8)
AUPC7QU2 AUDIO BOARD
CBPC7AMAUSQ1 MAIN BOARD
KEPC7QAA5 KEY BOARD
PWPC942HU1P POWER BOARD
Q12G6300 46 SCREW CAP VESA
Q12G6600 6 FOOT
Q40G 19N68014A RATING LABEL
Q40G000268013A TRY ME LABEL
Q40G000268014A TCO' 03 LABEL
Q41G780068024A CHINA WARRANTY CARD
Q44G9064 1 EPS(L)
Q44G9064 2 EPS(R)
Q44G9064680 2A ASUS 19"W LCD CARTON
Q45G 76 28V13 R PE BAG
Q45G 88607 25 PE BAG FOR BASE
Q45G 88609 94 EPE BAG FOR MONITOR
Q45G 88618 81 R PE BAG FOR CARTON
Q52G6019 24 TAPE-FIX FOR ASUS
040G 58162435A LABEL
041G780061537A TCO'03 CARD
Q41G780068033A QSG FOR EU
Q45G 76 28 RN R PE BAG MANUAL
Q70G9002680 1A CD MANUAL
0Q1G1740 10120 SCREW
A34G0330ADJ 1B STAND
A37G0035 3 HINGE
http://www.wjel.net
078G 322 9 G SPEAKER 8 OHM 1.5W L:230 MM 43X18MM
0M1G1840 8120 SCREW
A15G0216 1 MAINFRAME
Q05G6068 1 PC SHEET
CN203 033G3802 4 WAFER EH-4
CN202 033G802410C H CONNECTOR
U201 056G 616 1 IC E-TDA7496L ST
C205 067G215B471 3N GP KY16VB470M-L 8*15MM
C207 067G215B471 3N GP KY16VB470M-L 8*15MM
52
Page 53

19" LCD Color Monitor ASUS VW193T&S
C208 067G215V471 3N GP KY16VB470M-CC3 10*12.5
C202 067G215V471 4N GP KY25VB470M-CC3 10*16
C201 067G215V471 4N GP KY25VB470M-CC3 10*16
CN201 088G 30210K E PHONE JACK 5PIN
090G6093 1 HEAT SINK
CN701 033G3802 9 WAFER 9P RIGHT ANELE PITCH
CN403 033G801710A BH CONNECTOR
CN404 033G8027 12 WAFER 2*6P 2.0MM R/A
CN703 033G8027 24 H CONN W TO B12P*2 P*2.0 4505-2
040G 457624 1B LABEL-CPU
040G 45762412B CBPC LABEL
C426 067G215V100 7N KY50VB10-M-CC3 5*11.5MM
C441 067G215V100 7N KY50VB10-M-CC3 5*11.5MM
C706 067G215V100 7N KY50VB10-M-CC3 5*11.5MM
C708 067G215V100 7N KY50VB10-M-CC3 5*11.5MM
C711 067G215V100 7N KY50VB10-M-CC3 5*11.5MM
C702 067G215V101 4N KY25VB100M-CC3(6.3*11)
C701 067G215V101 7P
C712 067G215Y2207NV KY50VB22M-CC3 5*11
CN401 088G 35315F H D-SUB 15PIN
CN402 088G 35424F C DVI 24PIN CONN F
CN402 088G 35424F N DVI 24PIN CONN F
X401 093G 2253B H XAT01431AFI1H-3OHX AT-49 14.31818MHZ
X401 093G 2253B J 14.31818MHZ/85C
CN801 033G8021 2E F WAFER
CN802 033G8021 2E F WAFER
CN803 033G8021 2E F WAFER
CN804 033G8021 2E F WAFER
CN801 033G8021 2E U WAFER
CN802 033G8021 2E U WAFER
CN803 033G8021 2E U WAFER
http://www.wjel.net
CAP L105℃ 100UF M 50V JIANGHAI
CN804 033G8021 2E U WAFER
040G 45762420A LABEL 25X6MM
051G 6 4503 RTV
IC903 056G 139 3A PC123Y22FZOF
IC903 056G 139 5A TCET1103G
NR901 061G 58080 WT 8 OHM NCT
R908 061G152M104 64 100KOHM 5% 2W
R914 061G152M228 64 0.22 OHM 5% 2W
C903 063G107K474 6S CAP X2 0.47UF K 275VAC
53
Page 54

19" LCD Color Monitor ASUS VW193T&S
C801 065G 3J1006ET 10PF,J,3KV,SL
C811 065G 3J1006ET 10PF,J,3KV,SL
C901 065G305M1022BP Y2 1000PF M 250VAC Y5P
C902 065G305M1022BP Y2 1000PF M 250VAC Y5P
C921 065G306M4722BP 4700PF +-20% 400VAC
C905 067G 40Z10115K
C803 067G215D4714KV
C802 067G215D4714KV
C918 067G215D6814KV
C917 067G215D6814KV
C939 067G215S1024KV
C915 067G215S4713KV
C918 067G215S6814KS
C917 067G215S6814KS
L902 073G 174 65 H LINE FILTER
L902 073G 174 65 LS LINE FILTER BY LISHIN
L901 073G 174 76 H FILTER
L901 073G 174 76 YS CHOKE COIL
L903 073G 253191 H IND CHOKE 1.1UH DADON
L904 073G 253191 H IND CHOKE 1.1UH DADON
L903 073G 253191 YS CHOKE COIL 1.1UH YS04110055
CAP 105℃ 100UF M 450V
E.C 105℃ CAP 470UF M 25V ED SERIES
E.C 105℃ CAP 470UF M 25V ED SERIES
CAP 105℃ 680UF M 25V
CAP 105℃ 680UF M 25V
EC 105℃ CAP 1000UF M 25V
EC 105℃ CAP 470UF M 16V
EC 105℃ 680UF M 25V ED 10*20MM
EC 105℃ 680UF M 25V ED 10*20MM
L904 073G 253191 YS CHOKE COIL 1.1UH YS04110055
T901 080GL19T 23 N XFMR POWER 510UH YUVA
T901 080GL19T 23 YS X'FMR 510UH YS04160061
T801 080GL19T 24 H XFMR INVERTER 1.12H DADON
T802 080GL19T 24 H XFMR INVERTER 1.12H DADON
T802 080GL19T 24 DN XFMR INVERTER 1.12H DARFON
T801 080GL19T 24 DN XFMR INVERTER 1.12H DARFON
T801 080GL19T 24 YS X'FMR 1.12H YS04170127
T802 080GL19T 24 YS X'FMR 1.12H YS04170127
CN901 087G 501 32 S AC SOCKET
BD901 093G 50460 28 BRIDGE DIODE KBP208G LITEON
BD901 093G 50460510 2KBP08M 2A 800V
D907 093G3006 1 1 31DQ06FC3 NIHON INTER
CN902 095G8014 9D 58 HARNESS 9P-9P 210MM
CN902 095G8014 9X 58 WIRE HARNESS
705G 193 57 01 Q901 ASS'Y
http://www.wjel.net
705G 193 93 01 D906 ASS'Y
L901 S73G17476V FILTER
R207 061G0603102 RST CHIP 1K 1/10W 5%
54
Page 55

19" LCD Color Monitor ASUS VW193T&S
R208 061G0603102 RST CHIP 1K 1/10W 5%
R201 061G0603183 RST CHIPR 18 KOHM +-5% 1/10W
R203 061G0603183 RST CHIPR 18 KOHM +-5% 1/10W
R210 061G0603203 RST CHIPR 20 KOHM +-5% 1/10W
R211 061G0603203 RST CHIPR 20 KOHM +-5% 1/10W
R202 061G0603204 RST CHIPR 200 KOHM +-5% 1/10W
R212 061G0603224 RST CHIPR 220 KOHM +-5% 1/10W
C212 065G0603101 31 CER1 0603 NP0 50V 100P PM5 R
C211 065G0603101 31 CER1 0603 NP0 50V 100P PM5 R
C203 065G0603104 32 CHIP 0.1UF 50V X7R
C213 065G0603104 32 CHIP 0.1UF 50V X7R
C206 065G0603474 27 CHIP 0.47UF 25V Y5V
C204 065G0603474 27 CHIP 0.47UF 25V Y5V
U702 056G 1331PH IC SM LD1117AS18(ST00)R
U701 056G 1334PH IC SM LD1117S33 (ST00)R
U401 056G 562146 IC TSUM56AWHK-LF-1 PQFP-128
U702 056G 563 27 IC1117A-18PYTR-R AIC
U701 056G 585 4 IC AIC1117-33PYTR-R AIC
U701 056G 585 4A AP1117E33LA
U404 056G1133 34 M24C02-WMN6TP
U403 056G1133 34 M24C02-WMN6TP
U406 056G1133 56 M24C16-WMN6TP
U402 056G1133713 IC PM25LV010A-100SCE SOIC-8
Q401 057G 417 4 PMBS3904/PHILIPS-SMT(04)
Q402 057G 417 4 PMBS3904/PHILIPS-SMT(04)
Q405 057G 417 4 PMBS3904/PHILIPS-SMT(04)
Q701 057G 417 4 PMBS3904/PHILIPS-SMT(04)
Q702 057G 417 4 PMBS3904/PHILIPS-SMT(04)
Q403 057G 417 6 PMBS3906/PHILIPS-SMT(06)
Q404 057G 417 6 PMBS3906/PHILIPS-SMT(06)
Q704 057G 417 6 PMBS3906/PHILIPS-SMT(06)
http://www.wjel.net
Q702 057G 417 12 T KEC 2N3904S-RTK/PS
Q701 057G 417 12 T KEC 2N3904S-RTK/PS
Q405 057G 417 12 T KEC 2N3904S-RTK/PS
Q402 057G 417 12 T KEC 2N3904S-RTK/PS
Q401 057G 417 12 T KEC 2N3904S-RTK/PS
Q412 057G 417 12 T KEC 2N3904S-RTK/PS
Q411 057G 417 12 T KEC 2N3904S-RTK/PS
Q704 057G 417 13 T KEC 2N3906S-RTK/PS
Q404 057G 417 13 T KEC 2N3906S-RTK/PS
55
Page 56

19" LCD Color Monitor ASUS VW193T&S
Q403 057G 417 13 T KEC 2N3906S-RTK/PS
Q406 057G 758 1 2N7002ESOT23 SILICONIX
Q407 057G 758 1 2N7002ESOT23 SILICONIX
Q408 057G 758 1 2N7002ESOT23 SILICONIX
Q409 057G 758 1 2N7002ESOT23 SILICONIX
Q703 057G 763 1 A03401 SOT23 BY AOS(A1)
R439 061G0402100 RST CHIPR 10 OHM +-5% 1/16W
R438 061G0402100 RST CHIPR 10 OHM +-5% 1/16W
R437 061G0402100 RST CHIPR 10 OHM +-5% 1/16W
R436 061G0402100 RST CHIPR 10 OHM +-5% 1/16W
R435 061G0402100 RST CHIPR 10 OHM +-5% 1/16W
R434 061G0402100 RST CHIPR 10 OHM +-5% 1/16W
R433 061G0402100 RST CHIPR 10 OHM +-5% 1/16W
R432 061G0402100 RST CHIPR 10 OHM +-5% 1/16W
R412 061G0402100 1F RST CHIPR 1KOHM +-1% 1/16W
R476 061G0402101 RST CHIPR 100 OHM +-5% 1/16W
R474 061G0402101 RST CHIPR 100 OHM +-5% 1/16W
R472 061G0402101 RST CHIPR 100 OHM +-5% 1/16W
R462 061G0402101 RST CHIPR 100 OHM +-5% 1/16W
R461 061G0402101 RST CHIPR 100 OHM +-5% 1/16W
R460 061G0402101 RST CHIPR 100 OHM +-5% 1/16W
R409 061G0402101 RST CHIPR 100 OHM +-5% 1/16W
R407 061G0402101 RST CHIPR 100 OHM +-5% 1/16W
R405 061G0402101 RST CHIPR 100 OHM +-5% 1/16W
R414 061G0402102 RST CHIPR 1 KOHM +-5% 1/16W
R416 061G0402102 RST CHIPR 1 KOHM +-5% 1/16W
R440 061G0402102 RST CHIPR 1 KOHM +-5% 1/16W
R485 061G0402102 RST CHIPR 1 KOHM +-5% 1/16W
R516 061G0402102 RST CHIPR 1 KOHM +-5% 1/16W
R518 061G0402102 RST CHIPR 1 KOHM +-5% 1/16W
R720 061G0402102 RST CHIPR 1 KOHM +-5% 1/16W
http://www.wjel.net
R465 061G0402102 RST CHIPR 1 KOHM +-5% 1/16W
R469 061G0402102 RST CHIPR 1 KOHM +-5% 1/16W
R475 061G0402103 RST CHIPR 10 KOHM +-5% 1/16W
R477 061G0402103 RST CHIPR 10 KOHM +-5% 1/16W
R486 061G0402103 RST CHIPR 10 KOHM +-5% 1/16W
R704 061G0402103 RST CHIPR 10 KOHM +-5% 1/16W
R708 061G0402103 RST CHIPR 10 KOHM +-5% 1/16W
R710 061G0402103 RST CHIPR 10 KOHM +-5% 1/16W
R718 061G0402103 RST CHIPR 10 KOHM +-5% 1/16W
56
Page 57

19" LCD Color Monitor ASUS VW193T&S
R479 061G0402103 RST CHIPR 10 KOHM +-5% 1/16W
R482 061G0402103 RST CHIPR 10 KOHM +-5% 1/16W
R473 061G0402103 RST CHIPR 10 KOHM +-5% 1/16W
R458 061G0402103 RST CHIPR 10 KOHM +-5% 1/16W
R457 061G0402103 RST CHIPR 10 KOHM +-5% 1/16W
R451 061G0402103 RST CHIPR 10 KOHM +-5% 1/16W
R449 061G0402103 RST CHIPR 10 KOHM +-5% 1/16W
R445 061G0402103 RST CHIPR 10 KOHM +-5% 1/16W
R444 061G0402103 RST CHIPR 10 KOHM +-5% 1/16W
R430 061G0402103 RST CHIPR 10 KOHM +-5% 1/16W
R429 061G0402103 RST CHIPR 10 KOHM +-5% 1/16W
R421 061G0402103 RST CHIPR 10 KOHM +-5% 1/16W
R459 061G0402203 RST CHIP 20K 1/16W 5%
R480 061G0402203 RST CHIP 20K 1/16W 5%
R481 061G0402203 RST CHIP 20K 1/16W 5%
R446 061G0402220 RST CHIPR 22 OHM +-5% 1/16W
R447 061G0402220 RST CHIPR 22 OHM +-5% 1/16W
R424 061G0402220 1F RST CHIPR 2.2KOHM +-1% 1/16W
R413 061G0402222 RST CHIPR 2.2 KOHM +-5% 1/16W
R415 061G0402222 RST CHIPR 2.2 KOHM +-5% 1/16W
R456 061G0402223 RST CHIPR 22 KOHM +-5% 1/16W
R470 061G0402241 RST CHIP 240R 1/16W 5%
R466 061G0402241 RST CHIP 240R 1/16W 5%
R442 061G0402390 0F RST CHIP 390R 1/16W 1%
R478 061G0402392 RST CHIP 3.9K 1/16W 5%
R483 061G0402392 RST CHIP 3.9K 1/16W 5%
R498 061G0402470 RST CHIPR 47 OHM +-5% 1/16W
R499 061G0402470 RST CHIPR 47 OHM +-5% 1/16W
R502 061G0402470 RST CHIPR 47 OHM +-5% 1/16W
R503 061G0402470 RST CHIPR 47 OHM +-5% 1/16W
R506 061G0402470 RST CHIPR 47 OHM +-5% 1/16W
http://www.wjel.net
R702 061G0402470 RST CHIPR 47 OHM +-5% 1/16W
R495 061G0402470 RST CHIPR 47 OHM +-5% 1/16W
R494 061G0402470 RST CHIPR 47 OHM +-5% 1/16W
R491 061G0402470 RST CHIPR 47 OHM +-5% 1/16W
R411 061G0402470 1F RST CHIPR 4.7KOHM +-1% 1/16W
R410 061G0402471 RST CHIPR 470 OHM +-5% 1/16W
R431 061G0402472 RST CHIPR 4.7 KOHM +-5% 1/16W
R464 061G0402472 RST CHIPR 4.7 KOHM +-5% 1/16W
R468 061G0402472 RST CHIPR 4.7 KOHM +-5% 1/16W
57
Page 58

19" LCD Color Monitor ASUS VW193T&S
R484 061G0402472 RST CHIPR 4.7 KOHM +-5% 1/16W
R492 061G0402472 RST CHIPR 4.7 KOHM +-5% 1/16W
R496 061G0402472 RST CHIPR 4.7 KOHM +-5% 1/16W
R500 061G0402472 RST CHIPR 4.7 KOHM +-5% 1/16W
R504 061G0402472 RST CHIPR 4.7 KOHM +-5% 1/16W
R703 061G0402472 RST CHIPR 4.7 KOHM +-5% 1/16W
R705 061G0402472 RST CHIPR 4.7 KOHM +-5% 1/16W
R709 061G0402472 RST CHIPR 4.7 KOHM +-5% 1/16W
R418 061G0402472 RST CHIPR 4.7 KOHM +-5% 1/16W
R420 061G0402472 RST CHIPR 4.7 KOHM +-5% 1/16W
R426 061G0402472 RST CHIPR 4.7 KOHM +-5% 1/16W
R428 061G0402472 RST CHIPR 4.7 KOHM +-5% 1/16W
R427 061G0402510 Y RST CHIP 51R 1/16W 5%
R425 061G0402510 Y RST CHIP 51R 1/16W 5%
R419 061G0402510 Y RST CHIP 51R 1/16W 5%
R417 061G0402510 Y RST CHIP 51R 1/16W 5%
R711 061G0402513 RST CHIP 51K 1/16W 5%
R404 061G0402560 9F RST CHIPR 56 OHM +-1% 1/16W
R406 061G0402560 9F RST CHIPR 56 OHM +-1% 1/16W
R408 061G0402560 9F RST CHIPR 56 OHM +-1% 1/16W
R467 061G0402681 RST CHIPR 680 OHM +-5% 1/16W
R471 061G0402681 RST CHIPR 680 OHM +-5% 1/16W
R401 061G0402750 9F RST CHIP 75 OHM 1/16W 1%
R402 061G0402750 9F RST CHIP 75 OHM 1/16W 1%
R403 061G0402750 9F RST CHIP 75 OHM 1/16W 1%
FB401 061G0603000 RST CHIPR 0 OHM +-5% 1/10W
FB402 061G0603000 RST CHIPR 0 OHM +-5% 1/10W
FB403 061G0603000 RST CHIPR 0 OHM +-5% 1/10W
R712 061G0603103 RST CHIPR 10 KOHM +-5% 1/10W
R714 061G1206301 RST CHIPR 300 OHM +-5% 1/4W
R713 061G1206301 RST CHIPR 300 OHM +-5% 1/4W
http://www.wjel.net
C453 065G0402102 32 1000PF +-10% 50V X7R
C452 065G0402102 32 1000PF +-10% 50V X7R
C451 065G0402102 32 1000PF +-10% 50V X7R
C423 065G0402104 15 MLCC 0402 0.1UF K 16V X5R
C422 065G0402104 15 MLCC 0402 0.1UF K 16V X5R
C421 065G0402104 15 MLCC 0402 0.1UF K 16V X5R
C420 065G0402104 15 MLCC 0402 0.1UF K 16V X5R
C419 065G0402104 15 MLCC 0402 0.1UF K 16V X5R
C418 065G0402104 15 MLCC 0402 0.1UF K 16V X5R
58
Page 59

19" LCD Color Monitor ASUS VW193T&S
C417 065G0402104 15 MLCC 0402 0.1UF K 16V X5R
C416 065G0402104 15 MLCC 0402 0.1UF K 16V X5R
C415 065G0402104 15 MLCC 0402 0.1UF K 16V X5R
C403 065G0402104 15 MLCC 0402 0.1UF K 16V X5R
C402 065G0402104 15 MLCC 0402 0.1UF K 16V X5R
C401 065G0402104 15 MLCC 0402 0.1UF K 16V X5R
C424 065G0402104 15 MLCC 0402 0.1UF K 16V X5R
C710 065G0402104 15 MLCC 0402 0.1UF K 16V X5R
C709 065G0402104 15 MLCC 0402 0.1UF K 16V X5R
C707 065G0402104 15 MLCC 0402 0.1UF K 16V X5R
C705 065G0402104 15 MLCC 0402 0.1UF K 16V X5R
C704 065G0402104 15 MLCC 0402 0.1UF K 16V X5R
C447 065G0402104 15 MLCC 0402 0.1UF K 16V X5R
C446 065G0402104 15 MLCC 0402 0.1UF K 16V X5R
C440 065G0402104 15 MLCC 0402 0.1UF K 16V X5R
C439 065G0402104 15 MLCC 0402 0.1UF K 16V X5R
C438 065G0402104 15 MLCC 0402 0.1UF K 16V X5R
C437 065G0402104 15 MLCC 0402 0.1UF K 16V X5R
C436 065G0402104 15 MLCC 0402 0.1UF K 16V X5R
C450 065G0402105 A5 CAP 0402 1UF K 10V X5R
C428 065G0402220 31 CHIP 22PF 50V NPO
C429 065G0402220 31 CHIP 22PF 50V NPO
C434 065G0402221 32 MLCC 0402 CAP 220PF J 50V X7R
C412 065G0402221 32 MLCC 0402 CAP 220PF J 50V X7R
C433 065G0402221 32 MLCC 0402 CAP 220PF J 50V X7R
C425 065G0402224 17 CAP CER 0.22UF -20%-80%
C414 065G0402224 17 CAP CER 0.22UF -20%-80%
C413 065G0402224 17 CAP CER 0.22UF -20%-80%
C448 065G0402224 17 CAP CER 0.22UF -20%-80%
C411 065G0402330 31 33PF +-50% 50V NPO
C432 065G0402330 31 33PF +-50% 50V NPO
http://www.wjel.net
C405 065G0402473 12 CHIP 0.047UF 16V X7R
C430 065G0402473 12 CHIP 0.047UF 16V X7R
C431 065G0402473 12 CHIP 0.047UF 16V X7R
C435 065G0402473 12 CHIP 0.047UF 16V X7R
C442 065G0402473 12 CHIP 0.047UF 16V X7R
C443 065G0402473 12 CHIP 0.047UF 16V X7R
C444 065G0402473 12 CHIP 0.047UF 16V X7R
C445 065G0402473 12 CHIP 0.047UF 16V X7R
C404 065G0402473 12 CHIP 0.047UF 16V X7R
59
Page 60

19" LCD Color Monitor ASUS VW193T&S
C406 065G0402473 12 CHIP 0.047UF 16V X7R
C407 065G0402473 12 CHIP 0.047UF 16V X7R
C408 065G0402473 12 CHIP 0.047UF 16V X7R
C409 065G0402473 12 CHIP 0.047UF 16V X7R
C410 065G0402473 12 CHIP 0.047UF 16V X7R
FB405 071G 56K121 M CHIP BEAD
FB409 071G 56Z601 CHIP BEAD 600 OHM 0805
FB408 071G 56Z601 CHIP BEAD 600 OHM 0805
FB407 071G 56Z601 CHIP BEAD 600 OHM 0805
FB406 071G 56Z601 CHIP BEAD 600 OHM 0805
FB404 071G 59B121 TB160808B
D410 093G 64 33 DIO SIG SM BAV99 (PHSE)R
D409 093G 64 33 DIO SIG SM BAV99 (PHSE)R
D408 093G 64 33 DIO SIG SM BAV99 (PHSE)R
D407 093G 64 33 DIO SIG SM BAV99 (PHSE)R
D406 093G 64 33 DIO SIG SM BAV99 (PHSE)R
D405 093G 64 33 DIO SIG SM BAV99 (PHSE)R
D404 093G 64 33 DIO SIG SM BAV99 (PHSE)R
D403 093G 64 33 DIO SIG SM BAV99 (PHSE)R
D402 093G 64 33 DIO SIG SM BAV99 (PHSE)R
D401 093G 64 33 DIO SIG SM BAV99 (PHSE)R
D411 093G 64 33 DIO SIG SM BAV99 (PHSE)R
D412 093G 64 42 P BAV70 SOT-23
D413 093G 64 42 P BAV70 SOT-23
D412 093G 64 42 PP BAV70 SOT-23
D413 093G 64 42 PP BAV70 SOT-23
D414 093G 6432V LL4148-GSO8
D411 093G 6433P BAV99
D410 093G 6433P BAV99
D409 093G 6433P BAV99
D408 093G 6433P BAV99
http://www.wjel.net
D407 093G 6433P BAV99
D406 093G 6433P BAV99
D405 093G 6433P BAV99
D404 093G 6433P BAV99
D403 093G 6433P BAV99
D402 093G 6433P BAV99
D401 093G 6433P BAV99
D411 093G 6433S DIODE BAV99 SEMTECH
D410 093G 6433S DIODE BAV99 SEMTECH
60
Page 61

19" LCD Color Monitor ASUS VW193T&S
D409 093G 6433S DIODE BAV99 SEMTECH
D408 093G 6433S DIODE BAV99 SEMTECH
D407 093G 6433S DIODE BAV99 SEMTECH
D406 093G 6433S DIODE BAV99 SEMTECH
D405 093G 6433S DIODE BAV99 SEMTECH
D404 093G 6433S DIODE BAV99 SEMTECH
D403 093G 6433S DIODE BAV99 SEMTECH
D402 093G 6433S DIODE BAV99 SEMTECH
D401 093G 6433S DIODE BAV99 SEMTECH
ZD401 093G 39P599 T MM3Z5V6B
ZD402 093G 39P599 T MM3Z5V6B
ZD403 093G 39P599 T MM3Z5V6B
ZD404 093G 39P599 T MM3Z5V6B
ZD405 093G 39P599 T MM3Z5V6B
ZD406 093G 39P599 T MM3Z5V6B
ZD407 093G 39P599 T MM3Z5V6B
ZD408 093G 39P599 T MM3Z5V6B
ZD409 093G 39P599 T MM3Z5V6B
ZD410 093G 39P599 T MM3Z5V6B
ZD411 093G 39P599 T MM3Z5V6B
ZD413 093G 39P599 T MM3Z5V6B
ZD406 093G 39S 34 T UDZS5.6B
ZD405 093G 39S 34 T UDZS5.6B
ZD404 093G 39S 34 T UDZS5.6B
ZD403 093G 39S 34 T UDZS5.6B
ZD402 093G 39S 34 T UDZS5.6B
ZD401 093G 39S 34 T UDZS5.6B
ZD407 093G 39S 34 T UDZS5.6B
ZD408 093G 39S 34 T UDZS5.6B
ZD409 093G 39S 34 T UDZS5.6B
ZD410 093G 39S 34 T UDZS5.6B
http://www.wjel.net
ZD411 093G 39S 34 T UDZS5.6B
D414 093G 64S522SEM LL4148
D701 093G1004 3 SS14
D701 093G1004 4 SMAL140
715G2571 1 2 MAIN BOARD PCB
CN101 033G8032 8D WAFER 1.25MM
R102 061G0603000 RST CHIPR 0 OHM +-5% 1/10W
R105 061G0603000 RST CHIPR 0 OHM +-5% 1/10W
R108 061G0603000 RST CHIPR 0 OHM +-5% 1/10W
61
Page 62

19" LCD Color Monitor ASUS VW193T&S
R103 061G0603103 RST CHIPR 10 KOHM +-5% 1/10W
R106 061G0603103 RST CHIPR 10 KOHM +-5% 1/10W
R107 061G0603393 RST CHIPR 39 KOHM +-5% 1/10W
R104 061G0603393 RST CHIPR 39 KOHM +-5% 1/10W
R101 061G0603393 RST CHIPR 39 KOHM +-5% 1/10W
C101 065G0603104 37 CHIP 0.1UF 50V/Y5V
C102 065G0603104 37 CHIP 0.1UF 50V/Y5V
C103 065G0603104 37 CHIP 0.1UF 50V/Y5V
C104 065G0603104 37 CHIP 0.1UF 50V/Y5V
C105 065G0603104 37 CHIP 0.1UF 50V/Y5V
SW105 077G 604 2 TO TACT 5W BY TOUKE TS-9-TMG-553
SW104 077G 604 2 TO TACT 5W BY TOUKE TS-9-TMG-553
SW103 077G 604 2 TO TACT 5W BY TOUKE TS-9-TMG-553
SW102 077G 604 2 TO TACT 5W BY TOUKE TS-9-TMG-553
SW101 077G 604 2 TO TACT 5W BY TOUKE TS-9-TMG-553
LED101 081G 14 12 KT CHIP LED
ZD101 093G 39P599 T MM3Z5V6B
ZD102 093G 39P599 T MM3Z5V6B
ZD101 093G 39S 34 T UDZS5.6B
ZD102 093G 39S 34 T UDZS5.6B
715G2546 1 KEY BAORD PCB
Q901 057G 667 21 STP10NK70ZFP
Q901 057G 667 22 FQPF8N80C
090G6263 1 HEAT SINK
AM1G1730 8120 GP SCREW
D906 093G 60218 SB10100FCT
D906 093G 60267 SP10100
AM1G1730 8120 GP SCREW
Q90G6274 2 HEAT SINK
IC801 056G 368 14 IC SMPS KA7500CDTF SOIC-16
IC901 056G 379 71 IC TEA1530AT SO-8 PHILIPS
http://www.wjel.net
Q811 057G 417 4 PMBS3904/PHILIPS-SMT(04)
Q807 057G 417 4 PMBS3904/PHILIPS-SMT(04)
Q806 057G 417 4 PMBS3904/PHILIPS-SMT(04)
Q801 057G 417 4 PMBS3904/PHILIPS-SMT(04)
Q812 057G 417 6 PMBS3906/PHILIPS-SMT(06)
Q804 057G 417 6 PMBS3906/PHILIPS-SMT(06)
Q811 057G 417 12 T KEC 2N3904S-RTK/PS
Q807 057G 417 12 T KEC 2N3904S-RTK/PS
Q806 057G 417 12 T KEC 2N3904S-RTK/PS
62
Page 63

19" LCD Color Monitor ASUS VW193T&S
Q801 057G 417 12 T KEC 2N3904S-RTK/PS
Q804 057G 417 16 T MMBT2907
Q812 057G 417 16 T MMBT2907
Q809 057G 758 1 2N7002ESOT23 SILICONIX
Q809 057G 759 2 RK7002
Q810 057G 759 2 RK7002
Q808 057G 760 4A DTA144WN3/S SOT-23
Q808 057G 760 4B PDTA144WK SOT346
Q805 057G 760 5A DTC 144WN3/S SOT-23
Q805 057G 760 5B PDTC144WK SOT346
Q802 057G 763 14 AM9945N
Q803 057G 763 14 AM9945N
Q802 057G 763 64 IC APM9945KC-TUL 3A/60V SOP-8
Q803 057G 763 64 IC APM9945KC-TUL 3A/60V SOP-8
R827 061G0603000 RST CHIPR 0 OHM +-5% 1/10W
R801 061G0603100 1F RST CHIPR 1 KOHM +-1% 1/10W
R809 061G0603100 1F RST CHIPR 1 KOHM +-1% 1/10W
R812 061G0603100 1F RST CHIPR 1 KOHM +-1% 1/10W
R814 061G0603100 1F RST CHIPR 1 KOHM +-1% 1/10W
R815 061G0603100 1F RST CHIPR 1 KOHM +-1% 1/10W
R816 061G0603100 1F RST CHIPR 1 KOHM +-1% 1/10W
R818 061G0603100 1F RST CHIPR 1 KOHM +-1% 1/10W
R821 061G0603100 1F RST CHIPR 1 KOHM +-1% 1/10W
R822 061G0603100 1F RST CHIPR 1 KOHM +-1% 1/10W
R824 061G0603100 1F RST CHIPR 1 KOHM +-1% 1/10W
R826 061G0603100 1F RST CHIPR 1 KOHM +-1% 1/10W
R925 061G0603100 1F RST CHIPR 1 KOHM +-1% 1/10W
R942 061G0603100 1F RST CHIPR 1 KOHM +-1% 1/10W
R926 061G0603100 2F RST CHIPR 10 KOHM +-1% 1/10W
R813 061G0603100 2F RST CHIPR 10 KOHM +-1% 1/10W
R808 061G0603100 2F RST CHIPR 10 KOHM +-1% 1/10W
http://www.wjel.net
R834 061G0603100 2F RST CHIPR 10 KOHM +-1% 1/10W
R833 061G0603100 2F RST CHIPR 10 KOHM +-1% 1/10W
R832 061G0603100 2F RST CHIPR 10 KOHM +-1% 1/10W
R828 061G0603100 2F RST CHIPR 10 KOHM +-1% 1/10W
R817 061G0603100 2F RST CHIPR 10 KOHM +-1% 1/10W
R862 061G0603105 RST CHIPR 1 MOHM +-5% 1/10W
R835 061G0603105 RST CHIPR 1 MOHM +-5% 1/10W
R803 061G0603105 RST CHIPR 1 MOHM +-5% 1/10W
R851 061G0603150 2F RST CHIPR 15 KOHM +-1% 1/10W
63
Page 64

19" LCD Color Monitor ASUS VW193T&S
R924 061G0603152 RST CHIPR 1.5 KOHM +-5% 1/10W
R811 061G0603240 1F RST CHIPR 2.4 KOHM +-1% 1/10W
R831 061G0603240 1F RST CHIPR 2.4 KOHM +-1% 1/10W
R930 061G0603240 1F RST CHIPR 2.4 KOHM +-1% 1/10W
R940 061G0603330 2F RST CHIPR 33 KOHM +-1% 1/10W
R927 061G0603360 1F RST CHIPR 3.6 KOHM +-1% 1/10W
R819 061G0603362 RST CHIPR 3.6 KOHM +-5% 1/10W
R823 061G0603362 RST CHIPR 3.6 KOHM +-5% 1/10W
R861 061G0603390 3F RST CHIPR 390 KOHM +-1% 1/10W
R820 061G0603470 2F RST CHIPR 47 KOHM +-1% 1/10W
R807 061G0603470 2F RST CHIPR 47 KOHM +-1% 1/10W
R854 061G0603680 2F RST CHIPR 68 KOHM +-1% 1/10W
R853 061G0603680 2F RST CHIPR 68 KOHM +-1% 1/10W
R841 061G0603680 2F RST CHIPR 68 KOHM +-1% 1/10W
R806 061G0603680 2F RST CHIPR 68 KOHM +-1% 1/10W
R850 061G0805000 0 OHM 1/10W
R839 061G0805000 0 OHM 1/10W
R804 061G0805101 RST CHIPR 100 OHM +-5% 1/8W
R917 061G0805102 RST CHIPR 1KOHM +-5% 1/8W
R911 061G0805102 RST CHIPR 1KOHM +-5% 1/8W
R938 061G0805103 10 KOHM 1/10W
R916 061G0805152 RST CHIPR 1.5 KOHM +-5% 1/8W
R829 061G0805220 22&8 1/10W
R825 061G0805220 22&8 1/10W
R912 061G0805220 2F RST CHIPR 22 KOHM +-1% 1/8W
R915 061G0805224 RST CHIPR 220 KOHM +-5% 1/8W
R837 061G0805473 RST CHIPR 47 KOHM +-5% 1/8W
R810 061G0805510 2F RST CHIPR 51 KOHM +-1% 1/8W
R931 061G0805822 RST CHIPR 8.2 KOHM +-5% 1/8W
F801 061G1206000 RST CHIPR 0 OHM +-5% 1/4W
F902 061G1206000 RST CHIPR 0 OHM +-5% 1/4W
http://www.wjel.net
JR802 061G1206000 RST CHIPR 0 OHM +-5% 1/4W
JR803 061G1206000 RST CHIPR 0 OHM +-5% 1/4W
JR801 061G1206000 RST CHIPR 0 OHM +-5% 1/4W
R967 061G1206000 RST CHIPR 0 OHM +-5% 1/4W
JR901 061G1206000 RST CHIPR 0 OHM +-5% 1/4W
JR809 061G1206000 RST CHIPR 0 OHM +-5% 1/4W
JR808 061G1206000 RST CHIPR 0 OHM +-5% 1/4W
JR807 061G1206000 RST CHIPR 0 OHM +-5% 1/4W
JR805 061G1206000 RST CHIPR 0 OHM +-5% 1/4W
64
Page 65

19" LCD Color Monitor ASUS VW193T&S
JR804 061G1206000 RST CHIPR 0 OHM +-5% 1/4W
R910 061G1206100 RST CHIP 10R 1/4W 5%
R909 061G1206100 RST CHIP 10R 1/4W 5%
R918 061G1206101 100 1206
R919 061G1206101 100 1206
R920 061G1206101 100 1206
R935 061G1206101 100 1206
R961 061G1206101 100 1206
R962 061G1206101 100 1206
R855 061G1206330 RST CHIPR 33 OHM +-5% 1/4W
R857 061G1206330 RST CHIPR 33 OHM +-5% 1/4W
R904 061G1206472 RST CHIPR 4.7 KOHM +-5% 1/4W
R932 061G1206472 RST CHIPR 4.7 KOHM +-5% 1/4W
R933 061G1206472 RST CHIPR 4.7 KOHM +-5% 1/4W
R901 061G1206684 RST CHIPR 680 KOHM +-5% 1/4W
R902 061G1206684 RST CHIPR 680 KOHM +-5% 1/4W
R903 061G1206684 RST CHIPR 680 KOHM +-5% 1/4W
C842 065G0603103 12 CHIP 0.01UF 16V X7R
C924 065G0603103 12 CHIP 0.01UF 16V X7R
C807 065G0603104 22 CHIP 0.1UF 25V X7R
C821 065G0603104 22 CHIP 0.1UF 25V X7R
C825 065G0603104 22 CHIP 0.1UF 25V X7R
C834 065G0603104 22 CHIP 0.1UF 25V X7R
C823 065G0603222 22 CHIP 2200PF 25V X7R
C819 065G0603222 22 CHIP 2200PF 25V X7R
C816 065G0603222 22 CHIP 2200PF 25V X7R
C815 065G0603222 22 CHIP 2200PF 25V X7R
C840 065G0805102 31 1000PF 50V NPO
C839 065G0805102 31 1000PF 50V NPO
C931 065G0805104 32 CHIP 0.1U 50V X7R
C930 065G0805104 32 CHIP 0.1U 50V X7R
http://www.wjel.net
C916 065G0805104 32 CHIP 0.1U 50V X7R
C907 065G0805104 32 CHIP 0.1U 50V X7R
C824 065G0805104 32 CHIP 0.1U 50V X7R
C805 065G0805104 32 CHIP 0.1U 50V X7R
C822 065G0805105 22 CHIP 1UF 25V X7R 0805
C911 065G0805105 22 CHIP 1UF 25V X7R 0805
C928 065G0805122 31 CHIP CAP 0805 1200PF J 50V NPO
C820 065G080522131G 220PF 50V NPO 2%
C909 065G0805224 32 0.22UF,K,50V,X7R
65
Page 66

19" LCD Color Monitor ASUS VW193T&S
C845 065G0805225 12 CHIP 2.2UF 16V X7R 0805
C912 065G1206102 72 CHIP 1000PF 500V X7R
C929 065G1206102 72 CHIP 1000PF 500V X7R
D801 093G 64 33 DIO SIG SM BAV99 (PHSE)R
D802 093G 64 33 DIO SIG SM BAV99 (PHSE)R
D803 093G 64 33 DIO SIG SM BAV99 (PHSE)R
D804 093G 64 33 DIO SIG SM BAV99 (PHSE)R
D805 093G 64 38 D DIODE BAW56 DIODES
D808 093G 64 38 D DIODE BAW56 DIODES
D809 093G 64 44 S LL4148WP
D916 093G 64 44 S LL4148WP
D915 093G 64 44 S LL4148WP
D903 093G 64 44 S LL4148WP
D817 093G 64 44 S LL4148WP
D814 093G 64 44 S LL4148WP
D806 093G 64 44 S LL4148WP
D801 093G 6433P BAV99
D802 093G 6433P BAV99
D803 093G 6433P BAV99
D804 093G 6433P BAV99
ZD921 093G 39S 15 T RLZ15B LLDS
ZD922 093G 39S 25 T RLZ5.1B LLDS
C209 067G 2151097NT KMY50VB1M-TP5 5*11.5
C210 067G 2151097NT KMY50VB1M-TP5 5*11.5
715G2098 1ASU AUDIO BOARD PCB
CN901 006G 31500 EYELET
IC904 056G 158 4 T H431BA
IC904 056G 158 12 KIA431A-AT/P TO-92
C938 065G 2K152 1T6052 1.5NF/2KV Y5P +-10%
C906 065G 2K152 1T6052 1.5NF/2KV Y5P +-10%
C908 067G215Y2207KT
http://www.wjel.net
CAP 105℃ 22UF M 50V KINGNICHI
FB901 071G 55 29 FERRITE BEAD
F901 084G 55 1W FUSE 4A 250V WICKMANN
D901 093G 6038P52T PS102R
D900 093G1100 1052T BA159GPT DO-41 CHENMKO
715G2538 1 POWER BOARD PCB
66
Page 67

19" LCD Color Monitor ASUS VW193T&S
For VW193S
T97AMWDB8WUEA
Location Part No. for TPV Description
040G 457834 4A GP S/N LABEL FOR ID
040G 581680 1A WARRANTY LABEL
040G 582680 4A CARTON LABEL
041G780061537A TCO'03 CARD
050G 600 2 HANDLE1
050G 600 3 HANDLE2
052G 1185 49 ASUS TAPE
052G 1186 SMALL TAPE
052G 1211 A 165MINIUM TAPE
052G6020 17 PROTECT FILM
E089A 089G 728CAA D1 SIGNAL CABLE D-SUB COMLINK
E089A 089G 728HAA D1 SIGNAL CABLE D-SUB HONGLIN
E089B 089G404A18N IS POWER CORD
E089B 089G404A18N LS POWER CORD
E089B 089G404A18N YH POWER CABLE
E089D 089G410A18N IS POWER CORD WALL-OUT FOR UK
E089D 089G410A18N LS POWER CORD
095G801412D 80 HARNESS 8P-12P 360MM
095G801830D154 HARNESS 30P-24P 200MM
0M1G 130 5120 SCREW
0M1G 930 5 47 CR3 SCREW
0M1G1730 6120 SCREW
0M1G1730 6120 SCREW
0M1G1730 6120 SCREW
705GQ734091 STAND ASS'Y(19")
705GQ734095 MAIN FRAME ASS'Y(19")
E750L 750GLU90W1012M000U PANEL M190PW01 V00 SZ AUO
E750L 750GLU90W1012N PANEL LCD 19" PW01 V00 AUO
E750L 750GLU90W1022M000U PANEL M190PW01 V0A SZ AUO
http://www.wjel.net
E750L 750GLU90W1022N PANEL LCD 19" PW01 V0A AUO
A33G0188ADJ 1L BUTTON FUNC
A33G0189 1 1C LENS POWER
A33G0190ADJ 1L CABLE CLAMP
A34G0323ADJ 1B 33 BASE
A34G0329ADJ 3B 30 REAR COVER(19)
A34G0331ADJ 1B STAND_COVER
A34G0346ADJA1B 30 BEZEL L19WA-7ASUS
67
Page 68

19" LCD Color Monitor ASUS VW193T&S
AM1G1740 10120 SCREW(M4*8)
AUPC7QU2 AUDIO BOARD
CBPC7AMWUSQ1 MAIN BOARD
KEPC7QAA5 KEY BOARD
PWPC942HU1P POWER BOARD
Q12G6300 46 SCREW CAP VESA
Q12G6600 6 FOOT
Q40G 19N68012B RATING LABEL
Q40G000268013A TRY ME LABEL
Q40G000268014A TCO' 03 LABEL
Q40G000268015B SPLENDID LABEL
Q41G780068025B EU WARRANTY CARD NON ZBD
Q44G9064 1 EPS(L)
Q44G9064 2 EPS(R)
Q44G9064680 1A CARTON
Q45G 76 28V13 R PE BAG
Q45G 88607 25 PE BAG FOR BASE
Q45G 88609 94 EPE BAG FOR MONITOR
Q52G6019 24 TAPE-FIX FOR ASUS
040G 58162435A LABEL
045G 76 28 RN PE BAG FO MANUAL/BASE
E089C 089G 17356G554 AUDIO CABLE
E089C 089G 17356T554 AUDIO CABLE
E089C 089G 17356X554 AUDIO CABLE
Q41G780068033A QSG FOR EU
Q70G9002680 1A CD MANUAL
0Q1G1740 10120 SCREW
A34G0330ADJ 1B STAND
A37G0035 3 HINGE
078G 322 9 G SPEAKER 8 OHM 1.5W L:230 MM 43X18MM
0M1G1840 8120 SCREW
A15G0216 2 MAIN FRAME
http://www.wjel.net
Q05G6068 1 PC SHEET
CN203 033G3802 4 WAFER EH-4
CN202 033G802410C H CONNECTOR
U201 056G 616 1 IC E-TDA7496L ST
C205 067G215B471 3N GP KY16VB470M-L 8*15MM
C207 067G215B471 3N GP KY16VB470M-L 8*15MM
C208 067G215V471 3N GP KY16VB470M-CC3 10*12.5
C202 067G215V471 4N GP KY25VB470M-CC3 10*16
68
Page 69

19" LCD Color Monitor ASUS VW193T&S
C201 067G215V471 4N GP KY25VB470M-CC3 10*16
CN201 088G 30210K E PHONE JACK 5PIN
090G6093 1 HEAT SINK
CN701 033G3802 9 WAFER 9P RIGHT ANELE PITCH
CN403 033G801710A BH CONNECTOR
CN404 033G8027 12 WAFER 2*6P 2.0MM R/A
CN703 033G8027 24 H CONN W TO B12P*2 P*2.0 4505-2
040G 457624 1B LABEL-CPU
040G 45762412B CBPC LABEL
C702 067G215V101 4N KY25VB100M-CC3(6.3*11)
C701 067G215V101 7P
C426 067G215Y100 7N KY50VB10M-L 5*11
C441 067G215Y100 7N KY50VB10M-L 5*11
C711 067G215Y100 7N KY50VB10M-L 5*11
C708 067G215Y100 7N KY50VB10M-L 5*11
C706 067G215Y100 7N KY50VB10M-L 5*11
C712 067G215Y2207NV KY50VB22M-CC3 5*11
CN401 088G 35315F H D-SUB 15PIN
X401 093G 2253B H XAT01431AFI1H-3OHX AT-49 14.31818MHZ
X401 093G 2253B J 14.31818MHZ/85C
CN801 033G8021 2E F WAFER
CN802 033G8021 2E F WAFER
CN803 033G8021 2E F WAFER
CN804 033G8021 2E F WAFER
CN801 033G8021 2E U WAFER
CN802 033G8021 2E U WAFER
CAP L105℃ 100UF M 50V JIANGHAI
CN803 033G8021 2E U WAFER
CN804 033G8021 2E U WAFER
040G 45762420A LABEL 25X6MM
051G 6 4503 RTV
IC903 056G 139 3A PC123Y22FZOF
IC903 056G 139 5A TCET1103G
NR901 061G 58080 WT 8 OHM NCT
R908 061G152M104 64 100KOHM 5% 2W
R914 061G152M228 64 0.22 OHM 5% 2W
C903 063G107K474 6S CAP X2 0.47UF K 275VAC
C801 065G 3J1006ET 10PF,J,3KV,SL
C811 065G 3J1006ET 10PF,J,3KV,SL
C901 065G305M1022BP Y2 1000PF M 250VAC Y5P
C902 065G305M1022BP Y2 1000PF M 250VAC Y5P
http://www.wjel.net
69
Page 70

19" LCD Color Monitor ASUS VW193T&S
C921 065G306M4722BP 4700PF +-20% 400VAC
C905 067G 40Z10115K
C803 067G215D4714KV
C802 067G215D4714KV
C918 067G215D6814KV
C917 067G215D6814KV
C939 067G215S1024KV
C915 067G215S4713KV
C918 067G215S6814KS
C917 067G215S6814KS
L902 073G 174 65 H LINE FILTER
L902 073G 174 65 LS LINE FILTER BY LISHIN
L901 073G 174 76 H FILTER
L901 073G 174 76 YS CHOKE COIL
L903 073G 253191 H IND CHOKE 1.1UH DADON
L904 073G 253191 H IND CHOKE 1.1UH DADON
L903 073G 253191 YS CHOKE COIL 1.1UH YS04110055
CAP 105℃ 100UF M 450V
E.C 105℃ CAP 470UF M 25V ED SERIES
E.C 105℃ CAP 470UF M 25V ED SERIES
CAP 105℃ 680UF M 25V
CAP 105℃ 680UF M 25V
EC 105℃ CAP 1000UF M 25V
EC 105℃ CAP 470UF M 16V
EC 105℃ 680UF M 25V ED 10*20MM
EC 105℃ 680UF M 25V ED 10*20MM
L904 073G 253191 YS CHOKE COIL 1.1UH YS04110055
T901 080GL19T 23 N XFMR POWER 510UH YUVA
T901 080GL19T 23 YS X'FMR 510UH YS04160061
T801 080GL19T 24 H XFMR INVERTER 1.12H DADON
T802 080GL19T 24 H XFMR INVERTER 1.12H DADON
T802 080GL19T 24 DN XFMR INVERTER 1.12H DARFON
T801 080GL19T 24 DN XFMR INVERTER 1.12H DARFON
T801 080GL19T 24 YS X'FMR 1.12H YS04170127
T802 080GL19T 24 YS X'FMR 1.12H YS04170127
CN901 087G 501 32 S AC SOCKET
BD901 093G 50460 28 BRIDGE DIODE KBP208G LITEON
BD901 093G 50460510 2KBP08M 2A 800V
D907 093G3006 1 1 31DQ06FC3 NIHON INTER
CN902 095G8014 9D 58 HARNESS 9P-9P 210MM
CN902 095G8014 9X 58 WIRE HARNESS
705G 193 57 01 Q901 ASS'Y
http://www.wjel.net
705G 193 93 01 D906 ASS'Y
L901 S73G17476V FILTER
R207 061G0603102 RST CHIP 1K 1/10W 5%
R208 061G0603102 RST CHIP 1K 1/10W 5%
R201 061G0603183 RST CHIPR 18 KOHM +-5% 1/10W
R203 061G0603183 RST CHIPR 18 KOHM +-5% 1/10W
R210 061G0603203 RST CHIPR 20 KOHM +-5% 1/10W
70
Page 71

19" LCD Color Monitor ASUS VW193T&S
R211 061G0603203 RST CHIPR 20 KOHM +-5% 1/10W
R202 061G0603204 RST CHIPR 200 KOHM +-5% 1/10W
R212 061G0603224 RST CHIPR 220 KOHM +-5% 1/10W
C212 065G0603101 31 CER1 0603 NP0 50V 100P PM5 R
C211 065G0603101 31 CER1 0603 NP0 50V 100P PM5 R
C203 065G0603104 32 CHIP 0.1UF 50V X7R
C213 065G0603104 32 CHIP 0.1UF 50V X7R
C206 065G0603474 27 CHIP 0.47UF 25V Y5V
C204 065G0603474 27 CHIP 0.47UF 25V Y5V
U702 056G 1331PH IC SM LD1117AS18(ST00)R
U701 056G 1334PH IC SM LD1117S33 (ST00)R
U401 056G 562152 IC TSUM16AWK-LF-1 PQFP-128
U702 056G 563 27 IC1117A-18PYTR-R AIC
U701 056G 585 4 IC AIC1117-33PYTR-R AIC
U701 056G 585 4A AP1117E33LA
U403 056G1133 34 M24C02-WMN6TP
U406 056G1133 56 M24C16-WMN6TP
U402 056G1133713 IC PM25LV010A-100SCE SOIC-8
Q402 057G 417 4 PMBS3904/PHILIPS-SMT(04)
Q405 057G 417 4 PMBS3904/PHILIPS-SMT(04)
Q701 057G 417 4 PMBS3904/PHILIPS-SMT(04)
Q702 057G 417 4 PMBS3904/PHILIPS-SMT(04)
Q403 057G 417 6 PMBS3906/PHILIPS-SMT(06)
Q404 057G 417 6 PMBS3906/PHILIPS-SMT(06)
Q704 057G 417 6 PMBS3906/PHILIPS-SMT(06)
Q702 057G 417 12 T KEC 2N3904S-RTK/PS
Q701 057G 417 12 T KEC 2N3904S-RTK/PS
Q405 057G 417 12 T KEC 2N3904S-RTK/PS
Q402 057G 417 12 T KEC 2N3904S-RTK/PS
Q412 057G 417 12 T KEC 2N3904S-RTK/PS
Q411 057G 417 12 T KEC 2N3904S-RTK/PS
Q403 057G 417 13 T KEC 2N3906S-RTK/PS
http://www.wjel.net
Q404 057G 417 13 T KEC 2N3906S-RTK/PS
Q704 057G 417 13 T KEC 2N3906S-RTK/PS
Q408 057G 758 1 2N7002ESOT23 SILICONIX
Q409 057G 758 1 2N7002ESOT23 SILICONIX
Q703 057G 763 1 A03401 SOT23 BY AOS(A1)
R405 061G0402101 RST CHIPR 100 OHM +-5% 1/16W
R407 061G0402101 RST CHIPR 100 OHM +-5% 1/16W
R409 061G0402101 RST CHIPR 100 OHM +-5% 1/16W
71
Page 72

19" LCD Color Monitor ASUS VW193T&S
R460 061G0402101 RST CHIPR 100 OHM +-5% 1/16W
R461 061G0402101 RST CHIPR 100 OHM +-5% 1/16W
R462 061G0402101 RST CHIPR 100 OHM +-5% 1/16W
R472 061G0402101 RST CHIPR 100 OHM +-5% 1/16W
R474 061G0402101 RST CHIPR 100 OHM +-5% 1/16W
R476 061G0402101 RST CHIPR 100 OHM +-5% 1/16W
R469 061G0402102 RST CHIPR 1 KOHM +-5% 1/16W
R465 061G0402102 RST CHIPR 1 KOHM +-5% 1/16W
R720 061G0402102 RST CHIPR 1 KOHM +-5% 1/16W
R518 061G0402102 RST CHIPR 1 KOHM +-5% 1/16W
R412 061G0402102 RST CHIPR 1 KOHM +-5% 1/16W
R414 061G0402102 RST CHIPR 1 KOHM +-5% 1/16W
R416 061G0402102 RST CHIPR 1 KOHM +-5% 1/16W
R485 061G0402102 RST CHIPR 1 KOHM +-5% 1/16W
R516 061G0402102 RST CHIPR 1 KOHM +-5% 1/16W
R411 061G0402103 RST CHIPR 10 KOHM +-5% 1/16W
R421 061G0402103 RST CHIPR 10 KOHM +-5% 1/16W
R444 061G0402103 RST CHIPR 10 KOHM +-5% 1/16W
R445 061G0402103 RST CHIPR 10 KOHM +-5% 1/16W
R449 061G0402103 RST CHIPR 10 KOHM +-5% 1/16W
R451 061G0402103 RST CHIPR 10 KOHM +-5% 1/16W
R477 061G0402103 RST CHIPR 10 KOHM +-5% 1/16W
R475 061G0402103 RST CHIPR 10 KOHM +-5% 1/16W
R473 061G0402103 RST CHIPR 10 KOHM +-5% 1/16W
R458 061G0402103 RST CHIPR 10 KOHM +-5% 1/16W
R486 061G0402103 RST CHIPR 10 KOHM +-5% 1/16W
R704 061G0402103 RST CHIPR 10 KOHM +-5% 1/16W
R708 061G0402103 RST CHIPR 10 KOHM +-5% 1/16W
R710 061G0402103 RST CHIPR 10 KOHM +-5% 1/16W
R718 061G0402103 RST CHIPR 10 KOHM +-5% 1/16W
R479 061G0402103 RST CHIPR 10 KOHM +-5% 1/16W
R482 061G0402103 RST CHIPR 10 KOHM +-5% 1/16W
http://www.wjel.net
R457 061G0402103 RST CHIPR 10 KOHM +-5% 1/16W
R481 061G0402203 RST CHIP 20K 1/16W 5%
R459 061G0402203 RST CHIP 20K 1/16W 5%
R480 061G0402203 RST CHIP 20K 1/16W 5%
R446 061G0402220 RST CHIPR 22 OHM +-5% 1/16W
R447 061G0402220 RST CHIPR 22 OHM +-5% 1/16W
R413 061G0402222 RST CHIPR 2.2 KOHM +-5% 1/16W
R415 061G0402222 RST CHIPR 2.2 KOHM +-5% 1/16W
72
Page 73

19" LCD Color Monitor ASUS VW193T&S
R456 061G0402223 RST CHIPR 22 KOHM +-5% 1/16W
R466 061G0402241 RST CHIP 240R 1/16W 5%
R470 061G0402241 RST CHIP 240R 1/16W 5%
R442 061G0402390 0F RST CHIP 390R 1/16W 1%
R478 061G0402392 RST CHIP 3.9K 1/16W 5%
R483 061G0402392 RST CHIP 3.9K 1/16W 5%
R499 061G0402470 RST CHIPR 47 OHM +-5% 1/16W
R702 061G0402470 RST CHIPR 47 OHM +-5% 1/16W
R506 061G0402470 RST CHIPR 47 OHM +-5% 1/16W
R503 061G0402470 RST CHIPR 47 OHM +-5% 1/16W
R502 061G0402470 RST CHIPR 47 OHM +-5% 1/16W
R410 061G0402471 RST CHIPR 470 OHM +-5% 1/16W
R464 061G0402472 RST CHIPR 4.7 KOHM +-5% 1/16W
R468 061G0402472 RST CHIPR 4.7 KOHM +-5% 1/16W
R484 061G0402472 RST CHIPR 4.7 KOHM +-5% 1/16W
R500 061G0402472 RST CHIPR 4.7 KOHM +-5% 1/16W
R504 061G0402472 RST CHIPR 4.7 KOHM +-5% 1/16W
R703 061G0402472 RST CHIPR 4.7 KOHM +-5% 1/16W
R705 061G0402472 RST CHIPR 4.7 KOHM +-5% 1/16W
R709 061G0402472 RST CHIPR 4.7 KOHM +-5% 1/16W
R418 061G0402472 RST CHIPR 4.7 KOHM +-5% 1/16W
R420 061G0402472 RST CHIPR 4.7 KOHM +-5% 1/16W
R417 061G0402510 Y RST CHIP 51R 1/16W 5%
R419 061G0402510 Y RST CHIP 51R 1/16W 5%
R711 061G0402513 RST CHIP 51K 1/16W 5%
R404 061G0402560 9F RST CHIPR 56 OHM +-1% 1/16W
R406 061G0402560 9F RST CHIPR 56 OHM +-1% 1/16W
R408 061G0402560 9F RST CHIPR 56 OHM +-1% 1/16W
R471 061G0402681 RST CHIPR 680 OHM +-5% 1/16W
R467 061G0402681 RST CHIPR 680 OHM +-5% 1/16W
R401 061G0402750 9F RST CHIP 75 OHM 1/16W 1%
R402 061G0402750 9F RST CHIP 75 OHM 1/16W 1%
http://www.wjel.net
R403 061G0402750 9F RST CHIP 75 OHM 1/16W 1%
FB401 061G0603000 RST CHIPR 0 OHM +-5% 1/10W
FB402 061G0603000 RST CHIPR 0 OHM +-5% 1/10W
FB403 061G0603000 RST CHIPR 0 OHM +-5% 1/10W
R712 061G0603103 RST CHIPR 10 KOHM +-5% 1/10W
FB405 061G0805000 0 OHM 1/10W
R713 061G1206301 RST CHIPR 300 OHM +-5% 1/4W
R714 061G1206301 RST CHIPR 300 OHM +-5% 1/4W
73
Page 74

19" LCD Color Monitor ASUS VW193T&S
C453 065G0402102 32 1000PF +-10% 50V X7R
C452 065G0402102 32 1000PF +-10% 50V X7R
C451 065G0402102 32 1000PF +-10% 50V X7R
C710 065G0402104 15 MLCC 0402 0.1UF K 16V X5R
C709 065G0402104 15 MLCC 0402 0.1UF K 16V X5R
C707 065G0402104 15 MLCC 0402 0.1UF K 16V X5R
C705 065G0402104 15 MLCC 0402 0.1UF K 16V X5R
C704 065G0402104 15 MLCC 0402 0.1UF K 16V X5R
C447 065G0402104 15 MLCC 0402 0.1UF K 16V X5R
C446 065G0402104 15 MLCC 0402 0.1UF K 16V X5R
C440 065G0402104 15 MLCC 0402 0.1UF K 16V X5R
C439 065G0402104 15 MLCC 0402 0.1UF K 16V X5R
C438 065G0402104 15 MLCC 0402 0.1UF K 16V X5R
C437 065G0402104 15 MLCC 0402 0.1UF K 16V X5R
C436 065G0402104 15 MLCC 0402 0.1UF K 16V X5R
C424 065G0402104 15 MLCC 0402 0.1UF K 16V X5R
C403 065G0402104 15 MLCC 0402 0.1UF K 16V X5R
C402 065G0402104 15 MLCC 0402 0.1UF K 16V X5R
C401 065G0402104 15 MLCC 0402 0.1UF K 16V X5R
C450 065G0402105 A5 CAP 0402 1UF K 10V X5R
C428 065G0402220 31 CHIP 22PF 50V NPO
C429 065G0402220 31 CHIP 22PF 50V NPO
C434 065G0402221 32 MLCC 0402 CAP 220PF J 50V X7R
C433 065G0402221 32 MLCC 0402 CAP 220PF J 50V X7R
C412 065G0402221 32 MLCC 0402 CAP 220PF J 50V X7R
C448 065G0402224 17 CAP CER 0.22UF -20%-80%
C413 065G0402224 17 CAP CER 0.22UF -20%-80%
C425 065G0402224 17 CAP CER 0.22UF -20%-80%
C411 065G0402330 31 33PF +-50% 50V NPO
C432 065G0402330 31 33PF +-50% 50V NPO
C404 065G0402473 12 CHIP 0.047UF 16V X7R
C405 065G0402473 12 CHIP 0.047UF 16V X7R
http://www.wjel.net
C445 065G0402473 12 CHIP 0.047UF 16V X7R
C444 065G0402473 12 CHIP 0.047UF 16V X7R
C443 065G0402473 12 CHIP 0.047UF 16V X7R
C442 065G0402473 12 CHIP 0.047UF 16V X7R
C435 065G0402473 12 CHIP 0.047UF 16V X7R
C431 065G0402473 12 CHIP 0.047UF 16V X7R
C430 065G0402473 12 CHIP 0.047UF 16V X7R
C410 065G0402473 12 CHIP 0.047UF 16V X7R
74
Page 75

19" LCD Color Monitor ASUS VW193T&S
C409 065G0402473 12 CHIP 0.047UF 16V X7R
C408 065G0402473 12 CHIP 0.047UF 16V X7R
C407 065G0402473 12 CHIP 0.047UF 16V X7R
C406 065G0402473 12 CHIP 0.047UF 16V X7R
FB409 071G 56Z601 CHIP BEAD 600 OHM 0805
FB408 071G 56Z601 CHIP BEAD 600 OHM 0805
FB407 071G 56Z601 CHIP BEAD 600 OHM 0805
FB406 071G 56Z601 CHIP BEAD 600 OHM 0805
FB404 071G 59B121 TB160808B
D403 093G 64 33 DIO SIG SM BAV99 (PHSE)R
D402 093G 64 33 DIO SIG SM BAV99 (PHSE)R
D401 093G 64 33 DIO SIG SM BAV99 (PHSE)R
D412 093G 64 42 P BAV70 SOT-23
D412 093G 64 42 PP BAV70 SOT-23
D414 093G 6432V LL4148-GSO8
D401 093G 6433P BAV99
D402 093G 6433P BAV99
D403 093G 6433P BAV99
D401 093G 6433S DIODE BAV99 SEMTECH
D402 093G 6433S DIODE BAV99 SEMTECH
D403 093G 6433S DIODE BAV99 SEMTECH
ZD413 093G 39P599 T MM3Z5V6B
ZD406 093G 39P599 T MM3Z5V6B
ZD405 093G 39P599 T MM3Z5V6B
ZD404 093G 39P599 T MM3Z5V6B
ZD403 093G 39P599 T MM3Z5V6B
ZD402 093G 39P599 T MM3Z5V6B
ZD401 093G 39P599 T MM3Z5V6B
ZD401 093G 39S 34 T UDZS5.6B
ZD402 093G 39S 34 T UDZS5.6B
ZD403 093G 39S 34 T UDZS5.6B
ZD404 093G 39S 34 T UDZS5.6B
http://www.wjel.net
ZD405 093G 39S 34 T UDZS5.6B
ZD406 093G 39S 34 T UDZS5.6B
D414 093G 64S522SEM LL4148
D701 093G1004 3 SS14
D701 093G1004 4 SMAL140
715G2571 1 2 MAIN BOARD PCB
CN101 033G8032 8D WAFER 1.25MM
R102 061G0603000 RST CHIPR 0 OHM +-5% 1/10W
75
Page 76

19" LCD Color Monitor ASUS VW193T&S
R105 061G0603000 RST CHIPR 0 OHM +-5% 1/10W
R108 061G0603000 RST CHIPR 0 OHM +-5% 1/10W
R103 061G0603103 RST CHIPR 10 KOHM +-5% 1/10W
R106 061G0603103 RST CHIPR 10 KOHM +-5% 1/10W
R107 061G0603393 RST CHIPR 39 KOHM +-5% 1/10W
R104 061G0603393 RST CHIPR 39 KOHM +-5% 1/10W
R101 061G0603393 RST CHIPR 39 KOHM +-5% 1/10W
C101 065G0603104 37 CHIP 0.1UF 50V/Y5V
C102 065G0603104 37 CHIP 0.1UF 50V/Y5V
C103 065G0603104 37 CHIP 0.1UF 50V/Y5V
C104 065G0603104 37 CHIP 0.1UF 50V/Y5V
C105 065G0603104 37 CHIP 0.1UF 50V/Y5V
SW105 077G 604 2 TO TACT 5W BY TOUKE TS-9-TMG-553
SW104 077G 604 2 TO TACT 5W BY TOUKE TS-9-TMG-553
SW103 077G 604 2 TO TACT 5W BY TOUKE TS-9-TMG-553
SW102 077G 604 2 TO TACT 5W BY TOUKE TS-9-TMG-553
SW101 077G 604 2 TO TACT 5W BY TOUKE TS-9-TMG-553
LED101 081G 14 12 KT CHIP LED
ZD101 093G 39P599 T MM3Z5V6B
ZD102 093G 39P599 T MM3Z5V6B
ZD101 093G 39S 34 T UDZS5.6B
ZD102 093G 39S 34 T UDZS5.6B
715G2546 1 KEY BAORD PCB
Q901 057G 667 21 STP10NK70ZFP
Q901 057G 667 22 FQPF8N80C
090G6263 1 HEAT SINK
AM1G1730 8120 GP SCREW
D906 093G 60218 SB10100FCT
D906 093G 60267 SP10100
AM1G1730 8120 GP SCREW
Q90G6274 2 HEAT SINK
IC801 056G 368 14 IC SMPS KA7500CDTF SOIC-16
http://www.wjel.net
IC901 056G 379 71 IC TEA1530AT SO-8 PHILIPS
Q811 057G 417 4 PMBS3904/PHILIPS-SMT(04)
Q807 057G 417 4 PMBS3904/PHILIPS-SMT(04)
Q806 057G 417 4 PMBS3904/PHILIPS-SMT(04)
Q801 057G 417 4 PMBS3904/PHILIPS-SMT(04)
Q812 057G 417 6 PMBS3906/PHILIPS-SMT(06)
Q804 057G 417 6 PMBS3906/PHILIPS-SMT(06)
Q811 057G 417 12 T KEC 2N3904S-RTK/PS
76
Page 77

19" LCD Color Monitor ASUS VW193T&S
Q807 057G 417 12 T KEC 2N3904S-RTK/PS
Q806 057G 417 12 T KEC 2N3904S-RTK/PS
Q801 057G 417 12 T KEC 2N3904S-RTK/PS
Q804 057G 417 16 T MMBT2907
Q812 057G 417 16 T MMBT2907
Q809 057G 758 1 2N7002ESOT23 SILICONIX
Q809 057G 759 2 RK7002
Q810 057G 759 2 RK7002
Q808 057G 760 4A DTA144WN3/S SOT-23
Q808 057G 760 4B PDTA144WK SOT346
Q805 057G 760 5A DTC 144WN3/S SOT-23
Q805 057G 760 5B PDTC144WK SOT346
Q802 057G 763 14 AM9945N
Q803 057G 763 14 AM9945N
Q802 057G 763 64 IC APM9945KC-TUL 3A/60V SOP-8
Q803 057G 763 64 IC APM9945KC-TUL 3A/60V SOP-8
R827 061G0603000 RST CHIPR 0 OHM +-5% 1/10W
R801 061G0603100 1F RST CHIPR 1 KOHM +-1% 1/10W
R809 061G0603100 1F RST CHIPR 1 KOHM +-1% 1/10W
R812 061G0603100 1F RST CHIPR 1 KOHM +-1% 1/10W
R814 061G0603100 1F RST CHIPR 1 KOHM +-1% 1/10W
R815 061G0603100 1F RST CHIPR 1 KOHM +-1% 1/10W
R816 061G0603100 1F RST CHIPR 1 KOHM +-1% 1/10W
R818 061G0603100 1F RST CHIPR 1 KOHM +-1% 1/10W
R821 061G0603100 1F RST CHIPR 1 KOHM +-1% 1/10W
R822 061G0603100 1F RST CHIPR 1 KOHM +-1% 1/10W
R824 061G0603100 1F RST CHIPR 1 KOHM +-1% 1/10W
R826 061G0603100 1F RST CHIPR 1 KOHM +-1% 1/10W
R925 061G0603100 1F RST CHIPR 1 KOHM +-1% 1/10W
R942 061G0603100 1F RST CHIPR 1 KOHM +-1% 1/10W
R926 061G0603100 2F RST CHIPR 10 KOHM +-1% 1/10W
R813 061G0603100 2F RST CHIPR 10 KOHM +-1% 1/10W
http://www.wjel.net
R808 061G0603100 2F RST CHIPR 10 KOHM +-1% 1/10W
R834 061G0603100 2F RST CHIPR 10 KOHM +-1% 1/10W
R833 061G0603100 2F RST CHIPR 10 KOHM +-1% 1/10W
R832 061G0603100 2F RST CHIPR 10 KOHM +-1% 1/10W
R828 061G0603100 2F RST CHIPR 10 KOHM +-1% 1/10W
R817 061G0603100 2F RST CHIPR 10 KOHM +-1% 1/10W
R862 061G0603105 RST CHIPR 1 MOHM +-5% 1/10W
R835 061G0603105 RST CHIPR 1 MOHM +-5% 1/10W
77
Page 78

19" LCD Color Monitor ASUS VW193T&S
R803 061G0603105 RST CHIPR 1 MOHM +-5% 1/10W
R851 061G0603150 2F RST CHIPR 15 KOHM +-1% 1/10W
R924 061G0603152 RST CHIPR 1.5 KOHM +-5% 1/10W
R811 061G0603240 1F RST CHIPR 2.4 KOHM +-1% 1/10W
R831 061G0603240 1F RST CHIPR 2.4 KOHM +-1% 1/10W
R930 061G0603240 1F RST CHIPR 2.4 KOHM +-1% 1/10W
R940 061G0603330 2F RST CHIPR 33 KOHM +-1% 1/10W
R927 061G0603360 1F RST CHIPR 3.6 KOHM +-1% 1/10W
R819 061G0603362 RST CHIPR 3.6 KOHM +-5% 1/10W
R823 061G0603362 RST CHIPR 3.6 KOHM +-5% 1/10W
R861 061G0603390 3F RST CHIPR 390 KOHM +-1% 1/10W
R820 061G0603470 2F RST CHIPR 47 KOHM +-1% 1/10W
R807 061G0603470 2F RST CHIPR 47 KOHM +-1% 1/10W
R854 061G0603680 2F RST CHIPR 68 KOHM +-1% 1/10W
R853 061G0603680 2F RST CHIPR 68 KOHM +-1% 1/10W
R841 061G0603680 2F RST CHIPR 68 KOHM +-1% 1/10W
R806 061G0603680 2F RST CHIPR 68 KOHM +-1% 1/10W
R850 061G0805000 0 OHM 1/10W
R839 061G0805000 0 OHM 1/10W
R804 061G0805101 RST CHIPR 100 OHM +-5% 1/8W
R917 061G0805102 RST CHIPR 1KOHM +-5% 1/8W
R911 061G0805102 RST CHIPR 1KOHM +-5% 1/8W
R938 061G0805103 10 KOHM 1/10W
R916 061G0805152 RST CHIPR 1.5 KOHM +-5% 1/8W
R829 061G0805220 22&8 1/10W
R825 061G0805220 22&8 1/10W
R912 061G0805220 2F RST CHIPR 22 KOHM +-1% 1/8W
R915 061G0805224 RST CHIPR 220 KOHM +-5% 1/8W
R837 061G0805473 RST CHIPR 47 KOHM +-5% 1/8W
R810 061G0805510 2F RST CHIPR 51 KOHM +-1% 1/8W
R931 061G0805822 RST CHIPR 8.2 KOHM +-5% 1/8W
F801 061G1206000 RST CHIPR 0 OHM +-5% 1/4W
http://www.wjel.net
F902 061G1206000 RST CHIPR 0 OHM +-5% 1/4W
JR802 061G1206000 RST CHIPR 0 OHM +-5% 1/4W
JR803 061G1206000 RST CHIPR 0 OHM +-5% 1/4W
JR801 061G1206000 RST CHIPR 0 OHM +-5% 1/4W
R967 061G1206000 RST CHIPR 0 OHM +-5% 1/4W
JR901 061G1206000 RST CHIPR 0 OHM +-5% 1/4W
JR809 061G1206000 RST CHIPR 0 OHM +-5% 1/4W
JR808 061G1206000 RST CHIPR 0 OHM +-5% 1/4W
78
Page 79

19" LCD Color Monitor ASUS VW193T&S
JR807 061G1206000 RST CHIPR 0 OHM +-5% 1/4W
JR805 061G1206000 RST CHIPR 0 OHM +-5% 1/4W
JR804 061G1206000 RST CHIPR 0 OHM +-5% 1/4W
R910 061G1206100 RST CHIP 10R 1/4W 5%
R909 061G1206100 RST CHIP 10R 1/4W 5%
R918 061G1206101 100 1206
R919 061G1206101 100 1206
R920 061G1206101 100 1206
R935 061G1206101 100 1206
R961 061G1206101 100 1206
R962 061G1206101 100 1206
R855 061G1206330 RST CHIPR 33 OHM +-5% 1/4W
R857 061G1206330 RST CHIPR 33 OHM +-5% 1/4W
R904 061G1206472 RST CHIPR 4.7 KOHM +-5% 1/4W
R932 061G1206472 RST CHIPR 4.7 KOHM +-5% 1/4W
R933 061G1206472 RST CHIPR 4.7 KOHM +-5% 1/4W
R901 061G1206684 RST CHIPR 680 KOHM +-5% 1/4W
R902 061G1206684 RST CHIPR 680 KOHM +-5% 1/4W
R903 061G1206684 RST CHIPR 680 KOHM +-5% 1/4W
C842 065G0603103 12 CHIP 0.01UF 16V X7R
C924 065G0603103 12 CHIP 0.01UF 16V X7R
C807 065G0603104 22 CHIP 0.1UF 25V X7R
C821 065G0603104 22 CHIP 0.1UF 25V X7R
C825 065G0603104 22 CHIP 0.1UF 25V X7R
C834 065G0603104 22 CHIP 0.1UF 25V X7R
C823 065G0603222 22 CHIP 2200PF 25V X7R
C819 065G0603222 22 CHIP 2200PF 25V X7R
C816 065G0603222 22 CHIP 2200PF 25V X7R
C815 065G0603222 22 CHIP 2200PF 25V X7R
C840 065G0805102 31 1000PF 50V NPO
C839 065G0805102 31 1000PF 50V NPO
C931 065G0805104 32 CHIP 0.1U 50V X7R
http://www.wjel.net
C930 065G0805104 32 CHIP 0.1U 50V X7R
C916 065G0805104 32 CHIP 0.1U 50V X7R
C907 065G0805104 32 CHIP 0.1U 50V X7R
C824 065G0805104 32 CHIP 0.1U 50V X7R
C805 065G0805104 32 CHIP 0.1U 50V X7R
C822 065G0805105 22 CHIP 1UF 25V X7R 0805
C911 065G0805105 22 CHIP 1UF 25V X7R 0805
C928 065G0805122 31 CHIP CAP 0805 1200PF J 50V NPO
79
Page 80

19" LCD Color Monitor ASUS VW193T&S
C820 065G080522131G 220PF 50V NPO 2%
C909 065G0805224 32 0.22UF,K,50V,X7R
C845 065G0805225 12 CHIP 2.2UF 16V X7R 0805
C912 065G1206102 72 CHIP 1000PF 500V X7R
C929 065G1206102 72 CHIP 1000PF 500V X7R
D801 093G 64 33 DIO SIG SM BAV99 (PHSE)R
D802 093G 64 33 DIO SIG SM BAV99 (PHSE)R
D803 093G 64 33 DIO SIG SM BAV99 (PHSE)R
D804 093G 64 33 DIO SIG SM BAV99 (PHSE)R
D805 093G 64 38 D DIODE BAW56 DIODES
D808 093G 64 38 D DIODE BAW56 DIODES
D809 093G 64 44 S LL4148WP
D916 093G 64 44 S LL4148WP
D915 093G 64 44 S LL4148WP
D903 093G 64 44 S LL4148WP
D817 093G 64 44 S LL4148WP
D814 093G 64 44 S LL4148WP
D806 093G 64 44 S LL4148WP
D801 093G 6433P BAV99
D802 093G 6433P BAV99
D803 093G 6433P BAV99
D804 093G 6433P BAV99
ZD921 093G 39S 15 T RLZ15B LLDS
ZD922 093G 39S 25 T RLZ5.1B LLDS
C209 067G 2151097NT KMY50VB1M-TP5 5*11.5
C210 067G 2151097NT KMY50VB1M-TP5 5*11.5
715G2098 1ASU AUDIO BOARD PCB
CN901 006G 31500 EYELET
IC904 056G 158 4 T H431BA
IC904 056G 158 12 KIA431A-AT/P TO-92
C938 065G 2K152 1T6052 1.5NF/2KV Y5P +-10%
C906 065G 2K152 1T6052 1.5NF/2KV Y5P +-10%
http://www.wjel.net
C908 067G215Y2207KT
FB901 071G 55 29 FERRITE BEAD
F901 084G 55 1W FUSE 4A 250V WICKMANN
D901 093G 6038P52T PS102R
D900 093G1100 1052T BA159GPT DO-41 CHENMKO
715G2538 1 POWER BOARD PCB
CAP 105℃ 22UF M 50V KINGNICHI
80
Page 81

19" LCD Color Monitor ASUS VW193T&S
12. Different Parts List
For VW193T
Diversity of T97AMADT8WUSD Compared with T97AMADD8WUSD
Location Part No. for TPV Description
040G 582680 1A CARTON LABEL
E089A 089G 728TAA D1 D-SUB CABLE TONGFU
E089B 089G402A18N IS POWER CORD
E089B 089G402A18N LS POWER CORD
Q40G 19N68012B RATING LABEL
Q40G000268017B SPLENDID LABEL
Q41G780068026B TW WARRANTY CARD NON ZBD
Q44G9064680 1A CARTON
045G 76 28 RN PE BAG FO MANUAL/BASE
Diversity of T97AMADC8WUSDN Compared with T97AMADD8WUSD
Location Part No. for TPV Description
E089A 089G 728GAA DB D-SUB
E089B 089G404A18N YH POWER CABLE
E089E 089G410A18N IS POWER CORD WALL-OUT FOR UK
089G412A18NIS3 POWER CORD WALL-OUT FOR AUSTRA
Q40G 19N68012B RATING LABEL
Q41G780068032A APAC WARRANTY CARD ZBD
Q44G9064680 1B CARTON
045G 76 28 RN PE BAG FO MANUAL/BASE
Diversity of T97AMADK8WUSD Compared with T97AMADD8WUSD
Location Location Location
E089B 089G402A18N YH POWER CABLE
Q40G 19N68012B RATING LABEL
http://www.wjel.net
Q40G000268017B SPLENDID LABEL
Q41G780068027A US WARRANTY CARD NON ZBD
Q44G9064680 1B CARTON
045G 76 28 RN PE BAG FO MANUAL/BASE
81
Page 82

19" LCD Color Monitor ASUS VW193T&S
Diversity of T97SMADD8WUSDN Compared with T97AMADD8WUSD
Location Location Location
089G 728HAA DB D-SUB
705GQ734207 MAIN FRAME ASS'Y(19")
A15G0216 3 MAINFRAME
750GLS90M3152N PANEL LTM190M2-L31 8TC(0TS) SZ SEC
CBPC7SMAUSQ1 MAIN BOARD
PWPC942SU3 POWER BOARD
R851 061G0603130 2F RST CHIPR 13 KOHM +-1% 1/10W
Diversity of T97SMADK8WUSDN Compared with T97AMADD8WUSD
Location Location Location
089G 728HAA DB D-SUB
E089B 089G402A18N LS POWER CORD
705GQ734207 MAIN FRAME ASS'Y(19")
A15G0216 3 MAINFRAME
750GLS90M3152N PANEL LTM190M2-L31 8TC(0TS) SZ SEC
CBPC7SMAUSQ1 MAIN BOARD
PWPC942SU3 POWER BOARD
R851 061G0603130 2F RST CHIPR 13 KOHM +-1% 1/10W
Q40G 19N68012B RATING LABEL
Q40G000268017B SPLENDID LABEL
Q41G780068027A US WARRANTY CARD NON ZBD
Q44G9064680 1B CARTON
045G 76 28 RN PE BAG FO MANUAL/BASE
http://www.wjel.net
82
Page 83

19" LCD Color Monitor ASUS VW193T&S
Diversity of T97AMADC8WUSDZ Compared with T97AMADD8WUSD
Location Location Location
E089A 089G 728GAA DB D-SUB
E089B 089G404A18N YH POWER CABLE
E089E 089G410A18N IS POWER CORD WALL-OUT FOR UK 32E1818020
089G412A18NIS3 POWER CORD WALL-OUT FOR AUSTRA 32E181805
M037 A37G0035 3 HINGE
E078 078G 322 9 G SPEAKER 8 OHM 1.5W L:230 MM 43X18MM
AUPC7QU5 AUDIO BOARD
C205 067G215Y4713RV LOW E.S.R 470UF +-20% 16V
C207 067G215Y4713RV LOW E.S.R 470UF +-20% 16V
C208 067T405V471 3P
CN201 088G 30214K PHONE JACK 5PIN
R207 061G 60210252T CFR 1K OHM +-5% 1/6W
R208 061G 60210252T CFR 1K OHM +-5% 1/6W
R201 061G 60218352T 18KOHM 5% 1/6
R203 061G 60218352T 18KOHM 5% 1/6
R210 061G 60220352T CFR 20K OHM+-5% 1/6W
R211 061G 60220352T CFR 20K OHM+-5% 1/6W
R202 061G 60220452T 200KOHM 5% 1/6W
R212 061G 60222452T 220KOHM 5% 1/6W
C204 064G178J474 0T6951 CL21X. 0.47UF 50V +-5%
C206 064G178J474 0T6951 CL21X. 0.47UF 50V +-5%
C211 065G 444101 5T 100 PF 10% 50V Y5P
C212 065G 444101 5T 100 PF 10% 50V Y5P
C203 065G 450104 7T 0.1UF +80-20% 50V Y5V
C213 067G215Y1097NT EC 1.0UF 50V KY50VB1M-TP5 5*11MM
EC 105℃ CAP 470UF M 16V
C210 067G215Y1097NT EC 1.0UF 50V KY50VB1M-TP5 5*11MM
C209 067G215Y1097NT EC 1.0UF 50V KY50VB1M-TP5 5*11MM
715G2709 1 3 AUDIO BOARD PCB
Q90G6258 2 HEAT SINK
CN701 033G3802 9B Y CONNECTOR 9P 2.0
C903 063G107K474 US 0.47UF +-10%
CN901 087G 501 37 S AC INLET ST-01DG-B2K-K
CN902 095G 825 9X504 WIRE HARNESS 9P(SCN)-9P(PLUG) 220MM
Q902 057G 417 4 PMBS3904/PHILIPS-SMT(04)
R929 061G0805102 RST CHIPR 1KOHM +-5% 1/8W
R921 061G1206102 RST CHIPR 1 KOHM +-5% 1/4W
R922 061G1206102 RST CHIPR 1 KOHM +-5% 1/4W
R923 061G1206102 RST CHIPR 1 KOHM +-5% 1/4W
http://www.wjel.net
83
Page 84

19" LCD Color Monitor ASUS VW193T&S
R928 061G1206102 RST CHIPR 1 KOHM +-5% 1/4W
R856 061G1206330 RST CHIPR 33 OHM +-5% 1/4W
R858 061G1206330 RST CHIPR 33 OHM +-5% 1/4W
C841 065G0805102 31 1000PF 50V NPO
C838 065G0805102 31 1000PF 50V NPO
C910 065G0805102 32 CHIP 1000P 50VX7R 0805
D903 093G 64 38 P BAW56
ZD902 093G 39S 61 T DIODE RLZ16B ROHM
T901 006G 31502 1.5MM RIVET
NR901 006G 31502 1.5MM RIVET
715G2538 3 POWER BOARD PCB
Q40G 19N68012B RATING LABEL
Q41G780068032A APAC WARRANTY CARD ZBD
Q44G9064680 1B CARTON
045G 76 28 RN PE BAG FOR MANUAL/BASE
Q41G780068033B QSG
Q70G9002680 1B CD MANUAL
http://www.wjel.net
84
Page 85

19" LCD Color Monitor ASUS VW193T&S
Diversity of T97AMADD8WUSDZ Compared with T97AMADD8WUSD
Location Location Location
M037 A37G0035 3 HINGE
E078 078G 322 9 G SPEAKER 8 OHM 1.5W L:230 MM 43X18MM
AUPC7QU5 AUDIO BOARD
C205 067G215Y4713RV LOW E.S.R 470UF +-20% 16V
C207 067G215Y4713RV LOW E.S.R 470UF +-20% 16V
C208 067T405V471 3P
CN201 088G 30214K PHONE JACK 5PIN
R207 061G 60210252T CFR 1K OHM +-5% 1/6W
R208 061G 60210252T CFR 1K OHM +-5% 1/6W
R201 061G 60218352T 18KOHM 5% 1/6
R203 061G 60218352T 18KOHM 5% 1/6
R210 061G 60220352T CFR 20K OHM+-5% 1/6W
R211 061G 60220352T CFR 20K OHM+-5% 1/6W
R202 061G 60220452T 200KOHM 5% 1/6W
R212 061G 60222452T 220KOHM 5% 1/6W
C204 064G178J474 0T6951 CL21X. 0.47UF 50V +-5%
C206 064G178J474 0T6951 CL21X. 0.47UF 50V +-5%
C211 065G 444101 5T 100 PF 10% 50V Y5P
C212 065G 444101 5T 100 PF 10% 50V Y5P
C203 065G 450104 7T 0.1UF +80-20% 50V Y5V
C213 067G215Y1097NT EC 1.0UF 50V KY50VB1M-TP5 5*11MM
EC 105℃ CAP 470UF M 16V
C209 067G215Y1097NT EC 1.0UF 50V KY50VB1M-TP5 5*11MM
C210 067G215Y1097NT EC 1.0UF 50V KY50VB1M-TP5 5*11MM
715G2709 1 3 AUDIO BOARD PCB
Q90G6258 2 HEAT SINK
CN701 033G3802 9B Y CONNECTOR 9P 2.0
C903 063G107K474 US 0.47UF +-10%
CN901 087G 501 37 S AC INLET ST-01DG-B2K-K
CN902 095G 825 9X504 WIRE HARNESS 9P(SCN)-9P(PLUG) 220MM
Q902 057G 417 4 PMBS3904/PHILIPS-SMT(04)
R929 061G0805102 RST CHIPR 1KOHM +-5% 1/8W
R921 061G1206102 RST CHIPR 1 KOHM +-5% 1/4W
R922 061G1206102 RST CHIPR 1 KOHM +-5% 1/4W
R923 061G1206102 RST CHIPR 1 KOHM +-5% 1/4W
R928 061G1206102 RST CHIPR 1 KOHM +-5% 1/4W
R856 061G1206330 RST CHIPR 33 OHM +-5% 1/4W
R858 061G1206330 RST CHIPR 33 OHM +-5% 1/4W
http://www.wjel.net
C841 065G0805102 31 1000PF 50V NPO
85
Page 86

19" LCD Color Monitor ASUS VW193T&S
C838 065G0805102 31 1000PF 50V NPO
C910 065G0805102 32 CHIP 1000P 50VX7R 0805
D903 093G 64 38 P BAW56
ZD902 093G 39S 61 T DIODE RLZ16B ROHM
T901 006G 31502 1.5MM RIVET
NR901 006G 31502 1.5MM RIVET
715G2538 3 POWER BOARD PCB
Q40G000268032A CHINA LABEL
Q41G780068033B QSG
Q70G9002680 1B CD MANUAL
http://www.wjel.net
86
Page 87

19" LCD Color Monitor ASUS VW193T&S
Diversity of T97SMADC8WUSDZ Compared with T97AMADD8WUSD
Location Location Location
089G 728HAA DB D-SUB
E089B 089G404A18N YH POWER CABLE
089G410A18N IS POWER CORD WALL-OUT FOR UK 32E1818020
089G412A18NIS3 POWER CORD WALL-OUT FOR AUSTRA 32E181805
M037 A37G0035 3 HINGE
705GQ734207 MAIN FRAME ASS'Y(19")
E078 078G 322 9 G SPEAKER 8 OHM 1.5W L:230 MM 43X18MM
A15G0216 3 MAINFRAME
750GLS90M3152N PANEL LTM190M2-L31 8TC(0TS) SZ SEC
AUPC7QU5 AUDIO BOARD
C205 067G215Y4713RV LOW E.S.R 470UF +-20% 16V
C207 067G215Y4713RV LOW E.S.R 470UF +-20% 16V
C208 067T405V471 3P
CN201 088G 30214K PHONE JACK 5PIN
R207 061G 60210252T CFR 1K OHM +-5% 1/6W
R208 061G 60210252T CFR 1K OHM +-5% 1/6W
R201 061G 60218352T 18KOHM 5% 1/6
R203 061G 60218352T 18KOHM 5% 1/6
R210 061G 60220352T CFR 20K OHM+-5% 1/6W
R211 061G 60220352T CFR 20K OHM+-5% 1/6W
R202 061G 60220452T 200KOHM 5% 1/6W
R212 061G 60222452T 220KOHM 5% 1/6W
C204 064G178J474 0T6951 CL21X. 0.47UF 50V +-5%
C206 064G178J474 0T6951 CL21X. 0.47UF 50V +-5%
C211 065G 444101 5T 100 PF 10% 50V Y5P
C212 065G 444101 5T 100 PF 10% 50V Y5P
C203 065G 450104 7T 0.1UF +80-20% 50V Y5V
C210 067G215Y1097NT EC 1.0UF 50V KY50VB1M-TP5 5*11MM
C209 067G215Y1097NT EC 1.0UF 50V KY50VB1M-TP5 5*11MM
http://www.wjel.net
EC 105℃ CAP 470UF M 16V
C213 067G215Y1097NT EC 1.0UF 50V KY50VB1M-TP5 5*11MM
715G2709 1 3 AUDIO BOARD PCB
Q90G6258 2 HEAT SINK
CBPC7SMAUSQ1 MAIN BOARD
CN701 033G3802 9B Y CONNECTOR 9P 2.0
PWPC942SU3 POWER BOARD
C903 063G107K474 US 0.47UF +-10%
CN901 087G 501 37 S AC INLET ST-01DG-B2K-K
CN902 095G 825 9X504 WIRE HARNESS 9P(SCN)-9P(PLUG) 220MM
87
Page 88

19" LCD Color Monitor ASUS VW193T&S
Q902 057G 417 4 PMBS3904/PHILIPS-SMT(04)
R851 061G0603130 2F RST CHIPR 13 KOHM +-1% 1/10W
R929 061G0805102 RST CHIPR 1KOHM +-5% 1/8W
R921 061G1206102 RST CHIPR 1 KOHM +-5% 1/4W
R922 061G1206102 RST CHIPR 1 KOHM +-5% 1/4W
R923 061G1206102 RST CHIPR 1 KOHM +-5% 1/4W
R928 061G1206102 RST CHIPR 1 KOHM +-5% 1/4W
R856 061G1206330 RST CHIPR 33 OHM +-5% 1/4W
R858 061G1206330 RST CHIPR 33 OHM +-5% 1/4W
C841 065G0805102 31 1000PF 50V NPO
C838 065G0805102 31 1000PF 50V NPO
C910 065G0805102 32 CHIP 1000P 50VX7R 0805
D903 093G 64 38 P BAW56
ZD902 093G 39S 61 T DIODE RLZ16B ROHM
NR901 006G 31502 1.5MM RIVET
T901 006G 31502 1.5MM RIVET
715G2538 3 POWER BOARD PCB
Q40G 19N68012B RATING LABEL
Q41G780068032A APAC WARRANTY CARD ZBD
Q44G9064680 1B CARTON
045G 76 28 RN PE BAG FOR MANUAL/BASE
Q41G780068033B QSG
Q70G9002680 1B CD MANUAL
http://www.wjel.net
88
Page 89

19" LCD Color Monitor ASUS VW193T&S
Diversity of T97SMADD8WUSDZ Compared with T97AMADD8WUSD
Location Location Location
089G 728HAA DB D-SUB
M037 A37G0035 3 HINGE
705GQ734207 MAIN FRAME ASS'Y(19")
E078 078G 322 9 G SPEAKER 8 OHM 1.5W L:230 MM 43X18MM
A15G0216 3 MAINFRAME
750GLS90M3152N PANEL LTM190M2-L31 8TC(0TS) SZ SEC
AUPC7QU5 AUDIO BOARD
C205 067G215Y4713RV LOW E.S.R 470UF +-20% 16V
C207 067G215Y4713RV LOW E.S.R 470UF +-20% 16V
C208 067T405V471 3P
CN201 088G 30214K PHONE JACK 5PIN
R207 061G 60210252T CFR 1K OHM +-5% 1/6W
R208 061G 60210252T CFR 1K OHM +-5% 1/6W
R201 061G 60218352T 18KOHM 5% 1/6
R203 061G 60218352T 18KOHM 5% 1/6
R210 061G 60220352T CFR 20K OHM+-5% 1/6W
R211 061G 60220352T CFR 20K OHM+-5% 1/6W
R202 061G 60220452T 200KOHM 5% 1/6W
R212 061G 60222452T 220KOHM 5% 1/6W
C204 064G178J474 0T6951 CL21X. 0.47UF 50V +-5%
C206 064G178J474 0T6951 CL21X. 0.47UF 50V +-5%
C211 065G 444101 5T 100 PF 10% 50V Y5P
C212 065G 444101 5T 100 PF 10% 50V Y5P
C203 065G 450104 7T 0.1UF +80-20% 50V Y5V
C213 067G215Y1097NT EC 1.0UF 50V KY50VB1M-TP5 5*11MM
EC 105℃ CAP 470UF M 16V
C209 067G215Y1097NT EC 1.0UF 50V KY50VB1M-TP5 5*11MM
C210 067G215Y1097NT EC 1.0UF 50V KY50VB1M-TP5 5*11MM
715G2709 1 3 AUDIO BOARD PCB
Q90G6258 2 HEAT SINK
CBPC7SMAUSQ1 MAIN BOARD
CN701 033G3802 9B Y CONNECTOR 9P 2.0
PWPC942SU3 POWER BOARD
C903 063G107K474 US 0.47UF +-10%
CN901 087G 501 37 S AC INLET ST-01DG-B2K-K
CN902 095G 825 9X504 WIRE HARNESS 9P(SCN)-9P(PLUG) 220MM
Q902 057G 417 4 PMBS3904/PHILIPS-SMT(04)
R851 061G0603130 2F RST CHIPR 13 KOHM +-1% 1/10W
R929 061G0805102 RST CHIPR 1KOHM +-5% 1/8W
http://www.wjel.net
89
Page 90

19" LCD Color Monitor ASUS VW193T&S
R921 061G1206102 RST CHIPR 1 KOHM +-5% 1/4W
R922 061G1206102 RST CHIPR 1 KOHM +-5% 1/4W
R923 061G1206102 RST CHIPR 1 KOHM +-5% 1/4W
R928 061G1206102 RST CHIPR 1 KOHM +-5% 1/4W
R856 061G1206330 RST CHIPR 33 OHM +-5% 1/4W
R858 061G1206330 RST CHIPR 33 OHM +-5% 1/4W
C841 065G0805102 31 1000PF 50V NPO
C838 065G0805102 31 1000PF 50V NPO
C910 065G0805102 32 CHIP 1000P 50VX7R 0805
D903 093G 64 38 P BAW56
ZD902 093G 39S 61 T DIODE RLZ16B ROHM
T901 006G 31502 1.5MM RIVET
NR901 006G 31502 1.5MM RIVET
715G2538 3 POWER BOARD PCB
Q40G000268032A CHINA LABEL
Q41G780068033B QSG
Q70G9002680 1B CD MANUAL
http://www.wjel.net
90
Page 91

19" LCD Color Monitor ASUS VW193T&S
Diversity of T97SMADC8WUSDN Compared with T97AMADD8WUSD
Location Location Location
089G 728HAA DB D-SUB
E089B 089G404A18N YH POWER CABLE
089G410A18N IS
E08901 089G412A18NYH3 POWER CORD
M037 A37G0035 3 HINGE
705GQ734207 MAIN FRAME ASS'Y(19")
E078 078G 322 9 G SPEAKER 8 OHM 1.5W L:230 MM 43X18MM
A15G0216 3 MAINFRAME
750GLS90M3152N PANEL LTM190M2-L31 8TC(0TS) SZ SEC
AUPC7QU5 AUDIO BOARD
C205 067G215Y4713RV LOW E.S.R 470UF +-20% 16V
C207 067G215Y4713RV LOW E.S.R 470UF +-20% 16V
C208 067T405V471 3P
CN201 088G 30214K PHONE JACK 5PIN
R207 061G 60210252T CFR 1K OHM +-5% 1/6W
R208 061G 60210252T CFR 1K OHM +-5% 1/6W
R201 061G 60218352T 18KOHM 5% 1/6
R203 061G 60218352T 18KOHM 5% 1/6
POWER CORD 32E1818020(与 TPV 共用)
EC 105℃ CAP 470UF M 16V
R210 061G 60220352T CFR 20K OHM+-5% 1/6W
R211 061G 60220352T CFR 20K OHM+-5% 1/6W
R202 061G 60220452T 200KOHM 5% 1/6W
R212 061G 60222452T 220KOHM 5% 1/6W
C204 064G178J474 0T6951 CL21X. 0.47UF 50V +-5%
C206 064G178J474 0T6951 CL21X. 0.47UF 50V +-5%
C211 065G 444101 5T 100 PF 10% 50V Y5P
C212 065G 444101 5T 100 PF 10% 50V Y5P
C203 065G 450104 7T 0.1UF +80-20% 50V Y5V
C210 067G215Y1097NT EC 1.0UF 50V KY50VB1M-TP5 5*11MM
C209 067G215Y1097NT EC 1.0UF 50V KY50VB1M-TP5 5*11MM
C213 067G215Y1097NT EC 1.0UF 50V KY50VB1M-TP5 5*11MM
715G2709 1 3 AUDIO BOARD PCB
Q90G6258 2 HEAT SINK
CBPC7SMAUSQ1 MAIN BOARD
CN701 033G3802 9B Y CONNECTOR 9P 2.0
http://www.wjel.net
PWPC942SU3 POWER BOARD
C903 063G107K474 US 0.47UF +-10%
C801 065G 6J1006ET 10PF 5% SL 6KV
C811 065G 6J1006ET 10PF 5% SL 6KV
91
Page 92

19" LCD Color Monitor ASUS VW193T&S
CN901 087G 501 37 S AC INLET ST-01DG-B2K-K
CN902 095G 825 9X504 WIRE HARNESS 9P(SCN)-9P(PLUG) 220MM
Q902 057G 417 4 PMBS3904/PHILIPS-SMT(04)
R851 061G0603130 2F RST CHIPR 13 KOHM +-1% 1/10W
R929 061G0805102 RST CHIPR 1KOHM +-5% 1/8W
R921 061G1206102 RST CHIPR 1 KOHM +-5% 1/4W
R922 061G1206102 RST CHIPR 1 KOHM +-5% 1/4W
R923 061G1206102 RST CHIPR 1 KOHM +-5% 1/4W
R928 061G1206102 RST CHIPR 1 KOHM +-5% 1/4W
R856 061G1206330 RST CHIPR 33 OHM +-5% 1/4W
R858 061G1206330 RST CHIPR 33 OHM +-5% 1/4W
C841 065G0805102 31 1000PF 50V NPO
C838 065G0805102 31 1000PF 50V NPO
C910 065G0805102 32 CHIP 1000P 50VX7R 0805
D808 093G 64 38 P BAW56
D805 093G 64 38 P BAW56
D903 093G 64 38 P BAW56
ZD902 093G 39S 61 T DIODE RLZ16B ROHM
NR901 006G 31502 1.5MM RIVET
T901 006G 31502 1.5MM RIVET
D900 093G1100 1152T DIODE PR1007R 1A/1000V DO-41
715G2538 3 POWER BOARD PCB
Q40G 19N68012B RATING LABEL
Q41G780068032A APAC WARRANTY CARD ZBD
Q44G9064680 1C ASUS 19W CARTON
045G 76 28 RN PE BAG FOR MANUAL
Q41G780068033B QSG
Q70G9002680 1B CD MANUAL
http://www.wjel.net
92
Page 93

19" LCD Color Monitor ASUS VW193T&S
Diversity of T97SMADC8WUSDZ Compared with T97AMADD8WUSD
Location Part No. Description
052G 1150505 INSULATING TAPE
070GHDCP500HDC HDCP CODE
E08901 089G 728HAA DB D-SUB
E089B 089G404A18N YH POWER CORD(32E1818018/32-D022217)
E08902 089G410A18N IS POWER CORD 32E1818020
089G412A18NIS3 POWER CORD/32E1818058
M037 A37G0035 3 HINGE
705GQ734207 MAIN FRAME ASS'Y(19")
E07801 078G 322 9 G SPEAKER 8 OHM 1.5W L:230 MM 43X18MM
A15G0216 3 MAINFRAME
E750 750GLS90M3152N PANEL LTM190M2-L31 8TC(0TS) SZ SEC
AUPC7QU5 AUDIO BOARD
C205 067G215Y4713RV LOW E.S.R 470UF +-20% 16V
C207 067G215Y4713RV LOW E.S.R 470UF +-20% 16V
C208 067T405V471 3P
CN201 088G 30214K PHONE JACK 5PIN
R207 061G 60210252T CFR 1K OHM +-5% 1/6W
R208 061G 60210252T CFR 1K OHM +-5% 1/6W
R201 061G 60218352T 18KOHM 5% 1/6
R203 061G 60218352T 18KOHM 5% 1/6
R210 061G 60220352T CFR 20K OHM+-5% 1/6W
R211 061G 60220352T CFR 20K OHM+-5% 1/6W
R202 061G 60220452T 200KOHM 5% 1/6W
R212 061G 60222452T 220KOHM 5% 1/6W
C206 064G178J474 0T6951 CL21X. 0.47UF 50V +-5%
C204 064G178J474 0T6951 CL21X. 0.47UF 50V +-5%
C211 065G 444101 5T 100 PF 10% 50V Y5P
C212 065G 444101 5T 100 PF 10% 50V Y5P
C203 065G 450104 7T 0.1UF +80-20% 50V Y5V
C213 067G215Y1097NT EC 1.0UF 50V KY50VB1M-TP5 5*11MM
http://www.wjel.net
EC 105℃ CAP 470UF M 16V
C209 067G215Y1097NT EC 1.0UF 50V KY50VB1M-TP5 5*11MM
C210 067G215Y1097NT EC 1.0UF 50V KY50VB1M-TP5 5*11MM
715G2709 1 3 AUDIO BOARD PCB FR-1 25*116MM 6PCS/PNL
Q90G6258 2 HEAT SINK
CBPC7SMAUSQ1 MAIN BOARD
CN701 033G3802 9B Y CONNECTOR 9P 2.0
Q402 057G 417511 MMBT3904
Q405 057G 417511 MMBT3904
93
Page 94

19" LCD Color Monitor ASUS VW193T&S
Q701 057G 417511 MMBT3904
Q702 057G 417511 MMBT3904
Q403 057G 417512 MMBT3906
Q404 057G 417512 MMBT3906
Q704 057G 417512 MMBT3906
LED101 081G 14 12 GP LED
PWPC942SU3 POWER BOARD
C903 063G107K474 US 0.47UF +-10%
C801 065G 6J1006ET 10PF 5% SL 6KV
C811 065G 6J1006ET 10PF 5% SL 6KV
CN901 087G 501 37 S AC INLET ST-01DG-B2K-K
CN902 095G 825 9X504 WIRE HARNESS 9P(SCN)-9P(PLUG) 220MM
Q902 057G 417 4 PMBS3904/PHILIPS-SMT(04)
R851 061G0603130 2F RST CHIPR 13 KOHM +-1% 1/10W
R929 061G0805102 RST CHIPR 1KOHM +-5% 1/8W
R967 061G1206000 4 RST CHIPR 0 OHM +-5% 1/4W
F902 061G1206000 4 RST CHIPR 0 OHM +-5% 1/4W
F801 061G1206000 4 RST CHIPR 0 OHM +-5% 1/4W
R921 061G1206102 RST CHIPR 1 KOHM +-5% 1/4W
R922 061G1206102 RST CHIPR 1 KOHM +-5% 1/4W
R923 061G1206102 RST CHIPR 1 KOHM +-5% 1/4W
R928 061G1206102 RST CHIPR 1 KOHM +-5% 1/4W
R855 061G1206150 RST CHIPR 15 OHM +-5% 1/4W
R857 061G1206150 RST CHIPR 15 OHM +-5% 1/4W
R856 061G1206150 RST CHIPR 15 OHM +-5% 1/4W
R858 061G1206150 RST CHIPR 15 OHM +-5% 1/4W
C910 065G0805102 32 CHIP 1000P 50VX7R 0805
C839 065G0805152 31 1.5NF/50V
C840 065G0805152 31 1.5NF/50V
C838 065G0805152 31 1.5NF/50V
C841 065G0805152 31 1.5NF/50V
D808 093G 64 38 P BAW56
http://www.wjel.net
D805 093G 64 38 P BAW56
D903 093G 64 38 P BAW56
ZD902 093G 39S 61 T DIODE RLZ16B ROHM
T901 006G 31502 1.5MM RIVET
NR901 006G 31502 1.5MM RIVET
C906 065G 2K152 1T6921 1.5NF/2KV Y5P +-10%
C938 065G 2K152 1T6921 1.5NF/2KV Y5P +-10%
D900 093G1100 1152T DIODE PR1007R 1A/1000V DO-41
94
Page 95

19" LCD Color Monitor ASUS VW193T&S
715G2538 4 POWER BOARD PCB FR-1 160*124MM SS
Q34FPE19P07 CASE EEL19
071FPE19301 03 FP2 EEL 19 19T24V
Q34FPE19P07 CASE EEL19
071FPE19301 03 FP2 EEL 19 19T24V
Q07G 8 5 10 COMPOUND PALLET
Q40G 19N68012B RATING LABEL
Q40G0001624 4A PALLET LABEL
Q40G000268048A SPLENDID ZBD LABEL
Q41G780068032B APAC WARRANTY CARD ZBD
Q44G9064680 1C ASUS 19W CARTON
045G 76 28 RN PE BAG FOR MANUAL
Q41G780068037C QSG
Q70G9002680 1B CD MANUAL
Diversity of T974MADC8WUSDZ Compared with T97AMADD8WUSD
Location Part No. Description
052G 1150505 INSULATING TAPE
E08902 089G 728GAA DB D-SUB
E08903 089G1748HAA AC DVI CABLE
E08901 089G404A18N YH POWER CORD(32E1818018/32-D022217)
E08911 089G410A18N IS POWER CORD 32E1818020
089G412A18NIS3 POWER CORD/32E1818058
E09502 095G801412X 80 WIRE HARNESS
M037 A37G0035 3 HINGE
705GQ834042 19" LCD MAIN FRAME
E078 078G 322 9 G SPEAKER 8 OHM 1.5W L:230 MM 43X18MM
A15G0216 10 MAINFRAME FOR AU-TPV(TPM190-A1)
E750 750GLV90W1011N PANEL TPM190A1(PW01) V001 FQ TPV
AUPC7QU5 AUDIO BOARD
C205 067G215Y4713RV LOW E.S.R 470UF +-20% 16V
http://www.wjel.net
C207 067G215Y4713RV LOW E.S.R 470UF +-20% 16V
C208 067T405V471 3P
CN201 088G 30214K PHONE JACK 5PIN
R207 061G 60210252T CFR 1K OHM +-5% 1/6W
R208 061G 60210252T CFR 1K OHM +-5% 1/6W
R201 061G 60218352T 18KOHM 5% 1/6
R203 061G 60218352T 18KOHM 5% 1/6
R210 061G 60220352T CFR 20K OHM+-5% 1/6W
EC 105℃ CAP 470UF M 16V
95
Page 96

19" LCD Color Monitor ASUS VW193T&S
R211 061G 60220352T CFR 20K OHM+-5% 1/6W
R202 061G 60220452T 200KOHM 5% 1/6W
R212 061G 60222452T 220KOHM 5% 1/6W
C204 064G178J474 0T6951 CL21X. 0.47UF 50V +-5%
C206 064G178J474 0T6951 CL21X. 0.47UF 50V +-5%
C211 065G 444101 5T 100 PF 10% 50V Y5P
C212 065G 444101 5T 100 PF 10% 50V Y5P
C203 065G 450104 7T 0.1UF +80-20% 50V Y5V
C210 067G215Y1097NT EC 1.0UF 50V KY50VB1M-TP5 5*11MM
C213 067G215Y1097NT EC 1.0UF 50V KY50VB1M-TP5 5*11MM
C209 067G215Y1097NT EC 1.0UF 50V KY50VB1M-TP5 5*11MM
715G2709 1 3 AUDIO BOARD PCB FR-1 25*116MM 6PCS/PNL
Q90G6258 2 HEAT SINK
CN701 033G3802 9B Y CONNECTOR 9P 2.0
Q402 057G 417511 MMBT3904
Q405 057G 417511 MMBT3904
Q701 057G 417511 MMBT3904
Q702 057G 417511 MMBT3904
Q403 057G 417512 MMBT3906
Q404 057G 417512 MMBT3906
Q704 057G 417512 MMBT3906
LED101 081G 14 12 GP LED
C903 063G107K474 US 0.47UF +-10%
C811 065G 6J1006ET 10PF 5% SL 6KV
C801 065G 6J1006ET 10PF 5% SL 6KV
CN901 087G 501 37 S AC INLET ST-01DG-B2K-K
CN902 095G 825 9X504 WIRE HARNESS 9P(SCN)-9P(PLUG) 220MM
Q902 057G 417 4 PMBS3904/PHILIPS-SMT(04)
R929 061G0805102 RST CHIPR 1KOHM +-5% 1/8W
R967 061G1206000 4 RST CHIPR 0 OHM +-5% 1/4W
F902 061G1206000 4 RST CHIPR 0 OHM +-5% 1/4W
F801 061G1206000 4 RST CHIPR 0 OHM +-5% 1/4W
http://www.wjel.net
R921 061G1206102 RST CHIPR 1 KOHM +-5% 1/4W
R922 061G1206102 RST CHIPR 1 KOHM +-5% 1/4W
R923 061G1206102 RST CHIPR 1 KOHM +-5% 1/4W
R928 061G1206102 RST CHIPR 1 KOHM +-5% 1/4W
R855 061G1206150 RST CHIPR 15 OHM +-5% 1/4W
R857 061G1206150 RST CHIPR 15 OHM +-5% 1/4W
R856 061G1206150 RST CHIPR 15 OHM +-5% 1/4W
R858 061G1206150 RST CHIPR 15 OHM +-5% 1/4W
96
Page 97

19" LCD Color Monitor ASUS VW193T&S
C910 065G0805102 32 CHIP 1000P 50VX7R 0805
C841 065G0805152 31 1.5NF/50V
C838 065G0805152 31 1.5NF/50V
C840 065G0805152 31 1.5NF/50V
C839 065G0805152 31 1.5NF/50V
D903 093G 64 38 P BAW56
D805 093G 64 38 P BAW56
D808 093G 64 38 P BAW56
ZD902 093G 39S 61 T DIODE RLZ16B ROHM
NR901 006G 31502 1.5MM RIVET
T901 006G 31502 1.5MM RIVET
C938 065G 2K152 1T6921 1.5NF/2KV Y5P +-10%
C906 065G 2K152 1T6921 1.5NF/2KV Y5P +-10%
D900 093G1100 1152T DIODE PR1007R 1A/1000V DO-41
715G2538 4 POWER BOARD PCB FR-1 160*124MM SS
Q34FPE19P07 CASE EEL19
071FPE19301 03 FP2 EEL 19 19T24V
Q34FPE19P07 CASE EEL19
071FPE19301 03 FP2 EEL 19 19T24V
Q07G 8 5 10 COMPOUND PALLET
Q40G0001624 4A PALLET LABEL
Q40G000268048A SPLENDID ZBD LABEL
Q41G780068032B APAC WARRANTY CARD ZBD
Q44G9064680 1C ASUS 19W CARTON
E09501 S95G801830154 LVDS ASS'Y
045G 76 28 RN PE BAG FOR MANUAL
070GHDCP500HDC HDCP CODE
E08904 089G 17356G554 AUDIO CABLE
Q41G780068037C QSG
Q70G9002680 1B CD MANUAL
Q40G 19N68012B RATING LABEL
http://www.wjel.net
Diversity of T974MADY8WUSDZ Compared with T97AMADD8WUSD
Location Part No. Description
052G 1150505 INSULATING TAPE
070GHDCP500HDC HDCP CODE
M037 A37G0035 3 HINGE
705GQ834042 19" LCD MAIN FRAME
E078 078G 322 9 G SPEAKER 8 OHM 1.5W L:230 MM 43X18MM
97
Page 98

19" LCD Color Monitor ASUS VW193T&S
A15G0216 10 MAINFRAME FOR AU-TPV(TPM190-A1)
E750L 750GLV90W1011N PANEL TPM190A1(PW01) V001 FQ TPV
AUPC7QU5 AUDIO BOARD
C207 067G215Y4713RV LOW E.S.R 470UF +-20% 16V
C205 067G215Y4713RV LOW E.S.R 470UF +-20% 16V
C208 067T405V471 3P
CN201 088G 30214K PHONE JACK 5PIN
R207 061G 60210252T CFR 1K OHM +-5% 1/6W
R208 061G 60210252T CFR 1K OHM +-5% 1/6W
R201 061G 60218352T 18KOHM 5% 1/6
R203 061G 60218352T 18KOHM 5% 1/6
R210 061G 60220352T CFR 20K OHM+-5% 1/6W
R211 061G 60220352T CFR 20K OHM+-5% 1/6W
R202 061G 60220452T 200KOHM 5% 1/6W
R212 061G 60222452T 220KOHM 5% 1/6W
C204 064G178J474 0T6951 CL21X. 0.47UF 50V +-5%
C206 064G178J474 0T6951 CL21X. 0.47UF 50V +-5%
C211 065G 444101 5T 100 PF 10% 50V Y5P
C212 065G 444101 5T 100 PF 10% 50V Y5P
C203 065G 450104 7T 0.1UF +80-20% 50V Y5V
C213 067G215Y1097NT EC 1.0UF 50V KY50VB1M-TP5 5*11MM
EC 105℃ CAP 470UF M 16V
C209 067G215Y1097NT EC 1.0UF 50V KY50VB1M-TP5 5*11MM
C210 067G215Y1097NT EC 1.0UF 50V KY50VB1M-TP5 5*11MM
715G2709 1 3 AUDIO BOARD PCB FR-1 25*116MM 6PCS/PNL
Q90G6258 2 HEAT SINK
CN701 033G3802 9B Y CONNECTOR 9P 2.0
Q402 057G 417511 MMBT3904
Q405 057G 417511 MMBT3904
Q701 057G 417511 MMBT3904
Q702 057G 417511 MMBT3904
Q403 057G 417512 MMBT3906
Q404 057G 417512 MMBT3906
Q704 057G 417512 MMBT3906
LED101 081G 14 12 GP LED
C903 063G107K474 US 0.47UF +-10%
C811 065G 6J1006ET 10PF 5% SL 6KV
C801 065G 6J1006ET 10PF 5% SL 6KV
http://www.wjel.net
CN901 087G 501 37 S AC INLET ST-01DG-B2K-K
CN902 095G 825 9X504 WIRE HARNESS 9P(SCN)-9P(PLUG) 220MM
Q902 057G 417 4 PMBS3904/PHILIPS-SMT(04)
98
Page 99

19" LCD Color Monitor ASUS VW193T&S
R929 061G0805102 RST CHIPR 1KOHM +-5% 1/8W
R967 061G1206000 4 RST CHIPR 0 OHM +-5% 1/4W
F902 061G1206000 4 RST CHIPR 0 OHM +-5% 1/4W
F801 061G1206000 4 RST CHIPR 0 OHM +-5% 1/4W
R921 061G1206102 RST CHIPR 1 KOHM +-5% 1/4W
R922 061G1206102 RST CHIPR 1 KOHM +-5% 1/4W
R923 061G1206102 RST CHIPR 1 KOHM +-5% 1/4W
R928 061G1206102 RST CHIPR 1 KOHM +-5% 1/4W
R855 061G1206150 RST CHIPR 15 OHM +-5% 1/4W
R857 061G1206150 RST CHIPR 15 OHM +-5% 1/4W
R856 061G1206150 RST CHIPR 15 OHM +-5% 1/4W
R858 061G1206150 RST CHIPR 15 OHM +-5% 1/4W
C910 065G0805102 32 CHIP 1000P 50VX7R 0805
C841 065G0805152 31 1.5NF/50V
C838 065G0805152 31 1.5NF/50V
C840 065G0805152 31 1.5NF/50V
C839 065G0805152 31 1.5NF/50V
D903 093G 64 38 P BAW56
D805 093G 64 38 P BAW56
D808 093G 64 38 P BAW56
ZD902 093G 39S 61 T DIODE RLZ16B ROHM
NR901 006G 31502 1.5MM RIVET
T901 006G 31502 1.5MM RIVET
C906 065G 2K152 1T6921 1.5NF/2KV Y5P +-10%
C938 065G 2K152 1T6921 1.5NF/2KV Y5P +-10%
D900 093G1100 1152T DIODE PR1007R 1A/1000V DO-41
715G2538 4 POWER BOARD PCB FR-1 160*124MM SS
Q34FPE19P07 CASE EEL19
071FPE19301 03 FP2 EEL 19 19T24V
Q34FPE19P07 CASE EEL19
071FPE19301 03 FP2 EEL 19 19T24V
http://www.wjel.net
Q07G 8 5 10 COMPOUND PALLET
Q40G0001624 4A PALLET LABEL
Q40G000268032B CHINA LABEL
Q40G000268048A SPLENDID ZBD LABEL
Q41G780068024B CHINA WARRANTY CARD ZBD
Q45G2007C0108A PE BAG FOR CARTON
Q41G780068037C QSG
Q70G9002680 1B CD MANUAL
99
Page 100

19" LCD Color Monitor ASUS VW193T&S
For VW193S
Diversity of T97AMWDB8WUSA Compared with T97AMWDB8WUEA
Location Part No. for TPV Description
E089C 089G 17356G553 AUDIO CABLE 1800MM
E089C 089G 17356T553 AUDIO CABLE
E089C 089G 17356X553 AUDIO CABLE
Diversity of T97AMWDT8WUSA Compared with T97AMWDB8WUEA
Location Part No. for TPV Description
E089B 089G402A18N IS POWER CORD
E089B 089G402A18N LS POWER CORD
E089B 089G402A18N YH POWER CABLE
Q41G780068026B TW WARRANTY CARD NON ZBD
040G 582680 1A CARTON LABEL
Diversity of T97AMWDB8WUSA Compared with T97AMWDB8WUEA
Location Part No. for TPV Description
E089C 089G 17356X553 AUDIO CABLE
Diversity of T97SMWDB8WUEAN Compared with T97AMWDB8WUEA
Location Location Location
089G 728HAA DB D-SUB
089G410A18N LS POWER CORD
705GQ734206 MAIN FRAME ASS'Y(19")
A15G0216 4 MAINFRAME
E750L 750GLS90M3152N PANEL LTM190M2-L31 8TC(0TS) SZ SEC
CBPC7SMWUSQ2 MAIN BOARD
http://www.wjel.net
PWPC942SU3 POWER BOARD
R851 061G0603130 2F RST CHIPR 13 KOHM +-1% 1/10W
100