
1
-+
2
3
2
3
1
4
VAR901
NC
2
3
1
4
C903
0.47uF/275V
R902
R901
680KΩ 1/4W
680KΩ 1/4W
3
BD901
4A 800V
4
L902
73L 174-65-LS
L901
2.0MH
R903
680KΩ 1/4W
NR901
NTCR
12
C905
100uF/450V
C901
1000PF/250V
C902
1000PF/250V
12
t
F901
FUSE
!
+
ZD906
Over voltage protection
1 2
R941
NC
IC901
LD7575
R913
100K 0805
NC
C913
NC
R931
100KΩ 1/4W
R904
100KΩ 1/4W
R938
100KΩ 1/4W
C908
0.1uF
8
HV
LD7575
N.C
1 3
RT CS
472
GND
OUT
ZD907
6
VCC
COMP
NC
R939
NC
NC
IC904
1 2
5
ZD905
NC
TO PIN3
22Ω 1/4W
TO PIN3
1 2
R910
ZD904
RLZ18B
+
D904
1N4148W
1KΩ 1/4W
C909
220pF
D903
0Ω 1/4W
C907
NC
1 2
R911
C910
470pF/50V
C930
0.0015uF/2KV
R912
10K 0805
R905
100K 2W
D901
FR107
D902
R909
FR103
5.1Ω 1/4W
+
C906
22UF/50V
Q903
STP10NK70ZFP
12
FB901
BEAD
Over current protection
R914
0.47 2W
47 1206
!
80GL17T 37 L GP
T901
6
4
2
1
C900
0.0022UF
R919
470Ω 1/4W
12
43
IC902
PC123X2YFZOF
R906
95
10
7
8
11
12
IC903
KIA431A-AT/P
3
1
D908
SP20150
2
3
1
JUMP
D909
SP20100
2
C932
0.0015uF/2KV
C933
0.0015uF/2KV
R936
100 1206
R916
100 1206
R920
1K 0805
C918
0.1uF
R921
1K 0805
R934
47 1206
R935
47 1206
C934
470uF/25V
R937
100 1206
C931
1000PF/500V
+
C936
+
C935
470uF/25V
Over voltage protection
ZD901
RLZ13B
1 2
R926
2K 0805
1 2
+
ZD902
RLZ5.6B
+
C912
470uF/25V
C904
470uF/25V
R927
10KΩ 1/4W
3.6K 0805 1%
C919
0.1uF
R922
1K 0805
R925
L903
L904
3.5UH
470UF/25V
3.5UH
+
C937
+
C911
470UF/25V
R923
33K 0805 1%
R924
2.4K 0805 1%
1 2
ZD903
PTZ9.1B
ON/OFF
F902
FUSE
DIM
C916
0.1uF
F903
FUSE
12
11
10
C917
0.1uF
+12V
+5V
CN902
ON/OFF
DIM
NC
9
GND
8
GND
7
GND
6
GND
5
GND
4
+5V
3
+5V
2
+12V
1
+12V
CN901
SOCKET
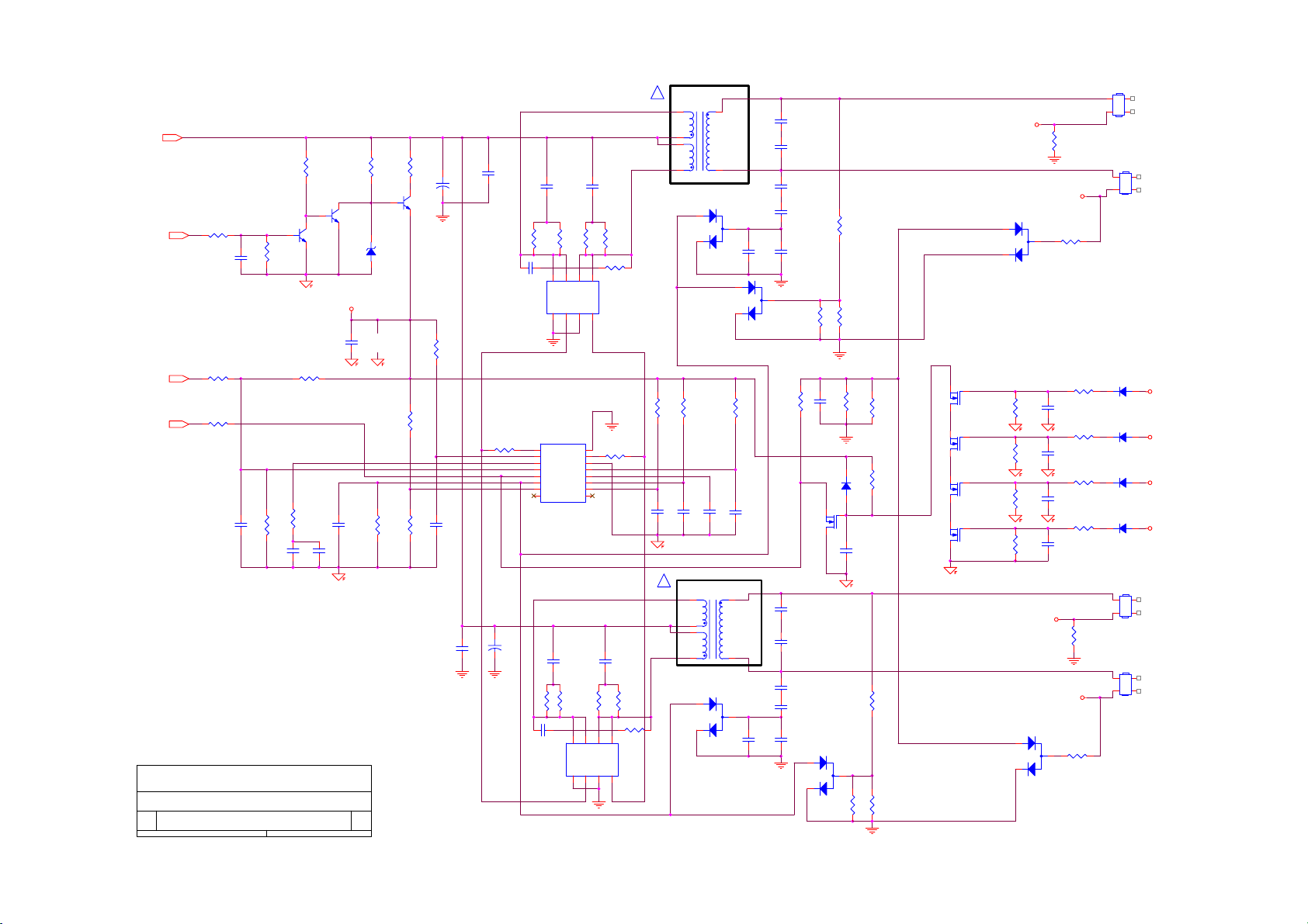
AOC (Top Victory) Electronics Co., Ltd.
Title
1.POWER OUTPUT 12V & 5 V
Size Document Number Rev
Friday, July 21, 2006
Date: Sheet of
715G1899 1 HP
11
1

PT801
!
80GL19T 8 DN GP
5
7
+12V
R804
R802
300KΩ 1/8W
10K 0805
Q802
R803
10K 0805
ON/OFF
DIM R853
PID
R808
200K 0805
R801
NC
C803
0.01uF
C801
0.1uF
R811
R806
10K 0805
47K 0805
C804
1uF/25V
10K 0805
Q801
PMBS3904
1uF/25V
R809
180KΩ 1/8W
R812
C840
C814
0.22uF/25V
PMBS3904
VCC
C805
1000pF
1 2
AOC (Top Victory) Electronics Co., Ltd.
Title
Size Document Number Rev
715G1899 1 HP
Friday, July 21, 2006
Date: Sheet of
11
1
ZD801
RLZ5.6B
R813
1MΩ 1/8W
R805
470Ω 1/4W
Q803
PMBS3904
R810
1MΩ 1/8W
R814
750KΩ 1/8W
+
C811
470UF/25V
R807
22Ω 1/4W
C806
1uF/25V
C829
0.1uF
C828
0.1uF
5.1Ω 1/4W
R842
+
C815
470UF/25V
R828
30 1206
?
Q806
D1N
AM9945
S1N
123
IC801
1
DRV1
2
VDDA
3
TIMER
4
DIM
5
ISEN
6
VSEN
7
OVPT
8 9
NC1 NC2
OZ9938
R863
30 1206
?
Q805
AM9945
332/1206
C822
30 1206
D1N
G1N
PGND
DRV2
GNDA
SSTCMP
ENA
C813
R818
30 1206
R861
30 1206
678
D2N
S2N
CT
LCT
332/1206
D1N
S1N
123
332/1206
C823
R862
R829
30 1206
?
G2N D2N
4 5
5.1Ω 1/4W
R837
16
15
14
13
12
11
10
332/1206
C812
R819
30 1206
678
D2N
D1N
G1N
S2N
G2N D2N
4 5
3
4
1 8
D801
1
3
2
BAV99
1
D806
2
BAV99
R816
1MΩ 1/8W
R815
100K 1/8W
C808
C807
0.0068uF
0.01uF
!
5
3
4
1 8
R864
30 1206
?
1
2
R817
33KΩ 1/8W
C809
0.047uF
PT802
80GL19T 8 DN GP
7
D803
3
BAV99
C820
470pF/50V
C810
560PF/50V
C831
470pF/50V
3
82KΩ 1/8W
R825
51KΩ 1/8W
C816
22pF/3KV
C841
22pF/3KV
C825
5pF/3KV
C824
5pF/3KV
C818
0.0033uF/16V
R823
Q804
RK7002
C834
22pF/3KV
C837
22pF/3KV
C826
5pF/3KV
C835
5pF/3KV
C827
0.0033uF/16V
1
2
82KΩ 1/8W
C819
0.047uF
D809
1N4148W
D805
R830
R822
6.2MΩ 1/2W
R827
7.5K /0805
R826
430 0805 1%
R860
1MΩ 1/8W
open lamp protection
C844
0.1uF
R832
6.2MΩ 1/2W
BAV99
3
R831
7.5K 0805
R841
430 0805 1%
Q807
RK7002
Q808
RK7002
Q809
RK7002
Q810
RK7002
1MΩ 1/8W
1MΩ 1/8W
1MΩ 1/8W
1MΩ 1/8W
D802
R846
R847
R848
R849
OPT1
1
2
BAV99
1
2
OPT3
3
D804
BAV99
3
R836
1K 1/10W
OPT2
R858
750Ω 1/8W
C838
0.1uF
R852
C839
0.1uF
R850
C842
0.1uF
R851
C843
0.1uF
OPT4
R824
750Ω 1/8W
4.7KΩ 1/8W
4.7KΩ 1/8W
4.7KΩ 1/8W
4.7KΩ 1/4W
R843
1K 0805
CONN
CN801
CONN
CONN
CONN
1342
CN802
D810
1N4148W
D811
1N4148W
D812
1N4148W
D813
1N4148W
CN803
CN804
1342
OPT1
OPT2
OPT3
OPT4
1342
1342