
Illus tr ated Parts
Order by Part Number
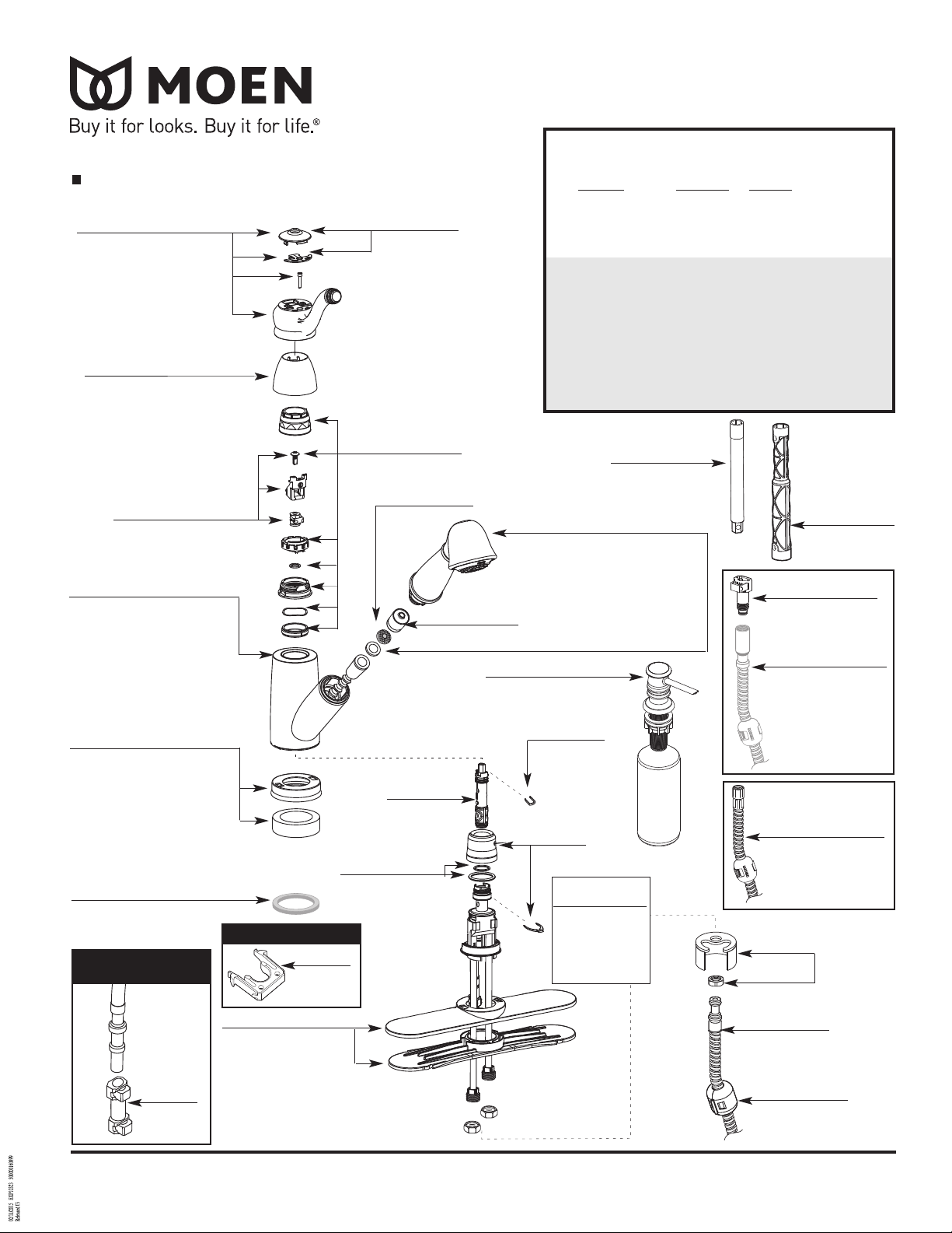
There is more than 1 version of this model.
Page down to identify the version you have.
Plug Button
152859 Chrome
152859CSL Classic Stainless
152859V Ivory
152859W Glacier
Handle Kit
146216 Chrome
146216CSL Classic Stainless
146216V Ivory
146216W Glacier
Dome
146217 Chrome
146217CSL Classic Stainless
146217V Ivory
146217W Glacier
Replacement Cartridge,
Cartridge Nut & Set Screw
1255
Set Screw
155023
Upper Bearing Kit
170206
Check Valve
94873
Screen Washer Kit
101199
Cartridge Nut
Note: Must change nut
with cartridge
144266
Colonnade
™
Single Control Kitchen Faucet
with Pullout Spray
MODEL HANDLE FINISH
7575C Lever Chrome
7575CSL Lever Classic Stainless
7575V Lever Ivory
7575W Lever Glacier
Pull-Out Wand
140379 Chrome
140379CSL Classic Stainless
140379V Ivory
140379W Glacier
Receptor Kit
146218 Chrome
146218CSL Classic Stainless
146218V Ivory
146218W Glacier
Installation Tool
118305
O-Ring
146926
Escutcheon & Gasket Kit
100433 Chrome
100433CSL Classic Stainless
100433V Ivory
100433W Glacier
Spout O-Ring
171023
Mounting Hardware
146927
Hose Service Kit
137028
Hose Weight
125989
HOSE ADAPTER C LIP
Clip
152767
HANDL E PLUG BUTTO N
PRIOR TO 1/2 011
Plug
Button Kit
137403
QUICK CON NECTIO N
PRIOR TO 12/ 2009
Hose
Adapter
136101
Rev. 8/14
TO ORDER PARTS CALL: 1-800-BUY-MOEN
www.moen.com

Illus tr ated Parts
Order by Part Number
Handle Kit
100154 Chrome
100154S Sand
100154W Glacier
100154V Ivory
100154CPR Copper
100154CSL Classic Stainless
100154SL Stainless
Dome
100439 Chrome
100439S Sand
100439W Glacier
100439V Ivory
100439CPR Copper
100439CSL Classic Stainless
100439SL Stainless
Handle Adapter Kit
(includes handle screw)
100429
Spout Receptor
100152 Chrome
100152S Sand
100152W Glacier
100152V Ivory
100152CPR Copper
100152CSL Classic Stainless
100152SL Stainless
Single Mount Escutcheon &
Gasket Kit
100151 Chrome
100151S Sand
100151W Glacier
100151V Ivory
100151CPR Copper
100151CSL Classic Stainless
100151SL Stainless
Receptor Gasket (Obsolete)
(Not included with faucet)
100099
QUICK CON NECTIO N
PRIOR TO 12/ 2009
wSpout O-Ring Kit
117 (12 Pack)
or
96778 (Single Pack)
HOSE ADAPTER C LIP
Clip
152767
Plug Button Kit
100155 Chrome
100155S Sand
100155W Glacier
100155V Ivory
100155CPR Copper
100155CSL Classic Stainless
100155SL Stainless
Handle Hardware Kit
(includes handle adapter
screw and handle screw)
100440
Screen Washer
101199
Check Valve Kit
94873
Replacement
Cartridge
1225
Single Control Kitchen Faucet with Pullout Spray
MODEL HANDLE FINISH
7575C Lever Chrome
7575W Lever Glacier
7575V
7575CSL Lever Classic Stainless
87575CSD Lever Chrome w/Liquid Dispenser
DISCONTINUED
7575 Lever Chrome/Glacier
7575CPR Lever Copper
7575S Lever Sand
7575SL
87575
87575C Lever Chrome
87575CPR Lever Copper
87575S Lever Sand
87575V Lever Ivory
87575W Lever Glacier
Pull-Out Spout
140379 Chrome
140392S Sand
140379W Glacier
140379V Ivory
100153CPR Copper
140379CSL Classic Stainless
140392SL Stainless
Liquid Dispenser
100513 Chrome
(Only for 87575CSD)
Retainer Clip
1883
Vacuum
Breaker
Hub Kit
101707
Vacuum Breaker
Conversion Kit
100602
(includes hub,
hose, check
valves& hose
adapter)
Colonnade
Lever Ivory
Lever Stainless
Lever Chrome/Glacier
Installation Tool
100110
™
Installation Tool
118305
Hydrolock®adapter
114306
Hose Service Kit
(Includes screen washer &
integral check valve)
100613
(For models sold after
August 1, 2003,
obsolete)
Hose Service Kit
(includes screen washer
and hose weight)
101708
(For models sold prior
to August 1, 2003)
Mounting
Hardware
100008
Rev. 8/14
Hose
Adapter
136101
Escutcheon & Gasket Kit
100433 Chrome
100433S Sand
100433W Glacier
100433V Ivory
100433CPR Copper
100433CSL Classic Stainless
100433SL Stainless
Hose Service Kit
137028
(For models sold after
August 1, 2007)
Hose Weight
125989
TO ORDER PARTS CALL: 1-800-BUY-MOEN
www.moen.com